



习近平总书记在党的二十大报告中提出,要“增强中华文明传播力影响力……讲好中国故事、传播好中国声音”
。新文科建设的时代使命是提升中国的国家形象,而对于外语专业而言,新文科建设则要找准“新定位”,积极走“外语+”的跨学科融通之路,突显外语学科中“文”的本质,践行新时代对外语教育提出的“讲好中国故事”新使命。
英语演讲与辩论是英语专业的核心课程。作为一门专业的核心课程,英语演讲与辩论课程是进行文化传播的平台,更是讲好中国故事的重要阵地。因此,新文科视域下英语演讲与辩论课程思政的建设可有效推动“英语+传播力+思政”模式的复合融通,也能够为培养兼具家国情怀、全球视野、创新能力的高素质外语专业人才和复合型外语人才提供可靠参考。鉴于此,本文将以英语演讲与辩论课程为例,在新文科视域下探讨英语专业课程思政路径的建构。
作为英语专业的核心课程,英语演讲与辩论课着力引导学生进行跨文化思考,提升学生的思辨能力,培养学生运用英语在公开场合进行演讲与辩论的能力。然而,因教学内容、教学模式与评价模式的不足,传统英语演讲与辩论课程常出现中国文化呈现不足的情况。具体而言,当下该课程要实现“英语+传播力+思政”的教学目标,培养“外国语”“中国心”的外语人才,响应“讲好中国故事”的时代需求,还须摆脱以下三重困境。
传统英语演讲与辩论教材内容涉及大量价值取向多元的国外演讲、辩论素材,缺乏与我国当代国情相适应的恰当的价值引领。若没有教师的仔细甄别与对价值观的正确引导,学生容易迷失自我,被光怪陆离的西方文化与价值观所迷惑。此外,由于传统教材中传统文化输入不足、教师重视不够等原因,在课程教学内容中,鲜少能找到与中国文化相关的元素,因此英语专业学生“讲好中国故事”的意识与能力未达到新时代理解中国、沟通世界的需求,这就可能导致学生的思想受到西方演讲、辩论中的意识形态影响,造成理想信念的滑坡,不利于社会主义核心价值观的树立和培养。学生对西方文化习俗、生活习惯和价值观念的盲目崇拜,也会削弱对母语文化的身份认同,导致学生的讲好中国故事、增强中华文明传播力的意识薄弱。
有的学校英语演讲与辩论课程仅三十余课时,却囊括英语演讲与辩论的知识传授与实训教学,课时少、内容多,因而该课程教学模式大多以教师传授技能为主,任课教师忙于完成教材既定的教学内容,缺乏对课程进行系统、深入的思政内容梳理,导致该课程存在教师重策略讲授、轻思政育人,学生实际操练不足的痛点,未能有效促进中国故事的融入,出现课程与思政“两张皮”的情况。课程思政不等于专业课内容的压缩和思政内容的增加,而应该在知识传授和能力培养的过程中有机融入思政教育元素。
课程评价是课程建设的指挥棒,但传统英语演讲与辩论课程普遍缺乏恰当的评价反馈机制来帮助检测“思政”融入课程的达成效果。虽然课程思政更为注重潜移默化,注重学生精神层面的熏陶和行为习惯等方面的养成,但并不意味着我们不需要对课程思政进行评价。同样,将讲好中国故事确立为课程目标后,学生真的讲好中国故事了吗?还可以如何促进他们讲故事的能力呢?英语演讲与辩论课程目前缺乏系统的评价体系来帮助实现课程思政效果的持续改进,这一现状与《高等学校课程思政建设指导纲要》提出的专业课程思政要“不断提升学生的课程学习体验、学习效果”的要求背道而驰。
新文科所倡导的“学生中心、产出导向、持续改进”新理念以产出成果为导向,反向设计一系列促进学生积极学习的教学活动,促使有意义学习的产生。因此,要秉持新文科所倡导的新理念来推动课堂教学模式转型,以着力提升学生“讲好中国故事”的能力。基于课程存在的三重困境,本文将在新文科视域下对英语演讲与辩论课程进行课程思政的设计,具体而言,涉及教学内容、教学模式、评价体系三个方面。
在“新文科、大外语”的时代背景下,外语教育肩负“承担文化输出之责”。因此,新文科视域下英语演讲与辩论课程思政建设须确定“英语+传播力+思政”目标,整合课程教学内容,立足中国,突显中国文化,以期提高学生理解中国、沟通世界,“讲好中国故事”的能力。
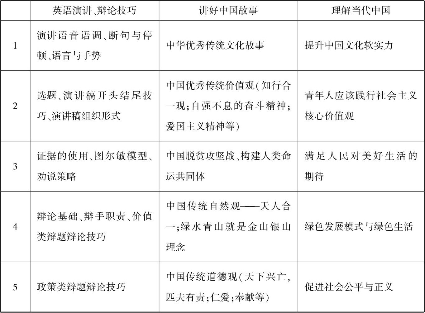
为此,笔者选用《理解当代中国英语演讲教程》教材,全面整合课程教学内容,聚焦学生讲好中国故事意识与能力不强的痛点,在课程学习内容选择、案例选取、任务设计上给学生搭建“讲好中国故事”的舞台。教学内容整合如表1所示:
表 1 英语演讲与辩论课程内容
以《理解当代中国英语演讲教程》教材为依托,通过“英语+传播力+思政”的课程教学内容的整合与任务设计,本课程为学生搭建“讲好中国故事”的舞台,统一了显性的教学内容和隐性的课程思政,使课程思政如盐溶于水般、润物细无声地融入英语演讲与辩论课程中,最终达成“价值引领+知识传授+能力培养”的同频共振,消除课程教学中存在的重技能讲授,轻思政育人的弊端。
为响应国家教育数字化战略,新文科建设“必须适应新的教育生态,必须充分利用人工智能技术”
,使知识传递方式由“单向”向“多向互动”转变。互联网、人工智能、虚拟现实等科技发展极大赋能了教学改革,为学生创设个性化学习环境与资源平台。因此,新文科视域下英语演讲与辩论课程将主动迎接科技发展带来的机遇,构建对分课堂+混合式教学模式,同时采用沉浸式VR智慧演讲与辩论实训平台,拓宽课程容量,以数字化科技赋能,激活课堂上学生的主观能动性,帮助学生通过个性化学习内化知识。具体而言,对分课堂+混合式教学模式如图1所示。
图1 英语演讲与辩论课堂的对分课堂+混合式教学模式
对分课堂核心理念是“把一半课堂时间分配给教师进行讲授,另一半分配给学生以讨论的形式进行交互式学习”
,而混合式教学则利用智慧树平台和沉浸式VR智慧演讲与辩论实训平台,融合课堂主讲、现场演讲与小组辩论、网上互动、沉浸式VR实训等多种教学方式。对分课堂+混合式教学模式,能有效增加英语演讲与辩论课程容量,为学生创设个性化学习环境。同时,教育数字化平台能有效赋能学生的个性化学习,利用学生的碎片化时间,有利于全过程融入中国故事,拓宽课程思政的深度与广度。
因此,在搭建课程线上学习平台后,笔者根据新教材整合后的课程内容进行系列微课资源设计与制作(如表2)。
表 2 线上学习平台微课资源建设
线上学习阶段,教师通过提前发布学习任务清单,进行任务驱动式教学,积极引导学生根据任务清单在线上进行知识获取,并通过智慧树“问答讨论”模块与教师进行以问题为导向的互动交流。接着,学生有一周的时间通过个性化独立学习对知识进行内化,同时利用AI(人工智能)演讲实训平台进行模拟演讲/辩论,全方位训练英语演讲/辩论能力。在时隔一周后的线下课堂中,教师可开展案例式、探究式、合作式等多种教学活动,组织引导学生进行讨论、交流,激活学生的学习主动性。此外,学生在线下课堂对现场演讲、小组辩论进行评价,在聆听演讲/辩论、评价过程中再一次提高知识内化的程度,对主题演讲、辩论产生更深入的体悟。
对分课堂与混合式教学恰好优势互补,体现了科技赋能教学改革,教师从过去的知识传授者转变成学习活动设计者和指导者,学生从过去的被动接受者变成了主动探索者、实践者,而由混合式教学平台与沉浸式VR智慧演讲与辩论实训平台赋能的学生个性化学习与实际操练活动更有效地促使课程达成“英语+传播力+思政”的目标。在知识讲解、知识内化、沉浸式VR实训、线下实训与评价的全过程中融入中国故事元素,切实训练、提升学生对中国故事的传播能力,有效直击课程课时少、内容多、教师单向传授、学生实际操练不足的痛点,切实做到理论与实践并重。
教学评价是课程建设的指挥棒,科学有效的评价使课程的持续改进成为可能。新时代新文科建设评价呈现“评价目的彰显立德树人、评价主体交互多元、评价标准科学多样、评价方式多维联动、评价结果全息直观和评价支持系统的‘智能介入’”
六种应然样态。师生合作评价(teacher-student collaborative assessment,TSCA)是文秋芳教授产出导向法所倡导的评价方式,其拥有目标导向、主体多元、过程监控、标准多样等特点,与新文科建设评价的应然样态具有内在统一性。因此,为检测课程的“讲好中国故事”的目标的达成情况以及持续改进课程“英语+传播力+思政”的效果,教师在课堂教学实践过程中,应着力构建师生协同评价、动态多元的评价系统,增加“讲好中国故事”的评价维度。
师生合作评价分为“‘课前:目标导向、重点突出’‘课中:问题驱动、支架渐进’‘课后:过程监控、推优示范’”
三阶段。因此,在教学实践中,教师可遵循“紧抓主线,多元评价,全程参与”三步走策略进行英语演讲与辩论课程评价构建。课前阶段,教师提前设计一个教学中的典型问题作为评价的重点;课中以典型问题为评价主线,引导全体学生通过“发现问题—寻求方案”的路径全过程参与评价,随后教师给予评价并提出明确修改要求;课后学生持续修改,继续进行自评、机评和同伴互评。此外,教育数字化平台赋能动态多元的评价,使课程评价不囿于课堂教学本身,而将评价推及学生课后自主学习、第二课堂表现情况等。混合教学平台和AI实训平台帮助教师全方位掌握学生自主学习情况、对全员学生进行学情评价分析,科技赋能的动态多元评价有利于教师迅速调整教学内容与活动设计。
为了实现“讲好中国故事”的目标,教师还可增加“讲好中国故事”的评价维度,通过紧抓主线-多元评价-全程参与三步走策略,既能检测学生在接受评价和参与评价中“讲好中国故事”的能力,又能有效促使该能力持续提升。
英语演讲与辩论是讲好中国故事的重要阵地,对该课程进行英语+传播力+思政的改革有利于为英语专业其他课程践行“讲好中国故事”使命提供重要的参考。因此,本文基于新文科视域,着力开展课程思政建设,英语+传播力+思政改革,采取的主要举措有:更新课程内容,选用突显中国文化的《理解当代中国英语演讲教程》系列教材,整合教学内容;改革教学模式,构建对分课堂+混合式教学模式,采用沉浸式VR智慧演讲与辩论实训平台,全过程融入中国故事主题演讲,构建数字化外语教学新形态;优化考核体系,增加评价维度,建立多元评价体系。坚持“产出导向,科技赋能,以评促学”理念,整体提升学生“讲好中国故事”的意识与能力,使学生成为有中国情怀、有国际视野、有专业本领的高素质外语人才。
[1]高思超,么加利。人工智能时代的新文科建设——基于新时代教育评价改革背景分析[J].重庆大学学报(社会科学版),2022(5):115-125.
[2]郭英剑。对“新文科、大外语”时代外语教育几个重大问题的思考[J].中国外语,2020(1):4-12.
[3]何莲珍。从教材入手落实大学外语课程思政[ J].外语教育研究前沿,2022(2):18-22,90.
[4]陆道坤。课程思政推行中若干核心问题及解决思路——基于专业课程思政的探讨[J].思想理论教育,2018(3):64-69.
[5]孙曙光。“产出导向法”中师生合作评价原则例析[J].外语教育研究前沿,2020(2):20-27,90-91.
[6]王俊菊。新文科建设对外语专业意味着什么?[ J].中国外语,2021(1):1,24.
[7]习近平。高举中国特色社会主义伟大旗帜为全面建设社会主义现代化国家而团结奋斗——在中国共产党第二十次全国代表大会上的报告[EB/OL].https://www.gov.cn/xinwen/2022-10/25/content_5721685.htm.
[8]张学新。对分课堂:大学课堂教学改革的新探索[J].复旦教育论坛,2014(5):5-10.