



目前,虽然我国未曾对关键信息基础设施给出明确的界定,但类似的概念以及基础设施保护实务工作始终存在。如在我国的公安保卫和企事业单位治安保卫工作之中,从20世纪50年代初就有要害保卫的概念和工作,其中有相当一部分工作就是针对关键信息基础设施的保护
。随着社会经济的发展和演进,我国对关键信息基础设施内涵与外延的认识不断丰富与深化。目前,我国的法律法规中与关键信息基础设施表述相关的概念主要有五种。一是治安保卫重点单位。国务院《企业事业单位内部治安保卫条例》(以下简称《内保条例》)第十三条规定:关系全国或者所在地区国计民生、国家安全和公共安全的单位是治安保卫重点单位。二是反恐重点目标。《中华人民共和国反恐怖主义法》(以下简称《反恐法》)第三十一条规定:公安机关应当会同有关部门,将遭受恐怖袭击可能性较大以及遭受恐怖袭击可能造成重大的人身伤亡、财产损失或者社会影响的单位、场所、活动、设施等确定为防范恐怖袭击的重点目标,报本级反恐怖主义工作领导机构备案。三是关键信息基础设施。2021年9月1日正式施行的《关键信息基础设施保护条例》,是我国首部专门针对关键信息基础设施安全保护工作的行政法规。该条例明确规定关键信息基础设施是指公共通信和信息服务、能源、交通、水利、金融、公共服务、电子政务、国防科技工业等重要行业和领域的,以及其他一旦遭到破坏、丧失功能或者数据泄露,可能严重危害国家安全、国计民生、公共利益的重要网络设施、信息系统等。四是国家重点建设项目。依据公安部《国家重点建设项目治安保卫工作暂行规定》第二条的规定,国家重点建设项目是指由国务院计划主管部门确定的,对国民经济和社会发展全局有重大影响的建设项目。五是反间谍安全防范重点单位。2021年4月26日,国家安全部公布了《反间谍安全防范工作规定》,明确规定了国家安全机关根据单位性质、所属行业、涉密等级、涉外程度以及是否发生过危害国家安全案件等因素,会同有关部门制定并定期调整反间谍安全防范重点单位名录,以书面形式告知重点单位。治安保卫重点单位、反恐重要目标、关键信息基础设施、国家重点建设项目、反间谍安全防范重点单位的表述中,涉及概念内涵、外延的内容互有交叉,不能完全涵盖关键信息基础设施范围。
关键信息基础设施是指那些对国家的政治、经济、文化、社会以及国防安全具有极端重要性的信息系统与设施,它们是支撑现代社会正常运行和持续发展的基石。这类基础设施通常包括但不限于能源、交通、水利、金融、通信、公共事业、电子政务、医疗卫生、教育科技等领域的核心信息系统及其相关网络设备、数据资源、软硬件支持平台等。其主要特点如下。
1)基础性:关键信息基础设施在国家和社会运行中扮演着基础和核心角色,其稳定运行直接关系到国计民生的重要领域能否正常运转。例如,电力供应系统一旦遭受破坏,将可能影响整个社会生产和生活的方方面面。
2)关键性:关键信息基础设施往往涉及国家重要的战略资源和敏感信息,如国家电网、铁路控制系统、金融交易系统等,其安全状况直接影响着国家安全和社会稳定。
3)信息化:随着信息技术的快速发展,关键信息基础设施已经高度信息化、网络化,通过各类信息系统的集成与互联实现了高效管理和运营,但同时也带来了新的网络安全风险和挑战。
4)连续性与恢复能力:关键信息基础设施应具备高可用性和快速恢复能力,即使遭遇自然灾害或人为攻击也能确保服务的连续性,并能在短时间内恢复正常运行。
5)安全性:保障关键信息基础设施的安全不仅需要从物理安全角度考虑,更要注重信息安全,包括防御外部恶意攻击、内部违规操作,以及预防由技术缺陷、漏洞引发的安全事件。
6)供应链复杂性:关键信息基础设施信息系统供应链涉及多个环节,包括硬件设备、软件开发、服务提供等多个层面,任何一个环节的安全问题都可能导致整体安全水平下降,因此要求对其供应链进行严格的管理与安全保障。
综上所述,关键信息基础设施不仅是支撑国家运行的关键实体,更是国家安全战略中的重要内容。对于此类基础设施的保护和管理,必须采取全方位、多层次的安全策略,以确保国家利益不受损害,并适应日益复杂的国际环境和技术发展需求。
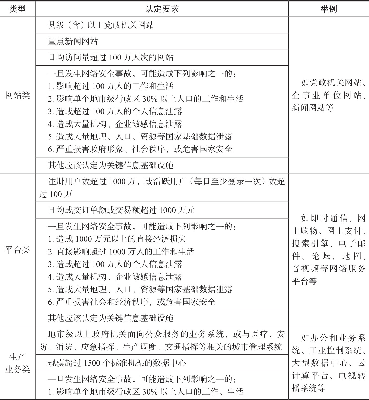
国家公共通信和信息服务、能源、交通、水利、金融、公共服务、电子政务等重要行业和领域,以及一旦遭到破坏、丧失功能或者数据泄露,可能严重危害国家安全、国计民生、公共利益的关键信息基础设施,在网络安全等级保护制度的基础上,实行重点保护。关键信息基础设施认定要求具体见表2-1。
表2-1 关键信息基础设施认定要求
(续)
在我国,2017年7月发布的《关键信息基础设施安全保护条例(征求意见稿)》对关键信息基础设施的范围进行了关键信息基础设施保护范围的界定如下。
1)政府机关和能源、金融、交通、水利、卫生医疗、教育、社保、环境保护、公用事业等行业领域的单位。
2)电信网、广播电视网、互联网等信息网络,以及提供云计算和其他大型公共信息网络服务的单位。
3)国防科技工业、大型装备、化工、食品药品等行业领域的科研生产单位。
4)广播电台、电视台、通讯社等新闻单位。
5)其他重点单位。
关键信息基础设施见表2-2。
表2-2 关键信息基础设施
(续)
(续)
(续)