



在日俄战争(1904年2月—1905年9月)之前,日本政府进一步将皇国主义、军国主义贯彻到教育实践领域,同时加强对教育行政的统制,确立了教科书“国定制”,完全掌控了小学的教育内容。
在日俄战争之前,日本政府将皇国主义、军国主义的教育制度更加广泛地向教育实践领域贯彻普及。
日俄战争之前,皇国主义教育理念进一步贯彻到初等、中等及高等教育的课程及日常活动中。
在初等教育实践中,文部省于1900年8月修改了《小学校令施行规则》,其中规定:“在所有课程之中,均应经常注意讲授道德教育、国民教育之相关内容。”
所有课程之中,修身、国语、历史、地理这四门课程,均被重点应用于进行皇国主义教育。例如,关于修身课,文部省在1900年8月的《小学校令施行规则》中规定:“根据《教育敕语》之旨意,修身旨在培育学生德性、指导道德实践。”具体德目为:“普通小学开始教授孝悌、亲爱、勤俭、恭敬、信实、义勇等符合实际之简单事项,逐次扩大至国家社会责任。须着力于提高品位、巩固志操、增长进取之气象、崇尚公德,以培养忠君爱国之志气。于高等小学则扩大以上宗旨,以愈益巩固陶冶。”
可见,小学所教授的道德教育内容,始于“孝悌”,而终于“忠君爱国”。修身课中也更加重视《教育敕语》,1904年投入使用的第一期国定修身教科书的普通小学四年级用书、高等小学二年级用书,均在卷末全文刊登了《教育敕语》。
日本政府还通过学校的节日仪式来培养学生的“尊皇”意识。1900年8月的《小学校令施行规则》中新规定了学校节日仪式的流程:“纪元节、天长节及一月一日,学校召集全体师生会集于一堂,举行仪式如下:一、师生合唱《君之代》;二、师生均面向天皇陛下、皇后陛下之御真影,恭行最敬礼;三、学校校长奉读《教育敕语》;四、校长阐明《教育敕语》之宗旨;五、教师与学生合唱与节日相符之歌曲。”
不仅限于上述三大节日,各地小学的日常教学中也实行天皇崇拜礼:“每日朝礼后,一同面向东方行最高敬礼。其时,学生代表以最严谨之语调唱诵以下誓词:‘谨祈天皇陛下之健康,慕奉天皇之高尚御德。吾等常正直、亲切、勇敢,勉于成为适合《教育敕语》御旨之人。’”(1906年)
在中学方面,1901年3月制定的《中学校令施行规则》中,将原来《普通中学学科及其程度》中规定的道德教育课程“伦理”改称“修身”,并明确规定中学“修身之宗旨是基于《教育敕语》之宗旨,养成道德上之思想情操,具备中等以上社会中男子所必要之品格,奖励实践躬行”。
在大学方面,1897年设立的京都帝国大学规定其节假日为春季皇陵祭、秋季皇灵祭、纪元节、天长节、新尝祭、神尝祭、神武天皇祭、孝明天皇祭、京都帝国大学创立纪念日
,除建校纪念日外,大学的节假日均根据皇室的节日而定。1899年7月,天皇行幸东京帝国大学毕业仪式,并首次向优秀毕业生下赐银表;1904年7月,天皇出席东京帝国大学毕业仪式,并颁赐“军国多事之际,亦应精励教育”的谕旨(7月12日向全国教育人员下发相关训令)。
日本政府加强皇国主义教育的结果,是使得教育出现了一些弊端。一是开始排斥普遍的人道原则。1891年《小学校令施行规则》中要求:“根据《教育敕语》,修身课要启发学生良心、培育德性、教授实践人道方法。”而1900年则改为:“根据《教育敕语》之旨意,修身课旨在培育学生德性、指导道德实践。”删除了“良心”“人道”等人类普遍的道德要求。二是开始要求国民“不惜身命”。1900年文部省审定批准的高等小学修身教科书第一卷最后一课《靖国神社》中写道:“我等臣民生于该美丽国土,皇恩深厚、奉戴皇室,于广阔世界中实属罕见。是故,为国、为君奉献身命,乃为国民之本分;更何况,死后即化为护国之神,永久受到祭拜。故而,吾国之国民应为君、为国而不惜自己之身命。”
可见,日俄战争之前,皇国主义教育目的通过各级各类学校的课程、日常活动等途径,进一步贯彻到了教育实践领域。
日俄战争之前,日本政府通过以下三个方面加强了对教育行政的统治。
1896年12月,日本政府公布敕令《高等教育会议规则》,设置隶属于文部大臣的教育政策审议机构——高等教育会议,主要“就有关教育事项,应文部大臣的咨询提出建议”。高等教育会议设立的16年间(1913年6月解散),共召开了11次会议(含1次临时会议),调查审议的71项咨询内容涵盖了教育的各个领域:就学校类别而言,包括专门学校、高等学校、师范学校、实业学校、实业补习学校、高等女子学校、中学、小学、幼儿园;就其内容而言,包括各级各类学校的设置、课程、编制、设备、入学资格、就学年限等,还包括教师的退休金、薪金、旅费、资格、证书,以及教科书审定、图书馆等。
高等教育会议是日本近代教育史上第一个有关整个教育领域的教育咨询机构,它将各界的教育要求反映到教育政策决策中,与文部省独揽教育政策相比,具有一定进步性。但是,该机构官僚色彩浓厚,其刚成立时的必任委员都是文部省系统的官员,就连6名“有学识者及有教育阅历者”也是“曾任(文部省或其他省)官吏者居多,而且均出身于旧武士及地主阶级”。
此外,该机构是秘密会议,不允许旁听。可见,高等教育会议只是统治阶级内部各利益集团协商教育问题的场所,普通国民仍然没有教育参与权。
1897年10月,文部省重新设置视学官(1886年设置,1893年曾一度废除)。1899年6月修改的《地方官官制》中,规定了视学官、视学、郡视学等官职;文部省并同时颁布《视学官及视学特别任用令》,同年9月制定《文部省视学官及视学规程》,进一步加强了视学制度。
视学制度规定视学(官)分四类:一是文部省视学官。1897年10月重新在文部省内设置7名视学官。1898年10月改为5人,1908年3月改为11人,1913年改称“督学官”。二是府县视学官。根据1899年6月修改的《地方官官制》而设置,是府县知事的辅助官,其职责是视察学事并掌管其他教育事务。三是府县视学。1897年5月在各道府县设置100名地方视学,由高等师范学校本科毕业、有任教或任郡视学经历者担任,具体负责视察地方教育、教学管理等情况。1899年6月改称“府县视学”,其职责仍是视察学事并从事其他学事庶务。四是郡视学。日本全国有三分之二的府县从1896年开始伴随着实施郡制而设置郡视学,全国的专任郡视学1896年有138人,1898年有405人。
1899年6月修改的《地方官官制》、1900年8月修改的《小学校令》均规定郡视学为正式官吏。
视学制度是中央政府监控地方教育行政的有力手段,“府县视学拥有强大的权限,对府县内的教育行政撒下监视网,进而,其下的郡视学在郡长的监督下,将这一监视网做得更加细密。于是,形成了强有力的中央集权教育统制网”
。
首先,皇权继续参与教育行政。1898年,日本政府改革高等教育会议,新增的必任委员包括学习院院长、华族女子学校校长、帝室博物馆馆长等皇室机构的负责人。
1900年4月,日本政府“极密上奏,根据天皇命令,扩大枢密院咨询事项的范围”,第一项即为“有关教育制度之基础的敕令”。
其次,内务行政干预教育行政。在中央政府,内务官僚参与教育行政。1899年6月修改的《各省官制通则》中规定:“视学官的任免经首相,由内务大臣、文部大臣上奏之。”也就是说,在教育行政官员的任免权限上,内务大臣大于文部大臣。此外,日俄战争前后,内务官僚纷纷兼任或转任文部官僚。1893年《文官任用令》公布实施后,“文部省自身的事务系统也不采用大学毕业生,文部次官、局长、课长原则上大都出自内务省”
。 1903年7月,日本政府下令文部大臣之职务由内务大臣儿玉源太郎兼任,同时有意将文部省并入内务省,后在文部省的强烈反对下未能实现。然而,“1905年、1906年以后,文部省各局局长成为内务官僚的派遣职位,所谓内务省文部局化”。
在地方政府,教育行政隶属于内务行政。1899年修改的《地方官官制》中规定,地方政府的内务部下设五个课,其中第三课分掌教育学艺事项;1905年修改的《地方官官制》曾规定地方政府内单独设置学务部,但1907年7月修改的《地方官官制》中再次将“学务”编为内务部中的一个课,各府县有关教育的事务归内务部掌管。
最后,军界也开始制度化地参与教育决策。在中央政府的教育政策审议机构——高等教育会议筹备之际,两任文部大臣河野敏镰(1892年8月—1893年3月在任)、井上毅(1893年3月—1894年8月在任)均计划将陆军省、海军省的官员列为高等教育会议必任委员。
1896年12月,日本政府正式设置高等教育会议,一开始必任委员中并未包括军方人士,1898年改革高等教育会议,将陆军省、海军省的教育主任将校各一人新加入到必任委员中。
由此,军方的教育要求便可以制度化地直接反映到教育政策之中。
皇室机构、内务省及军方等外部势力参与教育行政,可以使教育有效地服务于政治、社会及军事的发展,但却有损于教育发展的相对独立性。
甲午战争结束之后,日本政府进一步加强了各级学校中的军事教育。
首先,军事体操在小学教育中得到进一步加强。《男生体操课教学细目》(1896年3月)中要求:“军事训练,旨在培养学生纪律严正、秩序井然。体操课应教授易于接受部队军事训练的基础内容”,具体内容包括普通体操、柔软体操、木枪体操(基础)以及个别军训(军队训练为主、体操为辅,要求十分严格)。
各个小学也纷纷组织小学生举行模拟战争。例如,1897年的一篇小学生作文中写道:“模拟战记 1897年6月12日 我高等小学二年级会同寻常小学四年级,在板桥村进行了一场模拟战……”另外,小学生的日常游戏也受到军事的影响:“小学生喜爱勇壮,热爱军事,行进时编成队列,高唱军歌,头戴军帽,手执旗帜,打斗时以竹杖当枪。一时之间,乐于收集国内外各种邮票,贴于记事本之上,并收集我国之军舰图。”
学校教育中的体操课也重新受到重视。1890年《小学校令》规定可以根据当地情况不设体操课,1900年《小学校令》则规定小学必须设有体操课。
其次,小学的各类教科书中进一步增加了军事内容。例如,国语教科书《初等国语读本》(金港堂,1900年出版,在当时具有代表性)第二卷的最后一课为《好孩子》,内容是父母为了奖励小学生升级而赠送其绘画作品,作品所描绘的是日军在甲午战争中英勇奋战的场景。1904年投入使用的第一期国定国语教科书初等小学三年级用书中,增加了《军舰》《黄海大战》《明治二十七八年战役》《武雄入营》《军人》等军事题材的课文。高等小学用书中,分别列出了“我国之陆军”“连队旗”“我国之海军”等课文标题。
1904年投入使用的第一期国定修身教科书初等小学二年级用书第23课《天皇陛下》的内容为:“天皇陛下亲临陆军及海军的大演习,御览了诸位军人之功绩。必须感念天皇陛下之皇恩。”
该课同时附有天皇视察陆海军的插图。初等小学三年级用书第一课《皇后陛下》中,记述了皇后到医院探望受伤军人的情形。另外,第一期国定地理教科书中亦增加了军事方面的记述,例如,新标注了全国各个城市的师团司令部所在地、全国各地的军港等。
进而,在初中加强了兵士体操训练。1894年3月的《普通中学学科及其程度》仅仅规定:“体操:普通体操、兵士体操。”1901年《中学校令施行规则》则更为详细地列出了体操课的具体内容:“体操分为普通体操与兵士体操。普通体操包括矫正术、徒手体操、哑铃体操、球杆体操、棍棒体操;兵士体操包括柔软体操、器械体操、个人军训、小队军训、中队军训。”
1902年,文部省进一步修改《中学校令施行规则》,内中要求:初中体操课全年增加3课时。同时在《中学讲授要目》中要求:初中第一学年至第三学年的体操课,必须每周3课时以上;其中,兵士体操课上必须履修号令演习、徒手单人军训、操枪中队军训(四年级、五年级)、徒手小队军训、徒手中队军训;使用的器械包括枪支及其附件、军刀及其附件、行囊、喇叭等。
最后,军事内容也在高等教育领域中得到加强。例如,东京帝国大学新制定了《工科大学、理科大学陆军炮工学生规程》(1900年),据此设置了“陆军炮工学生制度”。根据该制度,日本陆军炮工学校的部分高等科毕业生可以升入东京帝国大学理科大学或工科大学就学,此类学生不占大学的招生名额,学制三年,合格者可获得毕业证书、学士学位证书。该制度的目的是在兵器、筑城等领域为日本陆军培养高级技术将校。帝国大学历届炮工毕业生的履历显示:“东京帝国大学炮工学生毕业后,晋升为将官的比例,远高于陆军炮工学校普通科优等生、高等科优等生以及陆军大学毕业生。”
另外,东京帝国大学曾于1893年将武器制造学科与火药学科共同设立为一个讲座,1901年将兵器制造学单独增列为一个讲座,即增加了有关军事内容的机构与人员。
日俄战争期间,教育领域更进一步加强了军事教育的内容。
首先,小学课程中增加了与战争有关的内容。例如,埼玉县1905年11月制定的战时教学计划中包括:“一、修身课:讲解宣战诏书之宗旨、战局指导诏书之宗旨、烈士事迹、学生战时须知、服兵役义务”;“二、国语课:战争诏书之意义、战争情况、出征军人书信,使用战争绘画”;“三、算术课:计算军事相关内容”;“五、理科:探海灯、无线电、地雷、水雷、潜艇、军用氢气球、下濑火药、军用信鸽、重炮、臼炮、机关炮、有坂炮等之大要,军队卫生基础等”;“六、体操课:锻炼气质、战争游戏”;“七、唱歌课:战争歌曲”。
还有的学校组织学生在作文课上写信慰问前线战士、在手工课及算术课上制作慰问袋(内装扇子、手编钱袋、手巾等)、在裁缝课上制作军用被服用具等,教学内容直接服务于前线。
其次,小学的课外活动也带有战争色彩。例如,1904年,某学校的秋季运动会共有32个运动项目,其中半数以上与战争有关,包括海战游戏、无线电信、攻击敌堡、攻击要塞、俄营之梦等。有的小学男生中颇为流行模拟(日俄)战争的游戏,甚至有报道称打死或打伤了扮演俄国士兵的学生;
有的小学组织学生迎送出征或回乡的军人;有的小学号召学生进行军事捐款。有的小学还与市民共同举行庆祝战捷活动:1905年1月,石川县金泽市举行旅顺陷落庆祝会,“1月6日上午11时,金泽市内各小学联合于(兼六)公园内之明治纪念碑前,举行盛大庆祝仪式。当日,高冈町小学、其他各高等及普通小学的学生队伍严整、军歌嘹亮,每人插一面小国旗,向会场进发。到了预定时刻,一万余名小学生会集于一场,一时之间学生家属亦蜂拥而至,宽阔公园之内竟无立锥之地,颇显杂沓。至上午11时,一声巨响,各个学校之校长恭恭敬敬地一齐三呼‘天皇陛下万岁’,学生共同和之,最后三呼‘陆海军万岁’。每个人均摇晃国旗,以示热烈祝贺,呼声满市”
。在日俄战争期间,每逢日军获得大胜之时,各地便举行此类庆祝活动。
进而,普通中等教育领域也增加了战时活动。例如,长野县于1904年10月通知各个县立中学的校长:“应注意收集能成为教育内容之战争事实,以为修身课之素材。”
山口县某中学每逢接到重大战捷信息后,或组织学生列队参拜附近著名神社、忠臣坟墓,或向学生讲解历史人物与当时战捷之关系,或歌颂该校毕业生之功勋,或于校内悬挂战死者之肖像。
最后,师范教育中也凸显出了军事化色彩。以德岛县师范学校为例,该校曾于1904年9月6日举行仪式庆祝日军攻陷辽阳;于1905年1月6日日军攻下旅顺当夜,师生一道提灯游行(第二次为持枪游行);聘请第十一师团的小屋大尉、外二大尉举办军事讲谈会,接受第十一师团捐赠的战利品,设立展览室专门展览与该校有关的军人家属所持有的出征者、战死或病死者的纪念品,以供该校师范生、小学生以及普通民众参观,同时规定每逢该县出征军人的遗体被送回乡时,全校教职员工与学生均要出迎。
学校进行军事教育的结果,是使学生头脑中充斥着战争内容、军事思想。例如,长崎县某小学教师1906年曾让学生写下自己知道的军人姓名,学生们写的是“东乡大将、黑木大将、乃木大将、山田特务曹长、大山大将”;有关军队种类回答为“炮兵、步兵、工兵”;有关战场名称回答为“奉天、旅顺口、浦盐、哈尔滨”。而做出上述回答的均是“学力中等以下”的学生。该教师慨叹称:“吾等小学时代,尤其是初等小学二年级”,“做梦也不会知道军舰、连队旗、俄罗斯、奉天、哈尔滨等事”。
可见,日本政府借日俄战争之机,进一步加强了教育实践领域中的皇国主义、军国主义内容。对此,当时的有识之士曾公开批判其危险性。
然而,民间所发出的批判之声,未能阻止日本政府继续将教育绑上对外侵略的“战车”。
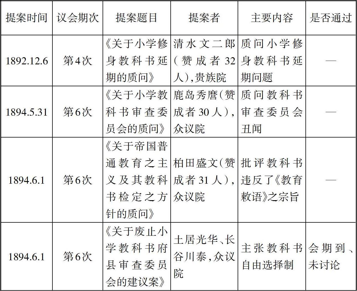
自1892年至1903年的十余年间,日本帝国议会共就教科书问题讨论了8次,讨论的焦点问题是要求采用教科书国定制,目的是培养日本国民的“忠君爱国”精神、杜绝教科书行政的腐败等。
众所周知,《大日本帝国宪法》确立了近代日本的君主立宪制,1890年11月29日,第1次帝国议会召开。1892年12月的第4次帝国议会,开始正式提出讨论教科书问题。据日本学者统计,至1903年正式采用教科书国定制,日本帝国议会针对教科书问题共讨论了8次。从其内容来看:有关修身教科书的3次,有关修身与国语教科书的1次,有关所有小学教科书的1次,有关教科书的审查、检定及选择制度的3次。
表1-1 帝国议会中有关教科书问题的质问、议案
续表
资料来源:梶山雅史「教科書国定化について」、本山幸彦編著『帝国議会と教育政策』、京都、思文閣出版、1981年、116—137頁。
在上述帝国议会中有关教科书问题的质问、议案中,前3次的讨论均为“质问”,因此无所谓是否被批准;1894年6月的建议案因该次国会的会期已到,未及讨论。而从1896年2月至1901年2月,帝国议会上共提出并批准通过了4次教科书议案,这些议案均建议采取教科书国定制。
在上述帝国议会的教科书国定制议案中,议员们从不同角度阐述了主张教科书国定制的理由,主要有以下两大方面:
一是为了培养国民“忠君爱国”之统一意识。
日本政府于1890年颁布《教育敕语》,确定教育的根本目的是培养“克忠克孝”“扶翼天壤无穷之皇运”的臣民。翌年11月,文部大臣大木乔任明确要求“小学……尤应发扬尊王爱国之志气”
。但是,当时的教科书采用检定制,无法确保“忠君爱国”之教育目的贯彻到全国所有学校。于是,1892年12月帝国议会上首次提出教科书问题时,便首先针对修身教科书:1886年以前的修身课均使用修身教科书,1886年12月22日森有礼就任文部大臣后下令修身课不使用教科书,由教师自行选择、使用有关道德的资料进行教学。由于1890年颁布了《教育敕语》,1891年6月1日大木乔任就任文部大臣后下令重新使用修身教科书,并督促府县知事、学务官员采用修身教科书。而1892年8月8日河野敏镰就任文部大臣后,于当年10月25日下令将修身教科书的审查与选用延期到1894年4月以后。上述文部大臣所推行的修身教科书行政一再反复,于是引起了国会议员的关注与质问。
此后,日本政界保守势力不断对修身教科书中“忠君爱国”内容的不彻底表示不满。1894年6月,议员柏田盛文向众议院提交《关于帝国普通教育之主义及其教科书检定之方针的质问》时批评道:
如若不从根本上培养天然无穷、无以类比之国体,即培养忠君爱国之心,而如普通教育一般,所采用之教科书中多载外国与支那
、博爱主义及个人主义,则我皇统连绵2500余年之日本帝国、如玉之帝国,将缺乏人心之统一……文部省之检定教科书,无一定之主义……文部省之检查甚为粗陋,有违背《敕语》宗旨之处,并未遵循《敕语》之主义……并未基于我国2500余年忠君爱国之教旨,违背了《敕语》之宗旨。
1899年3月,议员安藤龟太郎等人向第13次帝国议会众议院提交了《关于小学修身教科书的建议案》,其中所述小学修身教科书应采用国定制的理由为:
德育之要点,在于编纂优良之修身教科书,用同一标准教导全国学生,启发学生忠孝爱国精神,从而推进国家文明,实现国家富强。如今,各个小学所用修身教科书不同,授课方针各异,并不合乎德育归一之旨趣。故,望政府速速编纂修身教科书,普及使用于全国之小学,同时采用适当方法以陶冶德性。
1903年6月,时任文部大臣菊池大麓在关于教科书国定制的演说中也强调:
在性质上,小学教科书应采取国定制。尤其是修身教科书,不论如何必须实行国定。贵族院、众议院均对此提出过建议,实乃舆论之一致认识。另外,(国语)读本、地理、日本历史等类教科书,皆关乎国体,对此无须赘述。
其所称之“国体”,指“大日本帝国由万世一系之天皇统治之”(《大日本帝国宪法》),而修身、国语、地理、历史等课程唯有使用国定教科书,方可绝对地贯彻“忠君爱国”的教育内容、实现维护“国体”的教育目的。
二是为了杜绝教科书行政之腐败问题。
在帝国议会涉及教科书问题的讨论中,提案议员反复强调实施教科书国定制的重要理由是杜绝教科书行政的腐败问题。例如,1892年12月22日,长谷川泰在帝国议会上提出《关于教育问题的质问》,其五项内容的第一项即为:“文部省官吏与出版社勾结,将行政处分供于不正当之目的,政府为何顾及之而未采取断然之处置?”1894年5月31日,鹿岛秀麿在众议院上提出的《关于小学教科书审查委员会的质问》中指出:“近来教科书审查委员会丑闻颇多,当局准备采取何种措施以杜绝其弊呢?”
1896年2月4日,马屋原彰在第9次帝国议会贵族院上提出《关于以国费编纂小学修身教科书的建议案》后,该提案的赞成者久保田让发言称:“希望政府能注意并加以实行。事实上,此问题乃是一个重要的国家问题,同时也是个利益问题,与出版社之利益密切相关,如若出版社稍加活动,则此提案将顷刻崩溃。幸而前日提出今日即在此讨论,因为是急速,所以尽管不知是否能通过,但若经过一周时间,在出版社的活动下或许将不被通过。因此,即便在此通过,若政府的决心、文部省的决心不坚定,在出版社的活动之下,文部大臣的职位或许难保,此言是基于以往诸多之经验。若无非常之决心、非常之努力,则难以实现该案。”
久保田让是长期就职于教育领域的贵族院议员(后于1903年9月22日—1905年12月14日任文部大臣),其上述发言,说明教科书出版社在当时对教科书行政已经具有相当大的影响力。
1901年2月21日,星松三郎等人在第15次帝国议会众议院上提出《关于以国费编纂小学教科书的建议案》时,再次强调其提案理由是:“方今小学用图书审查之制弊害百出,腐蚀教育界,故提出本方案,建议政府废除现行之教科书审查会制度,以国费编纂之,以实价发售之,以洗除以往之弊害,并谋求教科书之完善。”
由上可见,教科书问题既关乎保守政治力量“忠君爱国”的政治诉求,也与出版社的经济利益直接挂钩。这种政治、经济的双重背景,决定了日本政府实施教科书国定制的必然性。如若探讨两者孰重孰轻,笔者认为,有诸多良策可杜绝经济贿赂,并不是非国定制不可;而通过全国统一的教科书来培养“忠君爱国”之精神,才是日本政府获得国民拥护政治、投身经济发展、支持对外战争的必经之途。因此可以说,日本政府确立教科书国定制的最主要根源是政治统治目的,而其直接契机则是经济贿赂。
在日俄战争之前,日本政府一方面将教科书检定制改为检定、国定并行制,加强了对教科书的统制力度;另一方面,也着手为实施教科书国定制做了切实的准备。
从1900年修改《小学校令》到1903年修改《小学校令》,日本政府制定并实施了教科书的“检定、国定并行制”。
1900年8月20日,日本政府再次修改《小学校令》,内中规定:
第24条 小学教科书,应使用文部省编纂之图书、文部大臣检定合格之图书,经小学图书审查委员会审查后由府县知事采定。补习科之教科书依据文部大臣之规定。
第25条 府县知事选定之教科书,修改其中部分内容并经文部大臣检定者,可不经审查委员会审查,而由府县知事决定,仍维持采定效力。
第26条 府县设置小学图书审查委员会,委员包括:府县书记官、府县视学官、府县专任视学、师范学校校长、师范学校教谕2人、府县立中学校长1人、府县立高等女子学校校长1人、郡视学2人。小学图书审查委员会及审查规程由文部大臣规定。
日本政府通过此次修改《小学校令》,对教科书制度做了如下改革:
一是关于教科书制度的性质。1886年《小学校令》规定“小学教科书应限于文部大臣检定合格者”,1890年《小学校令》虽然增加了限定条件“由小学教科书审查委员审查且经府县知事批准者”,但仍在检定制的范畴之内。而1900年《小学校令》要求“小学教科书,应使用文部省编纂之图书、文部大臣检定合格之图书”,新增加的“文部省编纂之图书”即国定教科书。于是,小学教科书由检定制改为检定、国定并行制,国家权力在教科书制度中的作用增大。
二是关于教科书的选择。从法律的表现形式来看,一方面,1890年《小学校令》中有关教科书选用的相关规定包含在教科书的检定条款里,而1900年《小学校令》中对于教科书的选用则单列两条,这反映出日本政府对教科书选用程序的重视程度的提高;另一方面,1890年《小学校令》仅列出了小学教科书审查委员会的人员类别,各类审查委员的具体人数由文部省令规定,而1900年《小学校令》则直接以敕令形式规定了小学教科书审查委员会的人员构成及其具体人数。日本学者也指出:“有关采用教科书的具体规定,1886年《小学校令》时由文部省训令规定,1890年《小学校令》时由文部省令规定,1900年《小学校令》时则由敕令规定,其规定逐渐移至上位法而被强化,逐渐接近国定化。”
从教科书的选择权来看,1890年《小学校令》规定的小学教科书审查委员会成员尚且包括府县参事会会员2人、小学教师3—5人,而1900年《小学校令》中规定的小学教科书审查委员会成员则删除了处于教育实践领域内的了解小学教学情况的小学教师、了解府县经济情况并代表地方民意的府县参事会会员。当时各级学校校长及教谕均为政府官员,因此新审查委员会成员实际全部为官吏。于是,在教科书的采用环节,完全排除了教育实践领域与地方民意的声音,教科书的采用完全被置于官僚机构的统制之下。而且,从审查委员会成员身份的比重来看,原来是官府方1、学校方4,而新令则是官府方6—7、学校方5:政府官员——而且是对学校拥有绝对监督权的官吏——超过了半数。
进而,文部省又公布了《小学校令施行规则》(1900年8月21日),其中单列“第5节图书审查及采用”(第53—63条),具体规定:“小学图书审查委员会的开会、闭会由府县知事下令。小学图书审查委员会委员……由府县知事任命。小学图书审查委员会会长由府县书记官担任。……小学图书审查委员会设书记,书记由府县判任官担任。”
该制度造成的结果,是教科书的选择权被少数官吏所垄断,如果收买这些官吏,便可独占教科书市场,这成为日后发生教科书贿赂事件的制度根源。
三是关于教科书检定的标准。如前所述,1892年修改的《教科书检定规则》将小学、中学、师范学校的教则作为检定教科书的标准。而1890年《小学校令》规定,《小学校教则》由府县知事制定,文部大臣仅制定《小学校教则大纲》;1900年《小学校令》则规定,《小学校教则》由文部大臣直接制定。
这表明,日本政府对《小学校教则》的控制程度提高了。而《小学校教则》是文部省检定教科书的依据,因此,政府加强对《小学校教则》的控制,也就间接加强了对教科书检定的控制。
该时期,日本政府不仅修改了上述初等教育机构的教科书制度,而且通过修改《中学校令》以及新颁《实业学校令》《高等女子学校令》,进一步加强了对中等教育机构用教科书的控制。在男子普通中等教育方面,1886年4月10日颁布的《中学校令》规定:“中学校学科及其程度依据文部大臣之规定”;“中学教科书应限于文部大臣检定者”。
而1899年2月7日修改的《中学校令》中规定:“中学校学科及其程度之规则,由文部大臣制定”;“中学之教科书,采用文部大臣检定合格、经地方长官批准、由学校校长决定者。……《中学教科书检定规则》由文部大臣制定”。
在女子普通中等教育方面,1899年2月8日新颁布的《高等女子学校令》规定:“文部大臣制定高等女子学校学科及其程度的规则”;“高等女子学校教科书使用文部大臣检定之教科书,须经地方长官批准、由各个学校校长决定。……文部大臣制定高等女子学校之教科书检定规则”。
在中等职业教育方面,1899年2月7日新颁布的《实业学校令》中规定:“实业学校学科及其程度的规则由文部大臣制定”;“实业学校使用之教科书,公立学校由校长、私立学校由设立者决定,均须获得地方长官的批准”。
上述法令规定中学、高等女子学校、实业学校的教科书均采用检定制,而且在教科书选择过程中,地方官的权限均有所加强。与此同时,师范学校的教科书则由检定制改为指定制。
也就是说,在教科书检定制阶段,日本政府仍在逐步加强对教科书的制度性控制。
如前所述,自1872年开始实施教科书自由制、1886年开始实施教科书检定制以来,日本政府不断加强对教科书的控制,以利于统治者推行其所要求的教育内容。正因如此,1896年2月有议员首次向帝国议会提交《关于以国费编纂小学修身教科书的建议案》时,文部省普通学务局局长木场贞长答辩称:原则上赞成修身教科书实行国定化,但时机尚不成熟。
除帝国议会上的提议之外,各地方政府也要求实行教科书国定化。1900年4月召开的地方长官会议便向文部大臣提出建议,要求废除教科书审查委员会制度,由文部省指定小学所有教科书。
同年,法制局对府县知事进行了有关修正《小学校令》的调查,其中一项是征求府县知事对“教科书是全部国定化还是府县保留审查会而部分国定化”的意见,结果显示,有27个县赞成全部国定化、13个县赞成部分国定化,持中的有4个县。
在上述背景之下,1900年4月,文部省专门设置了修身教科书调查委员会,组织人员着手编纂修身教科书。加藤弘之担任该委员会的委员长,委员包括木场贞长(官房长官)、井上哲次郎(文科大学校长)、高岭秀夫(女子高等师范学校校长)、伊泽修二(高等师范学校校长)、泽柳政太郎(普通学务局局长)、中岛力造(文科大学教授)、井上圆了(哲学馆馆长),起草员为中岛德藏(翌年辞职,由吉田熊次接任)、平出铿二郎、乙竹岩造。
1903年刊行的国定普通小学、高等小学修身教科书,便是经该委员会调查后编纂的。时任文部大臣菊池大麓曾追述称:
(1902年春)曾经特别督促编辑委员,要求委员不断增加开会时间,并下令务必于37年(1904年)4月之前全部编完(修身教科书)。……自去年(1902年)夏开始,即令图书课暂缓编集其他图书,而用其经费编集国语读本,去年年末恰好先完成了两册。……文部省于去年末向议会提交了预算增加案,要求增加3 000日元编集费,用于在一至二年内编集教科书,同时希望一举实行国定制。
随后,1902年12月,发生了教科书贿赂事件。菊池大麓公开指出这是一个“大好机会”:“我在此之前就主张必须议论实行国定制,至此已经刻不容缓,我随即向内阁提出了教科书国定制议案,并获得了批准。”
日本NHK(日本广播协会)1983年制作的电视节目揭示:根据当时的修身教科书调查委员会成员泽柳政太郎的笔记(1900年)记录,当时不仅修身课,所有学科的国定化教科书都已经开始筹划或编纂;文部大臣向首相提出加紧揭发教科书贪污事件的信,是在教科书贿赂事件发生前三个月的1902年9月18日。
可见,日本政府在教科书贿赂事件之前,早已在为教科书国定制做切实的准备了。
在日俄战争前夕,日本政府以教科书贿赂事件为契机,通过修改《小学校令》,确立了教科书国定制。国定制有利于日本政府加强对国民精神意识的统治,但却进一步导致了教科书产业的垄断,阻碍了教育的自由发展。
明治维新之后,日本政府积极普及基础教育,使得在校生人数大量增加(1873年为130余万人,1902年为500余万人),小学就学率不断提高(1873年为28.1%,1902年为91.6%),
对教科书的需求量也随之大增。1886年首次实行教科书检定制之时,共出版了约400种检定教科书,而1892—1895年间则激增至600余种。
就教科书的供给而言,最初由各个地方的出版社提供,后来渐趋集中于东京的金港堂、普及舍、文学社、集英堂等大型出版社。在1902年前后,由上述几家教科书出版社每年集中编辑、出版大约2500万册小学教科书。普及教育的副产品,便是催生了一个新兴产业——教科书产业。
为了扩大市场、增加利润,各个教科书出版社均采取了激烈的销售竞争手段,于是,教科书贿赂问题日益严重。前述1892年12月帝国议会首次提出教科书问题的一个重要背景,便是文部省当局有关教科书的贿赂丑闻。早在1892年6月末,时任文部大臣大木乔任下达的训令中便指出,教科书供给者有可能为了私利而诱惑教育者,因此要求监督学政的府县知事严格管理,以杜绝弊端之源。这一训令本身便说明,当时围绕着教科书的销售、选择等,确实存在各种丑闻。事实上,下达该训令的文部大臣大木乔任自身也被曝策划府县采用其编纂的修身书;时任文部省图书课课长的泽柳政太郎在负责检定教科书时泄露了检定结果,其人因而被罢官,前文部大臣、时任枢密院议长的伯爵大木乔任辞职;时任文部次官辻新次因与大日本图书株式会社勾结而被罢免官职。
另外,各个府县均设立了府县教科书审查委员会,成员包括府县参事会会员、府县官吏、普通师范学校校长、普通师范学校教师以及小学教师等,以便选用各类小学教科书。而“奸曲之书商……竭力使(审查委员)选用其自家之图书,采用种种手段,从而干扰了审查委员之视听与判断”
。在当时,教科书贿赂的大致行情为:“府县知事每人10 000日元至30 000日元,师范学校校长每人3 000日元至5 000日元,师范学校教谕或附属主事每人2 000日元。”
而1895年左右各行业的实际工资为,新任小学教师月工资8日元,政府机构中最高的一等官(敕任官)月薪800日元、最低的十五等官月薪12日元。
可见教科书贿赂金额之巨、对相关行政人员诱惑力之大。
日本政府为了杜绝教科书贿赂,于1901年1月部分修改了《小学校令施行规则》,增加了严厉的处罚规定:对于收受贿赂者要课以重禁锢与罚款;出版社通过非法手段使其教科书得以审查采用、被处以刑罚者,其教科书的采定非但在该学年无效,采取非法手段的出版社发行的所有图书,从法院判决之日起5年内不得被选用为小学教科书。
尽管出台了如此严厉的法规,有关教科书的贿赂丑闻仍然不绝于耳,其中最为严重的便是1902年的“教科书贿赂事件”。
1902年秋,当时的教科书出版社普及舍社长的记事本遗失在电车上,记事本上所记教科书相关受贿官员的姓名、金额等被曝光。于是,日本政府从1902年12月开始全面检举揭发教科书贿赂问题,进而搜查了金港堂、集英社等教科书出版社的干部及工作人员的住宅。到1903年3月,共逮捕官吏143人,
包括宫城县的时任知事宗像政
、国会议员、高级官僚、师范学校校长、中学校长、视学官等。
这一事件的本质是教科书的采用权集中于少数特权官僚手中,此事件成为日本政府尽快实行教科书国定化的契机。
教科书贿赂问题严重到如此程度,时任文部大臣菊池大麓指出,实施国定制的理由,首先便是“为了杜绝教科书之贿赂事件”:
实施教科书检定制不久,即明治20年(1887年),便耳闻诸种丑闻。历代之文部大臣时常苦虑于此,故,无其他良制,唯有实施国定制。……全国数万名小学校长及教职员工被教科书出版社活动者如恶魔般所引诱,令当局已无法忍受。在本次教科书贿赂事件之中,尤为可叹可怕者,乃在于学生不再信仰与敬服校长及教师,从而大大降低了教育之效果。如若此等丑闻扩大至全国之小学,则其危害极为可怕。
毋庸置疑,自1892年爆出教科书贿赂丑闻以来,1902年的“教科书贿赂事件”是最为严重的,它促使日本政府加快了推行教科书国定制的步伐。
日本政府于1903年修改了《小学校令》,首先在初等教育领域内采用了教科书国定制。
1903年1月9日,时任文部大臣菊池大麓向桂太郎内阁提交了有关教科书国定化的《小学校令修正案》。文部省原方案中第24条除了规定使用“文部省拥有著作权之图书”,还规定:“文部大臣在前项规定之外,限于某课程之教科书,可以允许府县知事采用文部省拥有著作权或文部大臣检定之图书。”但是,内阁法制局在将该法案提交枢密院之前,特意将此处的“限于某课程之教科书”修改为“仅限于修身、日本历史、地理之教科书以及国语读本以外之其他教科书”,
这就等于更加明确地规定:与天皇制国家统治意识形态直接有关的四门课程(修身、日本历史、地理、国语)必须采用国定教科书。同年3月,法制局审议了该法案,随后由首相上奏天皇;4月6日,由枢密院审议、修改并批准后,再次上奏天皇,最终获得了天皇的钦定批准。
4月13日,日本政府以敕令形式公布了《改正小学校令》,其中正式公布的教科书制度为:
小学教科书采用文部省拥有著作权之图书。……除修身、日本历史、地理之教科书以及国语读本以外,也允许府县知事采用……通过文部大臣检定之教科书。
“文部省拥有著作权之图书”,就是指以文部省名义编辑出版的教科书;“除修身、日本历史、地理之教科书以及国语读本以外”可以采用“通过文部大臣检定之教科书”,意即修身、日本历史、地理以及国语这四门课程必须采用国定制教科书。这表明,日本政府在实施教科书行政的过程中,颇为重视历史教科书。
上述《改正小学校令》的颁布实施,标志着日本政府正式确立了义务教育的教科书国定制。于是,1904年4月的新学年,在北海道及2府、35县的所有小学,修身、日本历史、地理、国语四门课程均采用了国定教科书(共57种)。
与此同时,文部省于1903年4月修改了《小学校令施行规则》,规定算术、绘画两门课程从1905年开始采用国定教科书。1910年8月,文部省修改了《小学教科书翻刻发行规程》,规定理科从1911年开始使用国定教科书。1918年6月,文部省再次修改《小学教科书翻刻发行规程》,规定从1919年开始,小学的家政课也使用国定教科书。至此,日本全国所有小学的全部必修课,均采用了国定教科书。
教科书国定制加强了日本政府对国民意识形态的控制,导致了教科书产业的利益垄断,扼杀了教育的自由发展,具有一定的危害性。
一是加强了日本政府对国民精神意识的控制。
如前所述,日本政府于1890年颁布的《教育敕语》中,要求所有国民均应具有“克忠克孝”以“扶翼天壤无穷之皇运”的意识。加强这一皇国主义意识形态的有效途径之一,便是实施教科书国定制。因为,通过采用国定的修身、日本历史等教科书,便可以将“皇国”意识灌输到日本小学生的头脑之中,使此种意识成为所有日本人的“第二天性”。例如,日本在近代使用的五期国定小学修身教科书,均全文刊载了《教育敕语》,其中,第一期仅刊于卷末,从第二期开始便刊于卷首,同时规定小学六年级的最后三课用来单独讲授《教育敕语》的内容,并要求小学生反复背诵、默写《教育敕语》全文。另外,国定修身教科书还极力宣扬“神国”意识,强调天皇的“君权神授”,这也是皇国主义意识形态的重要组成部分。第五期国定修身教科书五年级用书中,甚至更直接地称天皇为“现御神”。
国定教科书中所描绘的历史上、现实中的日本人,均从小拥有为“现御神”天皇献身的意识,认为自己担负着对外扩张的“神圣使命”,相信国家自古受到“神佑”。因此,“国民接受了此种教育以后,手持竹枪挑战现代兵器,将防弹护身符张贴于门柱之上,相信神风将带来最后胜利等”
。日本人正是接受了国定教科书中的这些内容,才心甘情愿地被利用为对外侵略的“炮灰”。
日本政府能够将国民动员到对外战争中,就是基于上述皇国主义的意识形态,形成该意识形态的制度保障,便是教科书的国定制。日本学者指出:“小学教科书国定制,适应了天皇制国家……对于其统治性的意识形态而言,它是唯一的且最坚固有效的措施。”
二是导致了教科书产业的利益垄断。
早在确立小学教科书国定制之前,教科书出版社就能够很大程度上影响政府的决策。在实行国定制之后,文部省通过制定及修改《小学教科书翻刻发行规则》,逐渐指定了出版商来翻刻发行各类国定教科书。1903年4月,文部省共批准19家发行商可以翻刻小学教科书。其中,有14家发行商将其份额全部授予了1903年9月成立于东京的日本书籍株式会社;同年12月,又有2家的发行份额也授予了日本书籍株式会社。于是,日本书籍株式会社共拥有了16家翻刻发行商的发行份额。该社于1904年共制造销售了19739940册教科书,占19家出版发行商总份额的约89%。
继而,文部省于1905年5月将翻刻发行商减少为10家;
于1909年10月进一步减少为日本书籍、东京书籍、大阪书籍3家出版公司,各出版社所占份额分别为40%、40%、20%,同时指定株式会社国定教科书共同贩卖所负责教科书的销售。
1930年5月,文部省取缔了共同贩卖所,规定由3家出版社直接向文部大臣指定的区域发行教科书:日本书籍负责供给北海道厅等15个道、县,东京书籍负责供给埼玉县等20个县,大阪书籍负责供给大阪府等12个府、县。
可见,在日本政府进一步推行教科书国定制的同时,教科书产业日益加剧了对教科书出版发行的垄断,以至于《教育时论》早在1909年便刊文评价称:“据传闻称,当今小学教科书之印刷出版,应当成立一大出版社托拉斯。”
日本政府实施教科书国定制,可以在一定程度上节约成本,
但教科书产业的利益垄断产生了诸多弊端。有国会议员曾于1909年3月在帝国议会上批判道:翻刻发行商拥有“几乎专卖的权力”,因此垄断了全国500万小学生的教科书供给,从而产生了诸多弊害,如教科书价格高、供给不足等;另外,翻刻发行商获得了30%以上的经济利益,而教科书使用者却必须支付40%的暴利。
可见,在教科书国定制下,教科书翻刻发行商的垄断利润,是建立在损害受教育者经济利益的基础之上。
三是阻碍了教育的自由发展。
各期各类的国定教科书均由文部省组织编辑、出版,全国各地必须使用同样的教科书。因此,学校、教师根本没有教科书的选择权,不能根据当地及学生的具体情况因材施教。教师身处教育第一线,无权批判国定教科书,唯有照本宣科,讲授政府在教科书中规定的内容;学生作为受教育者,更无权自由选择符合真理的教科书,而必须无条件地接受政府强制规定的教育内容,包括歪曲事实的内容。因此,教科书国定制妨碍了日本教育界自由地追求真理。
面对教科书国定制所产生的弊端,日本朝野也曾尖锐地提出过批判。1903年5月,有国会议员曾在帝国议会上公开提出质问:“官方编纂之教科书,岂不损害国运进步?”
1904年12月,也有议员在众议院预算委员会上批判称:“仅在小学教科书之中,就有谬误270余处”,甚至写错了天皇的即位年号、宪法的颁布年代,国定教科书“实乃出于非立宪道德之原则”。
教科书国定制也受到来自民间的批判,1908年11月的《教育时论》上曾刊文称:“现行之小学教科书国定制度,相较于此前之制度,除定价便宜之外,对于小学教育并无利处”;“从采取国定制以来,便停止了教科书之进步改良。不惟如此,当前正以不符合形势之教科书,教育数百万幼小国民,稍有志于教育者即可看透其所存之弊害”。
1909年2月,《新教育》刊发了《反对教科书特集》,列举大日本教育团披露的“现行教科书国定制度之弊害”,其中包括“杜绝编撰者与出版商之竞争,阻碍了教科书之进步改良”“仅有一种官撰教科书,从而钝化了教育者的批评眼光”等。
然而,面对强大的国家统制机器,个别政治家或民间学者的反对之声,终究无法阻止日本政府推行教科书国定制,更无法阻止其将国定教科书作为工具,把日本国民导向战争泥潭。