



根据履职需要,美国联邦政府公务员主要涉及两个方面的能力提升:一是领导能力,二是专业技术能力。考虑到美国公务员招聘的“专才”倾向和开放性的用人机制,作为联邦政府的主要人力资源管理机构,美国人事管理局重点对领导能力的提升进行了专门设计。正如美国学者弗雷德里克·C.莫舍(Frederick C.Mosher)所指出的,在联邦政府公务员的培训制度中,扩大教育的目的是为政府培养更多的经理和行政专家。
美国联邦公务员管理队伍的培训发展以提升核心领导能力为重点,将多样化的发展方式和课程、项目、计划等整合于个人发展规划,贯穿管理者职业发展全阶段。图1-3为美国联邦政府公务员培训发展体系逻辑图。
图1-3 美国联邦政府公务员培训发展体系逻辑图
美国人事管理局非常关注和强调管理人员领导力的发展与提升。1993年重塑政府运动启动后,在公务员规模缩减的情况下,如何进一步提升政府效能和绩效表现是联邦政府亟须解决的问题。相关机构开展了一系列研究发现,联邦政府的绩效表现与管理人员的领导力水平密切相关。美国国家公共管理学院(National Academy of Public Administration)的研究报告指出,管理者的低效工作会导致员工低质量的工作表现、低士气、低生产力、员工和客户的不满与抱怨以及较高的员工缺勤率或流动率,因此,媒体所报道的联邦机构绩效方面的缺陷,以及公众对联邦雇员的负面成见,可能反映了管理上的缺陷,如监督和管理不足,而非一线员工行为或表现的不足。
美国考绩制度保护委员会向美国总统和国会提交的报告中也呼吁提升一线管理者的管理能力。报告指出,联邦管理人员的有效性主要取决于其管理技能,缺乏管理技能比缺乏技术技能对员工信任和满意度的影响更大。
因此,美国人事管理局强调指出,联邦政府管理者的领导能力和人力资源技术知识方面的熟练程度非常重要,影响着联邦雇员的工作质量、专业发展和工作满意度,并进一步影响组织绩效,各机构必须专注于培养有效的领导者。
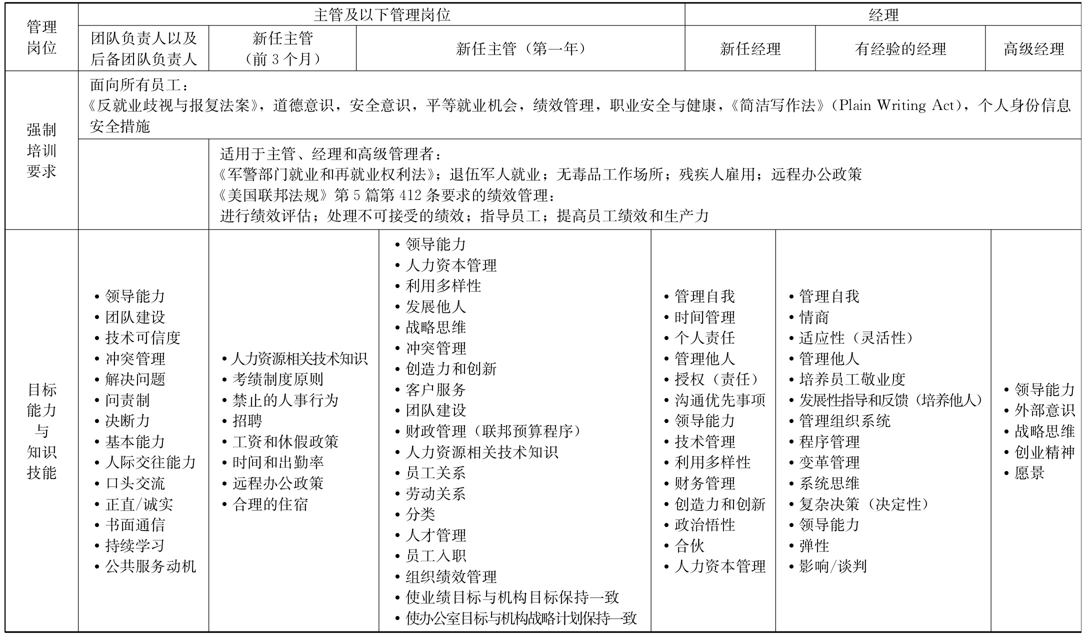
依据管理职责的大小,联邦政府的管理岗位从低到高依次为团队负责人(team leader)、主管(supervisor)、经理(manager)和高级官员(SES),其中,团队负责人、主管和经理的岗位等级为1~15级,高级官员的岗位等级为16~18级。为保障各层级管理人员领导能力的充分开发,联邦政府采取如下三项举措:一是通过立法提出各层级管理人员在培训和发展方面的强制性要求,明确联邦政府各部门在各层级管理人员参与培训发展中的责任;二是美国人事管理局制定发布各层级管理人员培训框架,协助各机构制定管理人员发展计划,并协助机构领导者开展继任规划;三是美国人事管理局下设培训与高管发展小组(Training and Executive Development Group),专门负责设计相关培训项目并支持各机构开展培训发展项目,特别是针对中高层管理者(managers and executives)的领导力发展项目,以保障达成发展战略性人力资源的目标。
根据《美国法典》第4121条和《美国联邦法规》第5篇第412.201条的规定,各机构负责人负责建立本机构的继任管理计划,其中包括培训员工成为管理者。美国人事管理局要求,各机构应制定员工成为主管之前的培训计划,为有志于从事管理工作的员工提供培训机会,以满足组织需要和员工个人发展愿望,并鼓励各机构设计员工发展项目,将其作为继任管理计划的一部分,确保有足够数量的合格人选补充组织内的关键管理岗位。
美国人事管理局在发布的《联邦主管培训框架》中,对前主管阶段的培训要求和目标进行了整理。
在前主管阶段,需要参加强制性培训,除此之外,团队负责人及其后备人选还需参加针对领导能力和基础能力提升的相关培训(具体见下节)。
一些联邦机构,如环境保护署、交通部、五角大楼部队保护局等均有专门的针对前主管阶段的培训和发展计划。还有一些机构,如美国国立卫生研究院、美国专利商标局等,虽没有专门的前主管阶段培训计划,但其为新晋管理者和有志成为管理者的员工提供综合性学习资源。
根据《美国联邦法规》第5篇第412.202条的规定,所有机构必须在员工被任命为主管职位后的一年内为其提供培训,并至少每三年对所有主管和经理进行再培训。当员工进行重要的岗位转变时,譬如从非主管岗位到主管岗位或从经理岗位到高管岗位,机构也必须提供相应培训,这种培训应与对机构和员工的需求评估相一致。美国人事管理局并不规定具体培训时长,各机构可根据需要制定自己的政策和要求。2004年《联邦劳动力灵活性法案》也要求各机构提供特定培训以培养主管人员,作为全面继任管理战略的一部分。该法案要求各机构向初中级管理人员提供有关培训,使其能够更好地指导员工、提高员工绩效和生产力、进行员工绩效评估和识别并帮助表现不良的员工。
由美国人事管理局与联邦首席学习官委员会合作成立的机构间培训工作组,制定发布了《联邦主管培训框架》、《联邦经理培训框架》和《联邦主管与经理培训框架定义与学习目标》
。这些指导性文件细致梳理了从后备团队负责人(aspiring leader)至高级经理(senior manager)不同职业所需培养和发展的能力、学习目标、人力资源知识、强制性培训要求等内容,不仅为不同政府机构的培训管理者提供了培训设计的依据和参考,也为管理者提供了自我能力和学习需求评价的参考。
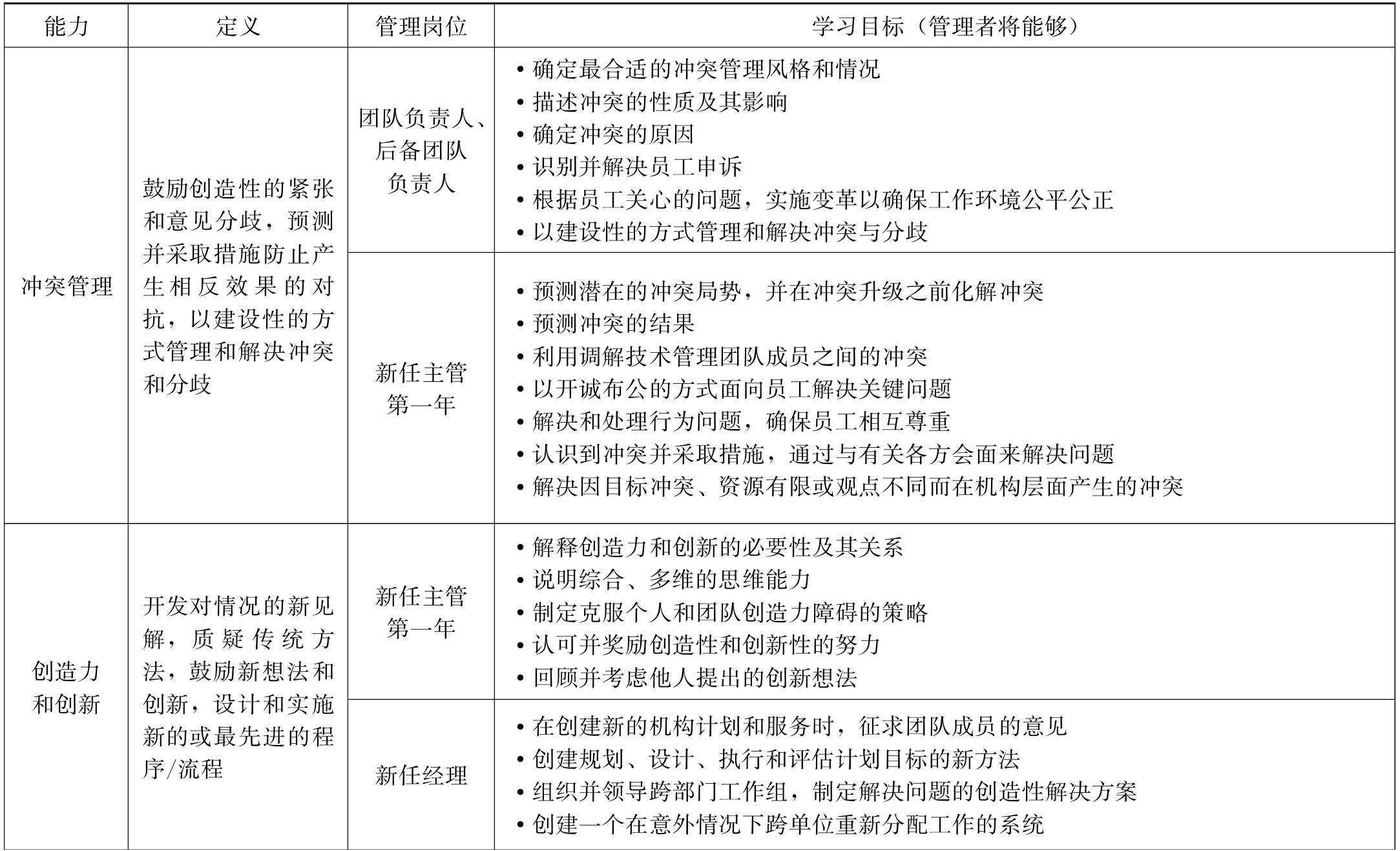
表1-2整理了从后备团队负责人至高级经理的强制培训要求以及所需发展的目标能力和知识技能,表1-3列举对比了不同层级管理岗位各类能力的定义和学习目标。
其中有三点值得关注:
一是每个阶段都设有强制培训内容,随着管理岗位级别的提升,强制培训内容呈叠加特点。所有雇员都被强制要求参加职业规范、职业安全等方面的法案、规定等培训;除所有雇员都需参加的培训外,主管及经理还需参加关于特殊群体就业权利、绩效管理等方面的法案和内容的学习。
二是识别并明确了不同层级和发展阶段的管理者所需具备的不同能力。这种区别不仅体现在层级之间,也被细化到了同一层级的不同入职时间上。在内容方面,从主管开始即要求具备人力资源管理的相关技术和知识,以具备一线人力资源管理的基础;在领导能力方面,主管层级要求具备满足一线管理、执行力等方面的领导力,如团队建设、冲突管理、客户服务等,而对于经理层级的管理者,则在管理自我、管理他人、管理组织系统等方面提出了明确要求,更加强调复杂问题的解决和战略性、开创性任务的完成,在能力上要求能够培养他人、管理变革、复杂决策,具备战略思维、外部意识、创业精神等。
表1-2 美国联邦政府相关岗位培训框架
注:本表内容根据《联邦主管培训框架》《联邦经理培训框架》整理。
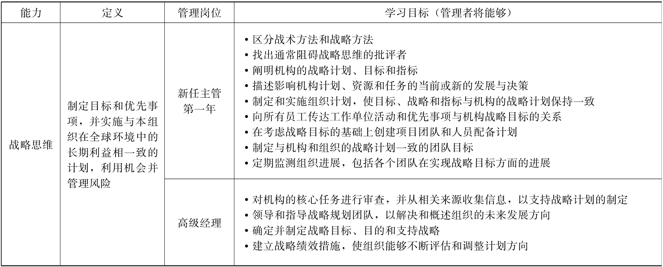
表1-3 不同层级管理岗位学习目标比较
续表
注:根据《联邦主管与经理培训框架定义与学习目标》整理。
三是对每一管理层级每一种能力的学习目标进行了具体规定。学习目标以行为结果的方式呈现,明确了培训后管理者应做到的事项,对于培训管理者评估培训和发展效果、学习者评估自身能力提升方向和程度发挥了具体指导作用。通过对内容的对比可以发现,对于不同层级的管理者而言,相同能力的定义虽然相同,但学习目标不同。层级越高,学习目标难度越大、越复杂,简单执行的成分越少,设计开创的成分越多。以冲突管理和战略思维这两种能力为例,在团队负责人层级,冲突管理的学习目标为识别冲突原因、解决员工申诉、保障工作环境公平、创造性地解决冲突等,而在新任主管层级,学习目标为能够更加系统性地工作并解决复杂问题,譬如预测冲突局势和结果,把握冲突解决时机,能够协调各方面解决问题,解决不同类型、原因的冲突等。对于战略思维,在新任主管层级,学习目标为有基本战略意识,能够理解并向员工传达机构的战略计划、目标和指标并使本团队的工作目标与组织的战略目标相一致。而在高级经理层级,学习目标为能够领导制定组织的战略目标和支持体系,并能够根据实际绩效情况对战略目标进行调整。培训目标的细化为更加有针对性地进行项目设计提供了基础。
在实践层面,联邦政府各机构设置了初中层管理者的培训计划。如内政部设有面向新任的以及有一定经验的主管和经理的培训计划,该计划课程主题包括:制定绩效标准、分配工作并传达绩效期望、员工个人发展规划、与员工举行个人更新会议、审查员工的工作并及时解决表现不佳的问题、提供反馈和辅导。美国核管理委员会(Nuclear Regulatory Commission,NRC)设有主管发展项目,根据美国人事管理局和委员会自身的要求,为新任主管提供领导力培训。
鉴于高管岗位的重要性,与前两个阶段相比,无论在制度层面还是在实践层面,高管阶段的培训发展都得到了更多的关注和重视。《美国法典》第3396条规定,联邦机构需制定高级管理人员持续发展计划。《美国联邦法规》第5篇第412.401条规定,高级管理者必须准备、实施并定期更新个性化的高管发展计划(Executive Development Program,EDP)。该计划被作为辅助高管持续发展的关键工具,内容涉及能够提高管理绩效的各类短期和长期发展活动,以满足组织对领导力、管理改进和绩效改善的需求。2015年12月15日,时任美国总统奥巴马发布了一项行政命令,特别强调要加强高级管理队伍的发展。具体举措包括:(1)从2016年10月开始,增加高管轮岗人数;(2)要求在高管主管的参与下更新每位高管的个人发展计划;(3)每年至少为每位高管安排一项发展活动;(4)确保每位高管每三年至少完成一次涉及员工反馈的领导力评估;(5)建立正式的高管入职计划。
为指导各机构提供更适切的学习发展机会,美国人事管理局制定了《联邦高级行政官持续发展框架》(Framework for the Continuing Development of Federal Senior Executives),该框架明确了高管学习生命周期三个特定阶段的强制培训要求、关键领导行为、发展目标和推荐发展机会(见表1-4),旨在帮助各机构教学设计师和培训经理制定更适合高级管理者的领导力发展计划,同时也可帮助高级管理者评估自身当前发展状态并制定学习计划。
从关键领导行为和发展目标来看,高管任职时间越长,越强调对文化的创设与巩固、在模糊性和不确定性下的有效运行能力以及对下一代领导人的培养。从发展方式来看,同伴小组、行动学习、高管模拟等聚焦实践的探索性学习方式是常见的发展方式。
表1-4 联邦高级行政官持续发展框架
很多机构都制定了自己的高管发展计划和项目。比如美国能源部制定了《高管课程和研讨会指南》,其中包含56所学院、大学和美国人事管理局提供的350多门课程,每门课程都与特定的高管核心资格(Executive Core Qualifications,ECQs)相匹配。美国内政部制定了高管发展政策,编制了《高管发展计划填写指南》,要求在每个财政年度开始时,每位高管都要制定个人发展计划,为高管和高级技术人员的持续专业发展提供指导。美国卫生与公众服务部启动了一系列高级管理者领导力发展论坛,为高管提供领导力发展培训,此外,这些论坛也是让高管参与机构优先事项的一种方式。
除了美国人事管理局和联邦各机构,美国还有一些参与高管发展的公共部门组织和私营部门,如高级行政人员协会、哈佛大学的约翰·肯尼迪政治学院等。
胜任力是取得有效绩效所需的可衡量的人员能力,是知识、技能、态度等特征的组合,是人力资源管理的基础。美国人事管理局特别重视公务员队伍胜任力的识别,并将其作为评估和选择候选人、评估和管理员工绩效、制定人力资源规划以及培训员工的基础。
美国人事管理局使用多用途职业系统进行政府职业研究,识别不同岗位所需的关键能力和任务,提出了不同岗位的胜任力模型,如网络安全能力模型、IT项目管理能力模型等。这些胜任力模型为各机构招聘工作人员和制定培训计划提供了依据。此外,美国人事管理局还提供了325个胜任力名称、定义和定义胜任力的指南,以方便各机构人事部门构建工作设计、岗位招聘、培训和绩效管理的能力框架。
除了岗位胜任力模型,一些机构还制定发布了职业发展路径指南。比如美国人事管理局与管理和预算办公室(the Office of Management and Budget,OMB)合作制定了《信息技术项目管理职业发展路径指南》(IT Program Management Career Path Guide),该指南识别了不同等级岗位的核心能力、熟练程度、典型任务、关键发展行为和职业发展成功因素等,为机构和个人培训需求的识别、培训目标的确定、培训内容的设计提供了基础。
除了不同职业的能力以外,美国人事管理局还特别识别了不同层级领导者所需的能力,并将其作为人员选拔和培训的基础。
美国人事管理局制定发布了《主管资格指南》(Supervisory Qualification Guide),并强烈建议各机构在选拔主管人才时关注候选人是否具备这些能力或具备发展这些能力的潜力,同时建议将这些能力应用于领导力发展计划。
《主管资格指南》提出了10项关键能力,包括问责、客户服务、决断力、问题解决、灵活性、弹性、正直/诚实、人际能力、口头沟通和书面沟通,这些能力被认为是成功担任联邦政府主管工作最重要的能力
(见表1-5)。对照高管核心资格的分类,在10项能力中,四项为基础能力,四项为结果驱动,两项为领导变革。可以看到,初级管理者与高级管理者在核心能力要求方面的区别不仅体现在能力水平上,也体现在能力覆盖面上。
表1-5 主管工作最重要的能力
法律规定,在每个新的常任高级公务员任命之前,其任职资格必须由独立的资格审查委员会(Qualification Review Board,QRB)根据美国人事管理局制定的标准进行认证。为保障各机构能够选拔出优秀的高级管理人员,美国人事管理局在对成功高管的特质进行广泛研究后,于1997年制定发布了高管核心资格,用于高级公务员的资格认证。2006年,美国人事管理局对高管核心资格进行了重新验证、修改和完善。在高级公务员队伍的选拔过程中,申请者需要根据机构所确定的甄选方法(譬如简历、成就说明、简历附加说明等)提交申请,证明自己具有高管核心资格的情况,之后由机构的排名委员会对申请者进行审核、排名,并组织结构化面试,面试后由机构的高管资源委员会(Executive Resources Board)向任命机构(appointing authority)推荐最佳人选,任命机构作出选择,并证明该人选具备岗位所要求的技术能力和高管核心资格。随后,该机构将候选人的申请材料提交给美国人事管理局的资格审查委员会进行资格认证。在委员会认证之后,机构即可任命候选人担任高级公务员职位。这一选拔机制使得高级公务员、高级公务员候选人乃至中层管理人员的培训发展都以加强和证明高管核心资格为目标。目前,高管核心资格不仅被美国联邦各部门用于中高层管理岗位的选拔,同时也是绩效管理和领导力发展的依据。
高管核心资格共有22项能力,被分为五类,分别为领导变革、领导成员、结果驱动、商业头脑和建立联盟。除此之外,另有六项能力被称为基础能力,是高管核心资格的基础(见表1-6)。
美国人事管理局对每一个高管核心资格和每一项基础能力都进行了具体定义,对每项能力都进行了明确的行为表现和绩效结果层面的定义,既为培训发展提供了目标,也为检验培训发展的效果提供了基础。
表1-6 高管核心资格和基础能力框架
2006年,美国人事管理局在对每项能力进行具体定义和说明的基础上,进一步区分了能力的熟练水平,将每项能力根据需要指导的程度和应用环境的难度分为五级。
一级为在最简单的情况下应用能力,需要密切和广泛的指导;二级为在有些困难的情况下应用能力,需要经常指导;三级为在困难的情况下应用能力,需要偶尔的指导;四级为在相当困难的情况下应用能力,需要很少或不需要指导;五级为在异常困难的情况下应用能力,不需要指导且可充当关键资源为他人提供建议。为进一步阐明分级定义,美国人事管理局还就每一级熟练程度进行了行为层面的识别和列举。以表1-7呈现的创造力与创新这一能力的定义及领导力分级情况为例,可以看到,在“发展对情况的新见解;质疑传统方法;鼓励新想法和创新;设计和实施新的或最先进的程序/流程”这样一个整体定义下,区分了不同的领导力水平,一级表现为能够认可和考虑创新想法,对于创新保持开放的态度;三级表现为能够在解决问题时发挥创造力,修正原有体系;五级则表现为能够开创性地进行流程、系统的设计开发。这样的分级体系为机构和管理者更清晰地区分和评估不同的领导力水平、明确提升和发展目标提供了便利。高管核心资格为联邦各机构建立了一种能力提升的共同语言,明确了高级管理人员能力发展的要求和期望,也为高管和有意担任高管的个人提供了能力提升路径。
表1-7 创造力与创新能力熟练程度模型
注:摘自《领导力熟练水平》(Proficiency Levels for Leadership Competencies)。
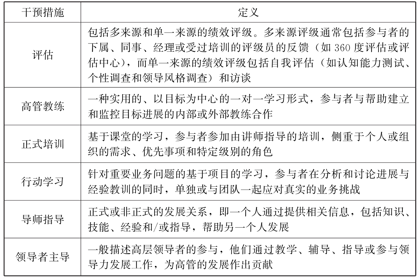
培训方式是影响培训有效性的重要因素。2012年,美国人事管理局在总统管理委员会(the President's Management Council,PMC)加强联邦高管队伍建设的倡议下,对高管培训发展的有效方式进行了深入研究,发布了《高管发展最佳实践指南》(Executive Development Best Practice Guide),提出了六项关键的高管发展干预措施,分别为:评估(assessments)、高管教练(executive coaching)、正式培训(formal training)、行动学习(action learning)、导师指导(mentoring)和领导者主导(leader-led)(具体定义见表1-8)。
该研究对联邦各机构采用的高管发展方式进行了调查,结果显示,美国联邦机构采用最多的发展方式是导师指导,正式培训和高管教练也是比较常用的发展方式,行动学习和领导者主导的发展方式采用较少。研究提出了几个结论:(1)评估是重要的提升发展方式。提供各类评估的机构能够从其管理人员处获得大量积极的反馈,管理人员从评估中获得了更深层次的自我意识。(2)经验学习是关键。传统的课堂环境已经让位于更加亲力亲为、以行动为导向的发展方法,将知识运用于解决实际问题将使学习更加有效。(3)将学习和发展机会与组织的使命和战略目标联系起来是确保管理者培养有效性的首要做法。领导者的能力提升必须符合并支持机构的价值观和战略目标。(4)将学习和培训与绩效计划联系起来。许多成功的组织乐于将学习培训与业绩审查进程密切联系起来,这有助于识别和缩小技能差距,并使员工为自己的发展负责。(5)管理层的支持至关重要。管理层的认可为发展工作提供了可信度,并有助于建立一种员工重视学习和发展的文化。(6)过渡期的支持至关重要。向新领导角色的过渡通常涉及重大转变和责任的增加,给领导者带来独特的挑战,故而需要组织提供个性化的培训,以弥补管理人员过渡到具有新的和更大的领导范围的角色时出现的能力差距。(7)混合方法是有帮助的。混合学习方法包括使用多种学习策略和培训方法,以更好地满足学习者的需求。
表1-8 高管发展干预措施
2015年,为了更好地指导联邦各机构进行领导力开发培训,美国人事管理局与乔治梅森大学的研究人员合作,对领导力发展工作进行了全面审查,发布了报告《发展高管核心资格的有效学习干预》。
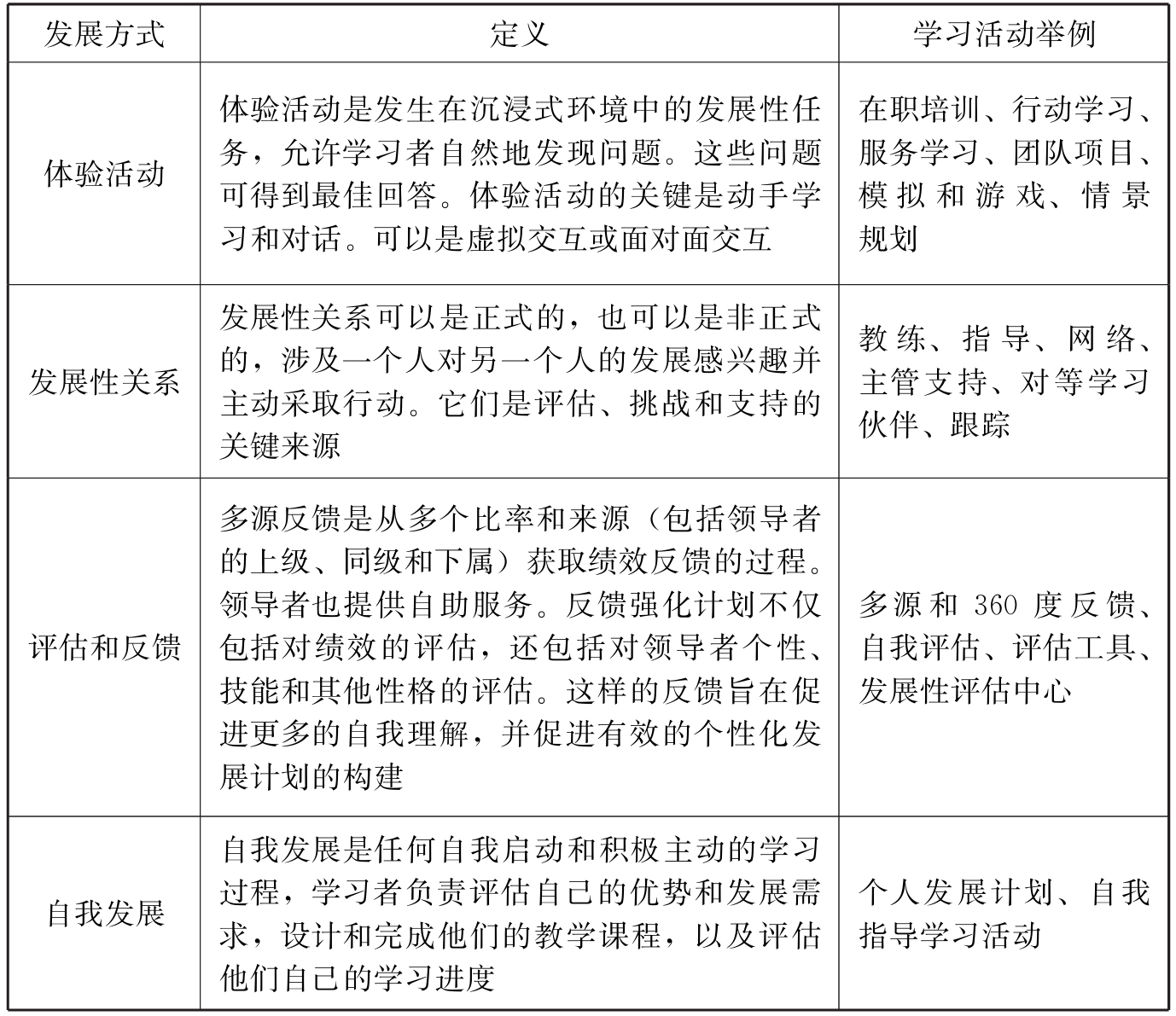
报告通过全面的文献回顾与梳理,识别了包括讲师指导、体验活动、发展性关系、评估与反馈和自我发展在内的五类领导力发展干预措施和相应的学习活动。具体如表1-9所示。
表1-9 高管核心资格的发展方式与学习活动
续表
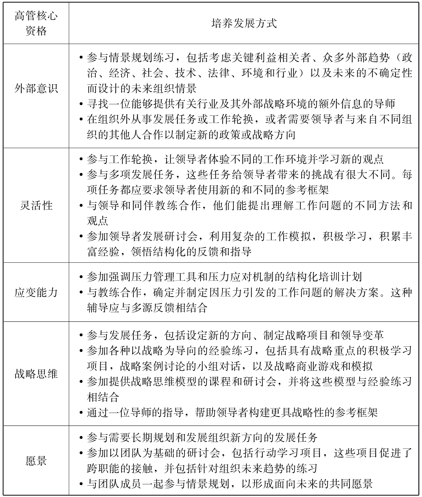
报告根据文献梳理,提出了每一个高管核心资格所对应的最有效的培养发展方式。表1-10呈现了战略管理类六项核心资格的培养发展方式。使用讲师指导的方式较少,较多通过体验活动和发展性关系等方式进行培养训练。
表1-10 战略管理类高管核心资格培养发展方式
续表
与最佳实践报告相比,这一报告具有以下几个特点:(1)视域更宽,涵盖了更多活动形式,包括在岗工作任务,并且进行了合理归类;(2)为每一个核心资格匹配了最有效的学习活动,指导性更强;(3)将自我发展作为一种重要的发展方式,更加突出了学习者的主动性和对学习活动的掌控性。
综合这两个报告可以发现,对于联邦政府公务员的发展,美国人事管理局更加强调多样化的培训方法的采用;强调经验学习和实践导向的学习方式;强调明确的目标,关注能力提升的精准性和有效性。
美国联邦公务员的培训类型有很多,从美国人事管理局要求各机构上报的信息要求中可以看到,按培训目的,可分为计划/任务培训、新的工作任务培训、提高/保持目前绩效培训、未来人员配置需求培训、开发稀缺技能培训和员工保留培训(见表1-11)。这些培训项目均指向组织绩效提升和人力资源的充分开发。
表1-11 按培训目的划分的培训类型
美国人事管理局收集汇总了联邦所有部门的领导力发展计划,并在其官网提供联邦政府各机构领导力发展计划的搜索功能,可通过输入机构、薪酬等级、关键词、受众范围等搜索相关培训计划。
所有联邦机构均提供领导力发展计划,大部分发展计划仅对本机构的雇员开放,也有一些机构的项目对所有联邦机构雇员开放或者对联邦政府以外的人员开放。目前可以搜索到的项目共有242项,其中,明确标注只针对GS10级以上开放的项目有146项,约占60%,39项对所有层级开放,约占16%。
在各类培训项目中,有两个典型的培训项目值得关注。一是针对人力资源开发和人员配置的高管候选人发展计划,二是针对提升履职绩效、提供过渡期支持的高管入职计划。
高管候选人发展计划是机构可以用来识别和培养有抱负的高级管理人员的一种继任管理工具,旨在进一步发展和提升候选人在高管核心资格中的各项能力。参与高管候选人发展计划并成功完成的候选人有资格获得高级公务员的非竞争性任命。但值得一提的是,不是每一位计划完成人都能够获得高级公务员职位,进入高级公务员队伍也不一定需要参与候选人计划。
根据相关规定,高管候选人发展计划必须至少持续12个月,并满足以下要求:(1)制定基于个人需求和能力的个人发展计划;(2)完成至少80小时提升高管核心资格的正式培训;(3)完成至少4个月在候选人的记录职位之外的发展任务;(4)接受高级公务员导师指导。
高管候选人发展计划为候选人提供了有针对性的培训和发展的机会,包括与机构内外的高管进行互动、跨机构的培训、高管级别的发展任务和指导机会等。这些培训和发展经验能够开阔候选人的视野,增加其对超出其机构和专业的问题的理解,促进五项高管核心资格的发展。机构在进行高管候选人发展计划之前以及计划发生重大变化时,必须获得美国人事管理局批准。此后,每五年须重新获批一次。
高管入职计划是新领导者尽快适应、融入组织文化和业务的方式。好的入职策略将为新任高管提供有效支持,使其能够尽快开展富有成效的工作并建立牢固的员工关系,防止高管在熟悉和适应工作时走弯路,加快高管对组织战略作出贡献。
美国人事管理局区分了入职计划(onboarding)与传统的入职迎新(orientation)。
与入职迎新相比,入职计划是一种战略性的、中长期的、个性化的、经过系统设计的旨在提升新入职人员履职绩效的项目。其目的不仅在于使新入职人员了解组织的大致情况,而且要使其知晓与其工作密切相关的所有信息和绩效要求,并在一定阶段内关注其履职情况,提供绩效反馈和指导,帮助其适应新的工作和组织环境,保障个人和组织的持续成功。入职计划与入职迎新的区别具体见表1-12。
表1-12 入职计划与入职迎新的区别
美国人事管理局制定了“高管入职培训计划地图”(SES Onboarding Roadmap)
和“高管入职计划工作清单”(Senior Executive Service Onboarding Checklist)
,以指导各机构开展自己的高管入职培训。入职培训计划地图对从入职前到入职后一年所需达成的目标和培训指导内容进行了系统规划。工作清单则将每一个阶段目标达成需要做的具体工作进行了详尽梳理。
入职前:计划并为领导到任做准备(如简介材料、会议日程等)。
第一周:确保领导者得到组织中高级领导和员工的欢迎。
前30天:协助领导者明确其相关工作有关的角色、责任和道德行为。
前90天:在工作中培养领导者的胜任力,为领导者提供更多公开的论坛讨论机会,导师监控绩效并提供反馈。
6~9个月:为领导者提供指南和反馈以保障其持续成功,并为其制定组织内的未来计划。
第一年:监控绩效、个人发展、目标、需要等,让领导者参与推动组织使命的发展。
从培训计划的具体内容来看,在为期一年的入职计划中,前期更多为信息的传递、角色的明确和组织氛围的适应,中期为绩效反馈和工作计划的制定,后期为绩效的监控反馈、个人发展目标和需要的确定,以及对组织工作的实质性推动。在这个过程中,美国人事管理局还提供高管情境导师、联邦教练网络、管理者角落、FEI课程等资源来协助机构进行入职计划的设计和实施。
美国联邦政府没有针对全体公务员或管理人员的统一的阶段性培训规划,主张在个人层面进行培训发展计划。高管层级以下人员的发展计划为个人发展计划(Individual Development Plan,IDP),高管层级的发展计划为高管发展计划。
个人发展计划是帮助员工实现个人和职业发展目标的工具,也是把员工个人发展与组织的使命、目标相联系的工具。这一工具通过将员工培训和发展与组织需要相联系,从而使员工个人和组织受益。个人发展计划由员工个人与其主管在沟通共识的基础上共同制定,也因此被视为员工与其主管之间伙伴关系的一种体现。
联邦政府法律和美国人事管理局对于员工的个人发展计划并无强制性要求,但很多机构在推行个人发展计划制度。有效的个人发展计划包括以下关键要素:(1)员工资料,具体包括姓名、岗位、职级/薪酬范围等;(2)职业目标,包括具体时间段内的短期目标和长期目标;(3)发展目标,包括员工的发展需要如何与组织的使命、目标相关联;(4)培训和发展机会,指员工将在估计和实际完成日期内从事的活动,这些活动可能包括正式的课堂培训、基于网络的培训、轮岗作业、影子作业、在职培训、自学计划和专业会议/研讨会等;(5)签名,包括主管和员工双方的签名。
通过制定和更新个人发展计划,主管可以向员工明确绩效期望,更好地了解员工的职业目标、优势和发展需求,帮助主管和员工达成对特定学习目标和能力提升需要的共识。员工可以了解自己的职业发展所需承担的个人责任和义务,明确能力提升的需求和路径。制定个人发展计划对于组织的好处包括:提供用于识别和跟踪发展需求与计划的管理机制,协助规划机构的培训和发展要求,使员工培训和发展工作与其使命、目标保持一致。
美国联邦政府高度重视高级公务员的持续发展。美国人事管理局强调,面对挑战、不断变化的技术和动态的环境,高管只有追求持续的专业发展才能取得成功和成长,高管们必须持续加强和提高他们的高管核心资格,拓宽视野并提高绩效。与个人发展计划无强制要求不同,法律要求联邦机构须为高级公务员制定持续性的发展计划。根据《美国联邦法规》第5篇第412.401条,高级公务员必须按照规定准备、实施和定期更新其发展计划。各机构的高管资源委员会或指定的类似机构应每年审查高管发展计划并酌情修订。
高管发展计划是协助高管持续发展的关键工具,概述了高管的短期和长期发展活动。这些活动应满足组织和整个政府层面对领导力、管理改进和结果的需求,有利于提高管理人员的绩效。具体内容包括高管个人基本情况(姓名、职系、等级、职位、职业领域等)、发展目标、拟提升的高管核心资格,具体的行动计划及其开始时间、结束时间、预期结果等。
无论是个人发展计划还是高管发展计划,其底层逻辑是共通的:一是推动个人发展提升的计划性和持续性;二是将个人的发展培训与组织发展的目标和人才需要契合起来,使个人的提升发展能够更好地服务于组织目标的达成,达到个人和组织的共赢;三是增进组织内部交流,特别是个人与其主管领导的交流,更好地进行组织内人力资源的盘点、配置和有针对性的培养。通过这种方式,各类培训项目围绕明确的发展目标在个人层面得到了整合,从而提升了培训发展的短期和长期有效性。