购买
下载掌阅APP,畅读海量书库
立即打开
畅读海量书库
扫码下载掌阅APP

任务1.2
AIGC的核心:提示词

在使用AI工具生成内容时,有一个要素——提示词,它直接引导着AI工具生成内容的走向与风格。为更有效地运用AI工具,创造出更贴合需求的内容,了解提示词的定义、主要形式,以及掌握撰写技巧十分重要。

1.认识提示词

提示词是指那些在文本、对话、教学材料、应用界面、广告和标签等多种场合中,用来引导、提示或强调特定的信息、操作或重点的简短词语或短语,它们的主要目的是帮助接收者(如读者、听众、创作者等)快速理解、定位或记忆关键内容,从而提高信息传递的效率和准确性。这些精心选择的词汇或短语,不仅表明了创作者的明确意图,还体现了创作者对生成内容的期待,是AI工具“理解”并“创造”内容的起点。需要说明的是,AIGC领域默认将一切用作提示的“词”“语”“句”“段落”均称为“提示词”。

2.提示词的主要形式

根据结构特征,提示词大致可分为关键词、短语、短句和段落4种形式。

(1)关键词

关键词是提示词中最简单、最直接的一种形式,通常由单个词汇构成,它能够精准地指向某个主题、概念或对象。由于自身的简洁性,关键词给予了AI工具较大的发挥空间,不过也正因如此,生成的结果可能会比较宽泛。

例如,在视频生成中,若关键词是“森林”,则AI工具可能会生成茂密的热带雨林、静谧的温带森林(见图1-3),或带有奇幻色彩的森林等多种风格的森林视频。

图1-3

(2)短语

短语比关键词稍长,一般由两个或多个词汇组成,能够具体地描述创作者想要的内容。相较于关键词,短语能在一定程度上缩小AI工具生成内容的范围,使生成的结果更符合创作者预期。

例如,在视频生成中,短语“一群海豚在湛蓝的海洋里游行”巧妙结合了主体(一群海豚)、背景元素(海洋)和动态效果(游行),这样AI工具在生成内容时,就会将这些元素融入视频中,如图1-4所示。

图1-4

(3)短句

短句是由几个词汇或短语组成的完整句子或句子片段,通常包含主语、谓语等句子成分,这种形式的提示词能够表达更完整的意图或需求,同时生成的内容也更具针对性。

例如,在视频文案生成中,短句“请写一篇时长60秒左右的科普短视频文案,介绍人工智能在医疗影像诊断中的应用”明确了视频文案的时长和主题,此时AI工具就会围绕人工智能在医疗影像诊断领域的应用展开,并且控制短视频时长在60秒左右;在图像生成中,短句“生成一张带有冬季雪景的城市街道图,要有行人穿梭其中”详细说明了图像的场景(冬季雪景的城市街道)和细节要求(有行人),此时AI工具同样会根据这些要求生成相应的图像。

(4)段落

段落是由多个短句组成的文本块,通常包含更详细、更全面的信息,能够更深入地表达创作者的意图或需求。段落提示词常用于提供详细的背景信息、情感表达或故事线索等,以引导AI工具生成更符合创作者期望的内容。

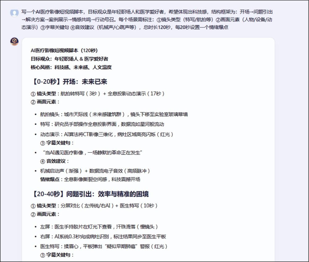
例如,在视频脚本生成中,段落提示词可以是“写一个AI医疗影像短视频脚本,目标观众是年轻职场人和医学爱好者,希望体现出科技感,结构框架为:开场→问题引出→解决方案→案例展示→情感共鸣→行动号召。每个场景需标注:①镜头类型(特写/航拍等)②画面元素(人物/设备/动态演示)③字幕关键句④音效建议(机械声/心跳声等),总时长120秒,每20秒设置一个情绪爆点”,这样详细的段落提示词为AI工具提供了短视频的大致框架、主要内容,以及核心故事脉络等关键信息,使其能够基于这些信息构建出内容丰富的短视频脚本。图1-5所示为使用文心一言生成的短视频脚本(部分)。

图1-5

在视频生成中,段落提示词可以是“生成一个巧克力奶茶视频,在白雪纷飞的背景下,将奶盖缓缓倒入巧克力奶茶中,展现出层次分明的奶盖与奶茶底,呈现出一种明亮而细腻的写实风格”,这样详细的段落提示词能够引导AI工具生成一个既专业又有吸引力的巧克力奶茶视频,如图1-6所示。

图1-6

这4种形式的提示词在AI工具中各有其独特的作用和价值,它们可以单独使用,也可以组合使用,以更准确地表达创作者的意图或需求。

3.提示词的写作技巧

一个精准、明确的提示词往往能够引导AI工具生成更加符合创作者期望的内容,而含糊不清的提示词则可能导致生成的内容偏离创作者的预期。也就是说,提示词的质量直接决定了AI工具生成内容的优劣。鉴于此,掌握一些提示词的写作技巧尤为重要。

(1)避免歧义

各种含糊不清、表意不明或具有多种意思的词语等都有可能产生歧义,因此写作提示词时要尽量减少使用可能导致歧义的词汇或表达方式,注意清晰、具体地表达需求,确保AI工具能够准确理解。例如,“制作一条关于2025年成都马拉松比赛当天的新闻资讯类短视频”这个提示词清楚地表述出了视频的主题、时间、地点、视频类型,以免AI工具混淆。

(2)注意逻辑性

如果生成内容涉及多个连贯的部分,则写作提示词时需要注意逻辑顺序。例如,“在番茄炒蛋教程类短视频开头介绍制作番茄炒蛋需要的食材,中间详细介绍番茄炒蛋的制作过程,结尾总结番茄炒蛋的外观和口感”。

(3)设定约束条件

为让AI工具生成的内容更加符合要求,可以在提示词中设定一些约束条件,这有助于AI工具在提供信息时缩小搜索范围,从而提高信息的针对性,如设定一个明确的时间范围、地理范围或其他特定范围,以及避免使用某些词汇、保持内容的原创性等。例如,“生成黎明时分海边的自然风光视频,时长不超过5秒”。

(4)使用专业术语

如果了解一些术语,则在写作提示词时就可以使用正确的技术术语或行业术语,这有助于AI工具更准确地理解问题,提供更专业的信息。例如,“生成一条关于未来世界的科幻视频,开场采用俯瞰镜头展示整个漂浮城市的全景,然后切换到主角的特写镜头,突出她坚定的眼神”。这个提示词中的“俯瞰镜头”“特写镜头”都是专业术语。

(5)反馈和修正

如果得到的信息不符合预期,则可以根据得到的信息重新写作提示词,这样可以使AI工具更清楚创作者想要得到的信息。例如,“能帮我生成一个美食探店短视频脚本吗?”这个提示词比较宽泛,AI工具可能会生成比较常规的“进店—点餐—试吃—评价”四段式短视频脚本,则可以根据已有信息重新写作。比如,“刚才的脚本缺乏反转和记忆点,能否在探店过程中加入‘价格刺客’的意外发现,最后强化反转效果?”。通过这种反馈和修正,创作者能够更精确地传达需求,从而使AI工具生成的内容更加精准。 jqKxUfyuw39jj011k0DX4eAcc2OzXY/8BW4twAV6mMgBZ9I+lSsvubdaNQcYmNdC

点击中间区域
呼出菜单
上一章
目录
下一章
×