



为详尽考察不同类型产业政策的创新效应,本书采用广义的产业政策定义,即将其理解为各种指向产业的特定政策—政府关于产业的一切政策总和。
关于产业政策的分类,学术界并没有达成共识。目前国内关于产业政策分类的公认观点是按照产业政策的功能,将其划分为功能性产业政策和选择性产业政策。
功能性产业政策是指政府通过加强各种基础设施建设(广义的基础设施包括物质性基础设施、社会性基础设施和制度性基础设施),推动和促进技术创新和人力资本投资,维护公平竞争,降低社会交易成本,创造有效率的市场环境,使市场功能得到发挥。
选择性产业政策是指日本式的产业政策,其政策功能是通过主动扶持战略产业和新兴产业,以实现缩短产业结构的演进过程和经济赶超的战略目标。选择性产业政策以“赶超理论”作为基础,而“赶超理论”的基础是指后发展国家具有后发优势。政府通过实施选择性产业政策,以“有形之手”干预产业结构的调整、产业组织的实施、产业布局的规划等方面,其本质是以产业政策部分代替或干预市场机制的作用。
主张产业政策有效的研究认为私人部门经常会失灵,而政府能够超越私人部门来纠正因私人部门失灵导致的效率低下(Rodrik,1996),这就相当于假设政府具有完备信息,不存在政府信息不完全的问题,同时假设信息不完全会导致激励扭曲(Andreoni and Chang,2019;Mazzucato and Penna,2016)。现有研究指出产业政策的实施有助于促进产业结构调整(韩永辉等,2017),产业试点政策在示范区实施后,对资源型和老工业城市的转型升级产生了显著推动效果,有力促进了当地产业结构的优化升级(彭飞和金慧晴,2021)。而资本市场的开放则增强了产业政策在引导企业创新方面的实际效果(李成明等,2022)。
阳镇等(2021)指出,中央产业政策能够促进企业的创新绩效,并且产业政策的协同作用对企业创新补贴、研发投入以及实际税率产生了明显的积极效果。而地方产业政策有效降低了企业债券发行的成本(即利差),其中重点产业政策的效应尤为突出(刘若鸿和黄玖立,2023)。
毛其淋和赵柯雨(2021)关于中国制造企业的重点产业政策效应和机理的实证分析显示,出口的可能性和规模都受到了显著的正向影响。基于双循环新发展格局,产业政策转型创新并采用相应的政策工具可以有效缩短企业的创新时间,减少创新成本(任继球,2022)。
理论上,产业政策的有效性常受两大因素制约:一是政策失灵(王晓珍等,2018);二是政治因素可能使产业政策偏离追求经济效率的目标,转而追求其他社会目标(杨瑞龙和侯方宇,2019)。认为产业政策无效的研究则着重指出了政府在信息方面的不利地位和由此造成的动机的扭曲,认为政府不具备制定完善产业政策的能力和动机(Maloney and Nayyar,2018;杨瑞龙和侯方宇,2019)。在政商关系扭曲的背景下,企业和地方政府往往会通过信息优势规避产业政策,造成“潮涌现象”的治理效率低下乃至失效(侯方宇和杨瑞龙,2018)。
王克敏等(2017)研究发现,受工业政策或政府补贴扶持的企业,比较容易过度举债和过度投资,投资效率低下。此外,产业政策冲击会使企业进行低效率投资并降低资本配置效率及企业全要素生产率(钱雪松等,2018)。产业政策的模糊性使其实施过程缺乏明确的指引和具体的执行细节,效果难以清晰评估,进而导致效果不显著(曲创和陈兴雨,2021)。
表2-1 关于产业政策有效性的研究
目前,我国学者对于产业政策的争议主要停留在“是否有效”的层面,而更实际的问题是“何时见效”,或者说其效果的界限在哪(杨瑞龙和侯方宇,2019)。面对关于产业政策有效性问题的广泛争议,近年来,学术界的部分研究者建议突破原有的产业政策有效性分析框架,转而深入探究和定义产业政策产生积极效果的边界条件(Rodrik,2009)。
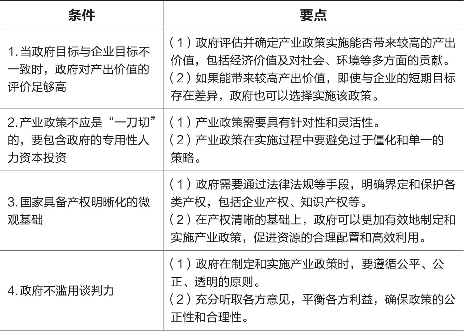
产业政策是一种政府和企业之间的不完全契约,因此可以通过建立一个不完全契约模型来研究其效果的边界,并得出有效产业政策的若干限制条件。杨瑞龙和侯方宇(2019)认为,产业政策的有效性依赖于四个条件(参见表2-2)。这四个条件是产业政策的有效性边界,只有当这四个条件都得到满足时,产业政策才能发挥作用。戴小勇和成力(2019)分析了不同类型的产业政策,指出具有包容性和尊重市场竞争机制的产业政策更有效。
表2-2 产业政策有效性“四条件”
产业政策的有效性与政策制定密切相关。王海等(2023)研究发现,以发改委为主导的数字基建政策成效更加明显,多个部门联合发布的文件也显示出更加明显的激励作用。柳卸林等(2023)提出,中央颁布了相关产业政策之后,地方政府应根据自身的实际情况,基于创新生态系统视角制定新兴产业政策。
赵婷和陈钊(2019)从比较优势的视角检验了中央与地方出台的产业政策的特点,并通过实证分析发现遵循比较优势的产业政策能培养显性比较优势。吴意云和朱希伟(2015)的研究更多体现了发达地区产业结构的演化方向:由于过度依赖中央政府的产业政策作为参照,地方政府在制定本地产业发展策略时可能会忽视自身实际情况,导致地区间产业趋同,分工不足,最终影响经济效率。
产业政策效果最终取决于企业响应。部分企业可能表面迎合政策获取资助,但实际上创新数量或质量并没有显著提升(杨国超和芮萌,2020;黎文靖和郑曼妮,2016)。比如对于新能源产业,企业对“双积分”政策会具有更明显的响应;“双积分”政策对新能源汽车制造商的运营业绩和环保业绩产生了正向的推动作用,公司的经营业绩也得到显著改善(李旭和熊勇清,2021)。从企业生命周期视角看,不同阶段的产业响应程度不一,在成长阶段及成熟阶段受到行业政策扶持的企业,其竞争能力显著增强,而处于衰退阶段的企业,其影响并不明显(刘婷婷和高凯,2020)。年轻企业创新意愿较为强烈,对于产业政策具有较为积极的态度,因而产业政策实施更能激发年轻企业的技术创新动力(熊勇清和王溪,2020)。Aghion et al.(2015)研究发现,产业政策扶持的产业内的企业竞争程度越高,产业政策手段的效应越显著,越能够提高产业生产率。产业政策越具有竞争性,越能得到企业的响应。
鉴于不同战略性新兴产业内的企业对产业政策的响应程度不同,需精准把握产业政策工具的应用,以提高政策效果(李娅和官令今,2022)。周燕和潘遥(2019)的研究发现,对财政补贴和税收减免这两类政策而言,财政补贴在多个层面增加了交易费用,而税收减免对交易费用的影响则相对小,因而税收减免更有效。戴小勇和成力(2019)在考察产业政策的有效性时,分别审视了政府补贴、税收减免和低利率贷款这三种扶持手段对受扶持企业及整个行业的具体影响,同样发现税收减免更为有效。在实证检验战略性新兴产业政策对创新绩效的影响路径时,陈文俊等(2020)发现信贷机制对企业的创新绩效产生了显著的正向影响,而相比之下,补贴和税收机制对创新绩效的影响较弱,并未展现出显著效果。相对于政府的补贴和税收激励,地方性的产业政策更多的是通过加强市场竞争、减少企业融资约束来实现对产业技术创新的推动(王海和尹俊雅,2021)。而张同斌和高铁梅(2012)则发现政策工具对特定目标更有效。
黄先海等(2015)认为,补贴手段存在“最优实施空间”,若超过阈值则会带来寻租效应。对于旅游业,政策强度与旅游产业的发展规模、收入水平和投资建设水平之间有一个长期的平衡,同时与发展规模和建设水平之间也存在一个单向的因果关系(黄锐等,2021)。孔令丞和柴泽阳(2021)从地理范围规定政策实施强度,即政策实施的范围越大,政策强度越大,但研究结果发现政策力度与政策效果不成正比,而是呈现出一种“倒U型”曲线的关系。这表明,“升级政策”不能盲目扩张,只有在一定程度上,才能使“升级政策”的边际效果最大化。李振洋和白雪洁(2020)在产业政策促进制造业绿色全要素生产率提升的研究中指出,单纯依赖激励和限制性这两种政策,均不利于提升绿色全要素生产率,唯有当两者实现有效协同时,才能更好地促进其提升,而这两者必须在更高的限制性政策强度下才能实现。
一个好的制度环境可以很好地约束政府的行为,防止政府的越位与缺位(Stiglitz and Greenwald,2015;赵婷和陈钊,2020)。市场化程度和产业政策效应正相关,只有当市场机制与产业政策相互补充、协调配合时,才能真正实现产业的健康发展和经济的持续增长(韩永辉等,2017)。而地区间竞争会导致重点产业政策在实施中引发土地资源空间配置扭曲的问题(杨继东和罗路宝,2018),造成中国工业的地理集中过低和地区间分工不足(吴意云和朱希伟,2015)。在当前中国经济增速放缓和传统制造业面临经营难题的形势下,政府所推行的创新扶持政策在总体上取得了积极成效,并且在资源分配上充分体现了对效率的重视(逯东和池毅,2019)。实施资源枯竭型城市扶助政策所产生的效应存在城市间差异,对于中西部地区城市的影响更显著(孙天阳等,2020)。