



面对激烈的市场竞争、不断攀升的成本、日益复杂的监管环境等,企业要实现持续盈利和可持续发展,必须找到自身的破局之道,而这往往在于深度聚焦企业的核心竞争力。
核心竞争力是企业在市场中脱颖而出的关键因素。它可以是独特的技术、卓越的产品质量、高效的服务体系或是强大的品牌影响力。当企业明确并不断强化自身的核心竞争力时,就能在市场中站稳脚跟,抵御外部压力。例如,一些科技企业凭借持续的技术创新,不断推出具有领先优势的产品,从而在市场中占据重要地位。要真正将核心竞争力转化为企业的持续发展动力,需要在多个方面进行深入挖掘和拓展。
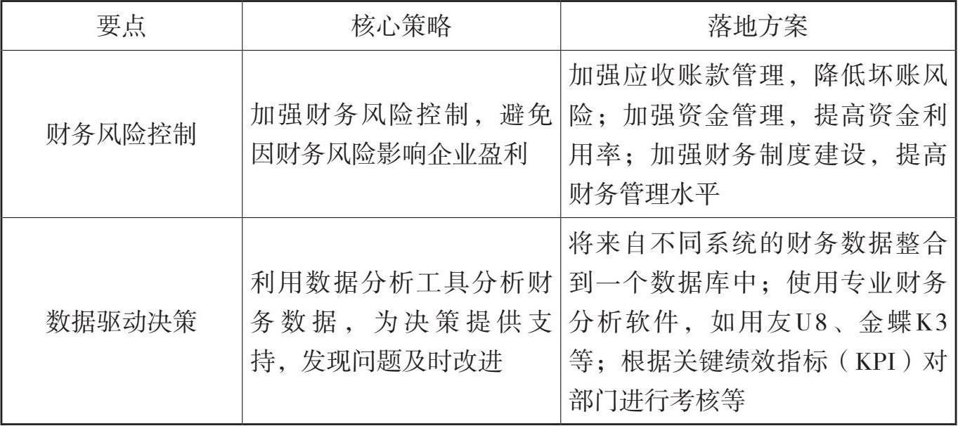
1.财务:降本增效,筑牢盈利基础
财务健康对企业而言至关重要。降本增效是提升企业财务状况、增强企业盈利能力的核心策略。这不仅是简单的成本压缩,还是一个系统工程,需要从多方面入手(见表1-1)。
表1-1 财务健康的要点、核心策略及落地方案
续表
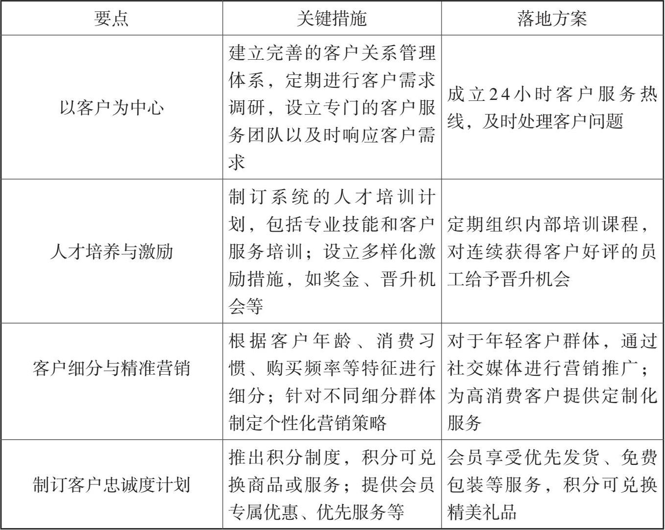
2.客户:人才为基,赢得客户信赖
客户是企业的“衣食父母”。企业只有赢得客户的信赖,才能实现持续盈利。赢得客户的关键在于人才(见表1-2)。
表1-2 人才要点、关键措施及落地方案
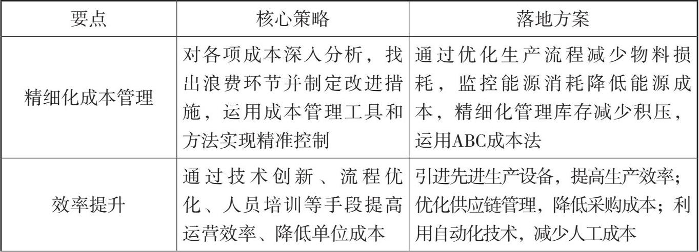
3.流程:明确标准,优化运营效率
清晰、高效的流程是企业运营的基石。明确的标准和规范能够减少浪费,提高运营效率(见表1-3)。
表1-3 流程要点、关键措施及落地方案
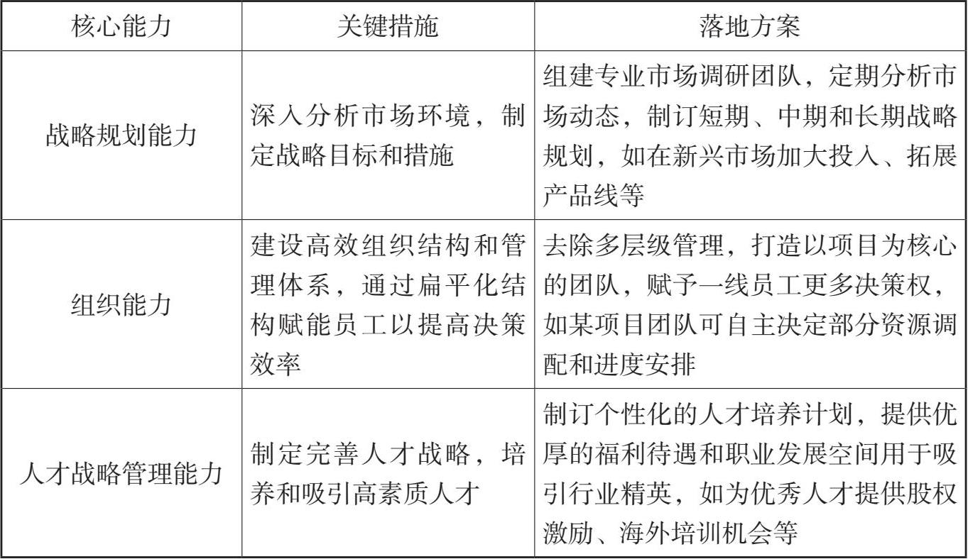
4.发展:能力为本,构建持续竞争优势
企业持续发展的能力源于其核心竞争力的不断增强。为此,企业需要持续提升自身的核心能力(见表1-4)。
表1-4 发展的核心能力、关键措施及落地方案
续表
综上所述,通过在财务上降本增效,在客户关系上以人才为基,在流程上明确标准,在发展上以能力为本,企业才能构建起强大的核心竞争力,从而在激烈的市场竞争中脱颖而出,实现持续盈利和可持续发展。当然,深度聚焦企业核心竞争力,并非简单地将上述四个要素叠加,而是需要企业在战略层面进行整体规划和系统性实施。这需要企业高层的战略决策和全体员工的共同努力。