



在激烈的市场竞争中,企业对人才的需求已不只是停留在满足岗位基本要求的层面,而是渴望发掘那些具备很大潜力、能够为企业创造更大价值的精英人才。大多数企业在人才招聘时依旧采用传统方法,实际上,全新的数字化评估工具正在帮助企业革新人才招聘工作,助力企业更有效与更精准地评估人才。
像北森、前程无忧、智联、智鼎、中智、诺姆四达等专业测评机构,为企业提供了较为广泛的人才测评服务,服务对象涵盖国企、事业单位、外资企业、上市企业等。以人啊人网络技术开发有限公司为例,其核心产品为“T12人才测评系统”。公司已服务约4万家各类型客户,包括万科、南方电网等知名大型企业。
对于中小企业来说,如何摆脱传统评估的局限,对人才进行精准评估呢?先来看一个例子:
某科技公司为提升研发团队效能,建立了一套基于胜任力模型的人才评估体系。首先,他们针对研发工程师岗位构建了胜任力模型,包括技术能力、问题解决能力、创新能力、团队合作能力等。其次,他们采用360度评估法,收集上级、同级和自己对工程师的评价,并结合行为事件访谈法,深入了解工程师在实际工作中的表现。最后,他们根据胜任力模型和评估结果,对工程师进行分级,并制订针对性的培训计划和职业发展规划。通过这套体系,该公司有效识别了高潜力人才,并提升了研发团队的整体效能。
由此可见,构建一套科学、有效的人才评估体系,对于企业作出正确的决策及提升组织效能至关重要。为了做好人才评估工作,企业需把握以下几个关键环节:
1.评估目标的明确化
在进行人才评估之前,首先需要明确评估的目标。不同的评估目标会采用不同的评估方法和指标。例如,如果评估目标是评估候选人的胜任能力,那么评估重点应该放在候选人的技能、知识和经验等方面;如果评估目标是评估候选人的潜力,那么评估重点应该放在候选人的学习能力、创新能力和领导能力等方面。清晰的评估目标能够确保评估过程的有效性和准确性,避免评估结果的偏差。
2.选择适用的评估方法
精准的人才评估并非单一方法所能完成的,需要结合多种方法进行多维度评估(见表4-6)。
表4-6 人才评估方法及主要内容
续表
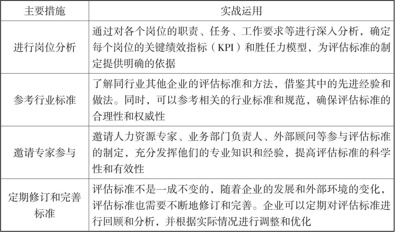
3.制定科学的评估标准
在人才评估过程中,制定科学的评估标准是确保精准评估的关键。客观、公正、可衡量的评估标准能够为人才选拔提供明确的依据,避免受到个人偏见和歧视的影响。为此,企业可以采取以下措施(见表4-7)。
表4-7 人才评估标准的主要措施及实战运用
4.建立反馈机制
建立有效的反馈机制,将评估结果反馈给员工,帮助员工了解自身优势和不足,并制订改进计划。建立反馈机制时要把握以下4 个原则(见表4-8)。
表4-8 建立反馈机制的原则及主要内容
精准的人才评估是一个系统工程,需要企业长期坚持和不断改进。只有建立科学有效的人才评估体系,才能充分发挥人才的潜力,为企业创造更大的价值。当然,人才评估体系不是一成不变的,需要根据企业发展战略和实际情况不断改进和优化。定期对人才评估体系进行评估,并根据评估结果对评估体系进行调整,方能确保评估体系始终保持高效性和准确性。