



旅行是大众喜闻乐见的一项娱乐休闲活动,随着经济水平的不断提高,人们对精神方面的需求随之提升,旅行活动也与日俱增。
旅行与我们的日常生活息息相关,每个人在学习与工作之余都有或多或少的旅行体验。
旅行活动的出现可以追溯到很久以前,只是当时还没有明确的定义。比如,历史上那些著名的旅行家,其中较具代表性的就是徐霞客了。作为一位明代的地理学家、文学家和旅行家,他一生的成就是多方面的,尤其是给我们留下了非常宝贵的旅行方面的文字记录。
在AI出现之前,旅行中的各项事宜,包括旅行前的行程规划、旅行中的项目安排,以及旅行结束后的照片处理,都需要人来处理,可谓一项耗时耗力的“大工程”,这是传统旅行的基本模式。
AI的迅猛崛起,为旅行注入全新的活力,智能旅行应运而生。
不知道你是否有过这样的经历:到达一座城市,独自站在陌生城市的街头,看着来来往往的人群,却不知道该从哪开始旅行。智能旅行的到来可以帮你打破这种窘境。
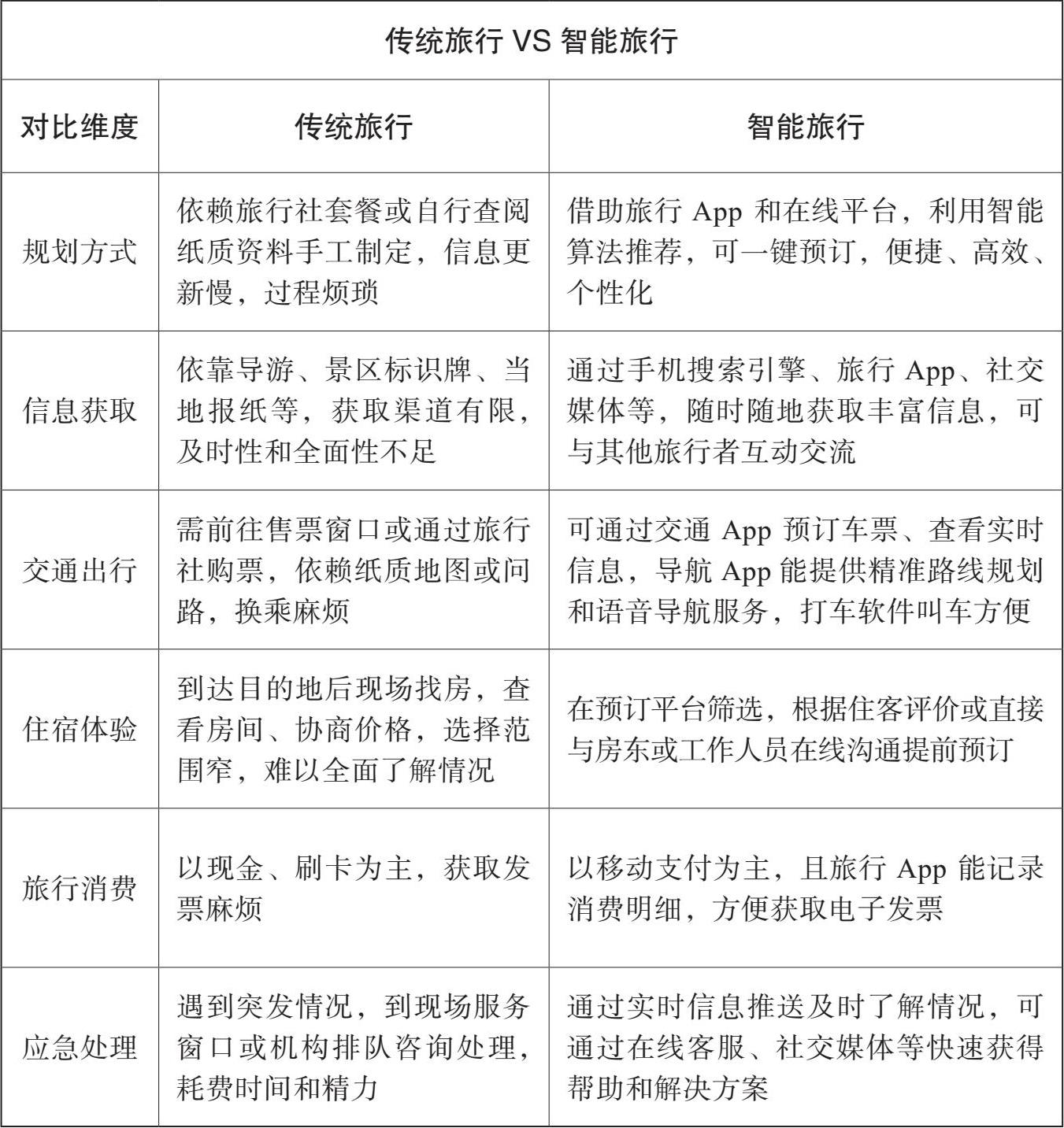
随着AI与旅行融合的不断加深,全球旅游科技市场规模取得不断突破,推动着智能旅行的不断发展,智能旅行模式正在改变人们的出行方式。它在规划方式、信息获取、交通出行等多个维度与传统旅行模式存在明显不同。具体如表 1-1 所示。
表 1-1 传统旅行VS智能旅行
传统旅行社的标准化产品正在被智能算法瓦解。马蜂窝“AI旅行规划师”基于 20 亿条用户生成内容(user-generated content, UGC)数据,可为用户推荐连当地人都不知道的隐秘景点。智能算法不仅能考虑天气、交通等常规因素,还能洞悉旅行者的深层次需求。迪拜国际机场的自动人脸识别通关系统,让旅客 5 ~ 9 秒完成边检。