



智能财务管理时代的办公新模式,自然少不了AI这个强大的助力,AI所扮演的角色相当于一个办公顾问,遇到任何棘手的问题,都可以尝试与AI对话,寻求可能的解决办法。要说话题性较强的AI工具,很多人会想到ChatGPT、文心一言、通义千问等。接下来本书主要以ChatGPT为例,详细讲解AI工具的使用方法。其他AI工具在使用上均可参考本书给出的实例。
ChatGPT主要通过网页界面提供服务,用户可以直接在浏览器中访问和使用。
具体操作如下:
【操作 01】 使用ChatGPT,需要准备好合适的网络环境,通过OpenAI的公开网站链接访问。
【操作 02】 打开浏览器,在地址栏输入网址 https://chat.openai.com/chat ,即可进入ChatGPT聊天界面,如图2-1所示。
图2-1 ChatGPT网页登录界面
【操作 03】 在ChatGPT聊天窗口,无须注册与登录,直接在页面下方的输入框中输入想要对话的内容,然后点击旁边的发送按钮,ChatGPT会根据用户输入的内容回复消息。如图2-2所示。
图2-2 ChatGPT免登录聊天示例
【操作 04】 与ChatGPT对话的过程中,如果遇到想要复制下来保存的内容,可以用鼠标选中聊天记录中的内容,右键进行复制,也可以直接点击图2-2中聊天界面提供的“复制按钮”,一键复制ChatGPT的回答内容。
【操作 05】 为了方便后续访问,用户可以将ChatGPT的访问网址放入浏览器的收藏夹中,或者添加到书签,下次打开浏览器时直接点击,即可快速访问网站。
在登录ChatGPT状态下,创建桌面快捷方式也是一个可行的办法。具体操作为缩小浏览器窗口,露出电脑桌面,用鼠标全选浏览器地址栏中的网址,如图2-3所示,拖拽到桌面上,就能生成快捷方式图标,需要使用的时候,双击桌面上的图标即可。
图2-3 创建网址的桌面快捷方式
【贴心提示】 如果遇到英文界面,很多浏览器是支持页面自动翻译的,可在浏览器的设置中启用该功能,选择适合的语言,以便更好地使用和浏览。
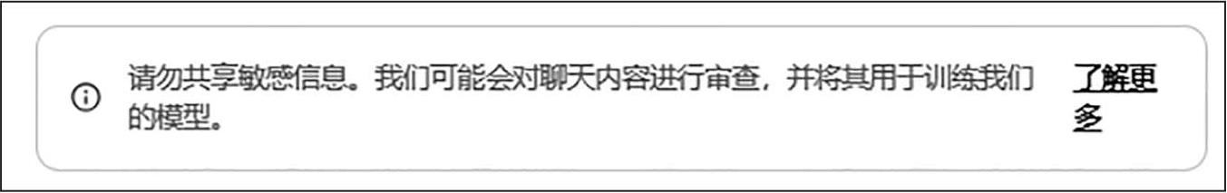
不过,免登录的用户只能使用最基础的GPT-3.5模型,没办法享受部分高级功能,也无法保存或分享聊天记录、使用自定义指令等。
更重要的一点是,免登录用户的对话记录可能会被用于模型的改进,这一点在进行对话时,ChatGPT会在输入框下面进行提醒,如图2-4所示,但登录后可以通过设置选项来关闭此功能。
图2-4 免登录用户数据使用注意事项
想要体验更多ChatGPT的功能,还是要注册并登录账户。下文是ChatGPT账户的注册和登录操作详解。
【操作 01】 进入ChatGPT的主页面,如图2-1所示,可以看到右上角有明显的“注册”入口,点击即可开始注册流程。
如果没能找到此入口,或者已有账户想要直接登录,可以点击页面左上角的菜单按钮,打开侧边栏,“注册”和“登录”两个按钮就在下方,如图2-5所示,按照自身情况选择即可。
【操作 02】 点击“注册”,或者英文版的“Sign Up”,就会进入信息填写页面(如图2-6所示)。这里提供了多种注册方式,用户可以根据自己的喜好和可用性进行选择。
①选择电子邮箱注册。在提供的窗口中填写电子邮箱地址,点击继续可以设定密码,然后提交信息。
②选择第三方服务账户注册。在下方提供的第三方入口中,选择一个进行登录,如Google或Microsoft账户。
图2-5 ChatGPT账户注册入口
图2-6 ChatGPT账户注册页面
【操作 03】 选择电子邮箱注册的用户,在提交注册信息后,OpenAI会发送一封含有验证链接的邮件。点击这个链接,即可激活账户,完成注册。
【操作 04】 账号创建并激活后,可以回到先前的页面进行登录。接下来,可能需要进行一些额外设置,如填写个人资料、选择是否开通订阅服务等。
订阅服务指的是ChatGPT Plus订阅计划,或者可以简单理解为GPT-4模型使用权的开通,GPT-4模型相比GPT-3.5模型,理解能力更强,或者说更加智能。适合频繁使用ChatGPT,并希望利用这项工具实现更多增值功能的用户。
订阅的入口在页面右上角的个人中心,点击进入后选择“我的套餐”,就可以看到。
【贴心提示】 之前提到免登录用户的对话记录可能会被用于模型的改进,如果担心这一点,在成功登录账户后,可以关闭此选项。
具体操作入口同样在个人中心,“我的套餐”下面可以看到“设置”选项,如图2-7所示。
图2-7 ChatGPT数据管理设置入口
在设置页面,找到“数据管理”中的“为所有用户改进模型”,如图2-8所示,把后面的“开”关掉,显示“关”即可。
图2-8 ChatGPT数据管理设置页面
ChatGPT的使用方法非常简单,直接在对话框输入内容,点击发送即可,与其他聊天软件没什么区别,只不过聊天的对象是AI而已。
关于ChatGPT如何提问能得到更加符合期待的回答,这里有几个小技巧。
人们日常交流中的一些微妙语气和隐含意义,不需要明说,人们都能各自领会,但很难被AI准确理解。比如,用反问或者嘲讽的语气说话:
“这还用问吗?”
“你可真行啊!”
前者表达的可能是一种“这是显而易见的事情”的意思,后者是对对方的回答感到无语和不满的情绪,但是AI在理解这些方面往往存在较大的困难,只能按照字面意思来解读并提供对应的回答,如图2-9所示。
图2-9 ChatGPT无法理解隐含意义示例
所以,在对ChatGPT进行提问时,要用正面表达,比如,可以使用以下说法:
“我希望这个回答再详细一些。”
“重新从多种角度来全面回答这个问题。”
问题具体,指向明确,更容易得到有用的答案。如果想提高工作效率,可以试着这样提问ChatGPT:
“有没有什么能提高工作效率的办法?”
这个问题就非常宽泛,ChatGPT会给出各种方向的回答,包括但不限于减少干扰、合理休息、自动化常规任务、持续学习等方法。听上去都很有道理,但这些方法非常笼统,不是能直接操作的。
这时候,不妨问得更具体一些:
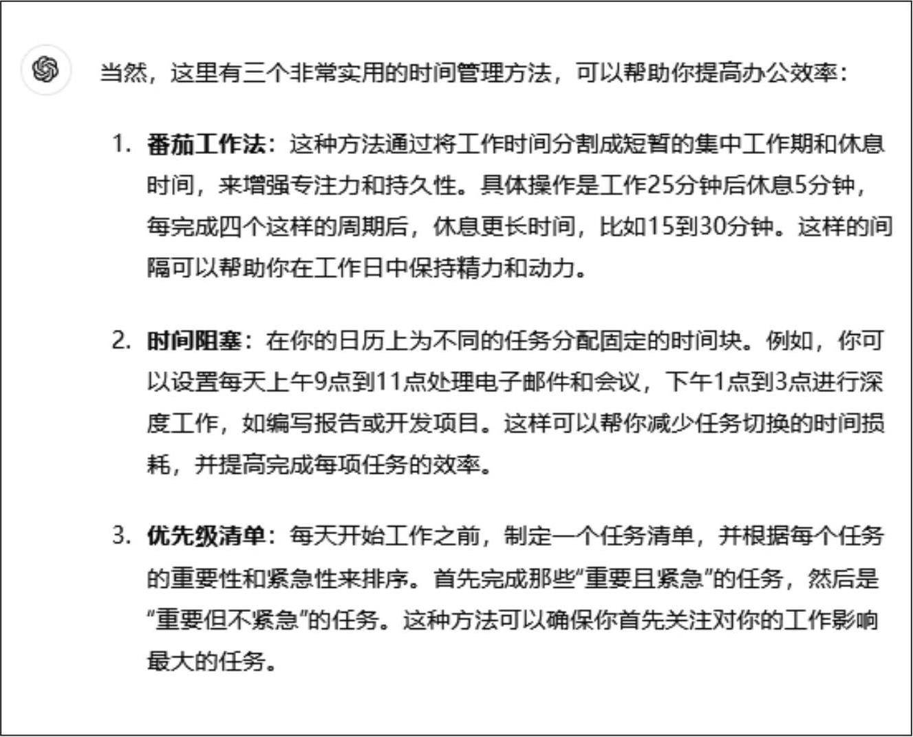
“请提供三个最实用的时间管理方法,来帮我提高办公效率。”
得到的回答可能更加具有实操性,如图2-10所示。
图2-10 指向明确提问下的ChatGPT回答示例
开放式问题没有固定答案,能让对方自由表达,一般能得到更多的想法和意见。开放式问题举例如下:
“你觉得使用AI工具来学习新语言怎么样?”
而封闭式问题则适用于需要确切答案的情况,方便快速获取信息。封闭式问题举例如下:
“ChatGPT支持多少种语言?”
在与ChatGPT实际对话中,用户可以先用一个开放式问题引出话题,了解ChatGPT的总体看法。然后根据需要,再用封闭式问题针对细节进行确认。
这种提问方式不仅可以使对话更深入,还能最大限度地提升信息的全面性。
在提问ChatGPT时,按照逻辑顺序提问,或变换多角度提问,可以引导对话深入发展,挖掘出更深入和全面的信息。
举个例子,现在我们对财务智能化这个现象感兴趣,可以先问:
“财务智能化现象是什么?”
让ChatGPT来界定和描述这个现象。了解基本情况后,再进一步探询:
“为什么会出现财务智能化?”
这样的提问可以探查原因。
最后可以问:
“财务人员应该怎么面对财务智能化现象?”
以上就是按照“是什么→为什么→这么做”的经典逻辑思路展开的提问,除此之外,还可以按照从总到分、从因到果、历史演进等逻辑,就同一个话题展开提问。这样能够获得更为详尽的答案,从问题的本质得到解决方案。
如果发现同一个逻辑思路走不通,ChatGPT的回答越来越偏离自己的预期,那么也可以变换角度展开提问。
还用之前的例子,在面对“财务人员应该怎么面对财务智能化现象”这个问题时,如果ChatGPT的回答一直就财务人员怎么学习新技能、增强数据分析能力来陈述,那么可以给它提供一些新思路:
“从管理角度来说,财务人员应该怎么做?”
“从思维转变角度来说,财务人员应该怎么做?”
“从职业发展规划角度来说,财务人员应该怎么做?”
这样,关于问题的回答就十分全面了。
在之前的回答示例中,ChatGPT的语言风格一般是平铺直叙的,很少带有什么明显的风格特点,在面对一些深度问题的时候,有时用词会显得不够专业,或者在面对轻松话题的时候,有时会过于严肃。
其实,ChatGPT的回答风格是可以根据用户的需求进行调整的,这一点在提问的时候就可以直接表达出来。
“请以轻松幽默的语言风格来回答。”
“请用财务专业用语来回答。”
如果这样说之后,发现ChatGPT的回答还是达不到要求,那么可以给出一个具体的例子,或者干脆附上一段自己喜欢的作品风格,向ChatGPT提问:
“请参照以上内容的语言风格,回答问题。”
这样得到的结果可能会更加符合用户喜好。当然提问的语言本身也是比较重要的,以下是对同一个问题的两种不同提法,大家可以自行感受其中的差别:
“什么是人工智能?”
“我很好奇,到底什么是人工智能呢?”
更进一步来说,赋予ChatGPT一个身份,或者赋予自己一个身份,都能改变ChatGPT回答问题的语言风格。
比如,现在想要模拟一场财务面试,让ChatGPT担任面试官,可以这样说:
“你现在是一家会计师事务所的HR,我来应聘助理工作,请开始向我提问。”
接下来,ChatGPT就会代入HR这一身份,说话风格也会改变,如图2-11所示。
图2-11 ChatGPT代入HR身份回答示例
当用户给自己赋予一个身份时,ChatGPT也会因为对象的理解能力不同,改变回答的风格,举例如下:
“我是一名幼儿园小朋友,能不能给我解释一下,为什么天上的星星会一闪一闪的?”
此时,ChatGPT会根据提问对象的身份,回答得相对简单,语气也更加活泼,如图2-12所示。
图2-12 ChatGPT回答语言风格调整示例
在实际的使用过程中,用户可以慢慢摸索,找到更加适合当前需求的提问方式,有效引导ChatGPT进行交流。