



土星是如何在短短几年之内迅速成为一个强势品牌的?公司的重要决策、重点政策和重点规划有哪些?下文是对产生关键作用的7个战略领域所做的详细描述。作者的目的不仅仅是描述土星所采取的措施,同时还要指出这些战略背后的逻辑关系、实行这些战略的原因以及以何种方式通过这些战略为品牌建设做出贡献。虽然土星战略中的某些因素起到了至关重要的作用,但引领土星走向成功的是整个计划的协同作用,而不是某个因素的独立作用。
使命:世界一流的产品
从一开始,土星背后的动力就是制造一款世界一流、能够与日本进口汽车(如本田思域和丰田花冠)相媲美甚至更胜一筹的小型轿车。这种汽车需要在可靠性、安全性、感觉、外观和整体优势等方面满足用户对顶尖进口汽车的期望。这一质量使命正是土星企业文化和品牌形象的一个决定性因素。
人们通常会错误地认为,品牌的建立可以单纯地通过广告来实现,而无须提供承载质量和价值的产品或服务,简而言之,品牌形象仅仅是个广告“问题”。但事实上,产品本身才是品牌形象的决定因素。如果20世纪50年代的埃德塞尔(Edsel)能在推出后最关键的第一年内保持卓越的品质,它今天可能已成为品质的象征。然而,由于产品质量低劣,埃德塞尔的很多优秀广告和营销活动都变得毫无意义。如果不是因为在产品推出的最初几年中一直饱受机械问题的困扰,那么20世纪60年代的大众甲壳虫现象完全可以因20世纪70年代中期的兔牌汽车重现。这些问题的存在,决定了兔牌不得不通过广告和兔子的象征意义将甲壳虫的品牌资产转移至兔牌的品牌建设上。事实上,自此以后,大众汽车就一直活在那段岁月的阴影之下。
埃德塞尔和兔牌的错误,并没有出现在土星品牌上,从一开始,土星的产品就保持了较高的品质。汽车杂志的评论对土星良好的设计和制造持客观态度,顾客调查中的正面反馈也是源于土星的实力。1991年款土星SL汽车被称为1992年所有同价位小型轿车中“价值最高”的产品。前文提及的君迪顾客满意度指数更是无可辩驳地证明了土星的成功。
说起土星对质量的重视,有一个众所周知的例子,就是土星公司保证退款的决定。土星承诺,在购车后的30天内,或里程在2400千米以内,无论是哪种情况,购车者均可以申请无条件全额退款或更换汽车。这一规定不仅保证了顾客能放心地购车,同时(由于对劣质轿车要支付巨额经济赔偿)也说明土星品牌对产品质量的信心。
产品召回的做法为土星提供了许多机会,使之借机生动地展示了品牌的质量理念。在一次召回事件中,当土星发现冷却剂(防冻剂)的缺陷可能对汽车造成某些无法修复的损害时,1836辆“问题轿车”便再也没有面世销售。在另一次召回事件中,一位土星的工程师远赴阿拉斯加某个偏远的小岛,将一个全新车座亲手送到顾客手中。
团队精神:“与众不同的公司”
通用汽车有一个基本假设:在通用汽车公司现有的公司结构框架内,根本生产不出世界级水准的小型轿车,也无法创建一个牢不可破的质量理念。因此,一个新的公司成立了,它有权生产一种全新的产品,而且可以创建一种全新的组织机构,而无须受到全美汽车工人联合会(UAW)合同的种种限制,也完全摆脱了通用汽车管理层与劳工之间由来已久的对立关系,没有当前品牌家族带来的种种局限,也无须承袭现有的经营方式。土星汽车的员工打破了他们与通用汽车的原有关系,前往田纳西州的斯普林希尔镇,在那里建起一个“绿地”生产基地。不管是在生产方面,还是在面对品牌创建和传递品牌形象等更大的挑战方面,这个新的组织都是不可或缺的。土星汽车早期的广告展示了第一批员工的承诺(如图2-1所示)。
1993年6月,土星公司认为,1993年4月以前生产的350000辆土星汽车都必须被召回,因为一个电路的安置出现了瑕疵。一段时间之后,当初的负面报道逐渐为正面报道所取代。为什么呢?首先,此次召回是公司的自愿行动,而不是政府的强制命令;其次,此次行动反应迅速:两周之后,50%的汽车已经完成维修——由于零售商与顾客保持着良好的联系(相反,一个竞争品牌在政府强制命令下被迫召回一大批汽车,而直到12个月以后,才仅仅召回33%的汽车);最后,零售商以积极的态度协助召回工作。一家零售商租了辆大巴车送顾客去看棒球赛,比赛结束时大巴车归来,所有的汽车都已经修好、清洗完毕。另一家零售商为顾客举办了一顿烧烤大餐,顾客一边吃着烤肉,一边等待他们的汽车维修。还有一家零售商为顾客免费提供电影票。
总而言之,土星公司与顾客之间牢固的友好关系在此次召回事件中体现得淋漓尽致。跟踪调查表明,土星在“关照顾客”维度上的良好形象没有受到丝毫影响,而品牌在“经销商良好表现”维度上得到了提升。
图2-1 土星的第一则广告——土星“回家”
资料来源:Reprinted with permission of Saturn.
然后,多个跨职能团队被分配到土星公司内部的各个模块,以激发变革、维护标准和构建基本的组织。共同的团队目标渗透进整个公司内部,使整个企业具有强大的力量。团队目标表现为与UAW达成伙伴关系,这一点正是通用汽车内部的特点。大规模的训练(占工作时间的5%)包括相当大比重的团队建设练习,目标与奖励也都建立在团队和组织目标的基础上。例如,负责制造的员工20%的薪酬与工厂的生产能力和产品质量挂钩。这种团队导向是土星公司“与众不同”的表现之一。
通过推广公司而非产品建立感知
仅仅靠生产世界一流的汽车,还不足以建立强势品牌。顾客感知才是建立品牌的决定性因素,而感知并不能自动地反映现实。例如,奥迪就发现,即便花费10亿美元开发出一款顶尖的汽车,最终也无法把那些对奥迪品牌心存疑虑的顾客吸引过来。大众的兔牌汽车在问世一两年后才成为质量精良的汽车,但已经太晚了,这一车型最初出现的问题所带来的“劣质”感知再也无法从消费者的脑海中抹去。
所以,在生产出世界一流的轿车之后,土星品牌如何才能让人们相信这一现实呢?最显而易见的方法——基本上也是所有汽车制造商都使用的方法,就是直接告诉消费者这款轿车为什么这么好,可以使用“对完美品质的不懈追求”或“上至车顶、下至引擎盖,都做过良好的调整”之类的广告词,还可以着眼于细节:安全性能、外部设计和抛光、省油、加速表现、舒适度、路面测试表现、汽车杂志的认可、保证书、灵活快捷的操作等。焦点要集中在汽车本身,辅以连续不断的逻辑和令人目不暇接的事实,来加强劝说购买的力度。如果土星要采用这种方法,那么可以使用的细节无疑更多。
那种以产品为导向的逻辑性说服方法几乎注定要失败,因为其他品牌已经采用过同样的办法。十多年来,福特的口号一直是“质量是第一要务”。别克是“质量的象征”。本田似乎拥有不错的君迪顾客满意度指数。至少在最近5年里,克莱斯勒公司的前董事长李·艾柯卡一直在强调,克莱斯勒的轿车堪与日本轿车媲美。土星遵循这些方法所制作出来的广告肯定会给人一种雷同之感,因而难以引起人们的注意,更不用说取得人们的信任。而且,由于质量诉求的类似性,顾客对汽车特性的关注将造成价格成为购买与否的决定性因素。
要解决这一难题,就要推广这个公司(即公司的价值观和企业文化、公司员工及顾客)而不是推广公司生产的汽车。在土星汽车早期的广告中,土星的员工是有着不同个性的人,他们对产品质量和团队协作有着深沉的感情。例如,在图2-1的电视广告中,工人描述了汽车在他们孩童时代的意义。另一则广告则表现了转向新领域和创建新公司需要做出的牺牲与承担的风险,图2-2所示的广告描绘了工人看到第一辆土星汽车下线时的自豪感。
一则平面广告讲述了土星公司一位技师的故事。广告的第一个画面是晨雾弥漫中斯普林希尔的一处农舍,字幕写着:“我记得自己站在一片荒芜之中,眼前和脑海中没有任何汽车工厂的景象,‘我到底在这里干什么?’”第二年,大部分广告的焦点都是顾客及其与汽车和土星汽车经销商之间的关系——仍与产品导向类的广告毫无关系。1995年,土星讲述了一辆轿车重新设计的故事,仍然采用员工和土星汽车家族其他成员的视角。
在早期广告中,土星向未来用户表明:土星及其员工决不会设计、制造或出售非世界一流的轿车,原因很简单——土星品牌是出类拔萃的。毋庸置疑,广告的可信度转化成了隐含的产品诉求。相反,大多数产品导向类汽车广告的主要问题就是由于自相矛盾的吹嘘带来的信任鸿沟,因为这些吹嘘根本不是事实。因此,顾客必然会认为一些广告是虚假的,至少是夸大事实的,这种看法对与之相关联的所有广告都产生了负面影响。而且,土星品牌选择了一条与众不同的途径,这种做法使其轻松地从众多的汽车广告中脱颖而出。
图2-2 土星的诞生日
资料来源:Reprinted with permission of Saturn.
斯普林希尔工厂的视觉形象有力地打造出一个新型美国公司的全新概念。作为一家坐落在与汽车制造业无关的中部地区的新工厂,斯普林希尔制造基地很明显可以以正确的方式白手起家。早期平面广告中“一片荒芜”的场景微妙地暗示着一缕清新的空气。员工的形象也鲜明、强烈。当想到庞蒂亚克时,你的脑海中可能会浮现出一辆轿车;提到土星时,你的脑海中更容易出现一个员工的形象。
还有两个重要的命名决策值得一提。首先,土星与通用汽车划清了界线。早期概念调查明确了一点:如果继续沿用通用汽车的名称,将会带来劣质感知和可信度较差的联想;使用一个日本名称(如索尼)则会带来相反的后果。此外,土星的整体概念包含着建立一种全新组织结构、生产新型轿车,与通用汽车发生的任何关联都会削弱这一概念的影响力。
其次,传统命名模式(如本田思域、序曲和雅阁)也遭到了抵制。对于土星,关注点在于土星公司和其生产的产品。传统命名模式可以提供一个有效的子品牌,将一款产品与该品牌下的其他产品明确地区别开来,如马自达米埃塔和福特金牛座。但是在这种情况下,这种模式将会大大降低顾客对主要信息的注意力。
建立土星与顾客的关系
在建立品牌识别时,大多数品牌特别是轿车品牌都将重点放在安全性、经济性、操作方便和驾驶舒适度等属性上。这种定位策略通常都比较容易被模仿和超越,因此难以产生较高的品牌忠诚度。强势品牌通常能够超越产品属性,将品牌识别建立在品牌个性和客户关系上。例如,土星品牌识别的一个重要部分就是土星对用户的尊重和朋友般的关怀。只要运用正确,这样的客户关系及其隐含的品牌个性便能建立牢固且持久的品牌忠诚。
除了质量至上和团队导向外,客户关系模式也是公司文化的决定因素和根本特点。例如,零售模式遵循了这种关系的概念。讨价还价、谈判游戏的做法都不符合土星的客户关系原则。这看起来有些不可思议:在营销观念诞生50年后,这种对用户的尊重和朋友般关怀的做法在汽车行业竟然可以算是一项突破,而事实上它就是。
为了了解品牌与客户关系的实质,我们可以将品牌比喻为一个人,他有自己的个性,又与客户保持着平等友好的关系。例如,沃尔沃可以被形象地描述为一个带有欧洲口音、可靠且可信赖的人,他有些乏味,缺乏幽默感,但他可以给客户一种安全且舒适的感觉。相比之下,梅赛德斯的形象或许是一个优雅且成功的人,他可能显得乏味、冷淡,而这种形象也许更能激起客户成为梅赛德斯家族一员的欲望。
1994年6月底,4.4万名土星汽车用户被邀请参加土星公司在田纳西州斯普林希尔工厂举行的“土星回家”活动(见图2-3)。此次活动是模仿哈雷-戴维森公司赞助的一次庆典活动,那次庆典将超过10万名哈雷摩托车用户邀请到米尔沃基。与哈雷的庆典一样,许多土星用户乘坐由当地零售商组织的车队来到斯普林希尔,另有超过10万名土星用户参加了当地经销商组织的野餐和派对。
斯普林希尔这场“家族聚会”的参加者有许多娱乐项目和活动可以选择。6个舞台分别表演乡村音乐(由知名歌手演唱)、蓝调、福音音乐、滑稽剧、小丑和杂技。活动包括跳舞、烧烤、手工艺品集市、名人(如奥运会滑冰项目冠军丹·詹森)现场互动,以及根据哈雷精神所设计的“刺青”会客厅。事实上,整个活动是响应许多客户参观工厂的要求而举行的。
图2-3 回家篇
资料来源:Reprinted with permission of Saturn.
此次活动增强了土星品牌的感召力。活动的焦点是斯普林希尔、工厂和员工;事实上,有超过2300名员工志愿担任此次活动的工作人员。
土星可以被形象地描述为一个内心年轻、诚实可靠、和善亲切、脚踏实地的人,他关注对方(不管是客户、病人还是顾客)的需求,并像朋友一样尊重和关怀对方。此外,此人精明强干而且可靠,是一个值得尊重和信任的人。土星工程小组组长说,土星公司是一个“有思想、友善”,而且“不会令你失望、不会令人自卑”的人。 10 拟人化的土星不会有外国口音,也不会用居高临下的口吻与你谈话,而是带着敬意和友善与你交谈。将土星比作一个人的做法,有助于更深刻、更清晰地理解其品牌-顾客关系。
按照土星零售商的说法,土星公司的品牌-顾客关系还有另一个方面,就是客户对土星品牌的自豪感,因为土星汽车以美国汽车的身份击败了日本公司,土星员工对工作尽职尽责,而客户本身也为选择了美国汽车而自豪。这与许多新用户以产品为中心的那种自豪感完全不同。土星客户之所以购买和使用土星汽车,不只是为了享受汽车的功能特性,还由于他们的价值观和个性。这种自豪感之所以存在,原因之一是工厂坐落在田纳西州的斯普林希尔,另一个原因是美国员工对土星极高的忠诚度。具有讽刺意味的是,土星从未使用过雪佛兰的“美国心跳”或奥兹莫比尔奥偌拉的“美国梦”之类的广告语。如果土星用了这类口号,客户的自豪感可能不会如此强烈,因为很难再让土星用户发现并传播这种自豪感了。
土星与那些品牌(如苹果、哈雷和大众甲壳虫)有不少共同点,它们与客户形成了忠诚而密切的关系。这些品牌都是在与更强大的竞争者的竞争中处于劣势的一方,同时又都拥有巨大的、具有个性的用户群,这些用户还常常劝说他们的亲朋好友购买这一系列品牌的产品。
零售商战略
零售商机构既依赖于土星的企业文化和品牌识别,同时也为之做出了自己的贡献。特别是零售商为顾客所提供的与众不同的购买体验,明显地反映出土星与顾客的关系。零售商还组织顾客参加各种活动,通过这些活动,真实地反映出土星公司不只是对销售量感兴趣。
汽车用户已经习惯了进入展厅后就立即被迎面冲过来的销售员包围,销售员会不厌其烦地劝顾客现场试驾,试驾还没结束,就又迫不及待地要顾客购车。最典型的说辞是:“如果我只收你×美元,你今天会买吗?”访谈小组、经销商团队以及简单的思维逻辑明确无误地表明:顾客非常反感这样的销售模式。
因此,土星决定选择一种全新的销售模式。当顾客进入零售展示厅时,不会有销售员涌上来。在土星的零售展示厅,那些领固定薪水的销售顾问只是在大厅内自由走动,随时为前来参观的顾客提供答疑服务。这些顾问经过良好的培训,不仅能回答顾客的问题,还能详尽地解释轿车和公司的设计理念,并对产品的特色了如指掌。更为重要的是,讨价还价的行为是绝对禁止的。零售价格能让零售商获得一个理想的利润(每辆汽车约1400美元),无论顾客是否购买,零售价格都不会有任何浮动。
要杜绝销售时的讨价还价行为,一个重要的因素就是市场零售网络。在早期的产品开发阶段,土星零售小组成员就指出,相邻区域的零售商竞争者有充分的理由竞相降价。他们的建议在当时看起来似乎有些自私,但如今已被证明是非常出色的营销策略,即寻找能够负责大区域市场的零售商,并具备在本区域内开设6家经销店的实力。于是,相邻区域零售商之间的价格竞争(低利润率的主要成因)几乎被完全杜绝了。市场零售网络是土星最持久的一项优势,但竞争者受到以前经销协议的限制,几乎不可能复制这一网络。
除了市场范围概念外,土星的月薪制销售顾问的低压力工作系统是基于整个组织的。这一系统主要构成要素包括来自非汽车行业的销售顾问,根据客户满意度而非个人销售业绩而定的薪酬激励机制,以尊敬和关怀客户为核心的企业文化,以及与其他部门之间的结构性联系。与之相反的是,在福特、雪佛兰和丰田,整个组织的目标就是通过这个系统来销售汽车。如果仅仅是单纯地模仿土星销售系统,而不对它们的组织结构进行改进,肯定难以成功。改变组织结构是一个企业最难实现的目标。
诺德斯特龙(Nordstrom)公司的故事是动摇许多主要市场中零售环境的事例之一。许多高档百货公司都曾试图通过模仿“诺德斯特龙经营风格”来改变零售环境。然而,它们很少能成功,原因在于其自身(特别是那些已适应了另一种零售方式的员工)根本无法适应这一变化。如果土星的竞争者试图模仿土星的零售方式,它们也会遇到类似的问题。
在支持土星品牌形象方面,土星零售商发挥了关键作用。他们不仅使消费者获得了身心愉悦的购物体验,避免了以往那种紧张、压力、胁迫的购车体验,同时还明显地传递了土星公司不只是汽车生产商和销售商的事实。
土星零售商举办了一系列加强客户关系的活动。土星零售商定期组织烧烤、冰激凌聚会和郊游等活动。一家土星零售商为单身的土星用户组织了土星单身聚会。许多未参与斯普林希尔活动的用户参加了当地的“回家”活动。一家底特律的零售商成立了100000英里
俱乐部——行驶里程超过100000英里的土星用户均可成为这个俱乐部的会员,获得一份礼品套餐和正式的会员资格证书。
土星零售商在当地慈善活动中表现得异常积极——因为慈善活动与土星的客户服务理念非常契合。这些活动特别引人关注,因为其活动范围和持续性都堪称完美。
例如,纽约地区12家土星零售商建立了12个大型的土星“儿童乐园”,每个都是可以容纳150名儿童的运动场。运动场的造价大约是3.5万美元,有许多志愿者热情加入。这一活动由纽约公园和新泽西州州长以及其他官员发起,已成为企业与公共部门合作的最佳典范。
哥伦比亚的土星经销商与当地动物园保持着良好的关系:邀请土星用户免费参加一年一度的“土星动物园日”派对(每年都会吸引5000多人前来参加)、邀请3万名儿童来游览动物园的“土星游览会”、赞助动物园筹资等,同时,广告和零售现场多处都可看到动物园的动物(甚至有老虎进入展示厅)。
与众不同的公司,与众不同的汽车
广告语可以表达一个品牌的精髓,成为品牌资产的重要组成部分。如果一个品牌的内涵具有多重含义,那么广告语就像一条漂亮的丝带,能为品牌增添特别的色彩。例如,阿维斯(Avis)著名的广告语是“不是最好,所以更加努力”,清晰地建立起品牌在竞争中的定位,并体现了阿维斯品牌战略的无限活力。这一口号既是对员工的激励,也是面向顾客的宣传,它明确了公司的价值观和企业文化,而且还为组织和传递特定的品牌特征与活力提供了保护伞,否则,这些特征和活动只能是支离破碎、面目全非的片段。
“与众不同的公司,与众不同的汽车”这句口号具备同样的功能,成为土星品牌资产的重要组成部分。它还表明土星汽车与其他汽车不同,土星是能与进口的日本汽车相媲美的世界一流产品。“与众不同的公司”的定位体现了土星在公司经营和客户关系方面的独特方式。然而,汽车的“与众不同”是与独特的公司密不可分的,前一句广告语为后一句提供了依据。如果土星直接宣称自己的汽车是世界一流的汽车,那么它很可能难以实现预期的顾客感知。
这句广告语说出了品牌的核心价值观,使土星能够将一系列具体特点和品牌活动一一介绍给用户,没有丝毫的错位。广告读者可能很难明白这家公司与它生产的汽车为何与众不同,但是这种“与众不同”的印象已经深深扎进读者心中。这句口号还将员工、供应商和零售商有力地团结在一起。作为企业文化的一个重要组成部分,它帮助员工树立起这样一种观念:“这是前所未有的,我们是非比寻常的。”
整合传播
在建立和保持品牌资产的过程中,一个实际问题便是如何进行有效的传播,并能在不同的媒体上保持长期的一致性。一直以来,汽车行业的特色都是面目雷同、以产品为核心的“底特律广告”,将价格吸引力作为诱饵,背离企业战略的经销商广告以及多种传播组织的介入。而这一举措的结果,往往是顾客从不同渠道获得的信息无效或者不一致。
土星采取了一种非常与众不同的方式。土星选择了一家西海岸广告代理商——哈尔·赖利(Hal Riney)公司作为“传播伙伴”。为保证信息能够在不同媒体上保持长期一致性,土星要求赖利公司参加土星所有的传播活动,包括制作宣传手册、零售商广告和零售展示厅设计。赖利公司对策划这类大规模的宣传活动有相当丰富的经验:它曾经为某葡萄酒冷却机代言者弗兰克和艾德设计真人版广告形象;为金殿赌场饭店设计品牌标志;为施特罗啤酒公司(Stroh Brewery)做包装设计;为阿拉摩租车(Alamo Ren-A-Car)公司制作了一部7分钟的娱乐电影,以供顾客在派对等待时观看。
一开始,赖利公司制作了一部26分钟长、名为《斯普林希尔的春天》的纪录片,讲述由土星团队成员介绍自己加入土星公司时的兴奋心情和巨大挑战。这部纪录片体现了员工对土星的情感和感受。这部纪录片面向员工、供货商、新闻媒体,并最终作为商业广告片向公众放映。
赖利公司的工作是展示土星公司为全面传播所做的努力,此举正是为了保证零售商的工作与公司战略保持一致。土星的系列广告则由大幅的汽车照片、足够的空白以及诙谐的广告语组成,与土星汽车和产品特征保持完全一致。其中一则广告中有一个问句:“天啊!如果我们都变得像二手汽车一样,这世界将会是什么样?”赖利公司要避免零售商将二手车价格或展示厅位置示意图放在广告页空白处。
曾经有段时期,土星的品牌知名度和顾客兴趣降到谷底,这时,一批零售商决定向顾客提供免费赠品,以此来提高店内的客流量。赖利公司认为,这种促销活动将会影响土星公司在品牌资产上的巨额投资所带来的收益,特别是那些还不熟悉土星理念的顾客。在零售商的坚持下,赖利公司设计了一项能够增加品牌资产价值的促销活动,获奖者可以参观斯普林希尔的工厂,并且可以亲自参与汽车的制造过程。这个促销活动的关注点是斯普林希尔镇与它那些尽心尽责的员工,而不仅仅是吸引顾客走进展示厅。
创造品牌资产
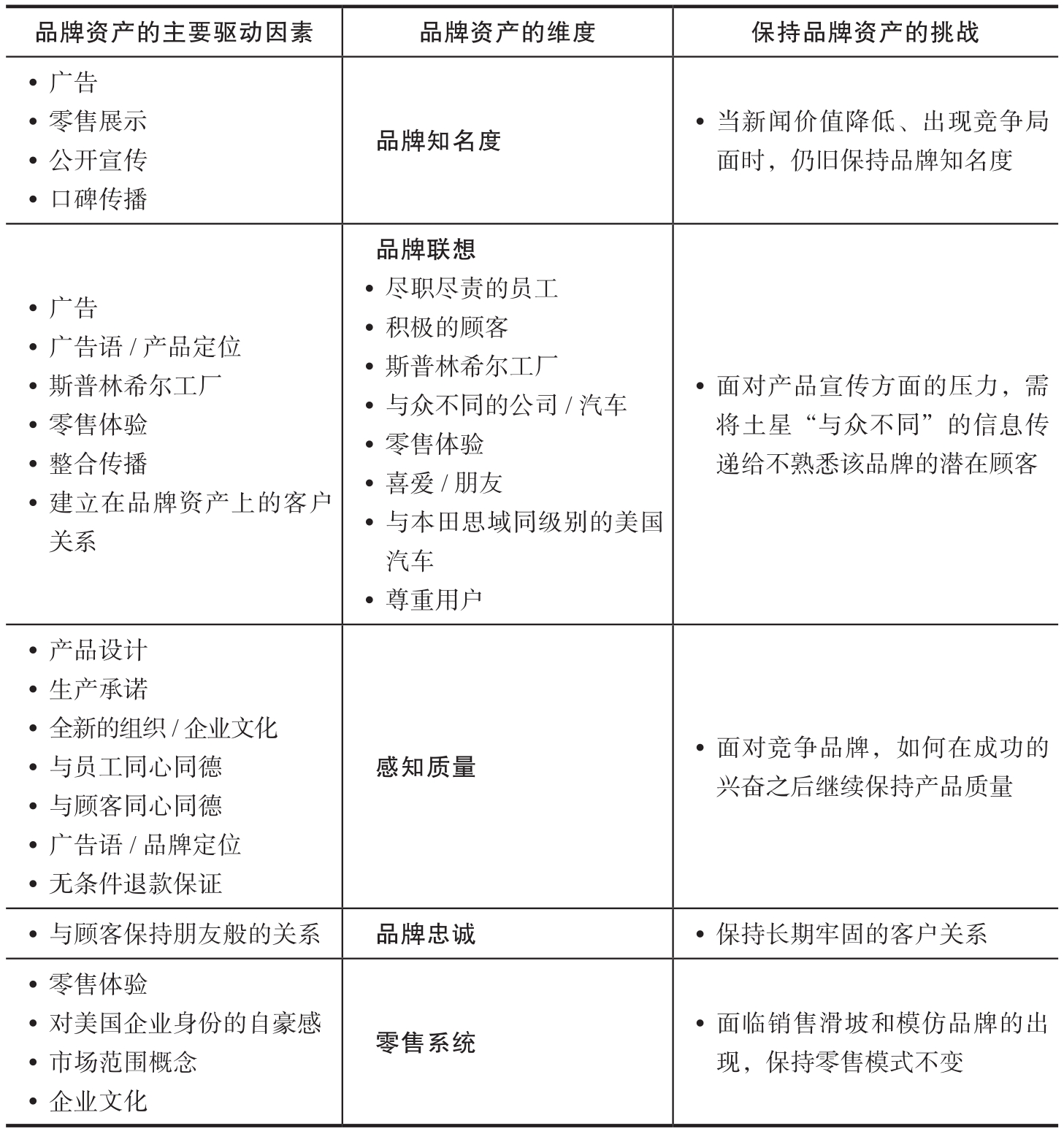
表2-1概括了土星品牌资产的创造过程。该表显示了品牌资产的5个维度(第1章的4个概念加上零售系统),同时显示了每个维度的主要驱动因素。需要注意的是,驱动因素大约涉及18个不同的决策和计划,表中所列的并非全部。
表2-1 土星品牌资产驱动因素与挑战
土星获得的成果并不是由某个主要的驱动因素带来的。很明显,是各种因素的组合与协同创造了土星的品牌资产。但是,起至关重要作用的只有4个战略因素:设计并制造高品质汽车的能力,以客户关系为基础的品牌识别,将广告重点放在公司、员工及顾客身上(而非汽车产品本身)的决策,以及零售体验(建立在土星文化和市场范围概念基础之上)。在汽车品牌管理中,后3个因素发挥了非同寻常的作用。