



已知债权人通知工作伴随的管理人执业任务,就是开展债权申报工作。为提高案件效率,通知已知债权人的时候应当一并将债权申报的文本送达,因此,债权申报的范本一般也需要在人民法院自裁定受理破产申请之日起25日内准备好。作为一级管理人,虽然我们有以往的案例和范本,但每件个案均具有特殊性,需要重新依照案件特点补充拟定债权申报相关文书。我们根据本案件是房地产企业破产案件且购房债权人众多的特点,作出了分类,区别对待送达债权申报文本。以下是我们经办本案过程中的准备事项和步骤,其中详细说明了内容、注意事项和方法,供大家参考:
根据法律规定,债务人所欠职工的工资和医疗、伤残补助、抚恤费用,所欠的应当划入职工个人账户的基本养老保险、基本医疗保险费用、住房公积金,以及法律、法规规定应当支付职工的补偿金等,不必申报,由管理人调查后列出清单并予以公示。除此之外的债权,均应向管理人依法申报。
依法进行申报的债权,除了生效法律文书确认的债权外,还包括:
1.破产申请受理前发生的无财产担保的债权;
2.破产申请受理前发生的虽有财产担保但债权人放弃优先受偿的债权;
3.破产申请受理前发生的虽有财产担保但债权数额超过担保物价值部分的债权;
4.票据出票人被宣告破产,付款人或者承兑人不知其事实而向持票人付款或者承兑所产生的债权;
5.管理人解除合同,对方当事人依法或者依照合同约定产生的对债务人可以用货币计算的债权;
6.债务人的受托人不知债务人已被人民法院裁定受理破产申请之事实,或虽然知道该事实,但为债务人的利益继续处理委托事务所发生的债权;
7.债务人发行债券形成的债权;
8.债务人的保证人代替债务人清偿债务后依法可以向债务人追偿的债权;
9.债务人的保证人按照《民法典》的相关规定预先行使追偿权而申报的债权;
10.债务人为保证人的,在破产宣告前已经被生效的法律文书确定承担的保证责任;
11.债务人在破产申请受理前因侵权、违约给他人造成财产损失而产生的赔偿责任。
12.财政、扶贫、科技管理等行政部门通过签订合同,按有偿使用、定期归还原则发放的款项。
13.人民法院认可的其他债权。
因此,管理人应当对债权申报范围烂熟于心,并且根据案件的特点进行必要区分,这样有利于提高债权申报的效率,以及后续管理人工作的开展。
1.人民法院受理破产案件的裁定书、决定书和受理破产案件公告(复印件);2.债权申报须知;3.债权申报通知书;4.债权申报应提交材料清单;5.法定代表人身份证明;6.授权委托书;7.债权人基本信息确认书;8.债权申报表;9.债权申报证据清单;10.债权申报文件回执。
管理人可以根据案件需要在寄送债权申报通知材料的同时向已知债权人邮寄“债委会成员意向书”和“债务人财产线索征询意见书”。
债权人申报债权应当提交债权证明和合法有效的身份证明;代理申报的还应当提交授权委托书、受托人的有效身份证明。
自然人提交身份证或护照等,法人提交企业法人营业执照、法定代表人或负责人的有效身份证明等,非法人组织提交其他组织证明文件等;若委托他人代为申报,还应提交授权委托书、受托人的有效身份证明,受托人是律师的,还应提交律师事务所的指派函及律师执业证。
(1)债权人的名称或姓名、住所、法定代表人;(2)债权性质、债权种类、债权发生时间、债权到期日;(3)债权是否附条件和期限;(4)申报债权的金额;(5)有无财产担保或优先权;(6)是否为连带债权;(7)有无连带债务人;(8)是否为求偿权或将来求偿权申报债权;(9)债权形成的基本事实;(10)申报债权利息、违约金或赔偿金的,应当另行提交计算清单。
(1)债权基础文件,如合同、协议、欠条等;(2)债权人的支付凭证,如付款证明、发货记录等;(3)债权人请求偿债的证明、财产担保证明、债务人已偿还部分债务的证明、法院及仲裁机构文书等文件。
债权人姓名或名称、联系人的姓名、联系地址、联系方式及收款银行、账号、户名等确认信息;有委托代理人的,还应载明代理人的姓名、住址、联系方式及授权委托权限等事项。
管理人受理债权人申报债权登记时,一般应对债权人提出以下要求:
(1)如实填写《债权申报表》,并由债权人签字或盖章。
(2)提交债权人的主体资格文件,包括个人身份证明或企业法人营业执照等。
①债权人为法人的,提交营业执照原件,管理人核对后留存复印件;
②债权人为自然人的,提交合法有效的身份证明,管理人核对原件后留存复印件。
③债权人委托他人申报债权的,提交委托人签字盖章的授权委托书及受托人的身份证明;
④债权人申报债权时应提交相关申报材料,管理人应就债权人提交的申报文件是否完整进行审查。如申报文件不完整或者有缺陷,管理人应当告知债权人,要求其进行补正;
⑤管理人在接收债权人提交的申报文件时,债权人或其受托人在其提交的证据材料复印件上签章确认,并由管理人就复印件与原件逐一进行核对;
⑥管理人受理债权申报后应将申报债权信息登记于《债权申报登记册》;
⑦债权人申报债权时应如实填写《债权申报文件清单》,注明提交资料的名称、种类、数量等,债权申报文件清单应签字或盖章;
⑧管理人受理债权人申报债权和证据材料,应当向申报人出具回执;
⑨管理人在受理债权申报后应及时归档成册,债权申报文件由管理人保存,供利害关系人查阅;
⑩债权人申报债权时应填写联系方式、地址确定书及分配款收款账号等信息,以便日后管理人与债权人联系并顺利进行破产财产分配。
管理人可根据上述注意事项制作《债权申报须知》一并提交债权人。
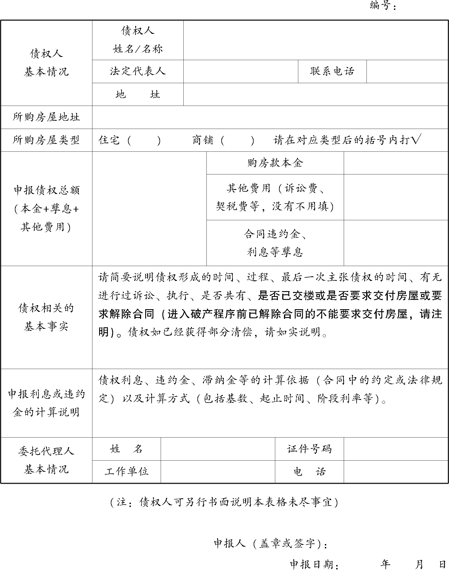
我们团队在经办本案的过程中,通过接管和材料梳理,就案件数量较大的购房债权人和非购房债权人分别拟定了债权申报表,根据案件规范了表格内容,有利于债权人明确自身的申报诉求,也有利于管理人相应编制债权清册,以及后续债权审查、审计工作的推进。团队也考虑过按照《企业破产法》第一百一十三条的规定,分别拟定购房人债权、工程款债权、有财产担保债权、职工债权、税务债权和其他普通债权相应的申报材料。从之后的管理人工作开展情况来看,管理人在处理房地产企业破产案件时,有必要针对不同债权拟定相应的债权申报表格。
以下是本案中,我们团队拟定的债权申报表(见表7、表8)。
表7 破产清算案债权申报表(购房人用)
表8 破产清算案债权申报材料清单(购房人用)
续表
本案债权申报过程中,也碰到房地产企业破产案件常见的障碍。由于债权人的法律意识参差不齐,部分债权人无法理解申报的内容,甚至出现连申报的债权金额也无法填写的情形,有的还将债权证据材料原件寄送给管理人。申报每一笔债权的时候反复致电管理人,我们团队已预判到这种情形,还安排专员负责债权申报事项,但仍不足以处理债权申报的烦琐工作。在具体债权申报中,我们团队根据数据分析和经验,分组别列举不同债权人的申报表,并形成样式模板,在模板的每个空格中均有备注,详细列举了各种情形下空格中应填写的内容,以供债权人参考。房地产开发企业破产案件中,常遇到的就是金融债权、工程价款优先债权、职工债权、服务合同或民间借贷合同等普通债权,此外,体量最大是购房人债权,实务中往往存在几百笔或者上千笔购房人债权。并且,购房人的申报诉求和债权情况均有不同,有司法解除购房合同的,有要求交房或退款的,有交定金、预付款或部分房款的,有交全款的,有办抵押贷款的,有要求迟延交付或迟延办证违约金的,还有债务人开发周期长可能存在不同购房合同版本的,因此,合理分类,并引导债权人进行申报,可以有效地提高债权申报效率,减少工作量。
另外,基于对购房债权人生存权保障和合同选择权,在债权申报时,购房债权人是要求继续履行合同、确认房屋权属,还是要求解除合同、退还房款。债权人对此也没有明确的概念,不清楚其法律后果,导致在债权申报过程中,对其诉求反复变更,这也增加了管理人债权申报工作的难度。还有部分购房债权人持观望态度,不申报债权。由于购房债权人只认为并坚持其是案件受害人,采取信访比债权申报还有效,不愿意聘请法律专业人士,是本案件中碰到的比较多的情况。
基于上述情况,我们团队立即开会进行处理。首先,2020年8月22日,根据债权人微信群、QQ群等即时通信方式摸查债权人普遍提及的问题,总结并归纳出相应的释疑文件,拟定了相关的债权申报文书问答作为参照,并进行公示。这些问答综合考量了债权人的法律认知,也总结了房地产开发企业破产案件中大概率出现的购房人债权的不同情形,用大白话深入浅出地说明了债权申报应注意的具体细节。其中的提问罗列了不同购房债权人的疑问,回答部分则模拟管理人逐一作答。
这样一来方便购房债权人合法提出其申报主张,二来避免管理人安排过多人员逐一与购房债权人沟通释法,极大提高了债权申报的效率。这里也将该问答和大家分享一下(本问答仅供参考)。
经过归纳分析,各位业主(购房债权人)询问的申报问题主要分为两大类:
第一类是提起过诉讼,且已有生效判决或申请强制执行的,根据法律规定,该债权审查应当依照生效判决的内容进行,故各位业主按判决内容按照表8填写即可。
第二类是没有提起诉讼或诉讼仍在进行尚未判决的,各位可以按合同约定的内容进行债权申报。管理人要求申报时,必须填写是否要求继续履行购房合同,或要求退还房款。至于选择要房还是退款,这需要各位业主根据自身情况进行决策,各位业主按照表7填写即可。
首先,关于各业主申报的要房或退款主张,需经管理人依法审查。但判决解除合同,或明确申报退购房款的,就不能继续选择要房。
一、购房债权人交了定金,并且已经收了楼,但没有领取房产证的,如何申报债权?
答:可以选择要房或退款。我们管理人团队将根据后续的工作,审查并依法决定,是否继续履行合同并交房,或者退还购房款。债权申报可参照表7。二、购房债权人现在供楼但还没收楼的,如何申报债权?
答:可以选择要房或退款。我们管理人团队将根据后续的工作,审查并依法决定,是否继续履行合同并交房,或者退还购房款。债权申报可参照表7。三、购房债权人交了定金签了合同但没收楼的,如何申报债权?
答:可以选择要房或退款。我们管理人团队将根据后续的工作,审查并依法决定,是否继续履行合同并交房,或者退还定金、取消合同。债权申报可参照表7。四、购房债权人交了定金没签合同,只签了认购书的,如何申报债权?
答:我们管理人团队将根据后续的工作,审查并依法决定,是否继续履行合同并交房,或者退还定金。若经依法确认后,可签订购房合同。债权申报可参照表7。五、购房债权人交了定金没签合同,没有提起诉讼且退房的,如何申报债权?
答:购房债权人可直接主张退还定金。债权申报可参照表7。六、购房债权人交了定金没签合同,想退房并打官司胜诉又强制执行的,如何申报债权?
答:按判决书的内容申报债权。债权申报可参照表8。七、购房债权人交了定金没签合同,想退房打了官司没有强制执行的,如何申报债权?
答:按判决书的内容申报债权。债权申报可参照表8。八、购房债权人交了首期款,签了购房合同,已备案,由于2015年开发公司被查封,账户被冻结,银行放款失败,没有开始还房贷,被逼签订补充协议后才能收楼,已收楼待办理银行按揭及办理房产证的,如何申报债权?
答:可以选择要房或退款。我们管理人团队将根据后续的工作,审查并依法决定,是否继续履行合同并交房,或者退还购房款。债权申报可参照表7。九、购房债权人收了楼,就违约金提出上诉,并申请强制执行,法院已判决开发公司限时赔偿违约约金,但迟迟未收到赔偿违约金。现在要怎样操作,如何申报债权?
答:可申报违约金,并要求办证。债权申报可参照表8。十、购房债权人已经支付了全款,等拿房产证跟赔偿金的,如何申报债权?
答:可申报违约金,并要求办证。债权申报可参照表7。十一、购房债权人交了定金,未签合同,等签合同和收楼,如何申报债权?
答:可以选择要房或退款。我们管理人团队将根据后续的工作,审查并依法决定,是否继续履行合同并交房,或者退还购房款。债权申报可参照表7。十二、购房债权人交了首付款,签了合同,因开发公司的原因办不了按揭,楼也还没收,如何申报债权?
答:可以选择要房或退款。我们管理人团队将根据后续的工作,审查并依法决定,是否继续履行合同并交房,或者退还购房款。债权申报可参照表7。十三、购房债权人交了首付款,没有收楼,打官司要回首付的,如何申报债权?
答:按判决书的内容申报债权。债权申报可参照表8。十四、购房债权人收了楼,就违约金提出了上诉,并申请强制执行,法院已判决开发公司限时赔偿违约约金,但迟迟未收到赔偿违约金怎样安排?用违约金抵车位的又怎样安排?同意用违约金抵车位现在想要反悔又怎样安排,如何申报债权?
答:可按判决内容申报违约金。对于违约金抵车位的行为,由管理人依法审查。债权申报可参照表8。十五、购房债权人交了首付款,签了合同,开发公司的原因导致银行不放款,现在还没开始供房,打过一次追讨违约金的官司,胜诉,但没有强制执行。未曾收到过违约金,还没有收楼(曾让购房债权人去收楼,但收楼要签一份附加协议,不签就不让收楼,所以没有收楼),如何申报债权?
答:可按判决内容申报违约金。债权申报可参照表8。十六、购房债权人因违约金诉讼过两次,但判决书未按合同赔付,初审败诉。再次向中院起诉,二审维持初审,现向高院申诉,暂未有回复,现已收楼,没有房产证,如何申报债权?
答:仍有诉讼尚在进行中的,管理人依法列为诉讼待定债权,等诉讼结果出来后确认债权。可先行申报违约金。债权申报可参照表8。十七、购房债权人已付全款,没收楼的,如何申报债权?
答:可以选择要房或退款。我们管理人团队将根据后续的工作,审查并依法决定,是否继续履行合同并交房,或者退还购房款。债权申报可参照表7。十八、购房债权人已付首付款,只签认购书没有签购房合同,想退房,如何申报债权?
答:可申报退还首付款。债权申报可参照表7。十九、购房债权人已付全房款,但房屋未备案,已收楼,但未取得房产证;如何申报债权?
答:可申报继续履行合同,并要求办证。债权申报可参照表7。二十、购房债权人已交首付款,签了合同备案,契税已交,银行没有放款,还没有收楼,没有起诉,想要房,如何申报债权?
答:可以选择要房或退款。我们管理人团队将根据后续的工作,审查并依法决定,是否继续履行合同并交房,或者退还购房款。债权申报可参照表7。二十一、购房债权人只差房产证事宜,接下来该如何处理?如何申报债权?
答:可申报继续履行合同,并要求办证。债权申报可参照表7。二十二、购房债权人交了首付款,签了合同,契税已交,开发公司的原因导致银行还没放款,未交房,起诉过一次追讨违约金(官司胜诉,但未收到违约金),如何申报债权?
答:可以选择要房或退款。我们管理人团队将根据后续的工作,审查并依法决定,是否继续履行合同并交房,或者退还购房款。债权申报可参照表8。二十三、购房债权人第一次起诉违约金,申请了强制没赔钱,随后逼签谅解协议书撤销起诉才能收楼,接着又违反不履行协议,再次起诉胜诉并又申请了强制执行,没赔付,现在终于破产了,维修基金也没履行,如何申报债权?
答:可按判决内容进行申报。债权申报可参照表8。
其次,2020年8月29日,管理人公示债权申报范例后,立即组织人员通过QQ群课堂的方式召开了债权人申报网络释疑会,由管理人逐一对债权申报内容中的细节进行法律解释和填写告知,并释明其法律后果。为方便债权人,管理人还将群课堂内容制作成视频资料,上传到各QQ群和微信群,供债权人反复观看并比照填写各自债权申报材料。
最后,管理人组织了现场会议,就特殊人员的债权申报工作,在项目现场布置了破产程序释明和债权申报内容,安排工作人员在现场指导债权申报和法律释明工作。
根据《最高人民法院关于适用〈中华人民共和国企业破产法〉若干问题的规定(三)》第六条的规定,管理人应当依照企业破产法第五十七条的规定对所申报的债权进行登记造册,详尽记载申报人的姓名、单位、代理人、申报债权额、担保情况、证据、联系方式等事项,形成债权申报登记册。
管理人应当依照《企业破产法》第五十七条的规定对债权的性质、数额、担保财产、是否超过诉讼时效期间、是否超过强制执行期间等情况进行审查、编制债权表并提交债权人会议核查。
债权表、债权申报登记册及债权申报材料在破产期间由管理人保管,债权人、债务人、债务人职工及其他利害关系人有权查阅。
在本案中,我们团队严格按照上述法律规定制作了《债权登记册》,并将债权申报材料全部扫描电子化存档,以便债权审核工作的开展和结案后材料归档。虽然扫描电子化存档工作的强度较大,但在本案中得到了多数债权人的认可(其中一名债权人要求查阅全部债权申报材料),而且,由于债权笔数众多,团队负责债权审核工作的人员需要随时查阅申报材料,这项工作也提供了足够的便利,极大地提高了债权审核的效率。