



报名文件中的主要材料就是申请书和利益冲突自查声明。利益冲突自查声明是破产团队在承办每个案件前均应当准备的材料,也是最重要的材料,这是因为自查行为直接决定破产团队在报名案件中是否具有利益冲突情形,是否能依法担任管理人,符合报名资格。
在本案中,我们团队第一时间就作了利益冲突自查,不具有利益冲突的情形,符合报名资格,可以报名担任管理人。这里特别提示一下,在个案中,不是全部入册管理人都能依法担任管理人,需要第一时间开展利益冲突自查工作,否则,若真有法定的利益冲突情形,就不能担任管理人,前面做的一切工作都将成为无用功,不仅会被取消报名资格,按广东省规定,还可能丧失一次随机摇珠选取案件的机会。特别是大型律师事务所,因为执业人员众多,极有可能出现诸如所内某律师曾在三年内担任债权人法律顾问等利益冲突情形,依法应当回避。我们团队也曾经出现过该情形,做了大量工作之后却因利益冲突而中止,吃一堑长一智。这里再次强调一下,在收到招募选取管理人公告后,应当第一时间自查利益冲突。
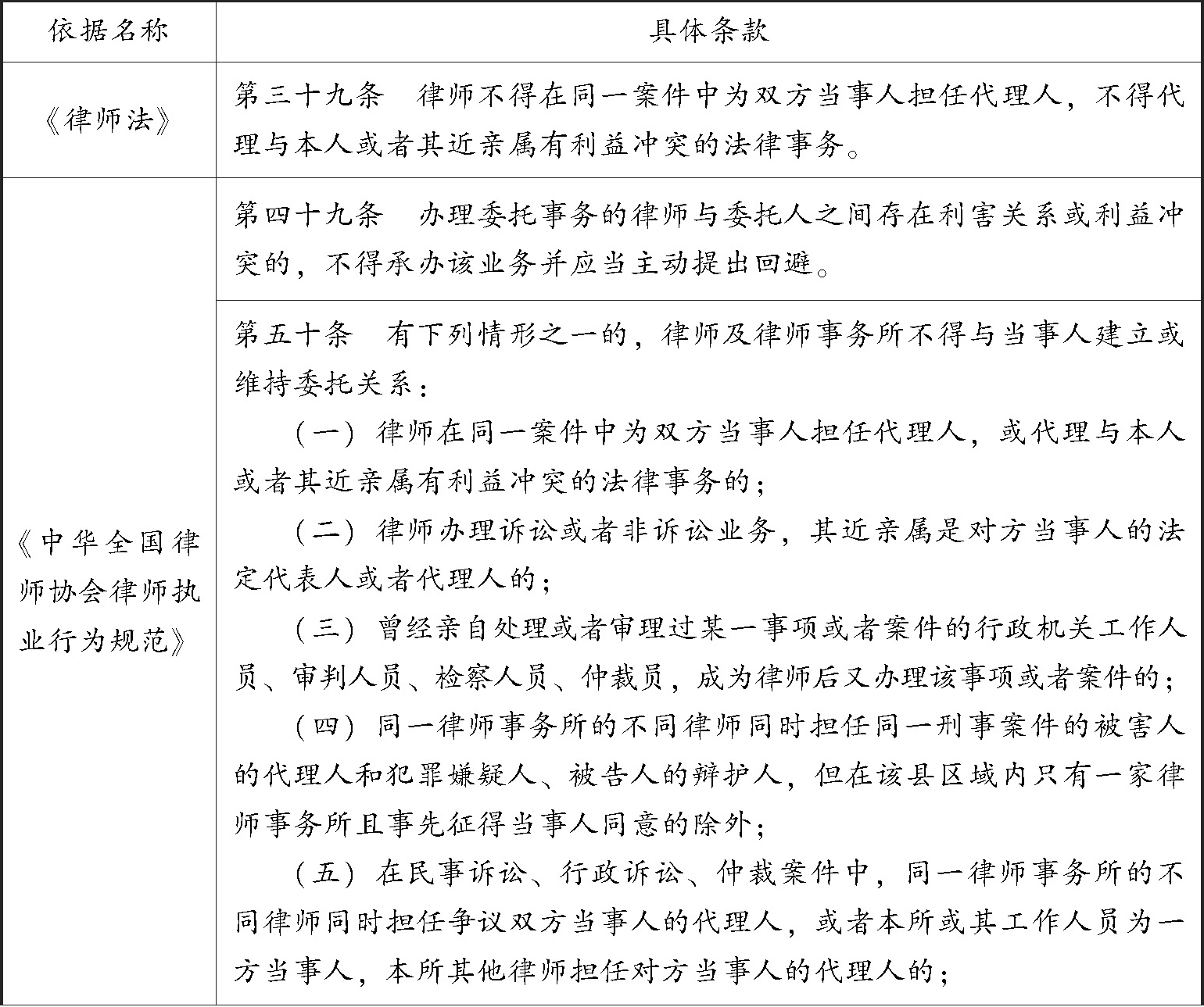
一般民商事案件中,同一家律师事务所依法不能在同一案件中分别担任原告、被告的代理人。那么,破产案件中,担任管理人又有哪些利益冲突情形呢?应当依照哪部现行有效的法律法规呢?(见表3)
表3 律师接受委托的利益冲突情形相关法律规定
续表
续表
续表
续表
续表
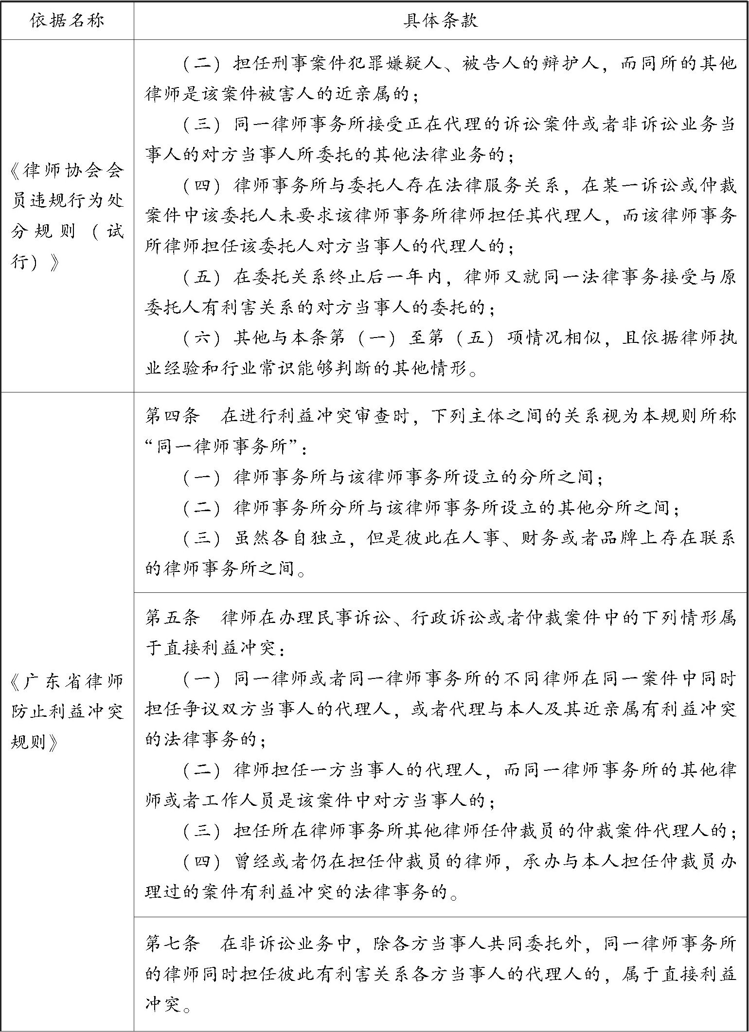
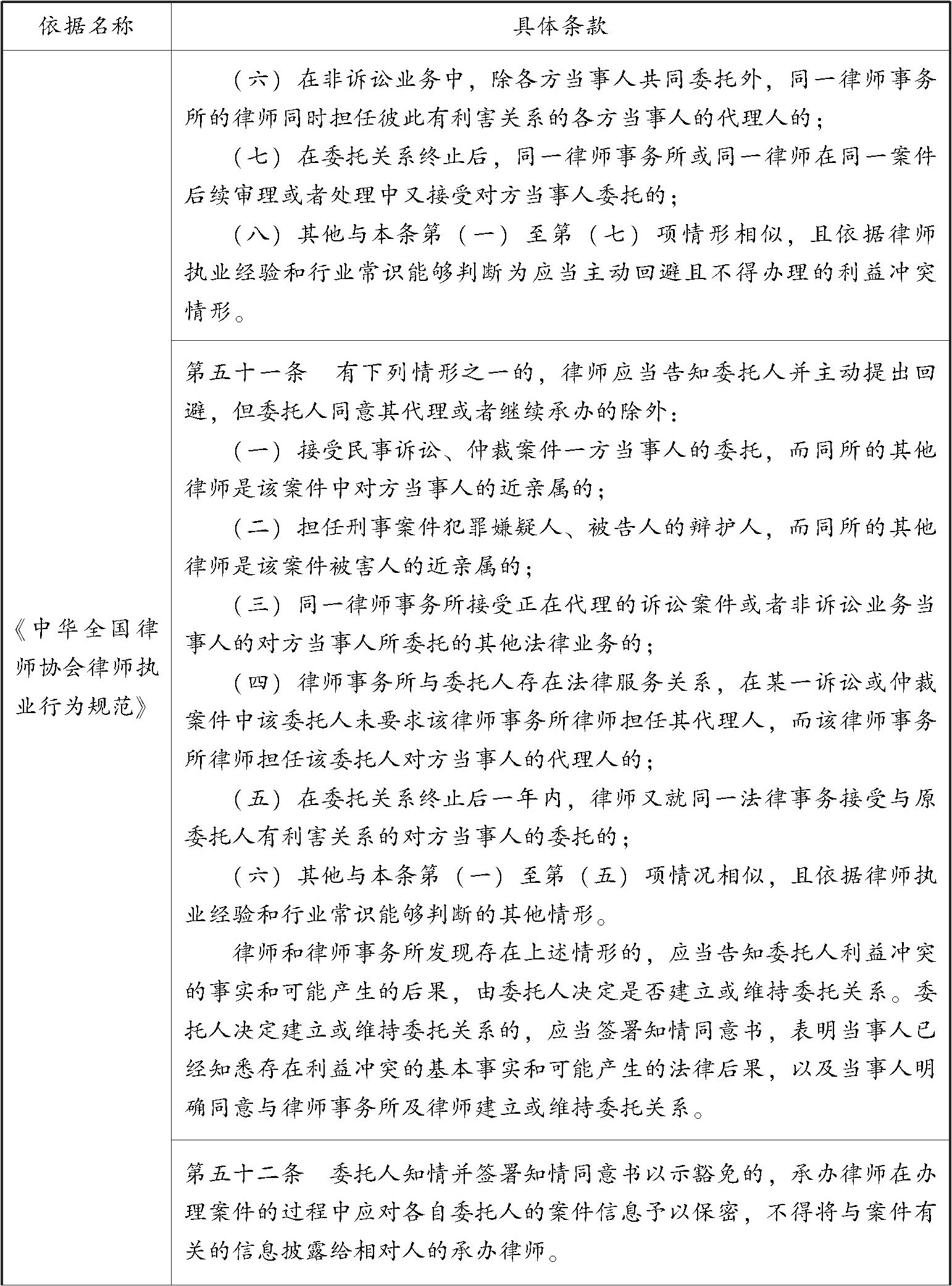
但破产案件和民商事诉讼案件还是有区别的,破产案件一般被认定为非诉讼业务,各国破产法律对此有不同的规定,笔者仅就我国现行有效的法律规定进行讨论。(见表4)
表4 有关利益冲突的主要法律规定
续表
从以上法律规定可知,是否存在利害关系的认定主要从身份关系、业务关系、利益关系等方面考虑。实务中,身份关系、业务关系都相对容易确定,而利益关系,除了“受理破产申请前三年内曾经担任债务人、债权人的财务顾问、法律顾问”这条规定,其他都比较模糊,特别是“曾为债务人提供相对固定的中介服务”这一规定,实务处理中也有不一致的观点。下面就破产管理人涉利益关系中是否应当适用一般民商事的利益冲突规定,以及只在破产案件中出现的利冲情形,和大家分享一下。
在破产特别是重整程序开始前,债务人、债权人或意向投资者可能会聘请律师等中介机构为顺利启动程序而事先提供法律、财务等服务,例如我们团队就在非诉讼业务中提供给债务人困境企业法律分析专项服务后担任管理人,也曾经为战略投资人提供过类似服务。有观点认为,在破产程序启动前存在这种中介服务就属于存在利害关系,该中介机构不得在此后启动的破产或重整程序中再担任管理人。但也有观点认为,中介机构为企业破产或重整程序提供预先服务,这是市场经济发展的客观需要,也有助于《企业破产法》的顺利实施和案件的正确审理,是让市场发挥资源配置功能的表现。我们团队支持第二种观点,特别是最高人民法院发布的《全国法院民商事审判工作会议纪要》,以及相关部门出台的推进破产案件审理的文件均提倡破产案件的庭外重组和预重整;并且,各地法院也出台了预重整的指导文件,规定临时管理人在转入重整程序时可直接被指定为管理人。
对于破产管理人,其曾代理并经办小额债权人诉讼,存在业务、经济关系,是否达到可能影响公正履行管理人职责的程度,包括但不限于律师在一定期间内为当事人连续代理多个独立诉讼,以及为债权人提供诉讼代理服务且尚未收到全部代理费用是否属于未了结的债权债务关系等。我们团队认为,《企业破产法》规定的绝对优先权明确了债权清偿顺位,债权人在该组别的清偿比例是一致的,若曾代理的债权人持有债权比例较小,远未达到该组别表决通过比例,不足以影响其他债权人的合法利益,仅从案件代理利益的角度看,并不足以构成实质利益冲突。
例如,曾代理债权人申请执行,但破产案件中债务人仅是该案件中的保证人,承担保证责任;某律所是某金融机构的法律服务备案机构,曾承诺不得代理相对方,现相对方破产,是否属于利益冲突;房地产企业破产案件,分所曾代理诉求为迟延办证违约金的大量诉讼,总所担任管理人,是否构成利益冲突;等等。
上述情形是我们团队处理破产案件中经常遇到的。我们团队认为,管理人应当勤勉尽责,保证程序公平、公正。若是法律明文禁止的情形,则应当不能担任管理人;反之,则应当考虑是否可能影响忠实履行管理人职责。考虑到管理人团队均为长期从事破产业务的专业团队,且《企业破产法》有更替管理人的规定,更应当遵循《企业破产法》的效率原则和市场经济规律,建议从宽适用。
最后再次强调,正是由于法律并未十分明确实务中担任管理人利益冲突情形,所以管理人在案件报名前的利益冲突自行审查十分必要。我们团队都是第一时间进行该项工作,以保证团队破产执业的规范,特别是担任联合管理人时,我们团队都会提醒联合方进行利益冲突自查。