购买
下载掌阅APP,畅读海量书库
立即打开
畅读海量书库
扫码下载掌阅APP

第三编
合同

第十六章
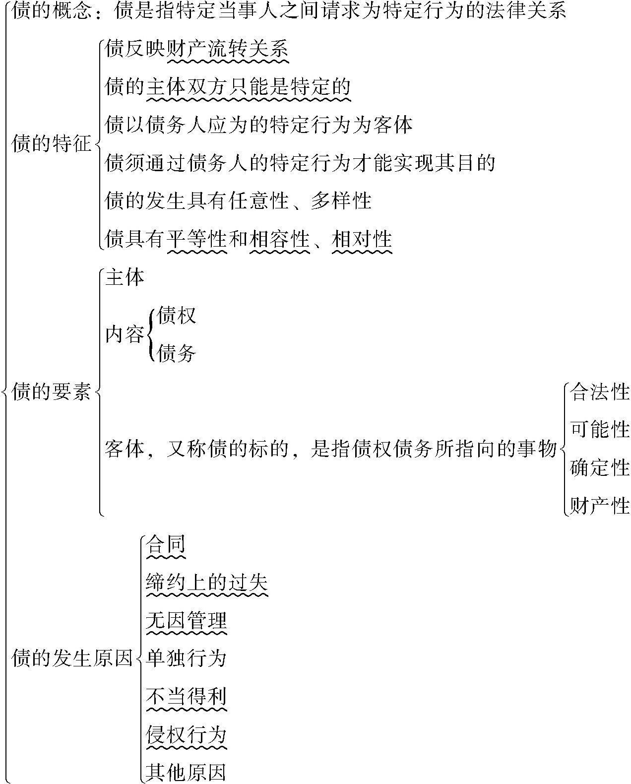
债的概述

基础知识图解

配套测试

单项选择题

1.甲公司要运送一批货物给收货人乙公司,甲公司的法定代表人丙电话联系并委托某汽车运输公司运输。汽车运输公司安排本公司司机刘某驾车运输。在运输过程中,因刘某的过失发生交通事故,致货物受损。乙公司因未能及时收到货物而发生损失。问:乙公司应向谁要求承担损失?(  )

A.甲公司

B.丙

C.刘某

D.汽车运输公司

2.某日晚,甲拾得熟人乙的自行车,就给乙打电话告诉了他。因已经很晚,甲想将车放在小区的车棚里,但车棚已上锁。不过,甲所在小区由于安保措施到位,从未发生过盗窃事件,因此,甲将自行车推到自己住的单元楼下。第二天一早,乙来取自行车,发现车被盗,乙要求甲赔偿。应如何处理?(  )

A.由乙自己承担损失

B.由甲赔偿

C.由甲承担主要责任,乙承担次要责任

D.由乙承担主要责任,甲承担次要责任

3.下列各项不属于债的发生原因的是(  )。

A.小白猫超市为吸引顾客,每月最后一天在该商场举行抽奖活动

B.甲与市福利院签订协议,收养了一个孤儿乙

C.佳味食品公司未经他人允许,擅自把他人的肖像用在本公司食品包装上

D.丙将代丁保管的自行车擅自卖给了戊,得款600元

4.甲、乙与丙就交通事故在交管部门的主持下达成《调解协议书》,由甲、乙分别赔偿丙5万元,甲当即履行。乙赔了1万元,余下4万元给丙打了欠条。乙到期后未履行,丙多次催讨未果,遂持《调解协议书》与欠条向法院起诉。下列哪一表述是正确的?(  )

A.本案属侵权之债

B.本案属合同之债

C.如丙获得工伤补偿,乙可主张相应免责

D.丙可要求甲继续赔偿4万元

5.下列哪一情形产生了不当得利之债?(  )

A.甲欠乙款超过诉讼时效后,甲向乙还款

B.甲欠乙款,提前支付全部利息后又在借期届满前提前还款

C.甲向乙支付因前晚打麻将输掉的2000元现金

D.甲在乙银行的存款账户因银行电脑故障多出1万元

6.下列哪一情形会引起无因管理之债?(  )

A.甲向乙借款,丙在明知诉讼时效已过后擅自代甲向乙还本付息

B.甲在自家门口扫雪,顺便将邻居乙的小轿车上的积雪清扫干净

C.甲与乙结婚后,乙生育一子丙,甲抚养丙5年后才得知丙是乙和丁所生

D.甲拾得乙遗失的牛,寻找失主未果后牵回暂养。因地震致屋塌牛死,甲出卖牛皮、牛肉获价款若干

7.薛某驾车撞死一个行人,交警大队确定薛某负全责。鉴于找不到死者亲属,交警大队调处后代权利人向薛某预收了6万元赔偿费,商定待找到权利人后再行转交。因一直未找到权利人,薛某诉请交警大队返还6万元。根据相关法律规定,下列哪一表述是正确的?(  )

A.薛某是义务人,但无对应权利人,让薛某承担赔偿义务,违反了权利义务相一致的原则

B.交警大队未受损失而保有6万元,形成不当得利,应予退还

C.交警大队代收6万元,依法行使行政职权,与薛某形成合法有效的行政法律关系,无须退还

D.如确实未找到权利人,交警大队代收的6万元为无主财产,应收归国库

8.甲的房屋与乙的房屋相邻。乙把房屋出租给丙居住,并为该房屋在A公司买了火灾保险。某日甲见乙的房屋起火,唯恐大火蔓延自家受损,遂率家人救火,火势得到及时控制,但甲被烧伤住院治疗。下列哪一表述是正确的?(  )

A.甲主观上为避免自家房屋受损,不构成无因管理,应自行承担医疗费用

B.甲依据无因管理只能向乙主张医疗费赔偿,因乙是房屋所有人

C.甲依据无因管理只能向丙主张医疗费赔偿,因丙是房屋实际使用人

D.甲依据无因管理不能向A公司主张医疗费赔偿,因甲欠缺为A公司的利益实施管理的主观意思

9.甲经乙公司股东丙介绍购买乙公司矿粉,甲依约预付了100万元货款,乙公司仅交付部分矿粉,经结算欠甲50万元货款。乙公司与丙商议,由乙公司和丙以欠款人的身份向甲出具欠条。其后,乙公司未按期支付。关于丙在欠条上签名的行为,下列哪一选项是正确的?(  )

A.构成第三人代为清偿

B.构成免责的债务承担

C.构成并存的债务承担

D.构成无因管理

多项选择题

甲是某山区的农民。某晚,一头牛犊闯入甲家院内,并到院中牲口食槽内吃草。甲第二天发现后将牛犊喂养起来。过了1个月不见有人来寻找,便于夜晚将牛犊牵往几十公里外的牲口集市卖掉,得款700元。当甲与买主正准备离开时,被失主发现。甲开始时谎称该牛是自己所有,后经失主提出证据,不得不承认是自己拾得的。买主见牛犊不是甲所有,遂不愿购买,甲将钱退还给买主,但仍不肯将牛犊返还失主。经集市管理部门调解无效,失主向人民法院起诉要求返还牛犊。甲辩称自己并非偷盗,而且已经将牛犊喂养1个月,即使返还,失主也应赔偿自己的损失。选项中正确的是(  )。

A.甲的行为开始时属于拾得遗失物

B.其后甲拒不返还牛犊,应作为侵权行为处理

C.甲必须返还牛犊

D.甲不得要求补偿饲养费用和付出的劳务

不定项选择题

甲厂因急需柴油,与乙厂签订了一份买卖合同。双方商定,乙厂在一个月内筹集0号或10号柴油20吨供给甲厂,每吨单价为1300元;合同生效后,甲厂按合同约定支付了1万元定金。乙厂也在合同生效后的第20天,依约定向甲厂发运了0号柴油20吨。因当时气温下降,0号柴油无法投入使用。故甲厂要求乙厂改供10号柴油,或者退货。乙厂认为其所供0号柴油符合国家质量标准和合同规定,既不应换货,也无货可换;同时要求甲厂依约支付货款,不能退货。

(1)本案合同所生之债应为(  )。

A.简单之债,因为乙厂只向甲厂发运了0号柴油

B.简单之债,因为债权人甲厂有选择权

C.选择之债,因为当事人约定了两种柴油种类

D.选择之债,因为债务人可以选择0号或10号柴油供给甲厂

(2)关于本案合同之债的说法,正确的有(  )。

A.本案合同之债可以通过甲厂和乙厂签订合同而确定应供应0号或10号柴油

B.本案中,合同之债可以通过债务人的选择而确定应供应0号或10号柴油

C.本案中,合同当事人可以约定选择权行使的期限

D.若由于国家政策限制,禁止出售10号柴油,则只能以0号柴油为履行标的

名词解释

1.债

2.债的要素

简答题

何谓债的标的?简述其要件及形态。

论述题

论债权的性质及其一般效力。 j6J9HyvQqGmeNdaoWZ2upvS0Jts1Rz0k3uJ9Iy3Sc//Kviv9zThoSNxcBFP4NGBN

点击中间区域
呼出菜单
上一章
目录
下一章
×