



1.下列对于用益物权的表述,不正确的是( )。
A.用益物权的标的物不仅是不动产
B.并非所有用益物权的行使均以占有标的物为前提
C.用益物权主要是就物的使用价值对物进行支配
D.用益物权与担保物权一样,也具有物上代位性
2.承包经营权是( )。
A.一种新型物权
B.直接基于法律产生
C.完全物权,承包人可占有、使用、收益、处分承包物
D.以集体所有或国有土地、森林、山岭、草原、荒地、滩涂、水面及国有企业为标的
3.为避免绕远,与他人协商通过其土地直接到达自己的土地。其所享有的通行权属于( )。
A.相邻权
B.地役权
C.地上权
D.土地使用权
4.下列权利中不属于用益物权的是( )。
A.农村土地承包经营权
B.永佃权
C.居住权
D.相邻权
5.甲为了能在自己的房子里欣赏远处的风景,便与相邻的乙约定:乙不在自己的土地上从事高层建筑;作为补偿,甲每年支付给乙4000元。两年后,乙将该土地使用权转让给丙。丙在该土地上建了一座高楼,与甲发生了纠纷。对此纠纷,下列判断哪一个是正确的?( )
A.甲在乙的土地上设立了地役权
B.甲有权不让丙建高楼,但得每年支付其4000元
C.丙有权建高楼,但须补偿甲由此受到的损失
D.甲与乙之间的合同因没有办理登记而无效
6.甲公司与乙公司约定:为满足甲公司开发住宅小区观景的需要,甲公司向乙公司支付100万元,乙公司不得在自己厂区建造6米以上的建筑。甲公司将全部房屋售出后不久,乙公司在自己的厂区建造了一栋8米高的厂房。下列哪一选项是正确的?( )
A.小区业主有权请求乙公司拆除超过6米的建筑
B.甲公司有权请求乙公司拆除超过6米的建筑
C.甲公司和小区业主均有权请求乙公司拆除超过6米的建筑
D.甲公司和小区业主均无权请求乙公司拆除超过6米的建筑
7.收益权能是通过对财产的占有、使用、经营、转让而取得经济效益。收益权能( )。
A.只能由所有人行使
B.只能由非所有人行使
C.只能由所有人和非所有人共同行使
D.既可以由所有人行使,也可以依法由非所有人行使
8.李某从自己承包的土地上出入不便,遂与张某书面约定在张某承包的土地上开辟一条道路供李某通行,李某支付给张某2万元,但没有进行登记。下列哪一选项是错误的?( )
A.该约定属于有关相邻关系的约定
B.该约定属于地役权合同
C.如果李某将其承包经营权转移给他人,受让人有权在张某承包的土地上通行,但合同另有约定的除外
D.如果张某将其承包经营权转移给他人,则善意的受让人有权拒绝李某在自己的土地上通行
9.村民胡某承包了一块农民集体所有的耕地,订立了土地承包经营权合同,未办理确权登记。胡某因常年在外,便与同村村民周某订立土地承包经营权转让合同,将地交周某耕种,未办理变更登记。关于该土地承包经营权,下列哪一说法是正确的?( )
A.未经登记不得处分
B.自土地承包经营权合同生效时设立
C.其转让合同自完成变更登记时起生效
D.其转让未经登记不发生效力
1.在地役权法律关系中,下列哪些表述是正确的?( )
A.地役权是为特定人设定的
B.地役权是为需役地设定的
C.地役权具有从属性
D.地役权具有可分性
2.甲为了能在自己房中欣赏远处风景,便与相邻的乙约定:乙不在自己的土地上建造高层建筑,作为补偿,甲一次性支付给乙4万元。两年后,甲将该房屋转让给丙,乙将该土地使用权转让给丁。下列哪些判断是错误的?( )
A.甲、乙之间的约定为有关相邻关系的约定
B.丙可禁止丁建高楼,且无须另对丁进行补偿
C.若丁建高楼,丙只能要求甲承担违约责任
D.甲、乙之间的约定因房屋和土地使用权转让而失去效力
3.下列对用益物权特征的表述中,正确的有( )。
A.用益物权的依据只能是民法普通法,而不能是民法特别法
B.用益物权多以对物的占有为前提,以对标的物的使用、收益为其主要内容
C.用益物权的客体只能是不动产
D.用益物权是他物权、限制物权和有期限物权
4.下列选项正确的有( )。
A.农村土地承包经营权人有权在承包的土地上从事种植业、林业、畜牧业等农业生产
B.国有建设用地使用权是依法对国家所有的土地享有占有、使用和收益的权利
C.国有建设用地使用权是有期限限制的权利
D.农村土地承包经营权没有经营期限限制
5.关于土地承包经营权的设立,下列哪些表述是正确的?( )
A.自土地承包经营合同成立时设立
B.自土地承包经营权合同生效时设立
C.县级以上地方政府在土地承包经营权设立时应当发放土地承包经营权证
D.县级以上地方政府应当对土地承包经营权登记造册,未经登记造册的,不得对抗善意第三人
6.2024年2月,A地块使用权人甲公司与B地块使用权人乙公司约定,由乙公司在B地块上修路供甲公司通行。同年4月,甲公司将A地块过户给丙公司,6月,乙公司将B地块过户给不知上述情形的丁公司。下列哪些表述是正确的?( )
A.2024年2月,甲公司对乙公司的B地块享有地役权
B.2024年4月,丙公司对乙公司的B地块享有地役权
C.2024年6月,甲公司对丁公司的B地块享有地役权
D.2024年6月,丙公司对丁公司的B地块享有地役权
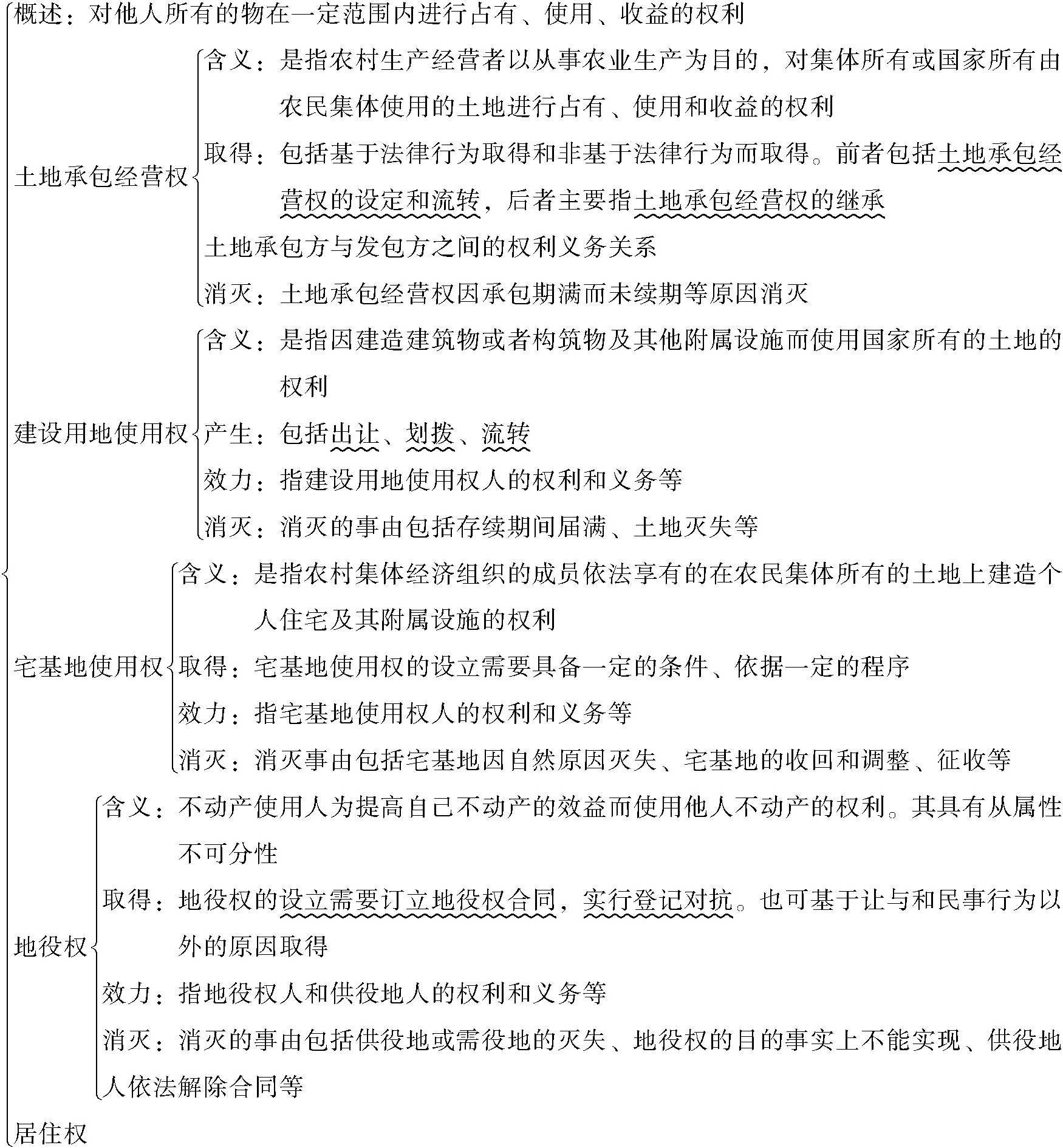
用益物权
1.简述我国城镇国有建设用地使用权的出让取得方式与权利的基本内容。
2.简述用益物权的特征。
3.谈谈相邻关系与地役权的关系。