购买
下载掌阅APP,畅读海量书库
立即打开
畅读海量书库
扫码下载掌阅APP

第一编
法理学导论

第一章 法学研究与法学教育

基础知识图解

配套测试

单项选择题

1. 中国古代也存在着法学,通常将其称为“律学”,其特征是什么?(  )

A.根据法家原则对以律为主的成文法进行讲习、注释

B.根据儒家原则对以律为主的成文法进行讲习、注释

C.根据法学原则对以律为主的习惯法进行讲习、注释

D.根据儒家原则对以律为主的习惯法进行讲习、注释

2. 在中国古代,强调“德刑并用”“德主刑辅”的学派是(  )。

A.法家

B.儒家

C.道家

D.墨家

3. 中世纪后期,随着商品经济与资本主义生产方式发展,诞生了何种法学流派?(  )

A.注释法学派

B.人文主义法学派

C.历史法学派

D.实证主义法学派

4. 标志着作为独立学科的法学出现的是(  )。

A.人文主义法学派

B.分析法学派

C.历史法学派

D.社会法学派

名词解释

法学

简答题

1. 简述法学与哲学的关系。

2. 简述法学与政治学的关系。

3. 简述法学与经济学的关系。

4. 简述法学与社会学的关系。

5. 简要论述人文主义法学派产生的背景及其主张。

6. 简述中国法学发展历史对当今中国法治建设的启示。

7. 简述法律人的法律思维能力。

第二章 法学的研究方法

基础知识图解

配套测试

单项选择题

1. 当代中国对法学研究具有普遍指导意义的根本方法是(  )。

A.历史考察的方法

B.社会调查的方法

C.马克思主义哲学方法论

D.分析和比较法律的方法

2. 法学研究方法中的价值研究方法,其特征是什么?(  )

A.认知和评价社会现象的价值属性以揭示、确证或批判社会价值

B.对经验事实进行观察以提出知识性命题

C.观察法律的历史发展过程以明晰现象的原因

D.分析法律命题之间的逻辑关系以得出妥当性结论

多项选择题

下列关于法的价值分析方法正确的说法是(  )。

A.法学是价值中立之学

B.法学要成为科学就必须只研究事实,而不涉及价值

C.法的价值分析就是运用一定的价值准则去评判、衡量某种法律

D.法学像其他社会科学一样,完全排除价值因素是不可能的

名词解释

1. 法学方法论

2. 价值分析方法

3. 实证分析方法

简答题

1. 简述实证分析方法在法学中的运用。

2. 简要论述法学方法论的基本理论。

第三章 马克思主义法理学的产生与发展

基础知识图解

配套测试

简答题

1. 马克思主义法学与以往法学有哪些原则性区别?

2. 如何理解马克思主义法学的伟大之处?

论述题

习近平法治思想的基本精神和核心要义是什么?

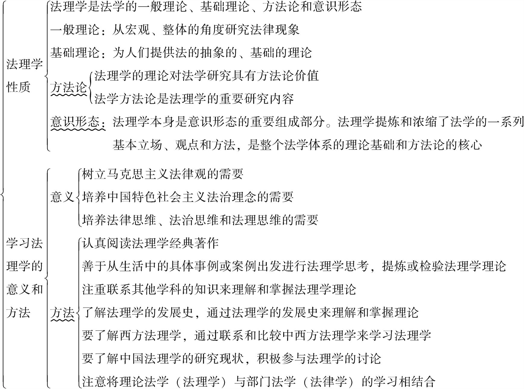
第四章 法理学概述

基础知识图解

配套测试

单项选择题

1. 关于法理学的研究内容与方法,下列说法正确的是(  )。

A.法理学仅研究法律现象中某一领域的具体问题

B.法理学从微观、局域的角度来研究法律现象

C.法理学关注具体法律问题时,是就事论事进行研究

D.法理学思考和研究法律现象的一般性、普遍性问题

2. 关于学习法理学的方法,下列表述正确的是(  )。

A.学习法理学只需研读当代法理学著作,无须关注历史经典

B.理解法理学的经济分析方法仅需掌握法律知识即可

C.中国传统法律文化中蕴含的法理是现代法治的文化基因

D.理论法学与部门法学界限分明,无须进行结合学习

不定项选择题

1. 关于法理学的性质与研究方法,下列表述正确的有(  )。

A.法理学作为法学的一般理论,致力于研究包括立法、司法等法律运行全过程中的普遍问题

B.中国法理学的核心任务是构建脱离本国实践、适用于全球的法的一般理论

C.法理学对具体法律事件的研究,需提炼出其中关于法律本质、价值等一般性问题的答案

D.法理学家在建立理论体系时,无法完全摆脱本国法历史和现实对其研究的影响

2. 下列有关法理学的表述,哪一个是正确的?(  )

A.法理学是一门理论法学,因而没有实践价值

B.汉语中“法理学”一词来自日语,与法哲学没有任何关系

C.法理学既是沟通法学诸学科的桥梁,也是法学与其他科学相联系的纽带

D.法理学在整个法学体系中具有基础地位,因此部门法学对法理学的研究没有影响

名词解释

法理学

简答题

1. 法理学以“法理”为研究对象,简述此种语义下的“法理”。

2. 简述当代中国学习法理学的意义。

论述题

试论法理学在法学体系中的地位。 w2J4yPcVp/nVT19eZTF6e5m7YuUgDVJ+ZQ/2WrWKLTBWTGewsDW2+vKynC+EOzy1

点击中间区域
呼出菜单
上一章
目录
下一章
×