



1. 有学者这样解释法的产生:最初的纠纷解决方式可能是双方找到一位共同信赖的长者,向他讲述事情的原委并由他作出裁决;但是当纠纷多到需要占用一百位长者的全部时间时,一种制度化的纠纷解决机制就成为必要了,这就是最初的法律。对此,下列哪一说法是正确的?( )
A.反映了社会调整从个别调整到规范性调整的规律
B.说明法律始终是社会调整的首要工具
C.看到了经济因素和政治因素在法产生过程中的作用
D.强调了法律与其他社会规范的区别
2. 法律格言说:“法律不能使人人平等,但在法律面前人人是平等的。”关于该法律格言,下列哪一说法是正确的?( )
A.每个人在法律面前事实上是平等的
B.在任何时代和社会,法律面前人人平等都是一项基本法律原则
C.法律可以解决现实中的一切不平等问题
D.法律面前人人平等原则并不禁止在立法上作出合理区别的规定
3. 甲在学习《民法典》后,明确知晓未经他人同意擅自使用其肖像用于商业宣传属于侵权行为,遂放弃了利用朋友照片制作广告海报的想法。甲的行为体现了法律的哪种作用?( )
A.指引作用中的确定性指引
B.指引作用中的不确定性指引
C.评价作用
D.预测作用
4. 关于法的规范作用,下列哪一说法是正确的?( )
A.陈法官依据诉讼法规定主动申请回避,体现了法的教育作用
B.法院判决王某的行为构成盗窃罪,体现了法的指引作用
C.林某参加法律培训后开始重视所经营企业的法律风险防控,反映了法的保护自由价值的作用
D.王某因散布谣言被罚款300元,体现了法的强制作用
5. 马克思曾说:“社会不是以法律为基础,那是法学家的幻想。相反,法律应该以社会为基础。法律应该是社会共同的,由一定的物质生产方式所产生的利益需要的表现,而不是单个人的恣意横行。”根据这段话所表达的马克思主义法学原理,下列哪一选项是正确的?( )
A.强调法律以社会为基础,这是马克思主义法学与其他派别法学的根本区别
B.法律在本质上是社会共同体意志的体现
C.在任何社会,利益需要实际上都是法律内容的决定性因素
D.特定时空下的特定国家的法律都是由一定的社会物质生活条件决定的
6. 乙在目睹丙当众侮辱他人后,认为丙的行为不仅违反了《治安管理处罚法》,更是违背公序良俗的不道德行为。乙对丙行为的认知体现了法律的( )。
A.指引作用
B.评价作用
C.预测作用
D.强制作用
7. 下列思想家中,认为法律就是人民自己意志的记录的是( )。
A.卢梭
B.霍布斯
C.亚里士多德
D.孟德斯鸠
8. 下列有关法的普遍性的说法不正确的是( )。
A.法的普遍性是指法在国家权力管辖范围内普遍有效
B.法的普遍约束力是以外在强制力为特征的约束,而其他社会规范以内在强制为主要特征
C.法的普遍性在空间上以国家主权管辖范围为界,因此,它不是绝对的和无限的
D.法具有普遍性,因此,一切具体的法律的效力都是完全相同的
9. 下列关于法作为社会规范的表述,正确的是( )。
A.法会对社会中的所有行为和社会关系进行全面调整
B.技术规范必然会转化为法律规范以实现社会强制
C.法院针对某一具体案件作出的判决书属于法的范畴
D.法的规范性体现在其可反复适用于同类行为或社会关系
10. 把法分为永恒法、自然法、人法和神法四种的是( )。
A.柏拉图
B.亚里士多德
C.奥古斯丁
D.托马斯·阿奎那
11. 下列不属于法的特征的是( )。
A.法是由国家制定或者认可的,具有国家意志性
B.法是由国家强制力保证实施的,具有强制性
C.法是由原始社会的习惯演变而来的,具有历史性
D.法是由严格的程序规定的,具有程序性
12. 法所具有的规定人们的行为模式,指导人们行为的性质的特征是指( )。
A.法的普遍性
B.法的一般性
C.法的规范性
D.法的程序性
13. 下列有关法的规范性的表述不正确的是( )。
A.从法存在的形态看,其首先是一种规范
B.法与道德、宗教等规范同属于社会规范
C.法作为社会规范,特点在于其调整的对象是人们的交往的相互行为
D.技术规范调整的对象是人与自然的关系,因此,其永远不会上升为法律规范
14. 下列说法错误的是( )。
A.法是国家意志的体现,所有的国家意志都表现为法
B.所有的“国法”意义上的法都是国家意志的体现
C.法是国家意志的体现,因此,具有统一性和权威性
D.法是一种特殊的社会规范,这种特殊就在于它具有国家意志性
15. 下列表述正确的是( )。
A.法是由国家强制力保证实施的,具有国家强制性
B.法是由国家强制力保证实施的,具有国家强制力
C.国家强制力是保证法实施的唯一力量
D.任何情况下法的实施都必须借助于国家强制力
16. 根据马克思主义法学的观点,下列哪一种说法是错误的?( )
A.法体现了一种意志
B.法体现了统治阶级意志
C.法体现了统治阶级整体意志
D.所有的法律都不可能反映被统治阶级的某些利益和愿望
17. 法不同于同一上层建筑中思想意识和政治组织的基本特征是( )。
A.法规定人们的权利、义务、权力
B.法由国家强制力保证实施
C.法由国家制定或认可
D.法是调节人们行为的规范
18. 阶级对立社会的法的第一层次本质是( )。
A.统治阶级赖以生存的物质基础
B.物质生活条件以外的其他因素
C.统治阶级对被统治阶级的专政
D.统治阶级意志的体现
19. 下列不属于法的基本特征的表述是( )。
A.法是调节人们行为的规范
B.法由国家制定或认可
C.法规定人们的权利、义务、权力
D.法是阶级社会特有的产物
20. 直接对法的性质、作用和特点发生决定或重大作用的,首先是( )。
A.特定的社会物质生活条件
B.社会基本矛盾的状况
C.生产力的发展水平
D.国家的性质和状况
21. 当代中国法的本质属性是( )。
A.法的国家强制性
B.法的规范性
C.法的公平性
D.法的人民性
22. 下列关于法与其他社会规范区别的表述,正确的是( )。
A.道德规范经过国家认可后,可直接转化为具有普遍约束力的法律规范
B.宗教规范在任何情况下都无法获得国家认可成为法律规范
C.法的统一性要求一个国家的法律体系内部绝对不能存在任何规范冲突
D.国家制定或认可的特性使法具有高度统一性和普遍适用性,这是其他社会规范所不具备的
23. 王某在某大学已取得法学大专文凭,但他根据国家的有关法律规定认为自己必须再读一个法学本科文凭,只有这样他将来才有资格参加国家的法律职业资格考试。这体现了法的( )。
A.指引作用
B.教育作用
C.评价作用
D.强制作用
24. 对每个个体行为的指引有个别性指引和规范性指引。规范性指引相对于个别性指引的缺陷是( )。
A.缺乏稳定性
B.缺乏连续性
C.缺乏高效率
D.缺乏针对性
25. 现代社会中,不仅需要法律这种社会规范,还需要道德、习俗、纪律等其他社会规范。这说明( )。
A.法律是可有可无的
B.法的作用范围是有限的
C.法自身具有缺陷
D.法只是社会调整方法的一种
26. 从法是一种调整人们行为的规范这一角度出发来解释法的作用,称为( )。
A.法的评价作用
B.法的指引作用
C.法的社会作用
D.法的规范作用
27. 指引作用的对象是( )。
A.违法者的行为
B.每个人本人的行为
C.一般人
D.他人的行为
28. 下列不具备执行社会公共事务作用的是( )。
A.有关技术规范的法律
B.有关犯罪和刑法的法律
C.有关生产力和科学技术的法律
D.有关一般文化事务的法律
29. 法的指引作用是( )。
A.一种律他作用
B.一种自律作用
C.法的一种社会作用
D.法在各类社会规范中所特有的作用
30. 《民法典》第1133条第2款规定:“自然人可以立遗嘱将个人财产指定由法定继承人中的一人或者数人继承。”从法的规范作用看,该项规定属于下列哪种情况?( )
A.个别性指引
B.确定的指引
C.有选择的指引
D.非规范性指引
31. 法的规范作用与社会作用是( )。
A.手段与目的的关系
B.理论和实践的关系
C.目的和本质的关系
D.理论和价值的关系
32. 在阶级对立的社会中,法的社会作用的核心是( )。
A.维护人类社会基本生活条件
B.促进生产力和科学技术的发展
C.促进人类文化事业的发展
D.确认和维护社会的基本经济制度和阶级关系
33. 国家在刑法中通过罪刑法定原则,惩罚了犯罪人,又对社会上的其他人产生了一定的威慑和教育作用。这里体现了法的两个方面的作用,二者的关系是( )。
A.法的规范作用是目的
B.法的特别预防作用是目的
C.法的规范作用和法的社会作用是手段和目的的关系
D.法的规范作用和法的社会作用是目标和目的的关系
34. 陈某与前妻林某婚生子陈某宝(7岁)由林某抚养,林某与王某再婚后,王某擅自将陈某宝改为王某宝。陈某诉至法院,法官认为,陈某宝是无民事行为能力人,其变更姓名需要亲生父母同意,故判决林某恢复其子原姓名。对此,下列哪种说法是正确的?( )
A.法院判决是规范性法律文件
B.法院判决体现了法的评价作用
C.姓名权具有相对性
D.陈某宝是无民事行为能力人,不享有任何民事权利
35. 法律与规律的关系体现为( )。
A.法律必然与规律完全一致,因为法律是对客观规律的直接反映
B.法律属于“实然”范畴,规律属于“应然”范畴
C.法律能否反映规律取决于立法者对规律的认识和尊重程度
D.法律与规律相互独立,不存在任何联系
36. 关于法的实施与强制力的关系,下列说法正确的是( )。
A.法的每一个实施过程都必须借助国家的系统化暴力
B.国家强制力是保证法实施的唯一力量
C.当人们的行为符合法律规范时,法的强制力处于潜在状态
D.法律的实施完全依赖人们的内心信念和社会舆论
37. “法是‘理’与‘力’的结合”,其中“力”指的是( )。
A.社会舆论对违法行为的谴责力
B.人们内心信念形成的自我约束力
C.把法律奉为规范的国家权力及保障实施的强制力
D.道德规范对社会成员的引导力
1. 一外国电影故事描写道:五名探险者受困山洞,水尽粮绝,五人中的摩尔提议抽签吃掉一人,救活他人,大家同意。在抽签前摩尔反悔,但其他四人仍执意抽签,恰好抽中摩尔并将其吃掉。获救后,四人被以杀人罪起诉并被判处绞刑。关于上述故事情节,下列哪些说法是不正确的?( )
A.其他四人侵犯了摩尔的生命权
B.按照功利主义“最大多数人之福祉”的思想,“一命换多命”是符合法理的
C.五人之间不存在利益上的冲突
D.从不同法学派的立场看,此案的判决存在“唯一正确的答案”
2. 法是以国家强制力为后盾,通过法律程序保证实现的社会规范。关于法的这一特征,下列哪些说法是正确的?( )
A.法律具有保证自己得以实现的力量
B.法律具有程序性,这是区别于其他社会规范的重要特征
C.按照马克思主义法学的观点,法律主要依靠国家暴力作为外在强制的力量
D.自然力本质上属于法的强制力之组成部分
3. “社会的发展是法产生的社会根源。社会的发展,文明的进步,需要新的社会规范来解决社会资源有限与人的欲求无限之间的矛盾,解决社会冲突,分配社会资源,维持社会秩序。适应这种社会结构和社会需要,国家和法这一新的社会组织和社会规范就出现了。”关于这段话的理解,下列哪些选项是正确的?( )
A.社会不以法律为基础,相反,法律应以社会为基础
B.法律的起源与社会发展的进程相一致
C.马克思主义的法律观认为,法律产生的根本原因在于社会资源有限与人的欲求无限之间的矛盾
D.解决社会冲突,分配社会资源,维持社会秩序属于法的规范作用
4. 法是统治阶级意志的体现,但统治阶级的意志(包括法本身),都是由统治阶级所处的社会物质生活条件决定的。这说明( )。
A.法的最终决定因素是社会物质生活条件
B.法的唯一决定因素是社会物质生活条件
C.法不是统治阶级任性和专横的表现,而应遵循客观规律
D.法是客观见之于主观的东西,即人的主观对客观的反映
5. 法在与相近的社会规范,如道德、政策等相比较的过程中显示出来的特殊象征和标志有哪些?( )
A.法是调整人们的行为或者社会关系的规范,具有规范性
B.法是由国家制定或者认可的,具有国家意志性
C.法是由国家强制力保证实施的,具有国家强制性
D.法在国家权力管辖范围内普遍有效,具有普遍性
6. 下列说法正确的是( )。
A.法的规范性是其普遍性的前提和基础
B.法的普遍性是其规范性的前提和基础
C.法的普遍性是其规范性的发展和延伸
D.法的规范性是其普遍性的发展和延伸
7. 关于法的国家强制性,表述正确的是( )。
A.法在实施过程中,始终离不开国家强制力的介入
B.在法自觉得到遵守的情况下,就没有必要运用国家强制力
C.国家强制力是保证法的实施的唯一力量
D.法的实施也需要社会舆论、思想教育等多种手段来保证
8. 下列不属于法的基本特征的有( )。
A.规范性
B.目的性
C.程序性
D.继承性
9. 下列说法中正确的是( )。
A.从体现国家意志的角度讲,法总是一元的
B.法由国家制定或认可意味着体现国家意志的法具有统一性和权威性
C.国家意志并不必然表现为法
D.国家的存在是法存在的前提条件
10. 下列说法正确的有( )。
A.并不是所有的法都具有规范性
B.并不是所有的法律文件都具有规范性
C.规范性是法的一个基本特征
D.法律文件包括规范性文件和非规范性文件
11. 法不同于其他上层建筑现象的基本特征有( )。
A.法是调节人们行为的规范
B.法由国家制定或认可
C.法规定人们的权利、义务和权力
D.法由国家强制力保证实施
12. 法是调节人们行为的一种社会规范,从现象上说,它具有( )的属性。
A.一般性
B.规范性
C.概括性
D.普遍性
13. 下列有关法的强制性与国家强制力的关系的说法错误的是( )。
A.法的强制性是国家强制力的一种表现
B.国家强制力是法的强制力的外在力量渊源,对法来说不可或缺
C.国家强制力是法的强制性的外在力量渊源,对法来说可有可无
D.法本身只有国家强制性而不具有国家强制力
14. 在阶级对立社会中,法律对统治阶级内部成员的违法犯罪行为也要追究法律责任,给予法律制裁。这说明( )。
A.阶级对立社会中的法律不是统治阶级全体成员意志总和的反映
B.阶级对立社会中的法律不是统治阶级整体意志的反映
C.阶级对立社会中,统治阶级内部的个别意志与其整体意志相抵触
D.阶级对立社会中,统治阶级为维护其整体意志会舍弃个别意志
15. 法自身特点所带来的有限性是由于( )。
A.法具有主观意志性,法律总会存在某种不合理、不科学的地方
B.法的概括性、抽象性与纷繁复杂的现实生活总会有不一致的地方
C.法的稳定性与不断发展变化的社会生活总存在差距
D.法的程序性,有时可能会使人们不能及时地解决问题
16. 法所具有的规定人们的行为模式、指导人们行为的性质是( )。
A.法的规范性
B.法的安全性
C.法的程序性
D.法的普遍性和统一性
17. 某国议员提出的法案在议会中由于反对党的反对而未获通过,这说明( )。
A.在民主政体下,法并不一定体现统治阶级的意志
B.在统治阶级利益分化的情况下,法与统治阶级的意志无关
C.法所体现的统治阶级意志不是统治阶级内部某党派、集团或其成员的个人意志
D.法律体现的是统治阶级的整体意志或根本意志
18. 下列有关法的特征的表述哪些是正确的?( )
A.历史上的一切法的规定都是明确的、肯定的
B.法是司法机关办案的主要依据
C.法律以外的其他社会规范,也可作为司法机关裁判案件的根据
D.法是以国家政权意志的形式出现的
19. 下列有关法的本质的观点是非马克思主义学说的有( )。
A.理性说
B.自由说
C.利益说
D.主权命令说
20. 法有本质属性与非本质属性之分,下列哪些属于法的非本质属性?( )
A.法的规范性
B.法的强制性
C.法的普遍性
D.法的物质制约性
21. 下列情形中,体现法律指引作用的有( )。
A.戊了解《个人信息保护法》后,在使用应用程序时主动拒绝不合理的隐私权限申请
B.己根据《专利法》的规定,权衡利弊后决定是否向国家知识产权局提交专利申请
C.庚发现同事的商业贿赂行为后,依据《刑法》判断该行为已构成犯罪
D.辛通过《劳动法》预见到公司若拖欠工资将承担赔偿责任,从而与公司协商签订薪资保障协议
22. 关于法律作用的案例分析,下列表述正确的有( )。
A.某法院依据《反不正当竞争法》判定某企业的商业诋毁行为违法,体现了法律的评价作用
B.消费者依据《消费者权益保护法》的“七天无理由退货”条款,自主选择是否退货,体现了指引作用中的不确定性指引
C.建筑公司通过研读《安全生产法》,提前规划施工安全措施以避免行政处罚,体现了预测作用
D.公民依据《宪法》中关于言论自由的规定,判断某网络平台限制用户发言的行为侵犯其权利,体现了指引作用
23. 下列案例中,同时体现法律指引作用和预测作用的有( )。
A.司机甲熟读《道路交通安全法》后,严格遵守限速规定,并预见超速将面临罚款扣分,从而安全驾驶
B.企业乙依据《反垄断法》评估自身商业合作协议的合法性,调整条款后签订合同以避免法律风险
C.公民丙根据《民法典》关于相邻权的规定,与邻居协商解决噪声纠纷,并预见若协商不成可通过诉讼维权
D.律师丁依据《刑事诉讼法》为当事人制定辩护策略,同时预见到检察院可能的指控方向
24. 下列事例中,体现法作为社会规范区别于其他规范或事物特点的有( )。
A.《道路交通安全法》不仅规范驾驶者行为,还通过约束交通参与者关系维护公共秩序
B.某企业内部制定的《员工考勤制度》仅适用于本单位员工
C.国家将建筑施工安全技术规范中的部分强制性标准上升为法律,以保障生产安全
D.某地政府发布的《关于临时交通管制的通知》仅针对特定时段和区域生效
25. 下列关于法规定权利和义务特征的表述,正确的有( )。
A.法通过规定权利和义务,为人们提供比道德更广泛的选择自由和机会
B.宗教规范调整社会关系的核心在于规定人对神明的义务,不涉及权利内容
C.法规定的权利义务既包括私法领域的民事权利义务,也包括公法领域的职权职责
D.当立法者对客观规律认识不足时,法律规定的权利义务可能偏离甚至违背规律
26. 下列关于法的强制性特征的表述,正确的有( )。
A.法的强制性与道德的强制性在实施方式上存在本质区别
B.在社会主义社会,法律实施的经常性保证是国家暴力
C.法律中的“理”是人们对客观规律的真理性认识及价值领域的“道理”等因素的集合
D.法的“自律性”源于其以“理”为内容,“他律性”依靠国家“力”作为保障
27. 下列选项中,体现了法律基本特征的有( )。
A.《民法典》通过规定民事主体的权利与义务,调整平等主体间的财产关系和人身关系
B.某省人大常委会依据法定程序制定地方性法规,将其作为普遍适用的行为规范
C.公安机关依法对违反《治安管理处罚法》的行为人实施行政处罚,维护社会秩序
D.法律不仅调整人们的行为,还通过权利义务的设定影响人们的行为动机和社会关系
28. 国家制定或认可,也就是使法具有“国家意志”的形式。这一特征明显地表明法与其他社会规范,如道德、宗教规范、政党或其他社会组织的规章以及习惯礼仪等的差别。结合上述关于法的“国家意志性”观点,以下表述不正确的是( )。
A.法由国家制定或认可,这是从法作为一个整体并以国家名义制定和认可来说的。实际上构成这一整体的各个法律、法规是由各种不同层次或不同类别的国家机关制定或认可的
B.法的“国家意志性”在涉及习惯法时是不适用的,因为习惯不经国家机关依法认可就具有法律效力而成为习惯法
C.法由国家制定或认可的特征,对以成文法或制定法为主的国家,如德国、法国以及当代中国是非常适合的,而对于以英美等国家为代表的普通法系国家来说,法院的判例同样具有一定的约束力,因而判例的形成也就意味着对于国家意志性的例外
D.法由国家制定或认可的这一基本特征,也就表明法又具有权威性、普遍性和统一性的非本质属性
29. 法的分类,是从一定的角度或者按照一定的标准,对一个国家的法进行划分,下面关于法的分类的论述正确的是( )。
A.法分为根本法和普通法,这是根据法的内容、效力和制定程序的不同而做的划分
B.法根据调整范围的不同可划分为一般法和特殊法
C.虽然法可以分为实体法和程序法,但是往往在所谓的实体法中也有程序法的内容,在程序法中也有实体法的内容
D.法根据所创制和表达的形式不同可以分为成文法和习惯法,这里所指的习惯法也就是普通法系的判例法
30. 青年男女在去结婚登记的路上被迎面驶来的卡车撞伤,未能登记即被送往医院抢救。女方伤势过重成为植物人,男方遂悔婚约。女方父母把男方告到法院,要求男方对女方承担照顾扶养的责任。法院以法无明文规定为由,裁定不予受理。关于本案,下列哪些评论是错误的?( )
A.支持不受理,因为法官面对的是法律不调整的“法外空间”事项
B.支持不受理,因为法官正确运用了类比推理而没有采用设证推理
C.反对不受理,因为法官违反了“禁止拒绝裁判原则”
D.反对不受理,因为法官没有发挥法律在社会中的创造作用
31. 下列有关宪法的指引作用的表述中,哪些说法是正确的?( )
A.宪法指引的主体包括国家机构、社会组织和个人
B.宪法指引的范围涉及政治、经济、文化和社会生活各方面
C.宪法的指引具有最高性
D.宪法的指引贯穿民主的基本精神
32. 法维护阶级统治的社会作用表现在下列哪些方面?( )
A.调整统治阶级与被统治阶级的关系
B.调整统治阶级与其同盟者的关系
C.调整统治阶级内部的关系
D.调整统治阶级与大自然的关系
33. 法律的预测作用的对象有( )。
A.当事人之间的相互行为
B.国家对某种行为的态度
C.一般人今后的行为
D.他人今后的行为
34. 对人的行为指引有个别性指引和规范性指引。其中个别性指引具有具体、针对性强的优点,但也有缺点,包括( )。
A.具有主观随意性
B.缺乏效率
C.不符合人的自主、独立的心理倾向
D.具有客观性
35. 法的作用受下列哪些因素的直接影响?( )
A.法的本质
B.法的特征
C.国家权力
D.法的产生
36. 与其他社会规范相比较,法律评价作用的优点是( )。
A.比较客观
B.比较明确
C.比较具体
D.比较灵活
37. 下列哪些领域的法律体现了执行社会公共事务的作用?( )
A.维护人类社会的基本生活条件的法律
B.促进教育、科学和文化发展的法律
C.确定使用设备、执行工艺的技术规程,规定产品、服务质量的标准的法律
D.维护生产和交换条件的法律
38. 法的局限性体现在( )。
A.法只是社会调整方法中的一种
B.法的作用范围不是无限的
C.法自身特点所带来的局限性,如法具有连续性、抽象性等
D.实施法律受经济条件的制约并受到其他社会关系的影响
39. 何某与孙某签订了一份买卖合同,在履行合同过程中发生纠纷。何某向律师许某咨询,许某认为根据《民法典》,孙某行为构成违约,如提起诉讼,有较大胜诉把握。许某的分析体现了法的( )。
A.评价作用
B.教育作用
C.强制作用
D.预测作用
40. 法的指引作用可以分为确定的指引和有选择的指引,下列哪些表述属于有选择的指引?( )
A.《宪法》规定,公民的通信自由和通信秘密受法律保护
B.《民法典》规定,当事人协商一致,可以变更合同
C.《刑法》规定,故意杀人的,处死刑、无期徒刑或者10年以上有期徒刑
D.《民法典》规定,完成技术成果的个人享有在有关技术成果文件上写明自己是技术成果完成者的权利和取得荣誉证书、奖励的权利
41. 下列有关法的作用的表述,哪些是错误的?( )
A.刑法、民法、交通法规等都是主要执行社会公共事务的法律
B.法律不是万能的,因此法律是可有可无的
C.法律在法治社会有非常重要的作用,因此社会生活的各方面都应一一立法
D.法的指引作用表现为对人们行为的一种确定的、不可选择的指引
42. 法律的指引作用具有哪些优点?( )
A.稳定性
B.连续性
C.高效率
D.客观性
43. 重庆市人大2024年修订通过《重庆市安全生产条例》,该条例( )。
A.体现了法的社会性
B.体现了法在执行社会公共事务方面的作用
C.同样直接体现了法在维护政治统治方面的作用
D.在本质上与法的阶级性无关
44. 下列关于法的局限性,表述正确的有( )。
A.自有国家以后,法律在调节人们行为和社会关系的各种社会规范中,就是最主要的社会调整手段
B.在法治社会中,所有的问题都可以通过法律来解决
C.法具有保守性,往往落后于现实生活的变化
D.由于利益冲突,法并不能在所有个别问题上都体现正义
45. 某林区村民于某某为盖房欲去山上伐几棵国有林木。父亲对儿子说,未经许可去伐国有林木属乱砍滥伐,是违反《森林法》的。于某某依从了父亲的劝导。该事例说明法的哪些功能?( )
A.引导功能
B.评价功能
C.教育功能
D.强制功能
46. 学者们认为,法律不是万能的,其作用是有限的,其理由在于:①法律重视程序,不讲效率;②法律调整外在行为,不干预人的思想观念;③法律强调稳定性,避免灵活性;④法律反映客观规律,不体现人的意志。下列哪些选项是正确的?( )
A.①③④
B.①②④
C.②
D.③
1. “法律人适用法律的最直接目标就是要获得一个合理的决定。在法治社会,所谓合理的法律决定就是指法律决定具有可预测性和正当性。”对于这一段话,下列说法正确的是( )。
A.正当性是实质法治的要求
B.可预测性要求法律人必须将法律决定建立在既存的一般性的法律规范的基础上
C.在历史上,法律人通常借助法律解释方法缓解可预测性与正当性之间的紧张关系
D.在法治国家,法律决定的可预测性是理当崇尚的一个价值目标
2. “立法者应该把自己看作一个自然科学家,他不是在制造法律,不是在发明法律,而仅仅是在表述法律……”“法是完全没有自己的历史的”,下列选项中,正确说明上述观点的是( )。
A.法律受到社会物质生活条件的制约,受到社会客观规律的支配
B.法律虽然反映客观规律,但是也可以不反映客观规律
C.法律在历史发展过程中没有法律史
D.法律能否反映客观规律,完全由立法者自身素质所决定
3. 以下关于历史上法的本质的论述不符合马克思主义法律本质观的是( )。
A.法国思想家卢梭指出:法律是人民自己意志的记录,人民服从法律就是服从自己的意志
B.德国哲学家康德认为:法就是那些使任何人的有意识的行为按照普遍的自由法则确实能与别人有意识的行为相协调的全部条件的综合
C.德国历史法学派创立人卡尔·冯·萨维尼指出:法是民族精神、民族特性和民族共同意识的体现。法随着民族的成长而成长,随着民族的加强而加强,最后随着民族个性的消亡而消亡
D.德国法学家鲁道夫·冯·耶林认为:法是以强制作为保障的社会目的的体系,而法的目的就是社会利益,社会利益是法的创造者,是法的唯一根源,所有的法都是为了社会利益的目的而产生
4. 下列有关一般法和特别法的表述正确的是( )。
A.一般法和特别法之分具有相对性
B.商法相对于民法来说是特别法
C.同一位阶的法律,在适用时要遵循特别法优于一般法的原则
D.教师法在适用对象的意义上是特别法,而在适用地域上是一般法
5. “法学作为科学无力回答正义的标准问题,因而是不是法与是不是正义的法是两个必须分离的问题,道德上的善或正义不是法律存在并有效力的标准,法律规则不会因违反道德而丧失法的性质和效力,即使那些同道德严重对抗的法也依然是法。”关于这段话,下列说法正确的是( )。
A.这段话既反映了实证主义法学派的观点,也反映了自然法学派的基本立场
B.根据社会法学派的看法,法的实施可以不考虑法律的社会实效
C.根据分析实证主义法学派的观点,内容正确性并非法的概念的定义要素
D.所有的法学派均认为,法律与道德、正义等在内容上没有任何联系
6. “法律只是在自由的无意识的自然规律变成有意识的国家法律时,才成为真正的法律。哪里的法律成为实际的法律,即成为自由的存在,哪里的法律就成为人的实际的自由存在。”关于该段话,下列说法正确的是( )。
A.从自由与必然的关系上讲,规律是自由的,却是无意识的,法律永远是不自由的,却是有意识的
B.法律是“人的实际的自由存在”的条件
C.国家法律须尊重自然规律
D.自由是评价法律进步与否的标准
7. 在莎士比亚的喜剧《威尼斯商人》中,安东尼与夏洛克订立契约,约定由夏洛克借款给安东尼,如不能按时还款,则夏洛克将在安东尼的胸口割取一磅肉。期限届至,安东尼无力还款,夏洛克遂要求严格履行契约。安东尼的未婚妻鲍西娅针锋相对地向夏洛克提出:可以割肉,但仅限一磅,不许相差分毫,也不许流一滴血,唯其如此方符合契约。关于该故事,下列说法正确的是( )。
A.夏洛克主张有约必践,体现了强烈的权利意识和契约精神
B.夏洛克有约必践(即使契约是不合理的)的主张本质上可以看作“恶法亦法”的观点
C.鲍西娅对契约的解释运用了历史解释方法
D.安东尼与夏洛克的约定遵循了人权原则而违背了平等原则
8. 关于法与其他社会规范的区别,下列表述正确的是( )。
A.道德规范通过明确规定权利和义务来指引人们的行为
B.习惯作为社会规范,其实施依赖于强制意义上的权利和义务约束
C.法规定的权利义务涵盖个人、组织、国家以及公职人员的职权职责
D.党章规定的权利义务与法律上的权利义务在内容和实施方式上完全相同
9. 以下关于法的局限性的说法正确的是( )。
A.法只是众多社会调整方法中的一种,在某些社会关系和领域,法不是主要方法,也不一定是成本最低的方法
B.法的作用范围有限,对于人们思想、认识、信仰、情感等私人生活范畴的问题,不宜采用法律手段
C.法具有稳定性,而社会生活是具体、多变的,所以法不可避免地会出现规则真空,具有一定的不适应性和滞后性
D.法的实施需要具备相应的人力资源、精神条件和物质条件,否则法难以充分发挥作用
1. 法的本质
2. 法律的规范性
3. 法律的国家性
4. 法的意志性和规律性
5. 法的阶级性
6. 法的强制性
7. 法的作用
1. 试述法的特征。
2. 试述法的作用的不同分类。
3. 简述法的评价作用。
4. 简述法的预测作用。
5. 简述法的作用的局限性。
1. 论述法区别于其他上层建筑现象的基本特征。
2. 试论法是国家意志的体现。
3. 试论法的局限性。
某市公安局2003年2月18日正式发布《关于依法处理行人、非机动车违章造成道路交通事故的通告》,规定:行人出现以下五种违章行为之一,导致道路交通事故发生,且车辆驾驶人员无违章行为,并采取了适当避让措施而未能避免交通事故发生的,将由行人负事故的全部责任:(一)在明令禁止行人通行的高速公路、高架道路、车行立交桥等道路行走或逗留,与机动车发生交通事故的;(二)在有交通信号控制的地方违反信号规定,与机动车发生交通事故的;(三)在设有人行横道、人行天桥的地段横穿车行道,不走人行横道或人行天桥,与机动车辆发生交通事故的;(四)钻越、跨越或倚坐道路栏杆或隔离设施,与机动车发生交通事故的;(五)在机动车道内招停出租车(公交车)、兜售、发送物品,与机动车发生交通事故的。《道路交通安全法》规定,“机动车与非机动车驾驶人、行人之间发生交通事故的,由机动车一方承担责任;但是,有证据证明非机动车驾驶人、行人违反道路交通安全法律、法规,机动车驾驶人已经采取必要处置措施的,减轻机动车一方的责任。交通事故的损失是由非机动车驾驶人、行人故意造成的,机动车一方不承担责任”。
(1)试利用法的作用的理论分析上述法律和通告的规定。
(2)试利用违法行为的理论分析上述法律的规定。
(3)试利用价值冲突解决的理论分析上述法律和通告的规定。
1. 某法院在审理一起合同纠纷案时,参照最高人民法院发布的第15号指导性案例所确定的“法人人格混同”标准作出了判决。对此,下列哪一说法是正确的?( )
A.在我国,指导性案例是正式的法的渊源
B.判决是规范性法律文件
C.法官在该案中运用了类比推理
D.在我国,最高人民法院和各级法院均可发布指导性案例
2. 原告与被告系亲兄弟,父母退休后与被告共同居住并由其赡养。父亲去世时被告独自料理后事,未通知原告参加。原告以被告侵犯其悼念权为由诉至法院。法院认为,按照我国民间习惯,原告有权对死者进行悼念,但现行法律对此没有规定,该诉讼请求于法无据,判决原告败诉。关于此案,下列哪一说法是错误的?( )
A.本案中的被告侵犯了原告的经济、社会、文化权利
B.习惯在我国是一种非正式的法的渊源
C.法院之所以未支持原告的诉讼请求,理由在于被告侵犯的权利并非法定权利
D.在本案中法官对判决进行了法律证成
3. 李某在某餐馆就餐时,被邻桌互殴的陌生人误伤。李某认为,依据《消费者权益保护法》第7条第1款中“消费者在购买、使用商品和接受服务时享有人身、财产安全不受损害的权利”的规定,餐馆应负赔偿责任,据此起诉。法官结合该法第7条第2款中“消费者有权要求经营者提供的商品和服务,符合保障人身、财产安全的要求”的规定来解释第7条第1款,认为餐馆对商品和服务之外的因素导致伤害不应承担责任,遂判决李某败诉。对此,下列哪一说法是不正确的?( )
A.李某的解释为非正式解释
B.李某运用的是文义解释方法
C.法官运用的是体系解释方法
D.就不同解释方法之间的优先性而言,存在固定的位阶关系
4. 某市政府为缓解拥堵,经充分征求广大市民意见,作出车辆限号行驶的规定。但同时明确,接送高考考生、急病送医等特殊情况未按号行驶的,可不予处罚。关于该免责规定体现的立法基本原则,下列哪一选项是不准确的?( )
A.实事求是,从实际出发
B.民主立法
C.注重效率
D.原则性与灵活性相结合
5. 甲法官处理一起伤害赔偿案件,耐心向被告乙解释计算赔偿数额的法律依据,并将最高人民法院公报发布的已生效同类判决提供给乙参考。乙接受甲法官建议,在民事调解书上签字,赔偿了原告损失。关于本案,下列哪一判断是正确的?( )
A.法院已生效同类判决具有普遍约束力
B.甲法官在该案调解时适用了判例法
C.甲法官提供的指导性案例具有说服力
D.民事调解书经乙签署后即具有行政强制执行力
6. 下列有关规范性文件与非规范性文件区别的表述错误的是( )。
A.规范性文件具有普遍的效力,非规范性文件不具有效力
B.规范性文件适用的对象是不特定的人,非规范性文件则适用于特定的人
C.规范性文件可以反复适用,非规范性文件仅能适用一次
D.规范性文件规定的内容是一般的行为模式和标准,非规范性文件的内容是特定的事项
7. 下列关于法的效力的表述哪个是正确的?( )
A.法律不经公布,就不具有效力
B.一切法律的效力级别高低和范围大小是由刑法、民法、行政法等基本法律所规定的
C.“法律仅仅适用于将来,没有溯及力”,这项规定在法学上被称为“从新原则”
D.法律生效后,应该使一国之内的所有公民知晓,所谓“不知法者得免其罪”
8. “法律条文”、“规范性法律文件”和“规范性法律文件体系”这一系列概念体现了( )。
A.法的规范内容
B.法的技术内容
C.法的本质
D.法的形式
9. 张某过马路闯红灯,司机李某开车躲闪不及将张某撞伤,法院查明李某没有违章,依据《道路交通安全法》的规定判李某承担10%的赔偿责任。关于本案,下列哪一选项是错误的?( )
A.《道路交通安全法》属于正式的法的渊源
B.违法行为并非承担法律责任的唯一根源
C.如果李某自愿支付超过10%的赔偿金,法院以民事调解书加以确认,则李某不能反悔
D.李某所承担的是一种竞合的责任
10. 关于法律语言、法律适用、法律条文和法律渊源,下列哪一选项不成立?( )
A.法律语言具有开放性,因此法律没有确定性
B.法律适用并不是适用法律条文自身的语词,而是适用法律条文所表达的意义
C.法律适用的过程并不是纯粹的逻辑推理过程,还有法律适用者的价值判断
D.社会风俗习惯作为非正式的法律渊源,可以支持对法律所作的解释
11. ( )是指一定的国家机关依照法定职权和程序制定或者认可的具有不同法律效力和地位的法的不同表现形式。
A.法的效力渊源
B.法的历史渊源
C.法的思想渊源
D.法的文献渊源
12. 特别法是指( )。
A.宪法
B.宪法以外的其他法律
C.在国际范围内的特定地区、特定时间或者对特定事件、特定公民有效的法律
D.在一国的特定地区、特定时期或者对特定事件、特定公民有效的法律
13. 下列有关经济特区的规范性文件的表述错误的是( )。
A.经济特区制定的法规是地方性法规中的一种
B.经济特区制定法规的效力来自授权
C.经济特区制定的法规不得与宪法相抵触
D.经济特区制定的法规并不都是法律、行政法规的具体化
14. 形式意义上的渊源,即指法的创制方式和表现形式,也就是( )。
A.法的理论渊源
B.法的历史渊源
C.法的效力渊源
D.法的文献渊源
15. 法律汇编是( )。
A.将一国已经制定、颁布的所有规范性文件进行整理、归类、加工、汇编成册
B.在不改变内容的前提下,将一国现行有效的规范性文件按照不同标准汇编成册
C.在不改变内容的前提下,将一国已经制定、颁布的规范性文件按照不同标准汇编成册
D.对一国原有的规范性文件的内容进行适当加工
16. 下列关于法典编纂的说法不正确的是( )。
A.法典编纂可以增加新的内容
B.法典编纂只能由立法机关进行
C.法典编纂又称法律编纂
D.法典编纂不能改变原有规范的内容
17. 制定法渊源与非制定法渊源的划分依据是( )。
A.法的渊源的载体形式
B.法的渊源与法规范的关系
C.是否经过国家制定程序
D.法的渊源的相对地位
18. 判例作为正式意义上的法律渊源,存在于( )。
A.罗马法系
B.社会主义法系
C.罗马法系和普通法系
D.普通法系
19. 法律编纂( )。
A.是对原有全部规范性文件进行整理
B.在不改变原有规范性文件内容的前提下进行加工
C.是对属于某一法律部门的规范性文件进行整理加工,编制成新的系统化的法律文件,因而是一种立法活动
D.不是一种立法活动
20. 规范性法律文件的规范化是指( )。
A.法律汇编
B.法律编纂
C.法律解释
D.属于法的各种渊源的规范性法律文件,必须有一个统一的规格和标准
21. 规范性法律文件系统化,是指( )。
A.系统地适用法律
B.系统地解释法律
C.系统地执行法律
D.对已经制定的各种规范性法律文件加以整理和归类
22. 在规范性法律文件系统化的方法中,不具有立法性质的方法是( )。
A.法律清理
B.法律汇编
C.法律编纂
D.法典编纂
23. 法律对其生效以前的事件和行为是否适用,称为( )。
A.法的拘束力
B.法的溯及力
C.法的继承性
D.法的统一性
24. 2008年12月27日全国人大常委会《关于修改〈中华人民共和国专利法〉的决定》规定:“本决定自2009年10月1日起施行。本决定施行前提出的专利申请和根据该申请授予的专利权,适用修改以前的专利法的规定。”该条规定说明该决定在法律溯及力上( )。
A.有溯及既往的效力
B.实行从旧原则
C.实行从旧兼从轻的原则
D.实行从新原则
25. 在法对人的效力方面,我国采用国际通行原则,即( )。
A.属人主义
B.属地主义
C.保护主义
D.以属地主义为基础,结合属人主义和保护主义
26. 我国《刑法》第12条第1款规定:“中华人民共和国成立以后本法施行以前的行为,如果当时的法律不认为是犯罪的,适用当时的法律;如果当时的法律认为是犯罪的,依照本法总则第四章第八节的规定应当追诉的,按照当时的法律追究刑事责任,但是如果本法不认为是犯罪或者处刑较轻的,适用本法。”这一规定表明我国刑法在有无溯及力问题上采用( )原则。
A.从旧原则
B.从轻原则
C.从旧兼从轻原则
D.从新兼从轻原则
27. 根据法的空间效力原理,下列说法正确的是( )。
A.只有刑事法律才可能在本国领域外生效
B.一国民事、经济等法的效力,一般也及于在本国领域外的本国公民
C.一国的法律只在国内有效
D.一国的法律在其主权实际管辖的那部分陆地有效
28. 法律规范生效的时间,如无明文规定,应是( )。
A.法律通过之日
B.法律公布之日
C.法律批准之日
D.法律签署之日
29. 中华人民共和国成立初期的《土地改革法》《合作化法》等失去效力,是因为( )。
A.立法水平太低
B.法不适应社会需要
C.法已完成历史任务
D.执法人员素质不高
30. 默示的废止是根据( )原则来确定旧法与新法规定相冲突时适用新法的。
A.宪法优于法律
B.新法优于旧法
C.特别法优于普通法
D.国际法优于国内法
31. 我国《刑法》第7条第2款规定:“中华人民共和国国家工作人员和军人在中华人民共和国领域外犯本法规定之罪的,适用本法。”这一规定表明,中国刑法具有( )。
A.时间效力
B.域外效力
C.对人的效力
D.域内效力
32. 对法律汇编与法典编纂之间区别的理解,可以有多种角度。下列哪种表述准确地揭示了二者之间的区别?( )
A.法律汇编既可以由个人进行,也可以由社会团体乃至国家机关进行;法典编纂只能由国家立法、执法和司法机关进行
B.法律汇编是为了形成新的统一的规范性法律文件;法典编纂是将不同时代的法典汇编成册
C.法律汇编可以按年代、发布机关及涉及社会关系内容的不同,适当地对汇编的法律进行改变;法典编纂不能改变原来法律规范的内容
D.法律汇编不属于国家机关的立法活动;法典编纂是一种在清理已有立法文件基础上的立法活动
33. 规定关于本自治区实行区域自治比较重大问题的规范性文件是( )。
A.自治条例
B.单行条例
C.地方性法规
D.地方政府规章
34. 甲和乙系夫妻,因外出打工将女儿小琳交由甲母照顾两年,但从未支付过抚养费。后甲与乙闹离婚且均不愿抚养小琳。甲母将甲和乙告上法庭,要求支付抚养费2万元。法院认为,甲母对孙女无法定或约定的抚养义务,判决甲和乙支付甲母抚养费。关于该案,下列哪一选项是正确的?( )
A.判决是规范性法律文件
B.甲和乙对小琳的抚养义务是相对义务
C.判决在原被告间不形成法律权利和义务关系
D.小琳是民事诉讼法律关系的主体之一
35. 有法谚云:“法律为未来作规定,法官为过去作判决。”关于该法谚,下列哪一说法是正确的?( )
A.法律的内容规定总是超前的,法官的判决根据总是滞后的
B.法官只考虑已经发生的事实,故判案时一律选择适用旧法
C.法律绝对禁止溯及既往
D.即使案件事实发生在过去,但“为未来作规定”的法律仍然可以作为其认定的根据
36. 在宋代话本小说《错斩崔宁》中,刘贵之妾陈二姐因轻信刘贵欲将她休弃的戏言连夜回娘家,路遇年轻后生崔宁并与之结伴同行。当夜盗贼自刘贵家盗走15贯钱并杀死刘贵,邻居追赶盗贼遇到陈、崔二人,因见崔宁刚好携带15贯钱,遂将二人作为凶手捉拿送官。官府当庭拷讯二人,陈、崔屈打成招,后被处斩。关于该案,下列哪一说法是正确的?( )
A.话本小说《错斩崔宁》可视为一种法的非正式渊源
B.邻居运用设证推理方法断定崔宁为凶手
C.“盗贼自刘贵家盗走15贯钱并杀死刘贵”所表述的是法律规则中的假定条件
D.从生活事实向法律事实转化需要一个证成过程,从法治的角度看,官府的行为符合证成标准
37. 王某参加战友金某婚礼期间,自愿帮忙接待客人。婚礼后王某返程途中遭遇车祸,住院治疗花去费用1万元。王某认为,参加婚礼并帮忙接待客人属帮工行为,遂将金某诉至法院要求赔偿损失。法院认为,王某行为属于道德规范的情谊行为,不在法律调整范围内。关于该案,下列哪一说法是正确的?( )
A.在法治社会中,法律可以调整所有社会关系
B.法官审案应区分法与道德问题,但可进行价值判断
C.道德规范在任何情况下均不能作为司法裁判的理由
D.一般而言,道德规范具有国家强制性
38. 国务院,即中央人民政府,是最高国家权力机关的执行机关,最高国家行政机关。根据我国根本法《宪法》以及相关法律的规定,关于国务院,下列哪一项是正确的?( )
A.有权制定有关行政拘留的规范性文件
B.司法部与教育部联合制定的规章的效力与地方政府规章的效力相同
C.领导和管理民政、司法行政、民族事务和监察监督等工作
D.行政法规的效力高于省级人大制定的法规,因此部门规章的效力高于市级人大制定的法规
39. 根据法的创制与适用主体的不同,可以将法分为( )。
A.根本法与普通法
B.一般法与特别法
C.成文法与不成文法
D.国内法与国际法
40. 以下不是当代中国法的正式渊源的为( )。
A.国际条约与协定
B.地方性法规
C.指导性案例
D.法律解释
41. 在一个现代国家,法的渊源中最重要的是( )。
A.风俗习惯
B.宪法
C.法律原则
D.民主法治精神
42. 按照法的创制与表达方式的不同,法可以分为( )。
A.根本法与普通法
B.实体法与程序法
C.成文法与不成文法
D.一般法与特别法
43. 下列有关公法与私法的表述,哪一项是不正确的?( )
A.早在古罗马法时期就已经有了公法与私法的分类方法
B.按照乌尔比安的解释,公法是以保护国家(公共)利益为目的的法律,私法是以保护私人利益为目的的法律
C.通常认为,宪法、刑法、行政法属于公法,而诉讼法、民法、商法属于私法
D.经济法、社会法、环境法兼具公法与私法的双重属性
44. 按照适用范围的不同,法律可分为( )。
A.根本法和普通法
B.一般法和特别法
C.实体法和程序法
D.成文法和不成文法
45. 按照法律规定的内容的不同,法律可分为( )。
A.成文法和不成文法
B.一般法和特别法
C.实体法和程序法
D.国内法和国际法
46. 下列关于法律效力问题的表述,正确的是( )。
A.“法不溯及既往”是法治国家通行的法律原则
B.非规范性法律文件的法律效力属于狭义的法律效力范畴
C.《民事诉讼法》在我国驻外使馆内不具有法律效力
D.折中主义是一种以属人主义为主,与属地和保护主义相结合的法律效力原则
1. 甲骑车经过乙公司在小区内的某施工场地时,由于施工场地湿滑摔倒致骨折,遂诉至法院请求赔偿。由于《民法典》对“公共场所”没有界定,审理过程中双方对施工场地是否属于《民法典》中的“公共场所”产生争议。法官参考《刑法》《集会游行示威法》等法律和多个地方性法规关于“公共场所”的规定后,对“公共场所”作出解释,并据此判定乙公司承担赔偿责任。关于此案,下列哪些选项表述是正确的?( )
A.法官对“公共场所”的具体含义的证成属于外部证成
B.法官运用了历史解释方法
C.法官运用了体系解释方法
D.该案表明,同一个术语在所有法律条文中的含义均应作相同解释
2. 下列有关“国法”的理解,哪些是不正确的?( )
A.“国法”是国家法的另一种说法
B.“国法”仅指国家立法机关创制的法律
C.只有“国法”才有强制性
D.无论自然法学派,还是实证主义法学派,都可能把“国法”看作实在法
3. 《畜禽遗传资源进出境和对外合作研究利用审批办法》第3条规定,本办法所称畜禽,是指列入依照《畜牧法》第11条规定公布的畜禽遗传资源目录的畜禽。本办法所称畜禽遗传资源,是指畜禽及其卵子(蛋)、胚胎、精液、基因物质等遗传材料。对此,下列哪些表述是错误的?( )
A.《畜牧法》是《畜禽遗传资源进出境和对外合作研究利用审批办法》的上位法
B.《畜牧法》和《畜禽遗传资源进出境和对外合作研究利用审批办法》均属于行政法规
C.该条款内容属于技术规范
D.该条款规定属于任意性规则
4. 某出版社编辑出版了《中华人民共和国法律法规全书》,这属于( )。
A.规范性法律文件的规范化
B.规范性法律文件的系统化
C.法律汇编
D.法典编纂
5. 下列有关规范性文件系统化的说法正确的是( )。
A.规范性文件系统化可以帮助人们发现规范性文件之间的矛盾
B.规范性文件系统化可以消除规范性文件之间的矛盾
C.规范性文件系统化只是国家机关的一种活动
D.规范性文件系统化有利于法的实施
6. 下列有关法典编纂的表述错误的是( )。
A.法典编纂只删除已过时的内容而不增加新的规范
B.任何国家机关皆可以进行法典编纂
C.法典编纂的结果往往是一个新的法典的产生
D.法典编纂要求的技术不高,任何人都可以从事
7. 下列有关中国历史上法的渊源的说法正确的是( )。
A.中国最早的法的渊源是成文法
B.中国封建王朝的法的渊源主要是成文法
C.中国古代法的渊源呈多样性
D.中国历史上法的渊源不包括习惯法
8. 根据法的渊源的分类,下列不属于“法律”这一法的渊源的有( )。
A.《最高人民法院工作报告》
B.《最高人民检察院工作报告》
C.《全国人民代表大会常务委员会关于修改〈中华人民共和国进出口商品检验法〉的决定》
D.《退耕还林条例》
9. 在中外法学著作中,法的渊源有如下不同的含义:( )。
A.法的理论渊源
B.法的历史渊源
C.法的形式渊源
D.文件渊源
10. 规范性法律文件系统化的方法主要有( )。
A.法律清理
B.法律汇编
C.法律编纂
D.法律修改
11. 狭义上的法的效力包括( )。
A.法的空间效力
B.法的时间效力
C.法的事项效力
D.法的对象效力
12. 当代中国的法适用于( )。
A.悬挂中国国旗停泊在汉堡港的油轮
B.西沙群岛
C.吉林省吉林市石文镇
D.中国驻英国大使馆
13. 下列关于我国法的效力层次的表述正确的是( )。
A.法的效力层次指法律文件之间的效力等级关系
B.上位法的效力高于下位法
C.特别法总是优先于普通法
D.在同一位阶的法律之间,新法优于旧法
14. 某法院在一起疑难案件的判决书中援引了法学教授叶某的学说予以说理。对此,下列哪些说法是正确的?( )
A.法学学说在当代中国属于法律原则的一种
B.在我国,法学学说对法律条文的解释属于非正式解释
C.一般而言,只能在民事案件中援引法学学说
D.参考法学学说有助于对法律条文作出正确理解
15. 耀亚公司未经依法批准经营危险化学品,2003年7月14日被区工商分局依据《危险化学品安全管理条例》罚款40万元。耀亚公司以处罚违法为由诉至法院。法院查明,《安全生产法》规定对该种行为的罚款不得超过10万元。关于该案,下列哪些说法是正确的?( )
A.《危险化学品安全管理条例》与《安全生产法》的效力位阶相同
B.《安全生产法》中有关行政处罚的法律规范属于公法
C.应适用《安全生产法》判断行政处罚的合法性
D.法院可在判决中撤销《危险化学品安全管理条例》中与上位法相抵触的条款
16. 特别法优先原则是解决同位阶的法的渊源冲突时所依凭的一项原则。关于该原则,下列哪些选项是正确的?( )
A.同一机关制定的特别规定相对于同时施行或在先施行的一般规定优先适用
B.同一法律内部的规则规定相对于原则规定优先适用
C.同一法律内部的分则规定相对于总则规定优先适用
D.同一法律内部的具体规定相对于一般规定优先适用
17. 下列选项中,属于我国法的效力终止方式的有( )。
A.由新法明确规定废止旧法
B.法在完成特定的历史任务后不再适用
C.新法中与旧法相抵触的条款自动终止效力
D.有权的国家机关发布专门决议、决定,废除某些法律
18. 关于不同法律之间的关系,下列表述正确的有( )。
A.《宪法》与《民法典》是根本法与普通法的关系
B.《刑法》与《刑事诉讼法》是实体法与程序法的关系
C.《公务员法》与《律师法》是一般法与特别法的关系
D.《领海及毗连区法》与《联合国海洋法公约》是国内法与国际法的关系
19. 在成文宪法国家,根本法和普通法的划分依据是( )。
A.制定程序不同
B.适用主体不同
C.效力等级不同
D.基本内容不同
20. 一般而言,下列法律文件中属于公法的有( )。
A.《劳动法》
B.《民法典》
C.《全国人民代表大会常务委员会关于维护互联网安全的决定》
D.《著作权法》
21. 下列有关成文法与不成文法的表述不恰当的是( )。
A.在人类的历史上,法是从不成文法发展到成文法
B.成文法就是制定法,不成文法就是习惯法
C.英美法系的判例法是成文法
D.随着法的发展,成文法日益增多,不成文法则逐渐减少
22. 关于普通法与衡平法,表述正确的是( )。
A.普通法与衡平法是英美法系主要的法的分类
B.普通法与衡平法是大陆法系主要的法的分类
C.衡平法是作为对普通法的修正和补充而出现的
D.普通即“普遍适用”之意,衡平即“公平正义”之意
23. 古罗马法分为( )。
A.公法
B.私法
C.普通法
D.衡平法
24. 下列有关国际法与国内法的表述哪些是错误的?( )
A.国际法就是指国际条约
B.国内法是由国家立法机关制定的、在领陆范围内适用的法律
C.国内法的一切规范性文件均在全国范围内适用
D.国际法是国内法的渊源
25. 下列哪些内容不属于制定法?( )
A.家法族规
B.衡平法
C.判例法
D.习惯法
1. “现今的很多法律格言都是在古罗马时期形成的,‘法律仅仅适用于将来’就是一例。这一思想后来被古典自然法学派所推崇,并体现在法国人权宣言和美国宪法之中,形成了法不溯及既往原则。”根据此引文以及相关法学知识,下列表述正确的是( )。
A.古罗马时期的法律是用法律格言的形式表现的
B.“法律仅仅适用于将来”已经成为现代社会的法律效力原则
C.只有古典自然法学派强调法不溯及既往的原则
D.法不溯及既往仅仅是人权宣言和宪法通行的效力原则
2. 以下关于法的效力与法的实效说法错误的是( )。
A.法的效力是法的本质属性
B.法的实效突出的是法的实际效果
C.法的效力体现法的客观性,法的实效体现法的主观性
D.法的效力属于实然范畴,法的实效属于应然范畴
1. 法的渊源
2. 法的效力渊源
3. 判例法
4. 属地原则
5. 法的效力
6. 法的溯及力
7. 法的效力位阶
1. 简述法的内容和形式的关系。
2. 规范性法律文件系统化的意义何在?
3. 简述当代中国法的正式渊源。
4. 简述成文法与不成文法。
5. 简述公法与私法。
6. 简述规范性法律文件的规范化。
7. 如何区别法的形式和法的渊源?
8. 简述规范性法律文件系统化的主要方法。
9. 简述法律对人的效力。
10. 如何理解法的不溯及既往原则?
1. 试论法的效力与法的实效之关联。
2. 试论我国法的效力冲突表现形式及解决方式。
1. 《民法典》第187条规定:“民事主体因同一行为应当承担民事责任、行政责任和刑事责任的,承担行政责任或者刑事责任不影响承担民事责任;民事主体的财产不足以支付的,优先用于承担民事责任。”关于该条文,下列哪种说法是正确的?( )
A.表达的是委任性规则
B.表达的是程序性原则
C.表达的是强行性规则
D.表达的是法律责任的竞合
2. 《民法典》第1065条第1款规定:“男女双方可以约定婚姻关系存续期间所得的财产以及婚前财产归各自所有、共同所有或部分各自所有、部分共同所有。约定应当采用书面形式。没有约定或者约定不明确的,适用本法第一千零六十二条、第一千零六十三条的规定。”关于该条款规定的规则(或原则),下列哪个选项是正确的?( )
A.任意性规则
B.法律原则
C.准用性规则
D.禁止性规则
3. 《文物保护法》第41条第1款规定:“一切考古发掘工作,必须履行报批手续;从事考古发掘的单位,应当取得国务院文物行政部门颁发的考古发掘资质证书。”这一规定属于( )。
A.权利性规则
B.职权性规则
C.命令性规则
D.禁止性规则
4. 下列属于程序性法律原则的是( )。
A.诚实信用原则
B.法无明文规定不为罪原则
C.无罪推定原则
D.罪刑法定原则
5. 下列说法中正确的是( )。
A.法律规范即法律条文
B.法律原则即法律规范
C.法律规范是国家以制定或认可的方式创制的
D.在人类历史上,法律规范一直是以法律条文的形式出现的
6. 在法律规则的构成要素中,处于核心地位的是( )。
A.假定条件
B.行为模式
C.肯定性法律后果
D.否定性法律后果
7. 立法实践中,表述法律规则时,哪一个构成要素是可以省略的?( )
A.假定条件
B.行为模式
C.肯定性法律后果
D.否定性法律后果
8. 命令性规则和禁止性规则合称为( )。
A.授权性规则
B.权义复合性规则
C.义务性规则
D.强行性规则
9. 根据法律效力的强弱程度不同,法律规则可以分为( )。
A.授权性规则和义务性规则
B.强行性规则和任意性规则
C.确定性规则和准用性规则
D.调整性规则和构成性规则
10. 《刑法》第3条规定:“法律明文规定为犯罪行为的,依照法律定罪处刑;法律没有明文规定为犯罪行为的,不得定罪处刑。”这一规定属于( )。
A.法律规则
B.法律原则
C.法律术语
D.技术性规范
11. 法律规范在成文法中由( )体现出来。
A.法律条文
B.法律概念
C.法律原则
D.法律规则
12. 授权性规范和义务性规范的划分主要是从( )角度出发的。
A.保护权益
B.法律规则内容是否确定
C.法律效力的强弱
D.不同行为模式
13. 《刑法》第232条规定:“故意杀人的,处死刑、无期徒刑或者十年以上有期徒刑;情节较轻的,处三年以上十年以下有期徒刑。”这一规定属于( )。
A.义务性规范
B.委任性规范
C.准用性规范
D.确定性规范
14. 《刑法》第13条规定:“一切危害国家主权、领土完整和安全,分裂国家、颠覆人民民主专政的政权和推翻社会主义制度,破坏社会秩序和经济秩序,侵犯国有财产或者劳动群众集体所有的财产,侵犯公民私人所有的财产,侵犯公民的人身权利、民主权利和其他权利,以及其他危害社会的行为,依照法律应当受刑罚处罚的,都是犯罪,但是情节显著轻微危害不大的,不认为是犯罪。”这一规定属于法的构成要素中的( )。
A.法律规范
B.法律概念
C.法律原则
D.法律技术性规定
15. 《刑法》第20条第1款规定:“为了使国家、公共利益、本人或者他人的人身、财产和其他权利免受正在进行的不法侵害,而采取的制止不法侵害的行为,对不法侵害人造成损害的,属于正当防卫,不负刑事责任。”该条款的内容属于哪种规范?( )
A.授权性规范
B.义务性规范
C.命令性规范
D.禁止性规范
16. 有“可以这样行为”的模式的法律规范,为( )。
A.授权性规范
B.禁止性规范
C.命令性规范
D.强行性规范
17. 《刑法》第22条第1款规定:“为了犯罪,准备工具、制造条件的,是犯罪预备。”这一规定属于法构成要素中的( )。
A.法律原则
B.法律概念
C.法律技术性规定
D.法律规范
18. 把法律规范分为授权性、义务性规范的根据是( )。
A.规范的内容规定不同
B.保护的权益的不同
C.法律效力的大小不同
D.法律规则的内容是否确定
19. 法律规范与法律条文的关系是( )。
A.法律条文由法律规范体现出来
B.一个法律规范就等于一个法律条文
C.一个法律规范不能包括在几个法律条文中
D.一个法律条文可以包括几个法律规范
20. 不直接规定行为规则的内容,只指出应当作出规定的机关的法律规则是( )。
A.确定性规则
B.委任性规则
C.准用性规则
D.参照性规则
21. 《刑事诉讼法》第240条规定:“第二审人民法院对不服第一审裁定的上诉或者抗诉,经过审查后,应当参照本法第二百三十六条、第二百三十八条和第二百三十九条的规定,分别情形用裁定驳回上诉、抗诉,或者撤销、变更原裁定。”这一规定属于( )。
A.确定性规则
B.委托性规则
C.准用性规则
D.任意性规则
22. 《刑事诉讼法》第56条规定:“采用刑讯逼供等非法方法收集的犯罪嫌疑人、被告人供述和采用暴力、威胁等非法方法收集的证人证言、被害人陈述,应当予以排除……”对此条文,下列哪种理解是正确的?( )
A.运用了规范语句来表达法律规则
B.表达的是一个任意性规则
C.表达的是一个委任性规则
D.表达了法律规则中的假定条件、行为模式和法律后果
23. 《治安管理处罚法》第135条规定:“公安机关依法实施罚款处罚,应当依照有关法律、行政法规的规定,实行罚款决定与罚款收缴分离;收缴的罚款应当全部上缴国库,不得返还、变相返还,不得与经费保障挂钩。”关于该条文,下列哪一说法是正确的?( )
A.表达的是禁止性规则
B.表达的是强行性规则
C.表达的是程序性原则
D.表达了法律规则中的法律后果
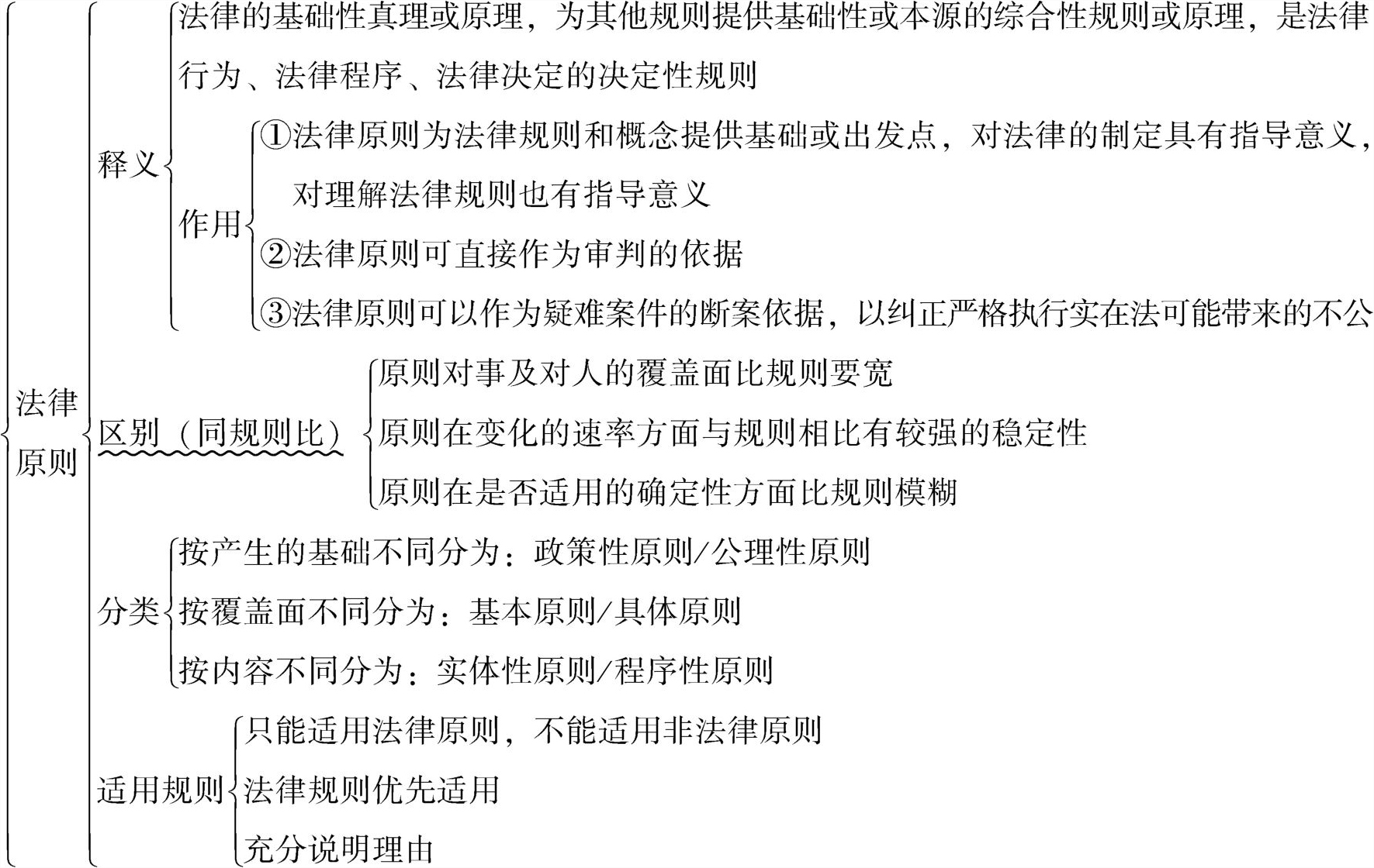
24. 全兆公司利用提供互联网接入服务的便利,在搜索引擎讯集公司网站的搜索结果页面上强行增加广告,被讯集公司诉至法院。法院认为,全兆公司行为违反诚实信用原则和公认的商业道德,构成不正当竞争。关于该案,下列哪一说法是正确的?( )
A.诚实信用原则一般不通过“法律语句”的语句形式表达出来
B.与法律规则相比,法律原则能最大限度实现法的确定性和可预测性
C.法律原则的着眼点不仅限于行为及条件的共性,而且关注它们的个别性和特殊性
D.法律原则是以“全有或全无”的方式适用于个案当中
25. 关于法律原则与法律规则的区别,以下说法错误的是( )。
A.法律原则为法律规则提供基础
B.法律原则不可直接作为审判依据
C.法律原则可作为疑难案件的断案依据
D.法律原则的作用是法律规则所不能替代的
26. 以下关于法律原则分类的表述,错误的是( )。
A.依据产生基础分为:政策性原则与公理性原则
B.依据覆盖面范围分为:基本原则与具体原则
C.依据内容分为:实体性原则与程序性原则
D.依据功能分为:调整性原则与构成性原则
27. 关于“一切规则皆有例外,例外也明示原则”这一法谚,下列说法正确的是?( )
A.规则为原则之例外
B.规则有漏洞,原则无歧义
C.规则乃共通原则,原则系特别规则
D.规则具化原则,原则证成规则
28. 关于法律要素,下列哪一说法是错误的?( )
A.《反垄断法》第45条规定,行政机关不得滥用行政权力,制定含有排除、限制竞争内容的规定。这属于义务性规则
B.《行政处罚法》第43条第1款规定,执法人员与案件有直接利害关系或者有其他关系可能影响公正执法的,应当回避。这既不属于法律原则,也不属于法律规则
C.《政府信息公开条例》第55条第1款规定,教育、卫生健康、供水、供电、供气、供热、环境保护、公共交通等与人民群众利益密切相关的公共企事业单位,公开在提供社会公共服务过程中制作、获取的信息,依照相关法律、法规和国务院有关主管部门或者机构的规定执行。全国政府信息公开工作主管部门根据实际需要可以制定专门的规定。这属于委任性规则
D.《民法典》第1015条规定,自然人应当随父姓或者母姓,但是有下列情形之一的,可以在父姓和母姓之外选取姓氏:(1)选取其他直系长辈血亲的姓氏;(2)因由法定扶养人以外的人扶养而选取扶养人姓氏;(3)有不违背公序良俗的其他正当理由。少数民族自然人的姓氏可以遵从本民族的文化传统和风俗习惯。这属于确定性规则
1. 甲公司派员工伪装成客户,设法取得乙公司盗版销售其所开发软件的证据并诉至法院。审理中,被告认为原告的“陷阱取证”方式违法。法院认为,虽然非法取得的证据不能采信,但法律未对非法取证行为穷尽式列举,特殊情形仍需依据法律原则具体判断。原告取证目的并无不当,也未损害社会公共利益和他人合法权益,且该取证方式有利于遏制侵权行为,应认定合法。对此,下列哪些说法是正确的?( )
A.采用穷尽式列举有助于提高法的可预测性
B.法官判断原告取证是否违法时作出利益衡量
C.违法取得的证据不得采信,这说明法官认定的裁判事实可能同客观事实不一致
D.与法律规则相比,法律原则应优先适用
2. 《老年人权益保障法》第18条第1款规定:“家庭成员应当关心老年人的精神需求,不得忽视、冷落老年人。”关于该条款,下列哪些说法是正确的?( )
A.规定的是确定性规则,也是义务性规则
B.是用“规范语句”表述的
C.规定了否定式的法律后果
D.规定了家庭成员对待老年人之行为的“应为模式”和“勿为模式”
3. 由技术规范构成的法,在法学上被称为“技术法规”。这种技术法规属于( )。
A.技术规范
B.社会规范
C.思维规范
D.法律规范
4. 《政府采购法》第35条规定:“货物和服务项目实行招标方式采购的,自招标文件开始发出之日起至投标人提交投标文件截止之日止,不得少于二十日。”该法律规则逻辑结构中的行为模式是( )。
A.采购货物和服务项目
B.招标
C.自招标文件开始发出之日起至投标人提交投标文件截止之日止
D.不得少于20日
5. 下列规则中属于确定性规则的是( )。
A.《公司法》第245条第2款:“对外国公司分支机构的经营资金需要规定最低限额的,由国务院另行规定。”
B.《科学技术普及法》第19条:“科普是全社会的共同责任。社会各界都应当组织、参加各类科普活动。”
C.《政府采购法》第4条:“政府采购工程进行招标投标的,适用招标投标法。”
D.《清洁生产促进法》第7条第1款:“国务院应当制定有利于实施清洁生产的财政税收政策。”
6. 法律原则可分为公理性原则和政策性原则,下列属于政策性原则的是( )。
A.诚实信用原则
B.四项基本原则
C.优生优育政策
D.国家实行社会主义市场经济
7. 法律格言云:“不确定性在法律中受到非难,但极度的确定性反而有损确定性。”对此,下列哪些说法是正确的?( )
A.在法律中允许有内容本身不确定,但是可以援引其他相关内容规定的规范
B.借助法律推理和法律解释,可提高法律的确定性
C.通过法律原则、概括条款,可增强法律的适应性
D.凡规定义务的,即属于极度确定的;凡规定权利的,即属于不确定的
8. 《民法典》合同编第758条第1款规定:“当事人约定租赁期限届满租赁物归承租人所有,承租人已经支付大部分租金,但是无力支付剩余租金,出租人因此解除合同收回租赁物,收回的租赁物的价值超过承租人欠付的租金以及其他费用的,承租人可以请求相应返还。”在该法律规则中,假定条件是( )。
A.当事人约定租赁期限届满租赁物归承租人所有
B.承租人已经支付大部分租金,但无力支付剩余租金
C.出租人因承租人无力支付剩余租金,解除合同收回租赁物
D.承租人收回的租赁物的价值超过承租人欠付的租金以及其他费用的
9. 下面的法律规定中,哪一条不属于法的要素中的法律规则?( )
A.《刑法》第216条规定:“假冒他人专利,情节严重的,处三年以下有期徒刑或者拘役,并处或者单处罚金。”
B.《宪法》第26条第1款规定:“国家保护和改善生活环境和生态环境,防治污染和其他公害。”
C.《刑法》第94条规定:“本法所称司法工作人员,是指有侦查、检察、审判、监管职责的工作人员。”
D.《民法典》第8条规定:“民事主体从事民事活动,不得违反法律,不得违背公序良俗。”
10. “对任何人犯罪,在适用法律上一律平等。”这是一条( )。
A.公理性原则
B.政策性原则
C.实体性原则
D.程序性原则
11. 《刑法》第21条第1款规定:“为了使国家、公共利益、本人或者他人的人身、财产和其他权利免受正在发生的危险,不得已采取的紧急避险行为,造成损害的,不负刑事责任。”该法律条文包含法律规则逻辑结构中的( )。
A.假定条件
B.行为模式
C.合法后果
D.违法后果
12. 《民法典》第1260条规定:“本法自2021年1月1日起施行……”该条文( )。
A.是规范性条文
B.是非规范性条文
C.是法律技术性条文
D.从属于《民法典》的规范性法律条文,没有独立含义
13. 下列哪些选项表述的内容不是法律规则?( )
A.公民的权利能力一律平等
B.民事活动应当自愿、公平、等价有偿、诚实信用
C.合同的当事人应当按照合同的约定,全部履行自己的义务
D.党必须在宪法和法律范围内活动
14. 《刑事诉讼法》第240条规定,第二审人民法院对不服第一审裁定的上诉或者抗诉,经过审查后,第二审人民法院应当参照本法第236条、第238条、第239条的规定,分别情形用裁定驳回上诉、抗诉,或者撤销、变更原裁定。这一规定属于( )。
A.义务性规则
B.授权性规则
C.准用性规则
D.委任性规则
15. 2024年,李某购买了刘某一套房屋,准备入住前从他处得知该房内两年前曾发生一起凶杀案。李某诉至法院要求撤销合同。法官认为,根据我国民俗习惯,多数人对发生凶杀案的房屋比较忌讳,被告故意隐瞒相关信息,违背了诚实信用原则,已构成欺诈,遂判决撤销合同。关于此案,下列哪些说法是正确的?( )
A.不违反法律的民俗习惯可以作为裁判依据
B.只有在民事案件中才可适用诚实信用原则
C.在司法判决中,诚实信用原则以“全有或全无的方式”加以适用
D.诚实信用原则可以为相关的法律规则提供正当化基础
16. 下列关于法律规则、法律原则和法律条文的说法,错误的是?( )
A.法律规则在逻辑上由假定条件、行为模式和法律后果三部分组成,上述任何一个部分,在具体条文的表述中,均可能被省略
B.法律条文既可以表达法律规则,也可以表达法律原则,还可以表达规则或原则以外的内容,而规范性条文就是间接表达法律规则的条文
C.在诉讼过程中,与当事人有利害关系的应当回避,这是一个法律原则,其行为模式是应为模式
D.法律规则与法律条文的关系为内容与形式的关系,因此,法律规则既可以通过法律条文来表达,也可以通过法律条文以外的形式来表达,典型如判例和习惯
17. 关于法律规则与法律原则的适用区别,下列哪些选项是正确的?( )
A.规则冲突时:一个有效则另一个无效
B.原则竞争时:一个有分量则另一个无分量
C.适用顺序:需穷尽规则,方可适用原则
D.适用顺序:可先适用原则再适用规则
18. 杨某与丈夫赵某于2008年结婚,后赵某又在婚姻存续期间与弟媳冯某同居,2024年赵某因车祸死亡,此前赵某曾订立遗嘱并进行了公证,承诺在其死后将名下的宝马车赠与冯某,赵某去世后,冯某因车辆所有权争议纠纷诉至法院。法院认为协议内容虽然真实,但因赵某与冯某行为有违公序良俗,故协议无效。对此,下列哪些说法是正确的?( )
A.法院对遗赠协议的有关法律规则创设例外是基于公序良俗原则
B.法院审理案件时运用的公序良俗原则属于公理性原则
C.法官在审理案件时进行了事实判断和价值判断
D.法院选择适用公序良俗原则的目的是实现个案正义,属于内部证成
1. 法的要素
2. 法律概念
3. 法律规则
4. 法律原则
5. 政策性原则
1. 简述法的要素的分类。
2. 简述法律原则与法律规则的区别。
3. 简述法律规则的含义及其特征。
4. 简述法律规则的逻辑结构。
5. 试比较授权性规则与义务性规则。
6. 简述法律原则的分类。
7. 简述法律概念和法律原则在法的要素中的地位和作用。
1. “当法律人在选择法律规范时,他必须以该国的整个法律体系为基础,也就是说,他必须对该国的法律有一个整体的理解和掌握,更为重要的是他要选择一个与他确定的案件事实相切合的法律规范,他不仅要理解和掌握法律的字面含义,还要了解和掌握法律背后的意义。”关于该表述,下列哪一理解是错误的?( )
A.适用法律必须面对规范与事实问题
B.当法律的字面含义不清晰时,可透过法律体系理解其含义
C.法律体系由一国现行法和历史上曾经有效的法构成
D.法律的字面含义有时与法律背后的意义不一致
2. 一般而言,《著作权法》属于下列哪一个法律部门?( )
A.行政法
B.民法
C.商法
D.经济法
3. 根据一定标准和原则划分的同类法律规范的总和,被称为( )。
A.法律体系
B.法系
C.立法体系
D.法律部门
4. 法律体系,是由一国现行的( )构成的体系。
A.国际法
B.国内法
C.国内法与国际法
D.成文法
5. 在法学上,一般认为,划分部门法的主要依据是( )。
A.法律调整的范围
B.法律调整的对象和方法
C.法律规范的数量
D.法律调整的后果
6. 构成法律部门的最基本细胞是( )。
A.法律制度
B.法律体系
C.规范性法律文件
D.法律规范
7. 一般而言,《社区矫正法》属于下列哪一个法律部门?( )
A.刑法
B.社会法
C.行政法
D.诉讼法与非诉讼程序法
8. 下列选项中不属于行政法法律部门范畴的是( )。
A.《教育法》
B.《科学技术普及法》
C.《律师法》
D.《会计法》
9. 下列选项中属于经济法法律部门范畴的是( )。
A.《预算法》
B.《慈善法》
C.《证券法》
D.《城乡规划法》
1. 下列有关法律体系与规范性法律文件体系之间的关系的表述正确的是( )。
A.法律体系与规范性法律文件体系是内容与形式的关系
B.法律体系的内容与规范性法律文件体系的内容具有一一对应的关系
C.规范性法律文件体系的形成须以法律体系为前提和基础
D.法律体系的构建必须考虑到规范性法律文件体系
2. 关于法律体系,下列表述正确的是( )。
A.又称部门法体系
B.是一国国内法构成的体系,不包括完整意义上的国际法
C.不包括历史上废止的已不再有效的法律,一般也不包括尚待制定,还没有制定生效的法律
D.其形成既有客观性,又有主观性
3. 一国法律体系的现状与下列哪些因素有关?( )
A.一国国家领导人的法律意识
B.一国的政治、经济和文化发展水平
C.一国的法律传统
D.一国法学家的研究水平
4. 一国现行的全部法律规范按照一定的标准和原则,划分成不同的法律部门,形成的内部一致有机联系的整体,我们称之为( )。
A.法学体系
B.立法体系
C.部门法体系
D.法律体系
5. 下列选项中,哪些不属于法律部门的划分?( )
A.宪法、法律、行政法、环境法
B.宪法、法律、民法、刑法
C.宪法、行政法、民法
D.刑法、经济法、环境法
6. 下列有关法律部门的表述,有哪些是不正确的?( )
A.法律部门是由法律规范组成的
B.经济关系只能由经济法来调整
C.法律部门的划分标准是客观存在的
D.一个新的法律部门的产生,仅仅是该国经济发展的结果
7. 下列有关具体法律制度的表述正确的是( )。
A.具体法律制度是同类法律规范的总称
B.具体法律制度往往是法律部门的组成部分
C.一个具体法律制度可以从属于不同法律部门
D.所有权法律制度可以从属于宪法、民法等法律部门
8. 下列属于宪法相关法的有( )。
A.全国人民代表大会《关于授权汕头市和珠海市人民代表大会及其常务委员会、人民政府分别制定法规和规章在各自的经济特区实施的决定》
B.《劳动法》
C.《立法法》
D.《全国人民代表大会常务委员会议事规则》
9. 下列有关法系与法律体系含义的表述哪些是正确的?( )
A.法系是根据英国普通法(判例法)和欧洲大陆法典法的历史传统而对法所作的分类
B.法律体系是由一个国家的宪法、行政法、民法、经济法、刑法、诉讼法等构成的内部和谐一致、有机联系的整体
C.法系是具有同一历史传统的国家和地区的法的总称
D.法律体系是一国之内的法构成的体系,不包括其他国家的法或完整意义的国际法
10. 在划分部门法时要考虑到法律所调整的社会关系的种类,并同时注意社会关系法律调整的机制。而对划分部门法的标准的论述,下述错误的是( )。
A.法律所调整的社会关系的种类应该是划分部门法的首要的、第一位的标准
B.因为我国是社会主义公有制经济,所以传统的关于公法、私法的划分的标准在我国不应适用
C.根据法律调整的机制,可以合理地区分经济法和民法的调整范畴,如经济关系中是平等的主体之间的财产关系的,就划归为民法部门,是非平等关系具有某种国民经济系统中管理和被管理关系的,就划归为经济法
D.划分法律部门的法律所调整的社会关系也就是法律所直接保护的对象
11. 关于法律体系与法学体系的表述,下列哪些说法是正确的?( )
A.法律史学属于法律体系
B.法律心理学属于法学体系
C.法学体系具有属国性,法律体系具有跨国性
D.法律体系是法学体系形成、建立的前提和基础
12. 下列选项中属于社会法法律部门范畴的是( )。
A.《未成年人保护法》
B.《社会保险法》
C.《保险法》
D.《网络安全法》
13. 以下属于世界公认主要法系的是( )。
A.大陆法系和英美法系
B.中华法系
C.印度法系
D.伊斯兰法系
14. 下列关于法律体系的说法正确的有( )。
A.一个国家只有一个法律体系
B.法律体系包括立法体系、执法体系、司法体系、守法体系和法制监督体系等
C.不同社会形态和历史时期的法律体系存在差异
D.法律体系是跨越历史和国度的
法律体系
1. 简述法律体系的特征。
2. 划分法律部门的标准是什么?
3. 试列举中国特色社会主义法律体系的主要法律部门?
1. 试论法律体系与法治体系、法学体系、法系之间的差别。
2. 如何完善中国特色社会主义法律体系?
1. 张林遗嘱中载明:我去世后,家中三间平房归我妻王珍所有,如我妻今后嫁人,则归我侄子张超所有。张林去世后王珍再婚,张超诉至法院主张平房所有权。法院审理后认为,婚姻自由是宪法的基本权利,该遗嘱所附条件侵犯了王珍的婚姻自由,违反《民法典》规定,因此无效,判决张超败诉。对于此案,下列哪一说法是错误的?( )
A.婚姻自由作为基本权利,其行使不受任何法律限制
B.本案反映了遗嘱自由与婚姻自由之间的冲突
C.法官运用了合宪性解释方法
D.张林遗嘱处分的是其财产权利而非其妻的婚姻自由权利
2. 法律谚语:“平等者之间不存在支配权。”关于这句话,下列哪一选项是正确的?( )
A.平等的社会只存在平等主体的权利,不存在义务;不平等的社会只存在不平等的义务,不存在权利
B.在古代法律中,支配权仅指财产上的权利
C.平等的社会不承认绝对的人身依附关系,法律禁止一个人对另一个人的奴役
D.从法理上讲,平等的主体之间不存在相互的支配,他们的自由也不受法律限制
3. 苏某和熊某毗邻而居。熊某在其居住楼顶为50只鸽子搭建了一座鸽舍。苏某以养鸽行为严重影响居住环境为由,将熊某诉至法院,要求熊某拆除鸽舍,赔礼道歉。法院判定原告诉求不成立。关于本案,下列哪一判断是错误的?( )
A.本案涉及的是安居权与养鸽权之间的冲突
B.从案情看,苏某的安居权属于宪法所规定的文化生活权利
C.从判决看,解决权利冲突首先看一个人在行使权利的同时是否造成对他人权利的实际侵害
D.本案表明,权利的行使与义务的承担相关联
4. 一项法律权利的核心和基础是( )。
A.自由权
B.请求权
C.诉权
D.许可权
5. “认为权利是保护利益的意志力和依意志力所保护的利益”的观点属于下列哪一种有关权利本质的学说?( )
A.自由说
B.意思说
C.利益说
D.折中说
6. 从权利和义务的产生和发展看,下列观点错误的是( )。
A.在原始社会,权利和义务还浑然一体,没有分离
B.在阶级对立的社会,权利和义务发生了分离
C.在社会主义社会,权利和义务既对立又统一
D.在阶级对立的社会,权利和义务在总量上是不平等的
7. 《宪法》规定,公民有劳动的权利,劳动者有休息的权利。这种权利属于( )。
A.普通权利
B.救济权
C.相对权利
D.基本权利
8. 《民法典》规定,子女对父母有赡养扶助的义务。这种义务属于( )。
A.绝对义务
B.基本义务
C.相对义务
D.集体义务
9. 法律义务是指法律关系主体( )。
A.可以自己做出一定行为
B.可以要求他人做出一定行为
C.可以要求他人不做出一定行为
D.必须做出或不做出一定行为
10. 人身权利属于( )。
A.绝对权
B.相对权
C.特殊权利
D.职权
11. 下列说法不正确的是( )。
A.行使权利必须采用正当、合法的手段
B.履行义务必须采用不作为方式
C.遵守法律首先应该遵守宪法
D.不能只行使权利不履行义务
12. 王甲经法定程序将名字改为与知名作家相同的“王乙”,并在其创作的小说上署名“王乙”以增加销量。作家王乙将王甲诉至法院。法院认为,公民虽享有姓名权,但被告署名的方式误导了读者,侵害了原告的合法权益,违背诚实信用原则。关于该案,下列哪一选项是正确的?( )
A.姓名权属于应然权利,而非法定权利
B.诚实信用原则可以填补规则漏洞
C.姓名权是相对权
D.若法院判决王甲承担赔偿责任,则体现了确定法与道德界限的“冒犯原则”
13. 尹老汉因女儿很少前来看望,将女儿诉至法院,要求判决女儿每周前来看望1次。法院认为,根据《老年人权益保障法》第18条规定,家庭成员应当关心老年人的精神需求,不得忽视、冷落老年人;与老年人分开居住的家庭成员,应当经常看望或问候老年人。而且,关爱老人也是中华传统美德。法院遂判决被告每月看望老人1次。关于此案,下列哪一说法是错误的?( )
A.被告看望老人次数因法律没有明确规定,由法官自由裁量
B.《老年人权益保障法》第18条中没有规定法律后果
C.法院判决所依据的法条中规定了积极义务和消极义务
D.法院判决主要是依据道德作出的
14. 根据权利和义务的存在形态,下列哪一选项不属于其分类范畴?( )
A.应有权利和义务
B.习惯权利和义务
C.法定权利和义务
D.基本权利和义务
15. 关于权利与义务的关系,下列说法正确的是( )。
A.一个社会的权利总量和义务总量是不相等的
B.权利与义务在功能上是互补关系
C.权利与义务在价值上没有主次之分
D.权利提供确定的指引,义务提供不确定的指引
16. 关于权利本位的法律特征,下列说法错误的是( )。
A.权利本位意味着法律面前人人平等
B.权利是目的,义务是手段,法律设定义务的目的在于保障权利的实现
C.在法律没有明确禁止或强制的情况下,可以作出权利推定
D.法律不仅禁止一个人损害别人的权利,也禁止其行使自己的权利
1. 下列哪些选项属于积极义务的范畴?( )
A.子女赡养父母
B.严禁刑讯逼供
C.公民依法纳税
D.紧急避险
2. “没有无义务的权利,也没有无权利的义务。”这句话说明( )。
A.权利和义务浑然一体
B.权利和义务在价值上代表了相同的法律精神
C.权利和义务在结构上是不可分的
D.权利和义务在总量上是相等的
3. 法律权利的特征是( )。
A.由法律规范所规定,得到国家的认可和保障
B.具有一定程度的自主性
C.与利益紧密相连
D.总是与义务人的义务相关联
4. 法律义务的特点有( )。
A.义务是由法律规范所规定的
B.义务表现了人们行为的不可选择性
C.义务与负担、约束是紧密相连的
D.义务总是与权利相关联
5. 关于法律关系主体的权利和义务与法律上规定的权利和义务的区别的表述,哪些是正确的?( )
A.两者所属领域不同
B.两者针对的主体不同
C.两者的法律效力不同
D.两者的属性不同
6. 权利一词可以在以下哪几种意义上使用?( )
A.道德权利
B.法律权利
C.习惯权利
D.自然权利
7. 《宪法》规定,中华人民共和国公民的住宅不受侵犯。禁止非法搜查或者非法侵入公民住宅。它所规定的义务属于( )。
A.基本义务
B.绝对义务
C.相对义务
D.普通义务
8. 关于权利和权利能力,下列表述中正确的是( )。
A.权利能力以人的认识和控制能力为前提
B.权利是权利能力在法律关系中的具体反映
C.具有权利能力的人参与某种法律关系必须具有具体的权利
D.权利能力指享有权利的法律资格,也包括承担义务在内
9. 下列关于一般义务的说法,错误的是( )。
A.一般义务又称对世义务
B.一般义务的内容通常是积极的作为
C.一般义务无例外地适用于每个人
D.婚姻家庭关系中夫妻之间的义务属于一般义务
10. 以下属于第一性权利的是( )。
A.财产所有权
B.诉权
C.缔约权
D.恢复合法权益请求权
11. 根据权利主体的分类,以下说法错误的是( )。
A.检察权不属于国家权利
B.环境权属于集体权利
C.和平权不属于人类权利
D.监督权属于个体权利
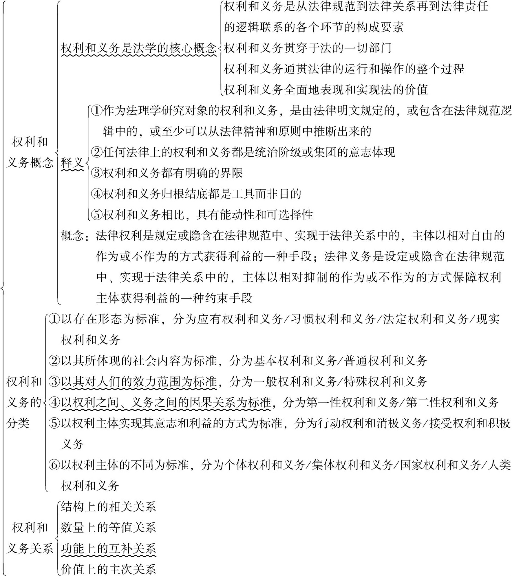
1. 基本权利和义务
2. 一般权利和义务
1. 简述法律权利和义务的关系。
2. 简述法律权利的特点。
3. 简述法与权利和义务的关系。
4. 简述权利和义务的分类。
谈谈对于法律权利和法律义务含义的理解。
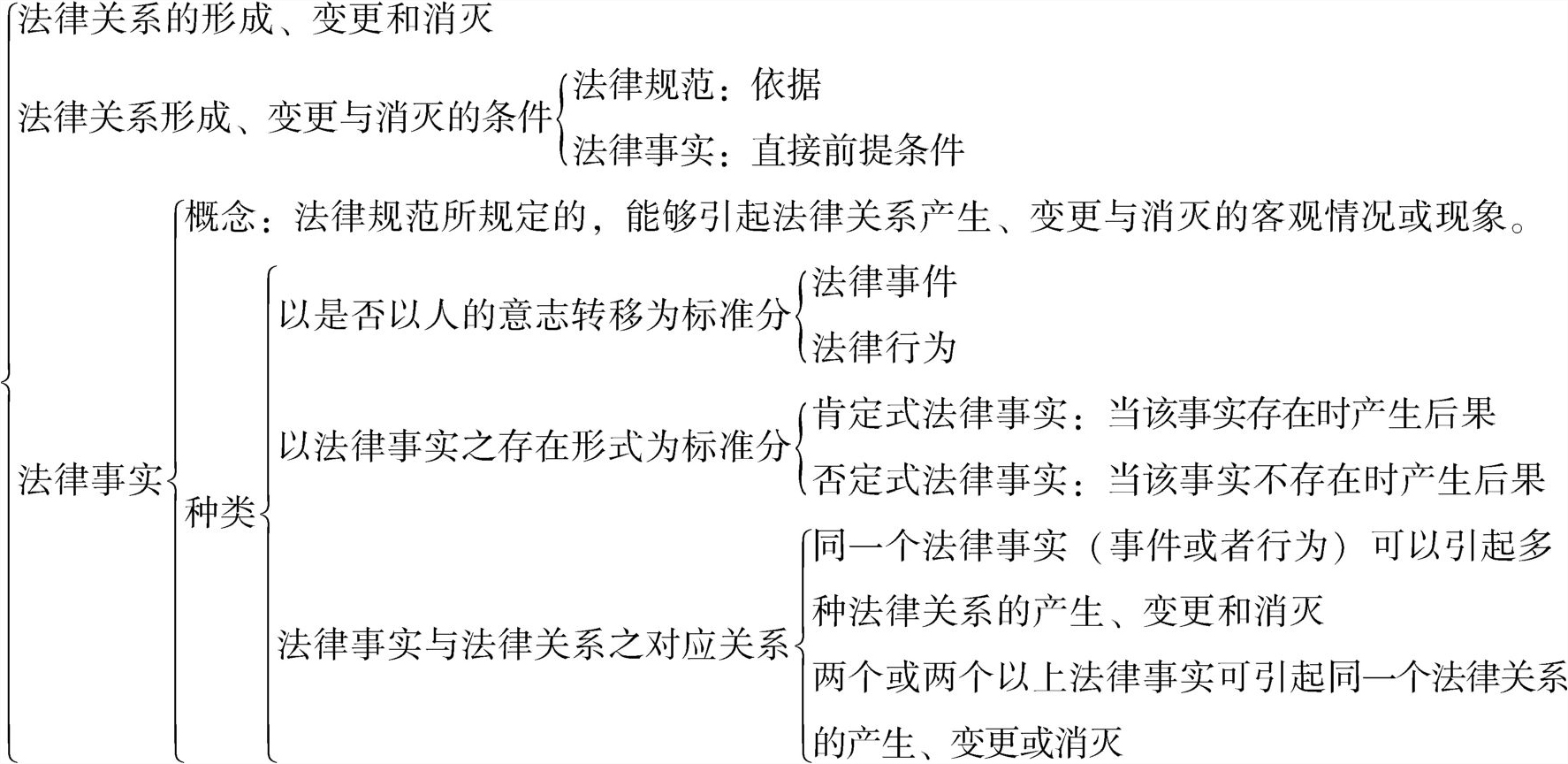
1. 法律事件和法律行为的划分标准是( )。
A.是否以当事人的意志为转移
B.是否合法
C.法律是否予以调整
D.是否具有社会性
2. 以下法律行为的分类不是根据行为的法律性质而分的是( )。
A.合法行为与违法行为
B.公法行为与私法行为
C.个人行为、集体行为与国家行为
D.实体法行为与程序法行为
1. 下列哪些法律行为必须经过有关国家机关履行一定手续加以证明,才能引起法律关系的产生、变更或消灭?( )
A.小张和小王结婚
B.老杜将自己的私有住房转让给小丁
C.李女士参加所在选区的人民代表选举
D.某公司去保险公司为职员大李投保
2. 法律责任是一种不利的法律后果,而产生法律责任的原因之一是违法行为,关于违法行为的构成要素,以下论述正确的是( )。
A.违法行为必须是违反某种法律具体规定的行为,包括作为和不作为
B.违法必须是在不同程度上侵犯法律上所保护的社会关系的行为
C.违法一般必须有行为人的故意或过失,但是在行政法领域,实行“过错推定”的方法,“一般只要行为人实施了违法行为就视其为主观有过错,不必再深究其主观因素,法律另有规定的除外”
D.没有法定行为能力的人和没有法定责任能力的人往往也可以构成违法行为
3. 关于法律行为,以下说法正确的是( )。
A.法律行为要求行为主体必须具有主观意志
B.只有法律规定的主体才能够实施法律行为
C.违法行为不可能是法律行为
D.法律行为可以分为单方行为与多方行为
1. 法律行为构成的客观要件
2. 法律行为构成的主观要件
3. 法律行为的确认
4. (意思)表示行为与非表示行为
5. 要式行为与非要式行为
6. 完全行为与不完全行为
1. 违法行为的构成要素有哪些?
2. 法律行为的概念及其基本特征。
3. 简述法律行为的分类标准。
1. 简述合法行为的特点及种类。
2. 试述法律行为的结构。
3. 试述法律行为的意义。
1. 韩某与刘某婚后购买住房一套,并签订协议:“刘某应忠诚于韩某,如因其婚外情离婚,该住房归韩某所有。”后韩某以刘某与第三者的QQ聊天记录为证据,诉其违反忠诚协议。法官认为,该协议系双方自愿签订,不违反法律禁止性规定,故合法有效。经调解,两人离婚,住房归韩某。关于此案,下列哪一说法是不正确的?( )
A.该协议仅具有道德上的约束力
B.当事人的意思表示不能仅被看作一种内心活动,而应首先被视为可能在法律上产生后果的行为
C.法律禁止的行为或不禁止的行为,均可导致法律关系的产生
D.法官对协议的解释符合“法伦理性的原则”
2. 2024年,潘桂花、李大响老夫妇处置房产时,发现房产证产权人由潘桂花变成了其子李能。原来,早在七年前李能就利用其母不识字骗其母签订合同,将房屋作价过户到自己名下。二老怒将李能诉至法院。法院查明,潘桂花因精神障碍,被鉴定为限制民事行为能力人。据此,法院认定该合同无效。对此,下列哪一说法是不正确的?( )
A.李能的行为违反了物权的取得应当遵守法律、尊重公德、不损害他人合法权益的法律规定
B.从法理上看,法院主要根据“法律家长主义”原则(即法律对于当事人“不真实反映其意志的危险选择”应进行限制,使之免予自我伤害)对李能的意志行为进行判断,从而否定了他的做法
C.潘桂花被鉴定为限制民事行为能力人是对法律关系主体构成资格的一种认定
D.从诉讼“争点”理论看,本案争执的焦点不在于李能是否利用其母不识字骗其母签订合同,而在于合同转让的效力如何认定
3. 在法律关系中,法律关系参加者的权利和义务指向的对象是( )。
A.法律规范
B.法律关系的客体
C.法律事实
D.法律关系的内容
4. “事实构成”是指( )。
A.构成一个法律事实的相关要素
B.两个或两个以上的法律事实所构成的一个相关的整体
C.法律事件和法律行为的结合
D.法律规范和法律事实的结合
5. 法律关系根源于( )。
A.思想社会关系
B.人与人的关系
C.物质生活关系
D.财产关系
6. 下列哪一项不属于或不能构成法律关系?( )
A.张三经李四(精神病人)的父母同意而收养李四
B.甲、乙根据《民法典》订立抵押合同
C.甲年满8周岁时向乙购买了价值1000元的自行车
D.甲与乙约定选择法院管辖
7. 甲早上骑电动车上班经过路口时被交警乙发现未佩戴头盔,交警乙对其进行行政处罚。下面有关说法正确的是( )。
A.甲乙之间的法律关系属于横向法律关系
B.该法律关系需要甲具有完全民事行为能力
C.该法律关系形成的条件是有关交通法规和甲未佩戴头盔的法律事实
D.甲乙之间的法律关系属于调整性法律关系
8. 电影《绝望的人生》属于法律客体的哪一种类?( )
A.物
B.行为结果
C.精神产品
D.人身
9. 胡某夫妇因有事外出,便雇用一位保姆临时在家照看孩子,事后付给保姆酬劳500元钱。关于胡某夫妇与保姆之间法律关系的客体,下列选项正确的是( )。
A.孩子
B.保姆
C.孩子的安全、健康
D.照看孩子的劳务和500元报酬
10. 刘某和药店店主孙某之间订有买卖协议,由刘某长期供应孙某假药低价销售。后因孙某欠款较多,双方发生纠纷。下面的说法正确的是( )。
A.刘某和孙某之间具有买卖的法律关系
B.假药和欠款是双方法律关系的客体
C.刘某和孙某购销假药的行为违法,但买卖行为在法律上有效
D.双方的协议违反法律,是无效合同,不受法律保护
11. 下列引起法律关系产生、变更或消灭的情形中,属于法律行为的是( )。
A.因A国政府施加关税导致B国某公司与A国某公司的买卖合同难以继续履行
B.老李死亡导致其与单位的劳动合同消灭
C.小王出生后,外公送给其母亲一箱奶粉
D.小刘出生后,其父母与她之间产生了监护关系
12. 根据法律主体的多少及其权利义务是否一致,可将法律关系分为( )。
A.调整性法律关系和保护性法律关系
B.纵向法律关系和横向法律关系
C.单向法律关系、双向法律关系和多向法律关系
D.主法律关系和从法律关系
13. 甲公司与乙公司签订了一份购销合同,后乙公司违约。甲公司向法院提起诉讼,法院判决乙公司承担违约责任,乙公司不执行判决,由法院强制执行。关于此案中的法律关系,表述正确的是( )。
A.法院对乙公司强制执行的法律关系是调整性法律关系
B.法院与甲、乙公司在诉讼中的法律关系是横向法律关系
C.甲、乙公司分别作为诉讼的原告、被告,是纵向法律关系
D.甲、乙公司的合同关系是调整性法律关系
14. 法律关系主体能够通过自己的行为实际取得权利和履行义务的能力称为( )。
A.行为能力
B.权利能力
C.权利行为能力
D.责任行为能力
15. 关于公民的权利能力和行为能力,表述正确的是( )。
A.公民具有权利能力必须首先具有行为能力
B.公民的权利能力和行为能力不能分离
C.公民具有权利能力,并不必然具有行为能力
D.公民丧失行为能力,也就意味着权利能力的丧失
16. 下述有关司法过程中的法律关系,错误的是( )。
A.小翟被公安机关刑讯逼供后控告,他与涉案警察之间的法律关系是第二性法律关系
B.小张作为证人在法庭上如实回答法官的询问,他与法官之间构成纵向法律关系
C.小宋作为民事诉讼中的原告,在法庭上与被告构成纵向法律关系
D.小铁作为行政诉讼中的原告,在法庭上与被告某行政机关构成横向法律关系
17. 法律关系与其他社会关系的根本区别是( )。
A.合法性
B.物质制约性
C.意志性
D.强制性
18. 法律关系主体能够参与一定的法律关系,依法享有一定权利和承担一定义务的法律资格。这在法学上被称为( )。
A.行为能力
B.权利能力
C.权利主体
D.权利客体
19. 《民法典》第18条第2款规定,16周岁以上的未成年人能以自己的劳动收入为主要生活来源的,应当被视为( )。
A.完全行为能力人
B.限制行为能力人
C.无行为能力人
D.克制行为能力人
20. 15岁的未成年人小单玩某手机游戏时用其母亲的银行卡向游戏内充值6480元,其母亲发现后向游戏公司主张未成年人退款,成功退回了钱款。关于本案的法律关系,下列说法错误的是( )。
A.小单与游戏公司之间的法律关系无效
B.小单母亲不是游戏充值的行为人,因此与游戏公司间不构成法律关系,无权主张返还
C.小单母亲与游戏公司之间的法律关系是第二性法律关系
D.小单是限制行为能力人,对于超出其能力范围的法律行为,不具有行为能力
21. 下列有关法人的权利能力和行为能力的表述不恰当的是( )。
A.法人有权利能力,就一定有行为能力
B.法人的行为能力自法人成立之时就受到限制
C.法人的权利能力自法人成立之时就受到限制
D.法人有行为能力,不一定有权利能力
22. 张三将一批货物交给某铁路公司,让其运到北京西站,张三与某铁路公司之间形成的法律关系的客体是( )。
A.货物
B.北京西站
C.运输行为结果
D.火车
23. 能够引起法律关系产生、变更和消灭的条件主要有两个:一个是法律事实,另一个是( )。
A.法律规范
B.法律行为
C.法律事件
D.法律适用
24. 我国法律规定,限制行为能力人包括( )。
A.未满8周岁的未成年人
B.能够辨认自己行为的盲聋哑人
C.不能完全辨认自己行为的精神病患者
D.在押的犯人
25. 我国法律规定,无民事行为能力人包括( )。
A.不能辨认自己行为的精神病患者
B.16周岁以下的人
C.8周岁以上的未成年人
D.不能完全辨认自己行为的精神病患者
26. 法律关系属于思想社会关系和( )现象。
A.上层建筑
B.物质社会关系
C.经济基础
D.思想关系
27. 凡是能直接引起法律关系产生、变更和消灭的条件或根据被称为( )。
A.法律关系主体
B.法律关系客体
C.法律关系内容
D.法律事实
28. 法律事实分为两类,一类是法律事件,另一类是( )。
A.法律后果
B.法律制裁
C.法律责任
D.法律行为
29. 甲用水果刀将人刺伤,被公安机关按照《治安管理处罚法》的规定给予行政处罚。这一法律关系的客体属于( )。
A.物
B.管制刀具
C.人身
D.行为结果
30. 根据我国法律,下列各项行为中不具备合法的法律关系客体的是( )。
A.冯某立下遗嘱,死后将遗体捐献给医学院
B.某公司从制假者手中购进一批假酒
C.刘某与王某商定如他一个月后出国,就将房屋出租给王某
D.某市政府将在建的过街天桥冠名权进行公开拍卖
31. 下列属于法律关系的是( )。
A.已订婚的某对恋人之间的关系
B.某学院学生党支部书记和学生党员的关系
C.被告人聘请某律师进行辩护
D.某甲赌博输给某乙1000元钱,立下字据表示在3天内付清
32. 纵向法律关系和横向法律关系的划分依据是( )。
A.法律主体的多少
B.法律主体在法律关系中的地位
C.相关法律关系的作用和地位
D.法律关系产生的依据
33. 大学生小李在二次元周边店购买了一高价正版手办,后来发现该手办事实上是盗版仿制,这种法律事实引起的法律关系属于( )。
A.私法法律关系
B.公法法律关系
C.商事法律关系
D.公私混合法律关系
34. 法律关系的内容是法律关系主体之间的法律权利和法律义务,两者之间具有紧密的联系。下列有关法律权利和法律义务相互关系的表述中,哪种说法没有正确揭示这一关系?( )
A.权利和义务在法律关系中的地位有主次之分
B.享有权利是为了更好地履行义务
C.权利和义务的存在、发展都必须以另一方的存在和发展为条件
D.义务的设定目的是保障权利的实现
35. 下列有关公民权利能力的表述,哪一项是错误的?( )
A.权利能力是公民构成法律关系主体的一种资格
B.所有公民的权利能力都是相同的
C.公民具有权利能力,并不必然具有行为能力
D.权利能力也包括公民承担义务的能力或资格
36. 魏某与桂某到婚姻登记机关申请登记结婚,婚姻登记机关依法予以登记并发给结婚证书。产生魏某与桂某法律上的婚姻关系的事实在法学上被称作什么?( )
A.法律事件
B.法律行为
C.事实行为
D.事实关系
37. 每个公民自出生到死亡都享有权利的能力或资格,在法学上被称为( )。
A.人身权
B.生命健康权
C.权利能力
D.行为能力
38. 肖像权属于法律关系客体中的( )。
A.物
B.作为
C.不作为
D.精神产品
39. 引起法律关系产生、变更或消灭,与参加者意志无关的法律事实称为( )。
A.行为
B.事件
C.法律关系客体
D.法律关系内容
40. 张某到某市公交公司办理公交卡退卡手续时,被告知:根据本公司公布施行的《某市公交卡使用须知》,退卡时应将卡内200元余额用完,否则不能退卡,张某遂提起诉讼。法院认为,公交公司依据《某市公交卡使用须知》拒绝张某要求,侵犯了张某自主选择服务方式的权利,该条款应属无效,遂判决公交公司退还卡中余额。关于此案,下列哪一说法是正确的?( )
A.张某、公交公司之间的服务合同法律关系属于纵向法律关系
B.该案中的诉讼法律关系是主法律关系
C.公交公司的权利能力和行为能力是同时产生和同时消灭的
D.《某市公交卡使用须知》属于地方规章
1. 赵某在行驶中的地铁车厢内站立,因只顾看手机而未抓扶手,在地铁紧急制动时摔倒受伤,遂诉至法院要求赔偿。法院认为,《民法典》侵权责任编规定,被侵权人对损害的发生有重大过失的,可以减轻经营者的责任。地铁公司在车厢内循环播放“站稳扶好”来提醒乘客,而赵某因看手机未抓扶手,存在重大过失,应承担主要责任。综合各种因素,判决地铁公司按40%的比例承担赔偿责任。对此,下列哪些说法是正确的?( )
A.该案中赵某是否违反注意义务,是衡量法律责任轻重的重要标准
B.该案的民事诉讼法律关系属第二性法律关系
C.若经法院调解后赵某放弃索赔,则构成协议免责
D.法官对责任分摊比例的自由裁量不受任何限制
2. 王某恋爱期间承担了男友刘某的开销计20万元。后刘某提出分手,王某要求刘某返还开销费用。经过协商,刘某自愿将该费用转为借款并出具了借条,不久刘某反悔,以不存在真实有效借款关系为由拒绝还款,王某诉至法院。法院认为,“刘某出具该借条系本人自愿,且并未违反法律强制性规定”,遂判决刘某还款。对此,下列哪些说法是正确的?( )
A.“刘某出具该借条系本人自愿,且并未违反法律强制性规定”是对案件事实的认定
B.出具借条是导致王某与刘某产生借款合同法律关系的法律事实之一
C.因王某起诉产生的民事诉讼法律关系是第二性法律关系
D.本案的判决是以法律事件的发生为根据作出的
3. 某纳税人因偷税被某税务机关处以罚款1500元的处罚,某纳税人与某税务机关之间形成的法律关系是( )。
A.调整性法律关系
B.保护性法律关系
C.横向法律关系
D.第二性法律关系
4. 钱某向周某借款1万元,钱某的朋友车某向周某提供了担保。下列选项中,关于三人之间的法律关系,表述正确的是哪些?( )
A.钱某和周某之间是双务法律关系
B.车某和周某的担保关系是从法律关系,而钱某和周某的借贷关系是主法律关系
C.车某和钱某的担保关系是保护性法律关系
D.三人之间的关系是横向法律关系
5. 根据我国法律,能够成为法律关系主体的有( )。
A.居住在我国的无国籍人
B.在我国旅游的外国人
C.个体户
D.在看守所等待审判的犯罪嫌疑人
6. 下列关于义务行为能力的表述正确的是( )。
A.义务行为能力是权利义务能力的一种
B.义务行为能力就是法律关系主体能够通过自己的行为实际取得权利和履行义务的能力
C.义务行为能力是行为能力的一种特殊形式
D.义务行为能力是行为人能够实际履行法律义务的能力
7. 关于法人的权利能力和行为能力,下列表述中正确的是哪些?( )
A.法人的行为能力有完全和不完全之分
B.法人的行为能力是有限的,由其成立宗旨和业务范围决定
C.法人一经依法成立,即同时具有权利能力和行为能力
D.法人有权利能力,并不必然有行为能力
8. 根据我国法律,下列不能成为私人法律关系客体的物有( )。
A.铁路
B.村民王某在自家责任田中发现的一件战国青铜器
C.盗版光盘
D.军用枪支
9. 下列哪些选项不属于法律关系?( )
A.学校对学生的管理关系
B.恋爱关系
C.氏族血缘关系
D.校园篮球竞赛关系
10. 下列哪些选项的法律关系属于保护性法律关系?( )
A.婚姻法律关系
B.刑事法律关系
C.劳动法律关系
D.诉讼法律关系
11. 某人到某商场购物,双方形成的法律关系属于( )。
A.相对法律关系
B.横向法律关系
C.第一性法律关系
D.第二性法律关系
12. 一切相关的法律关系都有主次之分,下列有关这方面的表述不正确的是( )。
A.调整性法律关系和保护性法律关系中,前者是第一性法律关系,后者是第二性法律关系
B.调整性法律关系和保护性法律关系中,前者是第二性法律关系,后者是第一性法律关系
C.实体性法律关系和程序性法律关系中,前者是第一性法律关系,后者是第二性法律关系
D.实体性法律关系和程序性法律关系中,前者是第二性法律关系,后者是第一性法律关系
13. 下列法律关系客体属于行为结果的是( )。
A.刘某在网站注册电子信箱名称然后予以出卖
B.李某将一广告创意卖给某广告公司
C.赵某将布料交裁缝店加工成衣服
D.学生余某给李某的孩子提供有偿家教服务
14. 下列有关法律关系的说法不正确的是( )。
A.所有的法律关系都是合法的社会关系
B.所有的法律关系都体现了国家意志
C.所有的法律关系都体现了双方当事人的意志
D.法律关系具有意志性,因此,不受客观因素的影响
15. 下列事项,哪些不属于法律关系客体中的物?( )
A.托运行李
B.发表的小说
C.某人卖给医院的血
D.移植人的器官
16. 下列不能引起法律关系产生、变更和消灭的条件有( )。
A.法律实施
B.法律规范
C.法律事实
D.法律关系客体
17. 作为法律关系的客体的物,须具备以下哪些条件?( )
A.得到法律的认可
B.为人类所认识和控制
C.能够给人们带来某种物质利益,具有经济价值
D.具有独立性
18. 下列各项中包含法律事件的有( )。
A.某国发生战争,致使我国外贸公司从该国的进口受阻
B.某律师事务所与刘某约定,只要刘某通过法律职业资格考试,就聘请他到该所工作,结果刘某由于被汽车撞伤住院治疗未能参加考试
C.陈某已有配偶,某天出差时突发急病,经抢救无效死亡,导致婚姻关系消灭
D.甲公司与乙公司签订一份买卖合同后,突发泥石流损坏公路,致使乙公司无法按照合同约定时间交货
19. 关于法律关系,下列表述中正确的是( )。
A.法律关系与政治关系、道德关系没有什么实质区别
B.法律关系是一种体现意志性的特种社会关系
C.法律关系的核心内容是法律权利与法律义务
D.法律关系是发生在特定法律关系主体之间的权利义务关系
20. 需要主体具有( ),才具备法律关系主体的资格。
A.完全行为能力
B.权利能力
C.行为能力
D.准入资格
21. 纵向法律关系的特点是( )。
A.法律关系主体的权利义务内容较为任意
B.执行法的调整职能
C.法律主体处于不平等地位
D.法律主体间的权利义务具有强制性
22. 关于主法律关系和从法律关系,下列表述中正确的有( )。
A.主法律关系和从法律关系互相依赖而存在
B.在刑事诉讼中,程序法律关系是主法律关系,而刑事实体法上的法律关系是从法律关系
C.调整性法律关系是主法律关系,而保护性法律关系是从法律关系
D.在多向法律关系中居于支配地位的是主法律关系
23. 某省人民政府慰问灾区,向某村赠送了现金和生活用品。省政府和该村在此事中的关系是( )。
A.单向法律关系
B.双向法律关系
C.纵向法律关系
D.横向法律关系
24. 根据我国法律的规定,下列能成为法律关系主体的有( )。
A.中华人民共和国
B.美国某科技公司
C.某大学聘任的外籍教授
D.北京市海淀区人民法院
25. 行为能力包括( )。
A.权利义务能力
B.权利行为能力
C.义务行为能力
D.责任行为能力
26. 关于权利能力,下列表述中正确的是( )。
A.每一主体都具有权利能力
B.是一种法律资格
C.是法律关系主体实际取得权利、承担义务的前提条件
D.是公民的行为能力在法律上的反映
27. 小钟和小汀去海边游玩,花费200元约了一个摄影师为其拍摄合影。因为摄影师错误操作导致拍摄的照片曝光过度,严重影响照片质量。小钟非常生气,将摄影师告上法庭。人民法院经过审理,判令摄影师对小钟承担违约责任。关于本案下列说法正确的有( )。
A.小钟与摄影师之间的法律关系是横向法律关系
B.小钟与法院之间的法律关系是纵向法律关系
C.小钟与小汀相约去海边游玩是相对法律关系
D.小钟与摄影师之间法律关系的客体是照片
28. 关于法律关系主体的权利和义务与作为法律规则内容的权利和义务,下列表述正确的是( )。
A.两者所属领域不同,法律关系主体的权利义务属于现实性领域,而作为法律规则内容的权利义务属于可能性领域
B.针对的主体不同,法律关系主体的权利义务所针对的主体是特定的,而法律上规定的权利义务所针对的是一国之内所有不特定的主体
C.法律效力不同,法律关系主体的权利义务属于个别化的法律权利和法律义务,而法律上的权利和义务属于一般化的法律权利和法律义务
D.属性不同,法律关系主体的权利义务未必都由法律所规定,并不必然具有法律属性,而法律上的权利义务必然具有法律属性
29. 下列关于权利能力和行为能力的说法中,错误的有( )。
A.具备行为能力的主体一定具有权利能力
B.具备权利能力的主体一定具有行为能力
C.权利能力和行为能力共同构成了法律关系主体资格要件
D.中华人民共和国各权利主体的权利能力一律平等
30. 作为法律事实组成部分的行为,具有如下特点( )。
A.是人们从外部表现出来的行为
B.是有自觉意识或意志的行为
C.是产生一定法律后果的行为
D.是有计划实行的行为
31. 根据我国的法律规定,下列哪些情况可以形成法律关系?( )
A.刘某因赌博欠吴某1万元,并留下欠条
B.甲区警方查处存在火灾隐患的企业,有关人员或被拘留或被处以重罚
C.何某为急赶回家,将已过有效期限的身份证涂改,机场安检站不予放行登机
D.任某在医院进行肾移植手术
32. 下列哪些情况不属于法律关系的范畴?( )
A.限制行为能力人之间的法律权利和义务关系
B.奴隶社会时期奴隶主对奴隶之占有使用关系
C.政党社团章程所规定的权利义务关系
D.无效的合同关系
33. 法律关系是一种( )。
A.物质关系
B.思想关系
C.意志关系
D.社会关系
34. 法律关系客体包括( )。
A.物
B.行为结果
C.无行为能力人
D.精神产品
35. 法律关系有不同的分类标准,但是如果按照公私法的划分标准可以划分为三大类:公法法律关系、私法法律关系和公私法(社会法等)混合法律关系。关于以上的分类,以下论述中正确的是( )。
A.公法法律关系既有实体法律关系又有程序法律关系,如宪法、行政法、刑法、刑事诉讼法等法律关系
B.在私法法律关系中民法和商法法律关系是最典型的私法法律关系,一般是平等主体之间的横向关系,所以国家在保护和调整这种关系方面的作用是不需要的
C.公私法混合法律关系一般调整纵向和横向结合的法律关系,主要包括企业法、预算法、计划法、银行法等法律关系
D.公法法律关系、私法法律关系的划分有利于社会主义市场经济的发展,有利于社会主义法治的发展,也有利于我国法学的国际交往
36. 李某向王某借款200万元,由赵某担保。后李某因涉嫌非法吸收公众存款罪被立案。王某将李某和赵某诉至法院,要求偿还借款。赵某认为,若李某罪名成立,则借款合同因违反法律的强制性规定无效,其无须承担担保责任。法院认为,借款合同并不因李某犯罪而无效,判决李某和赵某承担还款和担保责任。关于该案,下列哪些说法是正确的?( )
A.若李某罪名成立,则出现民事责任和刑事责任的竞合
B.李某与王某间的借款合同法律关系属于调整性法律关系
C.王某的起诉是引起民事诉讼法律关系产生的唯一法律事实
D.王某可以免除李某的部分民事责任
37. 张某因其妻王某私自堕胎,遂以侵犯其生育权为由诉至法院请求损害赔偿,但未获支持。张某又请求离婚,法官经调解无效后依照《民法典》中“其他导致夫妻感情破裂的情形”的规定判决准予离婚。对此,下列选项中正确的是( )。
A.王某与张某婚姻关系的消灭是由法律事件引起的
B.张某主张的生育权属于相对权
C.法院未支持张某的损害赔偿诉求,违反了“有侵害则有救济”的法律原则
D.“其他导致夫妻感情破裂的情形”属于概括性立法,有利于提高法律的适应性
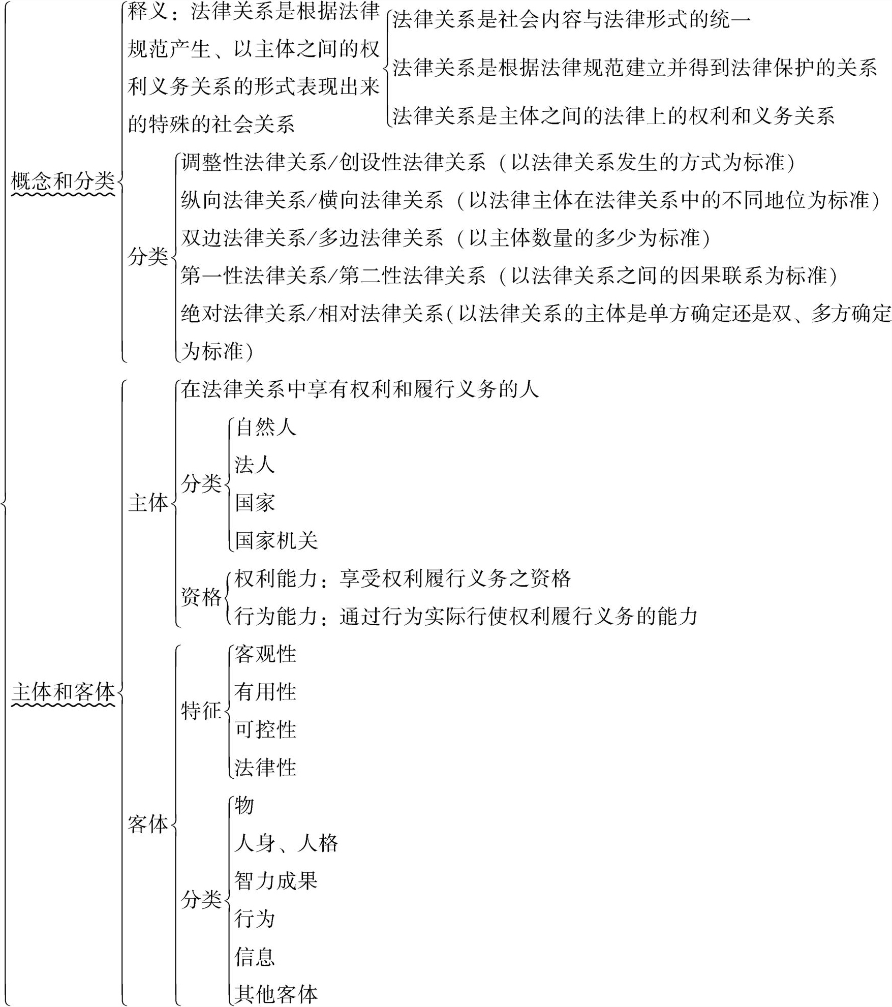
1. 法律关系
2. 调整性法律关系和保护性法律关系
3. 第一性法律关系和第二性法律关系
4. 权利能力
5. 法律事实
6. 法律关系客体
1. 为什么说法律关系是一种特殊的思想社会关系?
2. 简述法律事实的概念与种类。
3. 简述调整性法律关系和创设性法律关系。
4. 公民的行为能力与法人行为能力的区别。
5. 法律关系客体的概念和种类。
6. 简述法律关系形成、变更和消灭的条件。
论述我国法律关系主体的构成要件。
1. 范某参加单位委托某拓展训练中心组织的拔河比赛时,比赛用绳断裂导致范某骨折致残。范某起诉该中心,认为事故主要是该中心未尽到注意义务引起的,要求赔偿10万余元。法院认定,拔河人数过多导致事故的发生,范某本人也有过错,判决该中心按40%的比例承担责任,赔偿4万元。关于该案,下列哪一说法是正确的?( )
A.范某对案件仅做了事实描述,未进行法律判断
B.“拔河人数过多导致事故的发生”这一语句所表达的是一种裁判事实,可作为演绎推理的大前提
C.“该中心按40%的比例承担责任,赔偿4万元”是从逻辑前提中推导而来的
D.法院主要根据法律责任的效益原则作出判决
2. 《民法典》第186条规定,因当事人一方的违约行为,侵害对方人身、财产权益的,受损害方有权选择依照本法要求其承担违约责任或者依照其他法律要求其承担侵权责任。该条款规定了下列哪一类法律现象的处理原则?( )
A.法律位阶的冲突
B.法律责任的免除
C.法律原则的冲突
D.法律责任的竞合
3. 规范责任论认为,法律体现社会的价值观念,是指引和评价人的行为的规范,法律责任的本质是什么?( )
A.对违法者的道义责难
B.维护社会秩序和社会存在
C.使违法者适应社会生活和再社会化
D.行为的规范评价
4. 法律责任的核心构成要素是( )。
A.责任主体
B.违法行为或违约行为
C.损害结果和主观过错
D.因果关系
5. 下列属于根本不适合使用法律手段加以调节的是( )。
A.离婚纠纷
B.亲属间的财产纠纷
C.纯思想行为
D.恋爱关系中的情感纠纷
6. 某人的一项违法行为同时引起了行政责任、民事责任、刑事责任的追究,请问行为人首先应该承担哪一种责任?( )
A.行政责任
B.刑事责任
C.民事责任
D.财产责任
7. 某市政府建新办公大楼,工程由某建筑公司承包。工程按期竣工并验收合格后,市政府因财政困难,部分工程款一直未按期付给建筑公司,导致该公司陷入严重经济困难。建筑公司认为自己的合法权益被侵犯,遂诉至法院。本案中,市政府应负( )。
A.侵权责任
B.违约责任
C.行政责任
D.刑事责任
8. 小钟的导师李某在实验室购置了制作甲基苯丙胺(冰毒)的设备和原材料,准备自行制作、贩卖毒品。因害怕被追究责任,李某以制作实验材料为理由欺骗不知情的小钟,让其按照布置的程序操作仪器。化学基础较差的小钟并不知道具体机理,出于对导师的信任,误以为是替导师做实验,实际上制作了毒品。第一次制毒后,公安机关便发现并控制了李某、小钟。关于上述案件,说法正确的是( )。
A.因为并非亲自制作,李某只需要对贩卖毒品的行为负法律责任
B.小钟不需要承担制作毒品的法律责任
C.本案涉及的法律责任适用严格责任原则
D.若李某被判处死刑,并没收全部财产,其承担法律责任的方式是惩罚和补偿
9. 下列属于法律制裁的是( )。
A.甲、乙两公司签订有合作协议,后甲公司违约,经乙公司聘请的律师与之进行交涉,并以提起诉讼相威胁,甲公司被迫付给乙公司一笔违约金
B.党员张某因违反党纪受党内严重警告处分
C.学生李某因严重违反校规被学校通报批评
D.某省人大常委会制定的地方性法规因与宪法相抵触,被全国人大常委会撤销
10. 将法律责任划分为民事责任、刑事责任、行政责任、国家赔偿责任的标准是( )。
A.责任的内容
B.责任主体的人数
C.责任的程度
D.引起责任的行为性质
11. 根据我国法律的有关规定,对下列哪项行为不能减轻或免除法律责任?( )
A.李某一贫如洗却不小心在打工的企业损坏了价值30万元的仪器
B.王某偷了一辆价值300元的自行车,14年后被人查出
C.赵某遇到抢劫的3个手拿利刃的歹徒时奋起反抗,夺过刀将其中一个歹徒刺成重伤
D.朱某偷彩电被事主抓住,双方签订了由朱某向事主赔偿1000元精神损失的协议
12. 刑事制裁与民事制裁的相同处表现在哪一方面?( )
A.制裁目的
B.制裁程序
C.制裁方式
D.制裁机构
13. 我国的法律制裁中,以财产关系为核心的一种制裁是( )。
A.行政制裁
B.经济制裁
C.民事制裁
D.刑事制裁
14. 下列有关法律责任的说法,错误的是( )。
A.小王违反校规校纪,在校内打架斗殴,致使同学小单轻伤,应当承担法律责任
B.小钟违反《高等教育法》规定,没有刻苦学习,应当承担法律责任
C.在某些情况下,没有过错责任主体也要承担法律责任
D.小刘发现小偷正在盗窃小张手机,情急之下扑倒小偷致其擦伤,不需要承担法律责任
15. ( )是指行为人只要其行为造成危害结果,行为和结果之间存在外部联系,就应承担责任。
A.混合责任
B.严格责任
C.过错责任
D.绝对责任
16. 根据我国法律的有关规定,下列选择项中的哪种行为不能减轻或免除法律责任?( )
A.家住偏僻山区的蒋某把入室抢劫的康某捆绑起来,关押了6小时后,才将康某押送到40里外的乡派出所
B.蔡某偷了一辆价值300元的自行车,10年后被人查出
C.医生李某征得患者王某的同意,锯掉其长有恶性肿瘤的小腿
D.高某在与3个青年打架时,拔出刀子将对方一人刺成重伤
17. 以承担法律责任的程度为标准,法律责任可以分为( )。
A.刑事责任与民事责任
B.有限责任与无限责任
C.过错责任与无过错责任
D.个人责任与集体责任
18. 罚金属于( )。
A.宪法制裁
B.民事制裁
C.行政制裁
D.刑事制裁
19. 下列事由不可以引起法律责任的减轻和免除的是( )。
A.犯罪嫌疑人甲被采取刑事强制措施后认罪认罚
B.乙为晕倒的老人进行心肺复苏时,按断了老人一根肋骨
C.丙追尾他人车辆后,与他人达成协议“私了”
D.丁家暴妻子后,威胁妻子如果去法院起诉,便继续殴打她。妻子迫于痛苦的威胁选择忍气吞声
20. 有关法律责任的说法中,正确的是哪一项?( )
A.没有违反义务,就不会引发责任
B.刑事责任仅由违法行为引起
C.法律上的特别规定不能引发行政责任
D.有法律责任必有法律制裁
21. 赵某因涉嫌走私国家禁止出口的文物被立案侦查,在此期间逃往A国并一直滞留于该国。对此,下列哪一说法是正确的?( )
A.该案涉及法对人的效力和空间效力问题
B.根据我国法律的相关原则,赵某不在中国,故不能适用中国法律
C.该案的处理与法的溯及力相关
D.如果赵某长期滞留在A国,应当适用时效免责
1. 法律责任有民事责任、刑事责任、行政责任等,对于这些责任的归责有一些共同的基本原则,这里的基本原则,是具体法律部门归责原则的基础。在我国,关于归责原则的论述,以下几点正确的是( )。
A.责任法定原则,这个原则是指,法律责任作为一种否定的法律后果应当由法律规范预先规定
B.公正原则,此点包括对于任何违法行为都应依法追究相应的责任,而这也体现了社会对违法行为进行矫正的基本要求
C.按照公正原则的要求,法律责任的效益原则就不应该予以追究
D.在一定条件下,基于公正的要求,当出现法定条件时,法律责任可以部分或全部地被免除
2. 关于违法的表述,下列说法中错误的有( )。
A.广义的违法行为指所有违反法律的行为
B.狭义的违法行为指犯罪行为
C.狭义的违法行为指民事侵权行为
D.违法者必须具有法定责任能力或法定行为能力
3. 西方法学界在法律责任领域影响较大的理论有( )。
A.社会责任论
B.规范责任论
C.分析责任论
D.道义责任论
4. 责任法定原则是法治原则在法律责任认定和归结问题上的具体运作,下列选项哪些是该原则的要求?( )
A.法律责任应由法的规范预先规定
B.不允许任何的法的类推适用
C.国家不能用今天的法来要求人们昨天的行为
D.没有法律授权的任何国家机关或社会组织都不能向责任主体认定和归结法的责任
5. 有权认定和归结法律责任的有( )。
A.天津市人民政府
B.广州市仲裁委员会
C.江苏省南通市海门区人民法院
D.湖南省常宁市官岭乡镇观音村村民委员会
6. 法律责任的免除不同于( )。
A.不负责任
B.无责任
C.减轻责任
D.证成
7. 认定和归结法律责任时,要确认违法行为或违约行为与损害结果之间的因果联系,这种因果联系表现为( )。
A.存在的客观性
B.因果的顺序性
C.作用的单向性
D.内容的法定性
8. 下列措施中,属于法律制裁的有( )。
A.王涛因考试作弊被学校给予记过处分
B.何林端汤时不小心烫伤了顾客,被法院判决赔偿450元
C.林亮连续6个月不参加党组织活动,被视为自行脱党
D.金强偷彩电、录像机,被县人民法院判处有期徒刑3年
9. 法律制裁的具体形式多种多样,主要有( )。
A.限制或剥夺财产
B.对责任主体的人身施加痛苦
C.对责任主体的精神施加痛苦
D.对非责任主体的精神施加痛苦
10. 法律制裁的作用包括( )。
A.报复、预防和矫正
B.平衡社会关系
C.肯定责任主体行为
D.维护社会正义
11. 行政责任的特点表现在( )。
A.承担行政责任的主体是行政主体和行政相对人
B.产生行政责任的原因是行为人的行政违法行为和法律规定的特定情况
C.过错不是行政责任的构成要素
D.行政责任承担的形式多样化
12. 关于刑事责任,下列表述中正确的是( )。
A.产生刑事责任的原因在于行为人行为的严重社会危害性
B.刑事责任的大小、有无一般不以被害人的意志为转移
C.刑事责任是一种救济责任
D.刑事法律并不是追究刑事责任的唯一依据
13. 根据我国的有关规定,构成刑事法律责任的要件有( )。
A.违反刑法的行为
B.严重违背公序良俗的行为
C.主观过错
D.主体具备刑事责任能力
14. 法律责任的构成要素一般包括( )。
A.违法行为
B.责任主体
C.主观过错
D.损害结果
15. 法律责任构成要素中所指的损害结果,包含这样一些含义( )。
A.损害结果表明法律所保护的合法权益遭受了侵害
B.损害结果必须具有确定性,是违法行为或违约行为已经实际造成的侵害事实
C.认定损害结果时一般根据法律、社会普遍认识、公众观念并结合社会影响、环境等因素进行
D.损害结果限于对人身、财产的损害
16. 追究法律责任时,坚持责任与处罚相当原则就要求( )。
A.法律责任的性质与违法行为或违约行为的性质相适应
B.法律责任的种类和轻重与违法行为或违约行为的具体情节相适应
C.法律责任的轻重与行为人的主观恶性相适应
D.法律责任的有无与行为人的主观态度相适应
17. 下列属于公法法律责任免除的情况的有( )。
A.丧失辨认和控制能力的精神病
B.私下达成协议
C.正当防卫
D.未到法定责任年龄
18. 张三把李四打成重伤,李四住院治疗花费了5万元。请问张三应负哪些法律责任?( )
A.行政责任
B.刑事责任
C.民事责任
D.以上均有
19. 我国法律责任的归责原则是( )。
A.责任法定原则
B.因果联系原则
C.责任相称原则
D.责任自负原则
20. 民事责任的特点是( )。
A.是一种由违法行为、违约行为或者法律规定而引起的责任
B.主要是一种救济责任
C.主要是一种财产责任
D.主要是一方当事人对另一方当事人的责任
21. 法律责任与法定权利、义务的联系是( )。
A.法律责任规范着法律关系主体行使权利的界限,以否定的法律后果防止权利行使不当或滥用权利
B.在权利受妨害以及违反法定义务时,法律责任又成为救济权利,强制履行义务或追加新义务的依据
C.法律责任通过否定的法律后果成为权利、义务得以顺利实现的保证
D.根据我国现行法律,法律责任与权利、义务可以相互转换
下列构成法律责任竞合的情形是( )。
A.方某因无医师资格开设诊所被卫生局没收非法所得,并被法院以非法行医罪判处3年有期徒刑
B.王某通话时,其手机爆炸导致右耳失聪,可选择以侵权或违约为由追究手机制造商法律责任
C.林某因故意伤害罪被追究刑事责任和民事责任
D.戴某用10万元假币购买一块劳力士手表,其行为同时触犯诈骗罪与使用假币罪
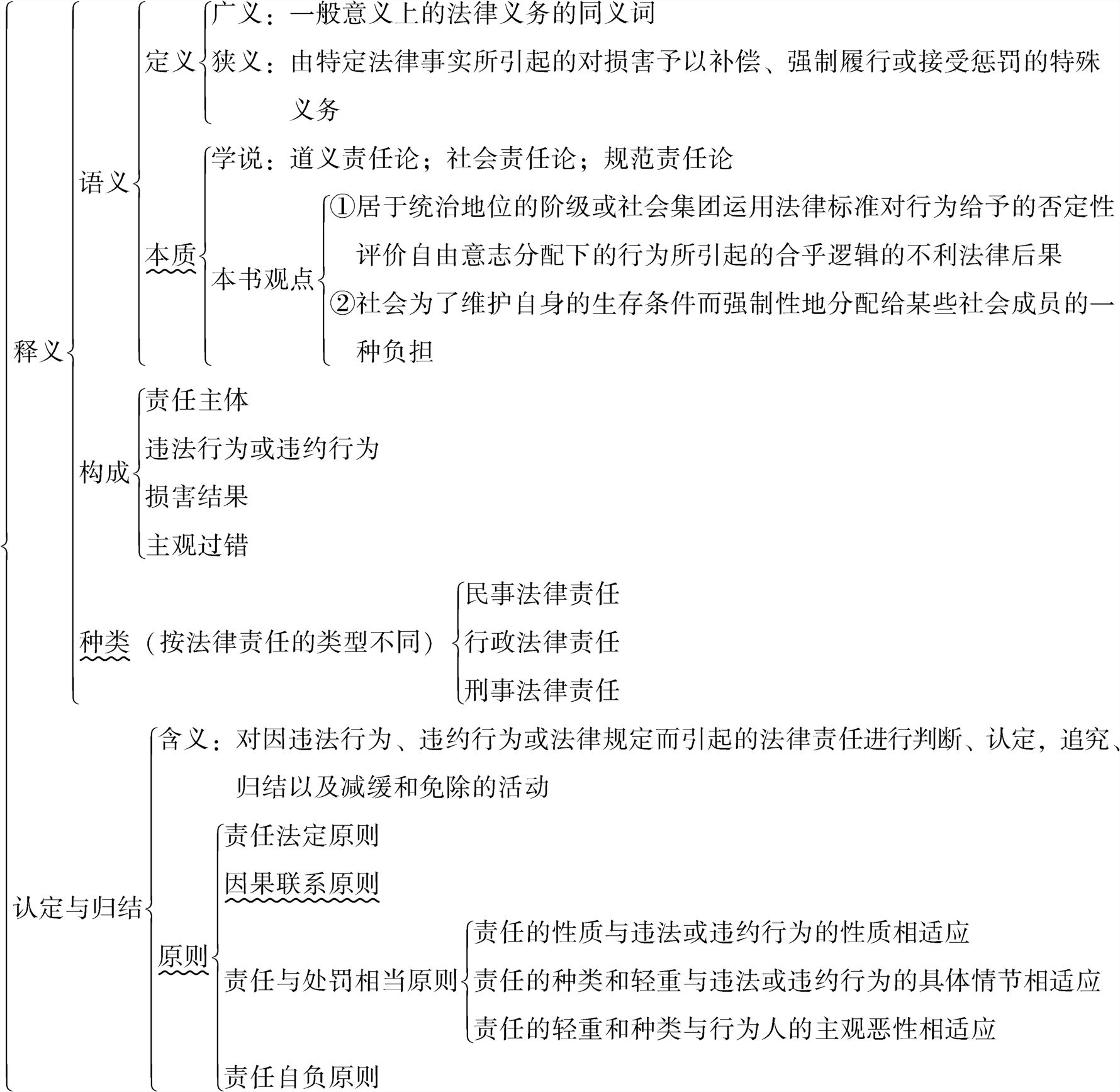
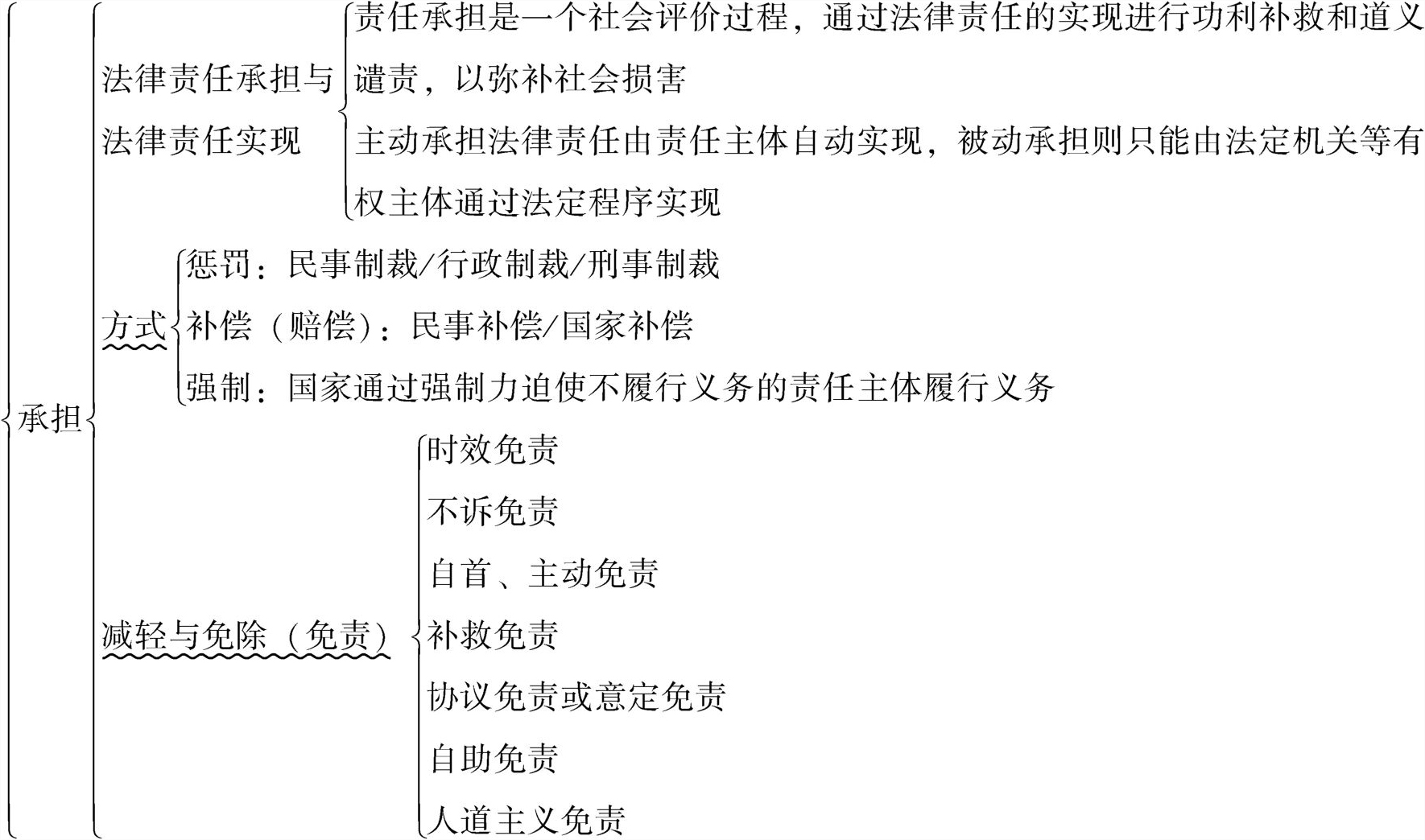
1. 法律责任的构成
2. 法律责任的认定和归结
3. 归责
4. 无责任
5. 责任法定原则
1. 什么是法律责任?如何区分法律责任与法律责任义务?
2. 简述过错责任原则。
3. 简述责任相当原则。
4. 简述责任自负原则。
5. 简述法律责任承担方式。
1. 试述法律责任的归结的基本原则。
2. 试述西方法学家有关法律责任本质的理论并对其进行评述。
3. 试述法律责任的免除的情形。
1. 诉讼结构
2. 程序正义
1. 简述法律程序的概念与特点。
2. 简述正当法律程序的基本要求。
3. 简述诉讼程序的概念和结构特点。
1. 试论程序正义与实体正义的关系。
2. 试论述程序的一般价值。
3. 试论述诉讼原则的具体构成。
4. 试论述正当程序的意义。