



如果说AI正在改变内容创作的方式,那么各种AI工具就是这场变革中的“生产力核心”。不管你是做图文、视频还是视觉设计,只要使用了正确的工具,创作效率便可提升几个档次。
但问题是,AI工具越来越多,到底该怎么选、怎么用?哪些更适合你?本节就帮你解决这个问题。
扫码看视频
在短视频创作中,写文案是最基础也最费脑力的环节之一。一个吸睛的标题、一段顺畅的脚本,往往决定了观众是否愿意点进来、能否看下去。但灵感并不能时时都在,写作效率低、质量不稳,是很多创作者的共性难题。写文案类的AI工具,正是解决这些痛点的“智能助手”。它们可以帮助创作者快速生成标题、优化语言、搭建脚本结构,大大减轻内容策划的压力。例如,DeepSeek、ChatGPT、豆包等工具。
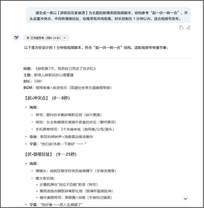
DeepSeek是一款国产AI创作工具,其中文理解能力强,尤其擅长结构化输出。你给它一个主题,它就能帮你一步步搭建出一个完整的短视频脚本,包括开头钩子、情绪反转和结尾落点,非常适合用在情绪类、剧情类内容上。如果你有大致想法但写不出结构,可以把内容交给DeepSeek进行后续创作,如图1-1所示。
图1-1
ChatGPT是一款基于人工智能技术的聊天机器人程序,它使用了自然语言处理和深度学习等技术,可以进行自然语言的对话,回答用户提出的各种问题,并提供相关信息和建议,如图1-2所示。
图1-2
ChatGPT的核心算法基于生成式预训练转换模型(Generative Pre-trained Transformer,GPT)模型,这是一种由人工智能研究公司OpenAI开发的深度学习模型,可以生成自然语言的文本。
ChatGPT可以与用户进行多种形式的交互。例如,文本聊天、语音识别、语音合成等。ChatGPT可以应用于多种场景中。例如,在客服、语音助手、教育、娱乐等领域, ChatGPT可帮助用户解决问题,提供娱乐服务和知识服务。
豆包是字节跳动推出的AI助手,跟抖音生态结合得很紧密。它对平台流行语、爆款节奏特别敏感,适合写种草类、口播类、剧情短剧类内容,尤其适合刚入门的小白创作者。你只要告诉它产品、风格和场景,就能一键生成多种话术模板。其操作简单,生成速度快,很适合做内容带货、热点跟拍或爆款模仿,如图1-3所示。
图1-3
短视频创作不只是要写好脚本,更要“做出好画面”。而制作视频是最费时、最依赖技术的一环,不但要剪辑、配音,还要调色、上字幕等。这对很多内容创作者来说,拍摄容易、制作难,成了他们比较头疼的问题。而现在的AI视频工具,正在解决这一痛点:从自动剪辑、智能配音,到AI生成画面,基本实现了“视频自动化生产”。例如,可灵AI、Runway、即梦AI等工具。
可灵AI是快手推出的新一代AI创意生产力平台。它专注于视频生成领域,展现了卓越的技术能力和创新性。通过深度学习技术,特别是3D时空联合注意力机制和Diffusion Transformer架构,可灵AI能够生成高质量、逼真且符合物理规律的视频内容。
可灵AI的界面采用了简洁的设计风格,使得用户能够迅速理解并上手使用。无论是专业用户还是初学者,都能在短时间内找到所需的功能和工具,如图1-4所示。
图1-4
Runway是一家2018年成立于美国纽约的生成式人工智能公司,专注于图像和视频编辑领域。Runway以其独特的AI技术为核心,推出了多款产品,其中包括备受瞩目的Gen-3 Alpha。Gen-3 Alpha是一款经过视频和图像混合训练的新模型,与前一代Gen-2相比,在细节丰富度、画面连贯性以及动作表现上都有了显著提升。
该模型支持多种功能,如文本转视频、图像转视频、文本转图像等;并且还支持高级相机控制和导演模式等多样化的控制方式。Gen-3 Alpha的生成速度非常快,一段10秒的视频仅需90秒就能快速生成,这在业界保持了领先态势。图1-5所示为Runway生成的视频截图。
图1-5
Runway在多模态内容生成领域处于领先地位,其独特的AI技术和丰富的产品功能使其在市场上具有强大的竞争力。随着AI技术的不断发展和应用,Runway有望在未来继续保持领先地位,并在图像和视频编辑领域取得更大的突破。
即梦AI是一款字节跳动旗下剪映团队研发的一站式智能创作平台,具有“以图生动”或“文字变视频”功能,适合想快速把文案转成视频场景的人使用。你可以输入一句话,如“一个女孩站在夕阳下的大海边”,即梦AI就能生成相应风格的动态画面,如图1-6所示。如果你有一段脚本,它还能根据剧情生成配图、配乐,甚至自动拼接段落,完成一段完整的视频。该平台非常适合做Vlog配景、情绪视频背景、短剧场景过渡等。
图1-6
在短视频这个“看脸的时代”,一张图可能比一句话更重要。无论是视频封面、账号头像、场景插图,还是内容背景,一张有吸引力的画面都能大大提高用户的“点击率”和“停留率”。但并不是每个人都会设计画面,更别说有时间一张张去精修这些画面。这时候图像生成类AI工具就派上了用场。它们能根据提示词,自动生成你需要的风格图像,不仅效率高、质量好,而且视觉统一、风格可控,堪称“视觉懒人包”。
Midjourney是一款先进的人工智能图像生成软件。它利用深度学习算法,通过用户输入的文本描述自动生成高质量的图像。它支持多种艺术风格,包括写实、抽象、卡通、复古等,满足各种创作需求。Midjourney的主要应用领域涵盖了数字艺术、设计、游戏开发、广告营销和教育等。
用户只需加入Midjourney的Discord服务器,在聊天框中输入详细的文本描述,即可生成对应的图像。生成的过程是交互式的,用户可以根据初步结果调整描述,不断优化和迭代,直到获得满意的图像。图1-7所示为Midjourney绘制的作品。
图1-7
Midjourney的图像生成速度非常快,通常几秒内即可生成,极大地提高了创作效率。它的高质量输出保证了图像的细节和色彩效果,适合专业级别的创作。该软件不仅能自动生成图像,还具备智能编辑功能,帮助用户调整布局、优化色彩和修正细节,使得创作过程更加便捷。
此外,Midjourney还具有很强的灵活性和互动性。用户可以通过点击、滑动等操作与生成的图像互动,增强用户的阅读和观看体验。无论是艺术家、设计师,还是游戏开发者和教育工作者,都能从中受益,创造出更具创意和吸引力的作品。
文心一格是百度依托飞桨、文心大模型的技术创新而推出的AI艺术和创意辅助平台,如图 1-8所示。其定位为面向有设计和创意需求的人群,基于文心大模型智能生成多样化AI创意图片,辅助用户创意设计,打破创意瓶颈。
图1-8
文心一格还支持用户输入图片的可控生成,根据图片的动作或者线稿等生成新图片,让图片生成的结果更可控。文心一格还在持续进行模型升级,不断丰富产品功能,已推出了海报创作、图片扩展和提升图片清晰度等功能,还提供多种生图服务,以满足用户需求。
Canva AI 是由澳大利亚设计平台 Canva 推出的智能工具套件 Magic Studio,它通过生成式人工智能技术大幅提升设计效率,让非设计专业用户也能快速上手。
Canva AI 整合了 GPT-4(用于文案生成、多语言翻译)、DALL·E 和 Imagen(用于图像生成)、自研工具(如智能抠图、图像扩展、尺寸适配)等技术,覆盖图像生成、内容创作、设计编辑和品牌管理等多个场景,如图1-9所示。
图1-9