



众所周知,在中国航海史上,帆船航运的历史相当长,一直持续到十九世纪汽船出现以前。有关这些帆船在广阔海域内的活动留下了很多记载,但很遗憾,像西方的航海日志那样的航海记录并没有保存下来,因此,这给对帆船具体航行情况的考察造成了一定的困难。
历史上,记录从中国到海外过程的文献,如宋代赵汝适的《诸藩志》上卷只记载了从中国福建港口泉州到占城港航行的天数,其中有关占城国一栏记载着“自泉州至本国顺风舟行二十余程”
,但并没有像航海日志那样的详细记载。类似于航海指南书的《海道针经》里记载着“顺风相送”“指南正法”等重要信息
,其中包括了等同于航海日志的记录
,后文将对此进行阐述。另外,清代中国船只到朝鲜半岛、日本列岛、琉球群岛的航海记录比以前增多,也可从中获得此类信息。尤其是《明清史料》《同文汇考》《备边司誊录》《历代实案》等航海书籍,记载了对航海地的调查
,给我们研究中国帆船的航海活动提供了线索,弥补了记录的不足。
本章将以管窥之见,以帆船航海记录的相关资料为基础,窥探中国的帆船世界。
明代,世界闻名的永乐大帝派遣郑和下西洋,这应该是当时最远的航海纪录,是空前的壮举。随行的马欢在《瀛涯胜览》一书关于占城国的一栏里记载道:“其国……在广东海南大海之南,自福建福州府长乐县五虎门开船,往西南行,好风十日可到,其国南连真腊。”费信在《星槎胜览》的“占城国”一条中写道:“永乐七年……十二月福建五虎门开洋,张十二帆,顺风十昼夜到占城国。”巩珍在《西洋番国志》的“占城国”一条里有大致和《瀛涯胜览》相同的记载:“占城国……在广东大海之南,自福建长乐县五虎门开船,往西南行,好风十日可至,其国南达真腊。”这些都只记载了从中国福建到占城国的航行日数。茅瑞徽在《皇明象胥录》卷一的琉球一栏里记载道:“琉球国居海岛中,直福建泉州之东,自长乐梅花所开洋,风利可七昼夜至,距福宁温台亦近。”这些都属于非常详细的航海记录。
这样的记载,保留在郑和的大航海记录中。在《记录汇编》卷二二〇里可以看到,祝允明在《前闻记》里记载了关于郑和下西洋航海的具体事例。以下是宣德五年(1430)到宣德八年(1433)间,郑和被派遣时的航海记录,是从当时上报朝廷的奏章里抽出来的,可信度极高:
下西洋
永乐中,遣官军下西洋者屡矣,当时使人有著《瀛涯一览》,及《星槎胜览》二书,以记异闻矣。今得宣德中一事,漫记其概。
题本,文多不录。
人数
官校,旗军,火长,舵工,班碇手,通事,办事,书算手,医士,铁锚、木念、搭材等匠,水手,民梢人等,共二万七千五百五十员名。
里程
宣德五年闰十二月六日,龙湾开船。十日,到徐山,打围。二十日,出附子门。二十一日,到刘家港。六年二月十六日,到长乐港。十一月十二日,到福斗山。十二月九日,出五虎门,行十六日。二十四日,到占城。七年正月十一日,开船,行二十五日。二月六日,到爪哇,斯鲁马益。六月十六日,开船,行二十五日。二月七日,到旧港。七月一日,开船,行七日。八日,到满剌加。八月八日,开船,行十日。十八日,到苏门答剌。十月十日,开船行三十六日。十一月六日,到锡兰山,别罗里。十日开船,行九日。十八日,到古里国。二十二日,开船,行三十五日。十二月二十六日,到忽鲁谟斯。八年二月十八日,开船回洋,行二十三日。三月十一日,到古里。二十日,大综船回洋,行十七日。四月六日,到苏门答剌。十二日,开船,行九日。二十日,到满剌加。五月十日,回到昆仑洋。二十三日,到赤坎。二十六日,到占城。六月一日,开船,行二日。三日,到外罗山。九日,见南澳山。十日晚,望见望郎回山。六月十四日,到碕头洋。十五日,到碗屿。二十日,过大小赤。二十一日,进太仓。后程不录。七月七日,到京。十一月,关锡奖衣宝钞。
船名
大八橹,二八橹之类。
关于郑和下西洋的活动,奏章具体记载了从中国出发到回国的所有停泊地及入港口、出港口和预计离港时间,这些在明代都是重要的航海记录。除了后面将要提到的琉球国册封使留下的《使琉球录》之外,像这样留下明确时间的史料很少。
王在晋的《越镌》卷二一中记载了万历年间的事例。在福建省福清长乐县,船舶所有人林清和船户王厚一起造大型的航海船只,雇佣郑松和王一为掌舵手,雇佣郑七和林成等为下级船员,还有金士山和黄承灿为银匠。该船由熟悉线路的李明为向导,懂日语的陈华为口译,装满了纱罗、绸绢、布匹、白砂糖、瓷器、果品、香木扇子、栉、针线和纸等货物航行至日本,归来时,船上的银匠把交易来的日本银熔解后带回
。这是当时海外贸易船舶运营的具体事例,与此同时还留下了“六月初二日,开洋至五岛,而投倭牙五官六官”
的航海记录。
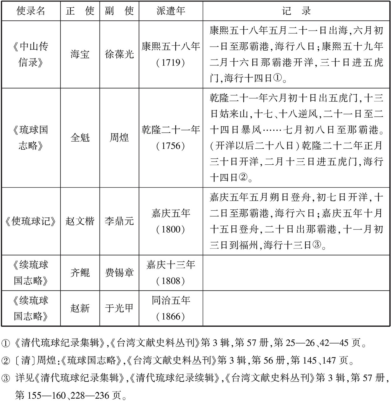
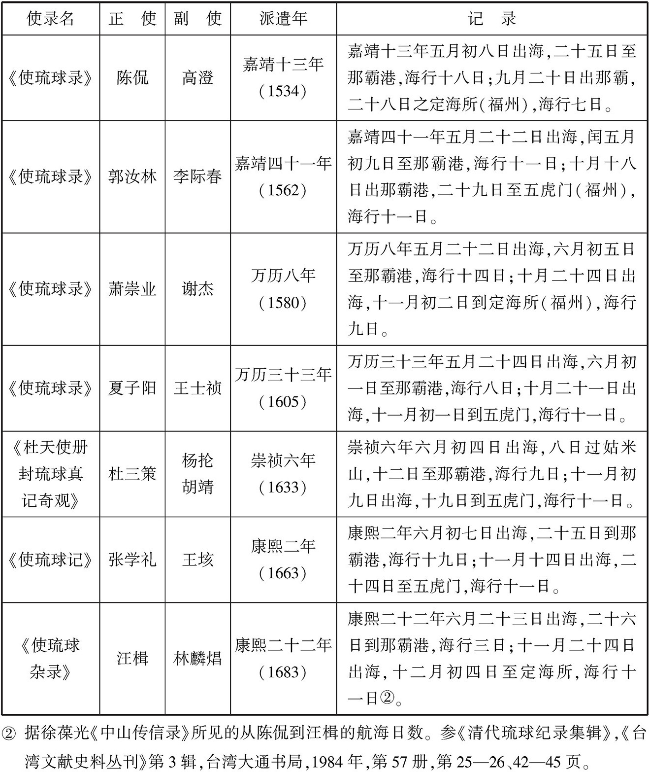
根据中国和特定地域之间的航海事例,可以了解明清时期中国和琉球的关系。特别是在中国派遣到琉球的册封使所留下的记录《使琉球录》中可看出,使节搭乘叫作“封舟”的中国船从福建出发到琉球,再搭琉球国王册封的“封舟”回福建
。各个使节留下来的琉球录简称为《使琉球录》,其中有“使事”的记录,记载着从福建到琉球,从琉球到福建的相关航海记录。表1是这些记录的举例
:
表1 出使琉球使节的航海记录
续表
从向达介绍的《指南正法》中,可以看到类似于航海日志的记载。此书从康熙末年(十八世纪初期)开始编排,其中,《暹罗往长崎日清》《咬留吧回长崎日清》《长崎往咬留吧日清》《咬留吧往台湾日清》《大泥回长崎日清》《往长崎正月丁丑年》
可以视作航海记录。最早的《暹罗往长崎日清》年代不明,只记载着“从五月二十一日到六月二十六日”。《咬留吧回长崎日清》是乙丑年即康熙二十四年(1685)四月二十八日到六月十四日间的记录。《往长崎正月丁丑年》是丁丑年即康熙三十六年(1697)正月初一到初五日间的记录。《大泥回长崎日清》是戊子年即康熙四十七年(1708)五月十六日到六月十九日的记录。《长崎往咬留吧日清》是乙丑年即康熙四十八年(1709)十一月九日到十二月十日间的记录。《咬留吧往台湾日清》是辛卯年即康熙五十年(1711)四月二十二日到五月十四日间的记录。除去《往长崎正月丁丑年》中的一条,其他的都是以“日清”结尾,因此这应该能被看作是中国最早的航海日志。
记载着江南沿海商船“源泰”号航海轨迹的资料依然保存至今。它记录了商船航行到日本以后的事,关于中国的记录却很少。此文记载于道光二十三年郑光祖所编辑的《一斑录·杂述》
卷一《漂泊异域》
中。
在江苏省白茆口的张墅东,有个叫张用和的人,家里世代经营航运,以发往关东的航线为主,其中又以牛庄和山东的胶州、登州方向为多。张氏的船在道光三年(1823)遭遇了海难。根据史料记载:“有一船号源泰,已至山东莱阳销货,又置豆饼、羊皮……等货,而返遭飓,倒拖太平篮。”这艘叫“源泰”号的帆船去山东莱阳进行贸易活动,而莱阳位于山东半岛的中部,因此推测其在登州的港口登陆。该船在山东购入豆饼、羊皮等货物,装船返航时遭遇了飓风,五天后,漂流到了某地。船上人员上岸后,发现这里的人“异言异服者聚,而观意殊不恶,旋有知事者至,其赤足同众,而衣服有别,意气亦异,殆犹中土守港口之千把总也”。当地围观众人的语言、服装和中国人不同,对上岸而来的人并没有敌意;之后来了位看似当地官员模样的人,和其他人的服装不同,看上去就像中国港口的千总官员。
“源泰”号的人员因为语言不通,于是靠写字来交流:“舟人以笔,写高丽、琉球、吕宋等号与认,彼皆摇手,及写日本,乃首肯。因写我中土郡县地名示之。”“顷又有通事者至,聊能通语,称吾人为小唐人,令将船再行,而入至一大镇,名夹剌浦停泊。云此地去王都八站,已为奏闻矣。”不一会儿,终于来了会讲中文的翻译,称“源泰”号上的人为“小唐人”。“源泰”号继续航行,来到了一个叫夹剌浦的地方。虽然没有明确记载“源泰”号靠岸的地名,但是根据当地有翻译的事实可以推断出,那里很可能是九州的萨摩藩。萨摩藩在江户时代以前就和中国有较多交流,出现了一些中文翻译
。“源泰”号的靠岸地点和王都“相隔八站”应该是指日本街道驿站的数字。之后,“源泰”号经由长崎“寻海道回家,四年五月初旬也”,也就是在道光四年(1824)五月初回到中国。
以上的事例虽然不能完全确定商船的漂流地点,但是很明显是漂到了日本。在中国的资料中这样的记载很少,这是一个很珍贵的例子。
史料中还常常出现一些本来预定前往长崎却漂流到日本各地,以及中国的贸易船漂流到日本列岛的事例。日本书籍中残存着较为详细的记录,部分事例如表2所示。这些有关中国船的航海记录有很重要的价值
。
表2 江户时代前期的中国船漂流事例
续表
以下是漂流到长崎的中国船的具体事例。本来预定前往长崎的中国船“万胜”号漂流到相当于现在静冈县的日本沿海。有关该船的漂流,可以参见《长崎志续编》卷八中享和元年(1801)即辛酉年之条目,记录如下:
去申十一月九日,乍浦出唐船刘然乙、汪晴川船于洋中逢逆风、吹流数日,同十二月四日,漂流至远州山名郡凑村地冲合卸碇。
嘉庆五年(1800)十一月九日,该船于中国浙江省嘉兴府平湖县乍浦镇出港去长崎贸易,于宽政十二年(嘉庆五年,1800)十二月四日漂流到日本静冈县。从浙江省到日本静冈沿海,包括遭难漂流,一共在海上航行了二十余天。
清朝有很多中国帆船漂流到琉球的记录
,特别是乾隆十四年(1749)一年就有二十只帆船漂流到琉球诸岛
。琉球国的外交记录《历代宝案》对此有很详细的记载,但有关乾隆十六年(1751)漂流到琉球国宇天港附近的福建同安县林顺泰船的情况,却记载很少
。有关这个事例,可以通过福建巡抚陈弘谋的奏折来分析:
同安县船户林顺泰商船,于上年(乾隆十六年)五月内,装苏木等货,自厦门出口,前往奉天贸易买货。回厦(厦门)十月内,在洋遭风失去篷桅,任风漂流。至十一月十二日,漂至琉球国。
《历代宝案》第2集卷七三中可以看到很珍贵的航海记录:
乾隆五十一年正月初七日,有海船一只,漂来本山,冲礁破坏,船上数人,上岸保命。讯据难民船户蒋隆顺等口称,系江南省苏州府元和县商船,人数共计二十人。乾隆四十九年闰三月二十二日,为本省镇江府姓黄客人所雇,装载生姜,四月三十日,前到直隶天津府交卸,又揽得天津府姓郝客人。六月十八日,前到关东牛庄县,装载粮米。八月初五日,回到天津府交卸,又揽得山东登州府黄县姓石客人,装香木包。十月十五日,去到黄县交卸。本船在彼地方过年,又揽得黄县姓霍客人。乾隆五十年二月二十二日,前到关东,装载粮米。三月二十八日,回到黄县交卸,原客雇原船。五月十八日,前到关东,装载粮米。六月十二日,往到山东武定府利津县交卸,又本客在该地,雇本船。七月二十六日,前到关东装载粮米。九月初七日,回到天津府交卸,又把本船,雇与福建兴化府莆田县商人游华利等,连客共计二十五人。十月二十三日,往到山东武定府海丰县,装载枣子,要到浙江宁波府交卸。十一月二十日,前到关东小平岛,候风。十二月初八日开洋,不拟洋中忽遭狂风,失舵砍桅,任风逐波,漂到贵岛,冲礁打坏等语。
这是有关元和县船户蒋隆顺等二十人的乘船记录。该船受雇于镇江府黄氏,乾隆四十九年(1784)闰三月往天津运送生姜之后,从目的地又搭载乘客和货物,到乾隆五十年十二月该船遇风漂流为止,共被雇用七次。很明显,这是一艘专门以运输为业的船舶。
《历代宝案》第2集卷一六四所记载的有关广东潮州陈进利船漂流至琉球的事件,也出现在道光年间的奏折中。台北故宫博物院的《宫中档道光朝奏折》第2辑所收福建巡抚魏元烺道光十七年(1837)四月二十七日的奏折中写道:
据该难民陈进利、舵水陈发材等供称,俱系广东潮州府澄海县人,内水手杜利等系福建泉州府同安县人,通船共四十名。驾坐商船一只,装糖货,于道光十六年六月二十一日,由澄海县出口,七月二十九日,到山东洋面寄碇。八月十六日,运到天津府贸易。九月二十日,在该处开船,附搭澄海县客民陈福等十名回籍。二十六日,又到山东福山县,采买黄豆、小麦、豆余等物。十一月初五日,开驾回籍。初八日,在洋遭风,碎桅舵,任风漂流,至十二月十六日,漂至琉球国金武郡洋面。十八日又遭暴风猛起,船只合礁击碎,货物沉失,经该处夷官派拨小船,将该难商等救护上岸……
广东省潮州澄海县人陈进利等与水手杜利(福建省泉州府同安县人)乘商船搭载砂糖运往天津,然后从天津搭载澄海县的船客陈福等十人,再到山东福山县购入黄豆、小麦、豆饼等,运回潮州,途中漂流到琉球。可见,该潮州籍船是一艘以从事远距离航海为目的的商船。
可以说,以上两则是通过漂流船记录所能看到的有关船舶经营的具体事例,前者为雇船,后者为商船。
展界令颁布以后,福建往台湾的航海依然兴盛,但清朝政府对此依然是禁止的
。从当时的官员奏折中也可看出,实际上这样的活动并不可能完全被禁止。广东碣石总兵苏明良在雍正八年(1730)九月初十的奏折中这样写道:
偷渡过台,其水脚银二两、三两不等。约于八月十二日,在福建厦门列屿开船,众人陆续乘坐小船……男妇总共一百二十四名,不幸于十三日,驶至澎湖,遇风失去桅舵,漂流至此。
这是偷渡过台的船舶遭海难漂流到澎湖列岛。该船大约是遭遇了台风,从厦门附近漂流一两天后到澎湖。类似的资料在档案史料中还有很多。
乾隆二十八年(1763),福建省邵武府邵武县的朱仕玠从福建德化县学教谕调任台湾府凤山县学。他在《小琉球漫志》卷一中的《泛海纪程》里,记载了其五月下旬从厦门乘船到台的情况:
(乾隆二十八年五月)十八日……羁留厦门,觅海舶,厦门有海关,稽查出洋商旅……二十八日甲申,登海舶……二十九日乙酉,从小担屿张篷出口……三十日丙戌五更放洋。上午以无风,且午潮将至……(六月)初六日壬辰,至澎湖。……按厦门至澎湖,船七更,是为大洋,澎湖至台湾,船五更,或云四更,是为小洋……初七日癸巳,至鹿耳门……初八日甲午,至台湾府。
这是一段由厦门出发,经澎湖到达台湾的鹿耳门的航海记录。可见,这种乘船者的旅行日记也可以看作是对航海日志的补充。
在台湾发行的报纸《台湾日日新报》第1676号(明治三十六年,光绪二十九年十月十四日,1903年12月2日)中有题为《清船触矶》的报道:
上月二十六日,有清国泉州船金兴发号,入基隆港,就该港内三沙湾之海岸,卸碇系留。适遇风波大作,致打触于暗礁,船底遂生破坏,海水因之浸入,颇有危险之迫。是时港内碇泊中诸船,皆走至该处救助,其船长邱日光外十二名,皆得保全性命。其船中积载,豚百二十三头,烟草四十九捆,亦幸得搬运上陆也。
福建泉州的帆船搭载猪和烟草,从台湾基隆港入港,由于遭遇大风,船体破损。虽然这是涉及救护人员和帮助搬运货物的难船救济资料,但也可看作是泉州和台湾基隆港之间的航海记录。
朝鲜官吏的调查记录中常常出现一些有关中国帆船漂流到李氏朝鲜的记载。以下是雍正十年(1732)南通商船的航海记录:
雍正十年正月二十日,徽州商人吴仁则、顾俺等的船,装载棉花二百五十包,自南通州开船。正月二十九日,到山东莱阳县卸下。二月二十八日,自莱阳发船。三月二十八日,运到关东南金州地方,则又有苏州府所管太仓州商人周豹文,雇此船,装炭三百八十担。五月十八日,自南金州开船。六月十七日,到山东宝定府所管天津卫卸下。而后,又有商人徐梦祥,又雇此船,到山东大山口海丰县,贸大枣二百八十七石一斗装载。十月十二日,自海丰发船。回家之际,十四日,大洋中,猝遇恶风,漂到贵国地方。
以上是徽州商人吴仁则雇用南通商船的航海记录,体现该船从长江口附近航行到山东半岛沿海、辽宁省近海、天津等地,分别被人雇用的情况。
嘉庆十三年(1808)十一月,江苏省苏州元和县县民所乘船只漂流到朝鲜的全罗道:
民人龙凤来回称,伊等十六人俱系江苏省元和县人,本年(嘉庆十三年)九月十二日,载篁竹开船,向往山东。十八日,到南通州候风。十月初三日,放洋,逢西北大风,漂荡洋中,于十一月初五日,漂到于此(全罗道大静县西林前洋)。
这是从长江口附近出发前往山东沿海的帆船遭遇大风,漂流到朝鲜全罗道。此外,福建省漳州府海澄县静字一七四九号船嘉庆十八年(1813)的航海情况如下:
俺们本年(嘉庆十八年)四月初八日,自同安县往台湾府装糖属。五月十五日,往江南省松江府上海县,交易茶叶。七月初六日,又自上海县往奉天省西锦州交易后,贩载黄豆一千石,白米十二包……防风六包,要回本县。十月二十七日,发船至洋中。
该船由福建往台湾航行,还曾经由上海北上到辽宁省的锦州,船员由同安县和海澄县人构成。
清末的案例可以参考台湾“中央研究院”近代史研究所档案馆所藏的《朝鲜档》第十三函第二册之第八百三十五文书,有关记录如下:
光绪十年三月初三日,北洋大臣李鸿章文称:……光绪九年十一月十二日,据驻理仁川商务委员、同知衔李乃荣禀称,转据奉天金州姚福庆民船舵工于兴报称,该船长水手共七人,由奉天装木料,赴山东文登县五里岛,卸载旋返。十一月初三日,在洋面遭风漂流……
计开供单
据姚福庆船舵工曲嘉干供,小的现年五十八岁,关东金州民籍,家住在金州小长岛,向系行船度日,在这船充当舵长九年,船户姚福庆,船主姚姓,名宗、名章二人,住在小长岛,一向不在船上管事,自己装成的船,进水已有十七年,历来代客装货物,往来山东、奉天等处,船可载货四万斤,去年在奉天朝鲜交界地方之大东沟,装载长丰栈木头四百二十五条。九月十三日,出口,赴五里岛。十五日,驶抵金州长山岛。二十四日,开行,归一千余里。十月十三日,到山东登州府文登县五里岛,起卸木头,交长丰栈收清。二十日,空舱回船。二十九日,到俚岛。十一月初一日,放洋北归,拟回金州。讵初三日,驶出大海,西北暴风大作,不能向北行,连日飓风。初五日,大桅断折,篷帆吹飞,船身随风,向东南方漂流。九日夜,十一日,漂至朝鲜洪州。
这是盛京省金州的船舶,从东北沿海往山东省的登州运送木材,途中遭遇海难漂流到朝鲜半岛。
江户时代有很多中国商船与日本长崎进行贸易来往,它们的航海记录是研究长崎贸易的重要资料,前期的《华夷变态》一书更是极为珍贵的史料。但中国方面同时期的对应记录比较少,只有若干清政府从日本输入日本铜的记载
,其中之一是乾隆二十八年(1763)正月二十四日浙江巡抚熊学鹏的奏折:
官商范清注,采办铜斤,由乍(乍浦)起运,解供苏省,分解五省官铜。该官商,乾隆二十七年,办回船户杨士合船,铜斤一千箱,于五月十一日,由乍进口,入境即于十二日,起运赴苏,于本月二十三日,出境。又船户魏元盛船,铜斤一千箱,于闰五月十七日,由乍进口,入境即于二十六日,起运五百四十箱,又于二十九日,起运四百六十箱赴苏,俱于六月初一日出境。又船户施新利船,铜斤一千箱,于九月三十日,由乍进口,入境即于十月初六、七等日,起运赴苏,于十月十三日出境。均经沿途各县,加谨稽查防护,并无偷盗、沉溺事。
这是从长崎归来的中国商船从浙江平湖县乍浦镇入港的记录。
这些史料可以看作来长崎进行贸易的中国商船的航海日志。
关于长崎贸易,汪鹏在《袖海编》(昭代业书·戊集)中写道:“日某番,以年之次第计之。如申年首到,则为申一番。次到,则为申二番。”就像这样,书中不记录中国船的船名,而是根据其进入长崎港时天干地支的年份顺序来命名,这是由于有些中国船的船号不明,很难知道它是哪艘船,来了几次。明和四年(乾隆三十二年,1767)到万延元年(咸丰十年,1860)的九十四年间,大约能知道三十余只船的船号。
《日记备查》咸丰元年十月三日(嘉永四年十一月三日,1851年11月25日)一条里写着:“丰利船主:项挹珊;财副:颜亮生、徐熙梅;副财副:杨友樵、陈吉人”,据此可得知船名、船主、船员等信息。丰利船是于十一月二十日(嘉永四年十二月二十日,1852年1月10日)从浙江省嘉兴府平湖县的乍浦港出发的。《日记备查》十二月初六日(嘉永五年正月初六日,1852年1月26日)一条里还写着:“酉刻,进港交办。”可以得知该船酉时进入长崎港,并给它发放了相当于日本通商许可书的信牌。返还时的记录簿《割符留帐》记录着它嘉永五年“正月六日夜”入港。“亥四番船”是该船的编号,船主是项挹珊。此后这艘“亥时四番丰利船”于嘉永五年(咸丰二年,1852)四月十九日领牌号后回国了
。这是船只的搭乘人员留下航海记录的例子,这些资料对于研究中国商船的航海很重要。
1874年9月7日即同治十三年七月二十七日,上海发行的《申报》(第724号)报道:
甬上永泰号金瑞年船,由北装货回南。于二十日,报关溜进梅墟港寄碇,被湖北轮船,于二十一日辰刻进口,碰坏船头……
宁波金瑞年的“永泰”号船,在北洋装好货物回程,到达宁波海关,停泊在镇海县的梅墟港时被湖北籍轮船猛烈撞击后沉没。报道虽然没有记载具体的航行日期,但我们可以知道这是宁波商船在远洋航海时发生的事例。
1897年10月26日,天津的报纸《国闻报》(第1号)中的《营口新闻》中记载道:
民船进出口减数。营口为东三省水道咽喉,商船咸集,帆樯林立。从前民船,每岁进口约计二千余艘,有时多至三千以外。中外通商以来,轮舶渐多,民船渐少,上年计到八百号……
文中指出,从东北营口入港的帆船从原来一年二三千只减少到1896年的800余只。清末对外开放期间帆船是非常重要的运输工具,但进入民国后汽船逐渐取代帆船,成为更新型的运输工具
。
上海发行的1903年8月21日的《国民日日报》副刊中,在“中国警闻”栏的《闽商破产》报道里有以下记载:
南台张礼记,闽之巨商也,家有帆船数艘,专往来胶州、牛庄等处。……闽省具有数十万商本者寥寥,今又复破坏一家矣。
根据报道,福建南台有一个称为张礼记的巨商,经营到山东省胶州和辽宁省牛庄的航海事业,后来破产。张家所在地福建南台,作为木材的集散地一直很繁荣,在道光《乍浦备志》卷六中也有以下描述:“福省之南台镇,为木植凑集总所。”
南台的船舶利用有利的地理位置,把木材运输到和清朝商业中心苏州很近的乍浦,该港位于浙江省的东北沿海。这则报道表明,当时存在着专门以木材运输为业的帆船从业者。
1909年12月8日,在福建省厦门发行的《闽报》(第555号)“本埠新闻”一栏中有《覆舟求帮》一文:
福清商船,日前由香(港)载米至汕头地方,该帆船忽被狂风吹覆,船内三十人幸获邻船救援,均保全,只有一人随波逐流。
福建省福州府管辖之福清县的帆船,从香港搭载谷物回广东省汕头的途中遇狂风,遭遇海难。这可以看作一则福建帆船在广东进行谷物运输的航海记录。
1910年5月7日,《闽报》(第1424号)“省会要闻”中的《商船被劫》一文记载:
商船金顺益,由闽装运木植各货,前往上海,于本月初八日,驶至金驷门洋面,突遇贼船十余艘,四面兜围。
从福州出发装运木材到上海的商船金顺益,在航行途中被海盗袭击。1910年11月26日《闽报》(第1511号)“三山杂记”中的《商船沉没》一文写道:
日前有大商船新源成,由福州载货,前往胶州卸售,后即由该处装载豆饼各货来闽,不料该船绕行至胶州海外之洋面,遇风沉没,计损失资本不下三万余金云。
大型商船新源成从福建运输货物到山东省的胶州港,在胶州港卸货后装载豆饼等货物回福建,在胶州遭遇海难而沉没,损失了三万余金。
虽然这些例子并不是详细的帆船航海日志,但也可以看作帆船航行活动的记录,同时也是福州到上海、胶州等北洋方向沿海贸易盛行的确证。
清末光绪三十三年(1907)九月发行的《奏设政治官报》第一七四号,根据署名直隶总督杨士骧等人上奏的《奏救护失事商船出力各员请奖折》,可以找到24只中国商船漂流的例子。虽然不能找到有关航海记录的详细叙述,但是提供了关于华北沿海商船海难的珍贵资料。各船的船员数量从15名到62名不等,大部分船只有30多名船员(表3)。
表3《政治官报》中的中国商船漂流记录
综上所述,根据分散在各史料中的中国帆船航海记录,可以知道帆船时代中国商船运营的具体情况,特别是中国大陆沿海的帆船航海轨迹。地方志上还有很多有关从福建到台湾、台湾经上海往天津方向航行的记录。如,清末《苗栗县志》卷七“风俗考证”中记载着“台湾中部西岸的苗栗县近则福州、漳州、泉州、厦门,远则宁波、上海、乍浦、天津以及广东”
,主要记录航行地点。随着此类航海记录的发现,可得知帆船的出港口、进港口以及船舶的航行目的,也可得知这些船舶运营、经营的具体情况以及航行的轨迹等。可以说,通过各种史料,我们可以对帆船航运业的重要性产生更清晰的认识。
(翻译、校对:杨蕾)