



韓國唐詩學大致經歷羅麗時期、麗鮮時期和李朝中、後期四個階段。羅麗時期(統一新羅與高麗前期),與中國唐朝在時代上有交接,直接受唐詩的影響,對唐詩采取學習和模仿的態度。麗鮮時期(高麗中期至李朝前期),韓國詩學開始受到宋詩的廣泛影響,學蘇學黄陳,此一時期的杜詩學亦是籠罩在宋詩學的陰影之下。李朝中期,一方面是在明代前後七子復古思潮的影響下,由宋詩而轉入唐詩,另一方面也是李朝詩歌在宋詩長時間流行之後所進行的内部調整。而到了第四個階段,則是對唐宋詩風的一種超越,兼宗唐宋,或是超唐越宋,這一階段裏,我們同樣可以看到清人詩學對於韓國詩學觀念的觸發作用。 [1] 正如李德懋所説,韓國人對中國文學接受有一個相對遲緩的過程,中國詩歌的風尚並非直接影響到韓國人,而是有一個時間差,這個時間差,李德懋説有數百年。當然,就唐詩與高麗詩歌的關係來看,這個説法並没有太大的問題,但是到了李朝時期,這個時間差就會大大縮短。 [2] 當然,本章並非要對韓國唐詩學做一個歷史性的陳述,只是在邏輯層面從學習、輸入、參與、比擬、再造、邀譽和自立等七個方面,對韓國唐詩學的生成過程略加描述。
韓國漢語詩歌的寫作,據説最早始於箕子《麥秀歌》,然而自漢至隋,傳世之作寥寥數首,難以具説。到了唐代,漢詩寫作的數量和水平開始有大幅提升。據《新唐書》卷四十四《選舉志》載:唐太宗時置弘文館,“四夷若高麗、百濟、新羅、高昌、吐蕃,相繼遣子弟入學,遂至八千餘人” [3] 。這説明,古代韓國人在唐初就已經派遣子弟來長安求學了。而據金富軾《三國史記·新羅本紀》載:“(善德王九年,640)夏五月,王遣子弟於唐,請入國學。是時,太宗大徵天下名儒,爲學官,數幸國子監,使之講論。學生能明一大經已上,皆得補官。增築學舍千二百間,增學生滿三千二百六十員。於是,四方學者,雲集京師。於是,高句麗、百濟、高昌、吐蕃亦遣子弟入學。” [4] 似乎是在新羅的帶動下,高句麗、百濟加入了派遣子弟入學的行列。在唐代,最早記録的韓國人詩作當是新羅真德王四年(650)寫給唐高宗的《太平頌》。儘管這篇作品是否是真德王的自作,中韓學者仍保有懷疑的態度,但絲毫不會改變我們對韓國唐詩學的認知。在以後的歲月裏,我們能看到不少韓國人在唐代生活、學習和仕宦的經歷。其中被官方派遣到唐代的學生和使者,應該是這一時期接觸和學習唐詩的主力。崔瀣《送奉使李仲父還朝序》云:“進士取人,本盛於唐,長慶初有金雲卿者,始以新羅賓貢題名杜師禮榜。由此以至天祐終,凡登賓貢科者五十有八人。” [5] 長慶是中唐敬宗的年號(821—824),這説明經歷了大概二百年的學習,韓國人終於行進到了唐詩學的上位狀態。據韓國文璇奎的《韓國漢文學史》一書,在這一時期的韓詩人有金雲卿、金可紀、崔利貞、金淑貞、金允夫、金立之、朴亮之、金夷吾、金文蔚、李同、崔致遠、崔匡裕、崔承、朴仁範、崔彦撝、崔光允、金渥等18人。 [6] 而據柳晟俊《新羅與渤海漢詩的唐詩論的考察》一書的考察,則有王巨仁、金真德、薛瑶、金地藏、朴昂、道允、慧超、靈照及題作高麗使和新羅僧的各一人,共10人。 [7] 他又對渤海時期的韓國詩人進行了考察,從《全唐詩》中得封行高、高嶠、高瑾、高適、封敖、封彦卿、高璩、高駢、高元裕、高雲等10人,從《全唐詩補編》中得楊泰師、王孝廉、仁貞、貞素、高士廉、高邁、高元裕、封特卿、李愚、李玄光等10人,除去兩書重複一人,共得19人。儘管這前後29人,有的可能並非一般意義上的韓國人,但是也能從中約略窺見韓國人學習唐詩的一般情形,及其所取得的巨大成就。在衆多的人物中,尤以崔致遠、朴仁範最爲突出。徐居正《東人詩話》卷上説:“吾東人之以詩鳴於中國,自三君子始,文章之足以華國如此。” [8] 三人即崔致遠、朴仁範及此後的朴寅亮。
到了高麗光宗九年(958),根據從中國來的文人雙冀的建議,開始設立唐代科舉樣式的進士科考試,詩、賦成爲其中重要的考覈内容。作爲唐代詩歌最爲重要的樣式近體詩,無疑成爲了士子争相學習的對象。到了成宗時期,詩賦創作甚至成了官員的一種制度化的設計。成宗十四年(995)春二月己卯:“予恐業文之士,纔得科名,各牽公務,以廢素業。其年五十以下,未經知制誥者,翰林院出題,令每月進詩三篇、賦一篇,在外文官自爲詩三十篇、賦一篇,歲抄附計吏以進,翰林院品題以聞。” [9] 徐居正《東人詩話》卷下:“高麗光、顯以後,文士輩出,詞賦四六,穠纖富麗,非後人所及。”崔滋《補閑集》:“今之後進,尚聲律章句。琢字必欲新,故其語生;煉對必以類,故其意拙。雄傑老成之風,由是喪矣。” [10] 崔滋從文學風尚的唐宋變遷歷述了高麗到李朝的文學發展變化,這説明在最初的科舉詩賦寫作中,唐人的影響可謂巨大。到了文宗三十四年(1080),詩人朴寅亮與金覲出使宋朝,宋朝人把他們的詩文合編在一起,以《小華集》爲名加以刊行。這説明韓國詩賦科舉在經歷了一百多年後,其詩歌創作已經基本達到了中國詩人的水準,從而獲得中國詩人的讚許。雖然我們可以想見,彼時的韓國人創作還基本停留在唐風的層面。在今日留傳下來的這一時期的詩作中,不少詩人還是專門學唐的,除了前面所説的到的朴、金二人,還有金緣、鄭知常、俞昇旦、金仁鏡、李奎報、陳澕等人。其中,大詩人李奎報的詩作無疑居於唐宋承接之時,在他的身上,能够非常清晰地看到唐宋詩風的融合與傳遞的痕跡。自此而後,隨著蘇軾父子兄弟的詩文在韓國的廣泛傳播,以及江西詩派的浩大影響,韓國人也步其後塵,學宋詩的越發多了起來。可見,韓國詩壇的詩風轉向無不與中國發生著密切的關聯,雖然在時間上存在著一定的時間差,但是在歷史軌跡上卻十分近似。所以,明人的尊盛唐、清人的倡神韻,也無不對韓國詩歌發生著巨大的影響,從而促使了韓國詩風的變化,如果説唐風的傳遞可能是兩百年的時間,而宋風的傳遞則不會超過百年,明清的詩風好尚傳遞,往往縮短至二三十年,甚至達到了幾乎是同步的狀態。這説明,韓國人學習中國詩歌的步調存在著一個逐步加深和加快的過程。到了清代,在古體詩(此處所説古體是相對於白話來説)的創作上,韓國的詩歌風氣與創作水平可以説是與中國詩人並無二致了。
在對唐詩的學習中,唐代大詩人無疑是韓國人學習最爲用意的目標,如李白、杜甫、王維、白居易、韓愈、杜牧、李商隱等人。關於這方面的文獻記載十分常見,這裏我想引韓國學者李丙疇評論麗末鮮初時期的杜甫熱來加以説明,他説:“高麗末年,鄭夢周(1337—1391)、李崇仁(1347—1392)、韓修(恭愍王朝)、鄭道傳(?—1398)、權近(1352—1409)和卞季良(1369—1430)等也都是未離杜甫規範的巨匠,分别在朝鮮王朝前期爲朝鮮半島文學的蔚興有過貢獻。”又説朝鮮王朝建立以後,“當時動員了許多詩人和研究詩的學者注譯杜詩。於是《纂注分類杜詩》、《虞注杜律》、《趙注杜律》和《讀杜詩愚得》等專著得以復刊,堪稱杜詩的全注譯的《分類杜工部詩》,也得以印行。它們顯示了當時韓國學杜的深度與廣度,也可説是東方文化的一大自豪。這一來,韓國古代持續200年之久的慕蘇與套襲蘇東坡詩文的風氣漸漸趨於冷卻。學唐‘主性情’的風氣壓倒了學宋之‘主性理’的風氣。” [11] 所以,到了李朝中後期,當韓國詩人在唐宋之争的泥潭中挣扎起來後,他們對杜詩纔有了進一步的認識,正如此一時期的崔瀣在談到學杜的體驗時説:“予惟不行萬里地,不讀萬卷書,不可看杜詩。予寡淺,寓目成篇,尚懼其僭。” [12]
韓國人學習唐詩,究竟有多少人,目前還没有一個具體的統計,但是如果説大多數詩人從唐詩學起,受唐詩的影響,或不爲過。哪些詩人模擬唐詩,雖然在今天我們可以從具體的創作出發,來一一加以指認,只不過所花的時日要多出許多,並且又會因指認者的學術水平差異而出現諸多的不同。但是如果從韓國人的自身評論出發,來指認一些詩人,應該没有太大的出入。所以,筆者接下來便是從韓國人的自身評價系統中,去尋找模擬學習唐人詩歌的代表人物。至於從創作層面的考察與辨析,留待後文再加分析。
韓國詩人中,學習唐詩最爲著名的當推三唐詩人,即崔慶昌、白光勳和李達。許筠《鶴山樵談》是這樣來評三人之功的:“本朝(指李氏朝鮮)詩學以蘇、黄爲主,雖景濂(金宗直)大儒亦墮其窠臼,其餘鳴於世者率啜其糟粕,以造腐牌坊語,讀之可厭。盛唐之音泯泯無聞。……隆慶、萬曆間,崔嘉運、白彰卿、李益之輩,始攻開元之學。黽勉精華,欲逮古人,然骨格不完,綺麗太甚。置諸許、李間,便覺傖夫面目,乃欲使之奪李白、摩詰位邪?雖然,由是學者知有唐風,則三人之功亦不可掩矣。” [13] 雖然對三唐詩人的詩歌成就略有壓低,但是卻承認三唐詩人在詩歌學唐的問題上所做出的貢獻。
除了三唐詩人外,就要數金宗直、盧守慎、柳夢寅、權韠、李好閔、李睟光、許篈、鄭斗卿等人了。 [14] 其中金、盧、柳、權等人專攻老杜,時爲人所稱。而作《杜詩批解》的李植在杜詩學上的成就和對後世的沾溉更是值得關注。他在《示兒孫等·科文工夫》一文中説:“《文選》、《楚辭》鈔一册,李、杜、韓、蘇、黄七言,毋過兩册(常時讀誦,不限數,學賦者學詩者擇於二者)。”又於《學詩準的》中説:“余兒時無師友,先讀杜詩,次及黄、蘇、《瀛奎律髓》諸作,習作數千首,路脈已差。然後欲學《選》詩、《唐音》,而菁華已耗,不能學。又不敢捨杜少陵而學唐,故持疑未決。四十以後,得胡元瑞《詩藪》,然後方知學詩不必專門,先學古詩唐詩,歸宿於杜。” [15] 申緯《東人論詩絶句》第三十四首説:“天下幾人學杜甫,家家尸祝最東方。時從批解窺斑得,先數功臣李澤堂。”並於其下標注云:“東人之學杜者不但不得其髓,並與皮貌而得之者鮮矣。澤堂《杜詩批解》或時有搘拄,然有裨於初學則多矣。余亦少日嘗問津於是書耳。” [16]
在對唐詩的學習過程中,唐詩文獻的東傳無疑爲之提供了十分的便利。最初傳入的典籍中,於詩歌創作最爲直接的當是南朝梁代的《昭明文選》。《昭明文選》做爲唐人科舉之書,與唐代詩歌興盛的關係已經毋用置喙,而韓國人學習《文選》,無疑是與唐人站在同一起跑綫上。 [17] 只是唐人在中古詩歌的基礎之上,特别是在永明體的基礎上發展出了近體詩,而韓國人還在步趨選體,在這一點上,呈現出了韓中之别。這種韓中之别,當然是因爲韓中詩歌的發展脈絡不同所帶來的。唐人詩接續的是梁陳餘續,它是在反對梁陳宫體的基礎之上發展而來的,而梁陳宫體則是將辭藻、對偶、聲律等形式發展到了極致,唐人在此方面繼加努力,並注入時代的精神内容,便可創作出較爲成熟的近體詩。韓國人則不同,同樣是學《文選》,由於對“後《文選》時代”的中國文學軌跡並不熟悉,所以至多也就停留在古詩或選詩的階段,很難從《文選》中開拓出近體詩的業績。而對於近體詩的學習,則要到近體詩的大家紛紛湧現之後,並爲時人所欣賞,纔能成爲普遍效法的對象。
隨著韓中文化的交流,韓國人來到中國,學習中國的文化,學習中國的詩歌,唐詩纔開始陸續爲人所接受,而唐詩文獻也開始大量流入韓國。至北宋後期,甚至有傳説其時的高麗所保存的書籍中已經有不少是中國所没有的。《海東繹史·藝文志》於《貴耳集》條下引文曰:“宣和間有奉使高麗者,其國異書甚富,自先秦以後晉唐隋梁之書,皆有之,不知幾千家幾千集。” [18] 這説明,唐詩文獻的傳入,數量和種類都相當可觀。例如杜詩文獻,據李丙疇《韓國漢文學裏的杜詩》一文,樊晃《杜工部小集》和王洙《杜工部集》傳至韓國,估計在高麗中葉。其後,蔡夢弼的《杜工部草堂詩箋》和黄鶴的《集四家注杜工部詩史補遺》都曾在韓國刊刻。而朝鮮正祖時期(1776—1800在位),更是由於其對杜詩的喜好,杜集幾乎遍及各道:“當時,朝鮮半島各道的文人都有《杜律分韻》,它與《虞注杜律》均有大、中、小字本,共有8種之多。此外,還印行了《杜陵分韻》。正祖的尚杜,在韓國文學史上是最令人注目的現象。” [19] 根據他的搜集和整理,在韓國流傳和刊刻抄寫的杜詩文本有數十種之多。
根據有關書目類文獻的記載,韓國人所保有或傳刻的唐詩數量十分巨大。如《洪氏讀書録》,便記有《文苑英華》、《樂府詩集》、《唐音》、《唐詩品匯》等數種,以及《李太白集》、《杜詩》等作家别集。而《清芬室書目》所載則更多,如:《唐翰林李太白文集》五卷一册,《杜工部草堂詩》零本四册,《黄氏集千家注杜工部詩補遺》缺本三册,《杜工部詩范德機批選》六卷一册,《纂注分類杜詩》零本二册,《須溪先生校本韋蘇州集》零本一册,《五百家注音辯昌黎先生外集》十卷二册,《樊川文集夾注》四卷附外集一卷二册,《李商隱詩集》十卷二册,《唐陸宣公集》二十二卷五册。此外,還有《瀛奎律髓》零本二册(又有零本一册) [20] ,《唐詩鼓吹》零本一册(元好問撰,郝天挺注),《雅音會編》零本四册,《唐詩正音》零本一册(又零本一册),《唐詩正音輯注》零本一册。又有《分類杜工部詩諺解》殘本一卷一册,《朱文公校昌黎先生集》殘本七卷二册(又有殘本四卷,外集殘本□卷三册),《唐柳先生集》殘本四卷一册,《纂注分類杜詩》殘本一卷一册,《香山詩抄》一卷一册。 [21] 又有《精選唐宋千家聯珠詩格增注》殘本三卷一册,《唐宋聯珠詩格附録》殘本七卷三册 [22] ,《分類補注李太白詩》殘本三卷二册(又有殘本二卷一册),《韓昌黎詩》殘本一卷一册,《唐柳先生外集》殘本一卷新編外集别録附録一卷一册,《唐詩鼓吹》殘本三卷一册,《讀杜詩愚得》殘本二卷二册,《唐詩品匯》殘本七卷首一卷三册,《唐百家詩》殘本五卷二册,《瀛奎律髓》殘本六卷一册,《文苑英華》殘本五卷一册。
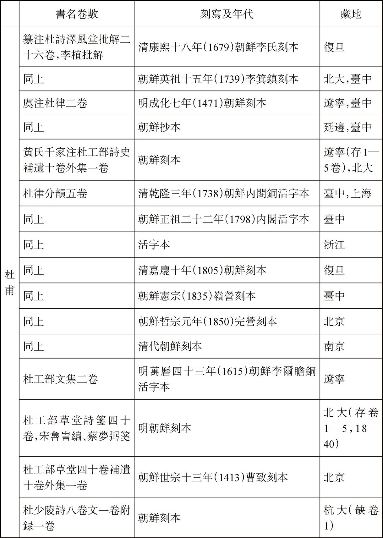
以上僅僅是韓國書目文獻中所記唐詩文獻材料,而實際傳入韓國以及韓國人自刻自抄的唐詩文獻保守估計要有數十倍乃至百倍。中國學者曾經據各大圖書館所藏高麗古籍做過一個調查,撰成《中國所藏高麗古籍綜録》一書,從中可以發現,不爲以上書目文獻所載的唐詩文獻還有不少。下面僅列出李杜詩集的部分,以見其一斑: [23]
表1-1 中國所藏高麗古籍之李杜部分
續表
續表
此處所言參與,主要是指韓國人對唐詩所進行的唱和、集句、評論和注解的工作,從邏輯上來説,是學習、輸入之後所進行的第三步工作。
韓國人和唐詩最突出的當屬和杜詩。如韓修有《夜座次杜工部詩韻》,金昌翕有《秋興八首》和韻兩篇,崔岦有次杜韻二十五篇,丁若鏞亦有和《秋興八首》和仿《三吏》《三别》之作,又有《入蜀紀行詩》《青州紀行和杜詩十二首》。此外,有集杜詩的,如尹善道《寄李明遠集古》和《集古寄伴琴》,其中便有杜詩集句六篇;申光洙《登岳陽樓嘆關山戎馬》四十四句,皆是從杜詩中摘取二三字乃至四五字 [24] ;李齊賢用杜語編了《洞仙歌》,其形式亦與集句相仿。 [25] 此外就是仿作,如李翔《遠征行·催租吏》便是仿杜《兵車行》《三吏》《三别》而作,成俔的《七歌》便是明顯地模仿杜之《乾元中同谷縣作歌七首》,申緯有仿《八哀詩》八首。
最引人注目的便是黄漢忠(生卒年未詳,1525年進士)的《和唐詩鼓吹》。《順興志》、《海東雜録》引《竹溪志》載其有《和唐詩鼓吹》二卷。黄俊良跋曰:“宫商間奏,奎璧聯輝,平韻則紆餘而流麗,險步則圓轉而妥熟。比之作者,亦無多讓,其致功之勤、用心之苦,吁亦至矣。彼其排比聲調,組繪格律,號爲名家,猶未免推敲之索,公獨竊慕盛唐,屬和《陽春》,無寒瘦辛艱之態,而非效顰學步之比,其風流氣象,可以想見,而始可與言詩已。” [26] 周武陵跋云:“其律熟而謹,其辭雅而古,使之望於唐,其氣味未必相遠矣。” [27]
還有就是高麗後期的林惟正(1153—1196?)的《百家衣集》三卷,五七言290首。其中集唐詩至少156家792句,可謂蔚爲大觀。李德懋《清脾録》録其中數句曰:“花非識面迎人笑(齊己),草不知名隨意生(李商隱)。”“能歌姹女顔如玉(李宣),愛酒山翁醉似泥(歐陽脩)。”“嶺上晴雲披絮帽(蘇軾),水中明月卧浮圖(仝上)。”“勸君更進一杯酒(王維),與爾同銷萬古愁(李白)。”並評説:“皆如天衣無縫。柳泰齋曰:‘集句,荆公所難,近世林祭酒惟正、崔先生(報)[執]鈞皆能之。我國文籍鮮少,林崔所集,多有不見不聞之人,此甚可疑。’” [28] 按:柳方善因“文籍鮮少”而懷疑集句的不可靠,大概是因視域所限而致,於無可疑處而疑也,然從另一方面也可見出當時的集句作者對中國詩歌特别是唐詩的熟悉程度。
評論唐詩方面,如許筠(1569—1618)説:“詩至於宋,可謂亡矣。所謂亡者,非其言之亡也,其理之亡也。詩之理,不在於詳盡婉曲,而在於辭絶意續,指近趣遠,不涉理路,不落言筌,爲最上乘。唐人之詩,往往近之矣。宋代作者不爲不少,俱好盡意而務引事,且以險韻窘押,自傷其格,殊不知千篇萬首都是牌坊臭腐語,其去詩道數萬由旬,豈不可悲也。” [29] 其對於唐宋的評判儼然與嚴羽相合。在李朝詩學是學唐還是學宋之際,許筠公然倡唐,對唐詩的屬性加以概括厘正,以使其時的詩歌走向正道,功不可没。
在唐宋詩學中,許筠主唐詩,唐詩中又主絶句。其《題唐絶選删序》云:“嘗謂詩道大備於《三百篇》,而其優游敦厚,足以感發懲創者,國風爲最盛。雅、頌則涉於理路,去性情爲稍遠矣。漢魏以下爲詩者,非不盛且美矣,失之於詳至宛縟,是特雅頌之流濫耳,何足與於情性之道歟!唐之以詩名者殆數千,而大要不出於此。甚至綺麗風花,傷其正氣,流而貽教化主之誚,此豈非詩道之陽九耶。以余觀之,唐人五七言絶句梓而傳凡萬首,其言短而旨遠,其辭藻而不靡,正言若反,巵言若率,不犯正位,不落言筌,含諷托興,刺譏得中,讀之令人三嘆咨嗟,真得國風之餘音,其去三百篇爲最近。是以當世樂人采以填歌曲,如王維、李益輩之作,至以千金購入樂府。王少伯、高達夫之詞,雲韶諸伎皆能唱之,豈不盛歟!唐之諸家,盛而盛,至中晩而漸漓,獨絶句則毋論盛晩,具得詩人之逸韻,悉可諷誦,雖閭巷婦人,方外仙怪之什,亦皆超然。唐之詩到此,可謂極備矣。” [30]
又如金昌協(1651—1708)論詩主性情,倡自然,其所依據即唐詩。他説:“詩者,性情之發而天機之動也,唐人詩有得於此,故無論初盛中晩,大抵皆近自然。今不知此,而專欲模象聲色,黽勉氣格,以追踵古人,則其聲音面貌雖或髣髴,而神情興會都不相似,此明人之失也。”他能看出明人模擬唐人的弊端,認爲學唐應該重在抒寫性情,而不是在言語仿佛上。所以,他對於李夢陽勸人不讀唐以後書、李攀龍不用唐以後語表示不屑,認爲“夫詩之作,貴在抒寫性情。牢籠事物,隨所感觸,無乎不可,事之精粗,言之雅俗,猶不當揀擇,況於古今之别乎。”這是對明人泥古的一種超越心態。所以,他提出,學唐亦不必似唐:“唐人之詩,主於性情興寄,而不事故實議論,此其可法也。然唐人自唐人,今人自今人,相去千百載之間,而欲其聲音氣調無一不同,此理勢之所必無也。强而欲似之,則亦木偶泥塑之象人而已,其形雖儼然,其天者固不在也。又何足貴哉!” [31] 這些話則觸及到了學唐的精髓,非唯於韓國人有所警示,即使是於中國詩學亦是大大有益的。
丁若鏞亦有多處文字論及唐詩,其中論杜詩愛君憂國、用事無跡一處,亦頗可留意。《與猶堂全書》卷二十一《寄淵兒》説:“後世詩律,當以杜工部爲孔子。蓋其詩之所以冠冕百家者,以得《三百篇》遺意也。《三百篇》者,皆忠臣、孝子、烈婦、良友惻怛忠厚之發。不愛君憂國,非詩也;不傷時憤俗,非詩也;非有美刺勸懲之義,非詩也。故志不立,學不醇,不聞大道,不能有致君澤民之心者,不能作詩,汝其勉之。”又説:“杜詩用事無跡,看來如自作,細察皆有本(有出處),所以爲聖。韓退之詩,字法皆有所本(有出處),句語多其自作,所以爲大賢也。蘇子瞻詩,句句用事,而有痕有跡,瞥看不曉意味,必也左考右檢,采其根本,然後僅通其義,所以爲博士也。乃此蘇詩,以吾三父子之才,須終身專工,方得刻鵠。人生此世,可爲者多,何可爲此乎?然全不用事,吟風詠月,譚棋説酒,苟能押韻者,此三家村裏村夫子之詩也。此後所作,須以用事爲主。” [32] 這篇文字是其寫給他兒子的,從中可以見出韓國人教育子弟學習唐詩的一般情狀。其中對於杜甫、韓愈、蘇軾的比擬,雖是從實學派出發,然而亦是學唐人詩的一種精神體驗。
韓國人有關唐詩的評論内容非常豐富,前引《韓國詩話全編校注》收羅了絶大部分韓國詩話的内容,其中有關唐人唐詩者不知有幾千條,兹不絸縷畢舉,僅列出以上三家,略可觀其梗概。
對唐詩的注解主要集中在杜詩上。最爲著名的當爲李植的《纂注杜詩澤風堂批解》二十六卷。《北京大學圖書館館藏古代朝鮮文獻解題》説:“此書爲朝鮮唯一之注杜專書。李植於杜詩著工最深,號稱東國之杜少陵(申紫霞言)。” [33] 《册板目録》著慶尚監營、慶尚道營並有《杜詩批解》二十二束十二丈,《鏤板考》著《杜詩批解》二十八卷,題解云:“本朝李植撰。始,植解有初、晚兩本,植没後,曾孫箕鎮參證而節删之,用黄伯思之例編耳,爲次而不分古今體,且以方音譯其句讀。嶺南觀察營藏印紙二十四牒十二張。” [34] 《東國通志·藝文志》、《增補文獻備考·藝文考》並著有《杜詩批解》十四卷。
此外,還有《杜詩諺解》,《書册印紙數》有《杜詩諺解》紙三十三卷。《增補文獻備考·藝文考》著録《杜律諺解》十七卷,文莊公曹偉撰。同書於《杜詩注》下云:“成俔《叢話》曰:世宗命諸儒撰注杜詩,柳允謙以白衣參選,人皆榮之。”柳允謙等人所注,即是諺解。《東國通志·藝文志》載《杜詩注》云:“世宗命諸儒臣著,柳允謙以白衣參選。” [35] 又同書載《杜詩諺解》十七卷,題作“文莊公曹偉奉教著”。《清芬室書目》亦載有《分類杜工部詩諺解》二十五卷十七册。諸目録所載卷數不等,但仍然可見編纂《杜詩諺解》時,其規模之大。李丙疇説:“編纂《杜諺》時,動員了當時所有的詩學者。這一大業,著手於世宗朝,完成於成宗朝,前後費時四十年之久,無愧爲韓國譯詩集之發端,無愧爲注譯杜詩的全集。” [36]
除杜詩注解外,比較有名的還有《夾注名賢十抄詩》、《李翰林集注》、《樊川文集夾注》、《精選唐宋千家聯珠詩格增注》等注本。 [37]
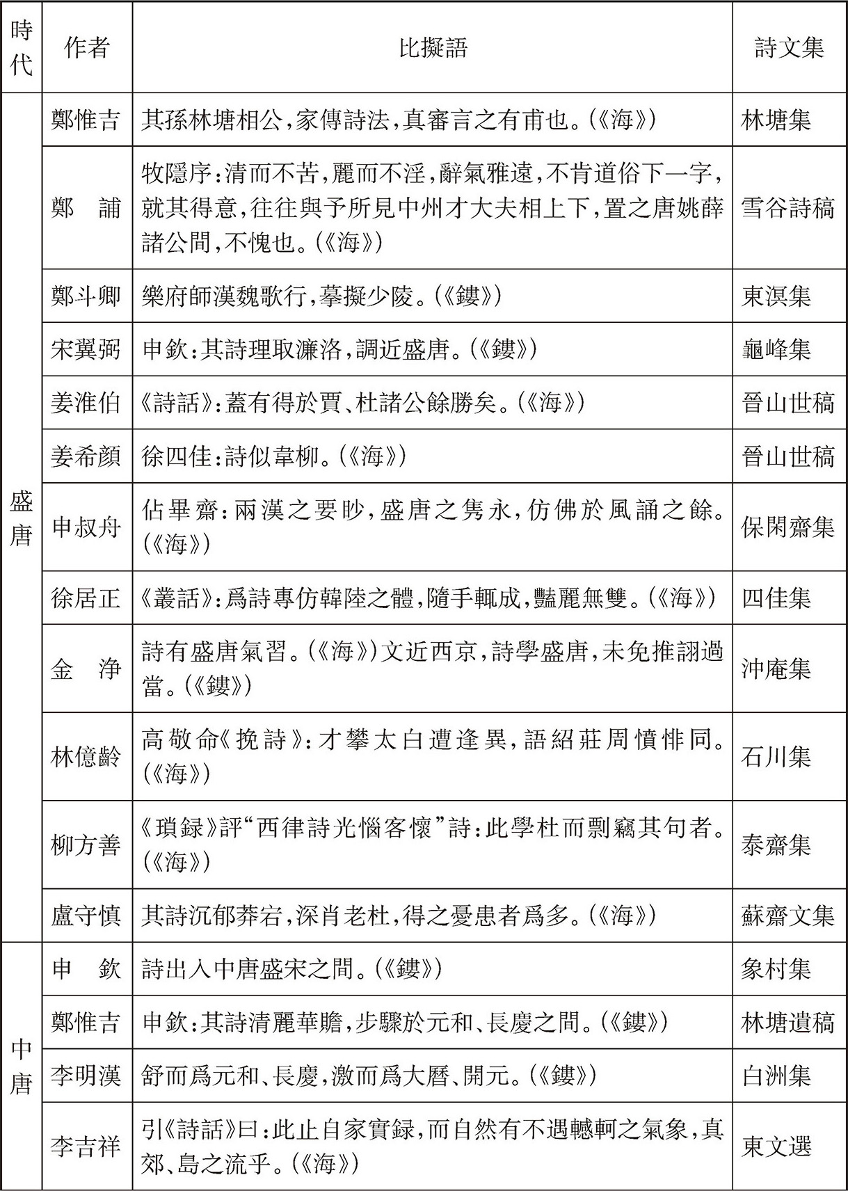
將韓國詩人比作唐詩人,將韓國詩歌比作唐詩,這是韓國人論本國詩慣有的手法。這方面的事例可謂浩繁難盡。此處僅據《鏤板考》及金烋《海東文獻總録》所列相關内容略作排檢,列爲一表,以備一覽。
表1-2 韓國文獻著録中的唐詩比擬
續表
續表
續表
據上表可知,既有揭示某人之作隸屬某一時期,又有説明某人某作似唐代某位詩人。這些韓國詩人中,有的爲文學史家歸入宋詩風的,如李奎報、徐居正,然亦因某些作品而被人指認爲有唐風。可見唐人唐詩一直以來都是韓國詩人創作和批評的標杆。
所謂再造,就是在中國已有的詩集、詩選的基礎之上,爲了適應韓國人學習唐詩,或體現韓國詩歌創作水準,而進行的詩選工作,以及對於東人韻書的編纂。 [38]
韓國人所編唐詩文獻選,古體詩最突出的當是成俔(1439—1504)等人的《風騷軌範》。此書是一部收録自漢至元的古體詩選。其自序云:“我國詩道大成而代不乏人,然皆知律則不知古,其間雖有能之者,未免有對偶之病,而無縱横捭闔之氣,以嫫母之姿而效西子之顰,實今日之痼疾,而不能醫者也。余嘗在玉堂云云,譬如清廟者,見朱弦疏越,三嘆而有遺音,大羹玄酒,淡泊而有至味,夏爵殷鹵,貴重而無粉飾之侈,足以鼓其氣,養其脈,昌其辭,以造乎淵弘博大之域,然後始可與論古之風矣。” [39] 另外還有《風騷選》,爲朴嘯皋所作,是書是在《風騷軌範》之上再繼而選之,爲童丱指南。《清芬室書目》著録爲殘本,前集六卷,後集十卷,共七册。
律詩方面的選本明顯超出了古詩。主要選本如下:
《格齋賡韻唐賢詩》一卷(又有《格齋賡韻宋賢詩》一卷),朝鮮孫肇瑞撰,刻本,朝鮮密陽萬魚寺胤漢跋,成化十五年(1479),1册1函。據《北京大學圖書館館藏古代朝鮮文獻解題》,是書上卷(即唐代)按天文、時節、花木、尋訪等類編唐代諸賢絶句,下卷按宫詞、時令、釋道、雜詠等類編宋代諸賢之絶句,但未著撰詩者。 [40]
《八大家詩選》一套十册,《大畜觀書目》著録。按:此《八大家詩選》是否即《增補文獻備考·藝文考》所説的《八家詩選》,不得而知。《八家詩選》,題作一卷,從容量上來説,與《八大家詩選》一套十册不相匹配。《八家詩選》題作安平大君瑢與諸儒選集李、杜、韋、柳、歐、王、蘇、黄諸詩。朴彭年、李塏、成三問等皆有序。《海東文獻總録》於《八家詩選》下録朴彭年序云:“詩自風騷以後,唯唐宋爲盛。唐宋間之所謂八家爲傑然,……溯黄蘇之流,登李杜之壇,以入於雅頌之堂,則庶不負今日編集之意矣。” [41] 則知《八家詩選》雖涵蓋唐宋八家,但仍以李杜爲宗。
朝鮮正祖李祘《詩觀》五百六十卷(寫本),《群書標記》著録。其解題引正祖自序云:“詩至於有唐而可謂大盛,上下三百年之間,作者名家磊落可數者蓋纍百有餘,雖取玉於昆岡,多可抵鵲,而采珠於滄海,貴其探驪。今選四十三家,此其尤傑然可觀者也。齊晉迭霸,曹鄶可以無譏矣。” [42] 以下又分别對所選四十三家一一加以點評。其所點評文字,或雜出於中國文獻,或爲其親自撰寫。
《唐詩選》六十卷,許筠自序曰:“有唐三百年,作者千餘家,詩道之盛,前後無兩。其合而選之者,亦數十家,而就其中略而精核者曰楊士弘所抄《唐音》,其詳而敷縟者曰高棅《唐詩品匯》,其匠心獨智、不襲故、不涉套、以自運爲高者曰李攀龍《唐詩删》。此三書者出,而天下之選唐詩者皆廢而不行。吁其盛哉!余嘗取三氏所選而讀之,可異焉。楊氏雖務精,而正音、遺響之分,無甚蹊徑,其聲俊古魯之音,亦或不采,使知者有遺珠之慨焉。廷禮所裒,雖極其富,而以代累人,以人累篇,俾妍蚩並進,韶濮畢御,識者以魚目混璣誚之,似或近焉。至於于鱗氏所揀,只擇勁悍奇傑者,合於己度則登之,否則尺璧經寸之珠,棄擲之不惜。英雄欺人,不可盡信也。其遺篇逸韻,埋於衆作之間,歷千古不見賞者,于鱗氏能拔置上列,是固言外獨解,有非俗見所可測度也。余諷而研求,閲有年紀,恍然如有所悟,遂取高氏所匯,先芟其蕪,存十之五,而參之以楊氏,繼之以李氏,所湔拔者合爲一書,分以各體,而代以隸人。苟妙則雖晩亦詳,而或纇或俗,則亦不盛唐存之。凡爲卷六十,而篇凡二千六百有奇。唐詩盡於是矣。” [43] 可知,他的《唐詩選》是對明代唐詩學選本的一種再加工,是用彼時彼國的詩學觀念重新加以董理的成果。彼氏還有《四體盛唐》、《唐絶選删》等書,皆是同類性質的詩學選本。
這種性質的選本,還有一些,如《大畜觀書目》著録有《唐詩長篇》一册、《唐詩題海》一百三册、《中晚唐詩紀》二套共十八册、《古今詩律精選》一套十册、《唐吟》三册、《律選》二册;《隆文樓書目》著録有《唐詩韻匯》五十五卷、《全唐近體選》五卷。又據《中國所藏高麗古籍綜録》記載,還有《三大家詩全集》十卷(收杜、韓、李白三人詩集),朝鮮寫刻本(上海);《七言唐詩》,朝鮮刻本(延大)。可知數量亦不在少數。
在唐詩選集中,杜詩無疑是受關注的焦點。這方面的書主要有正祖李祘的《杜陸分韻》、《杜陸千選》、《二家全律》,這是杜甫、陸游二人詩作的選集;《杜律》,則是從《杜律千選》中再次揀選而來。如果説《杜律分韻》還有在爲韓國人創立詩歌法度的用意,其政治教化的目的還只是其附屬作用,那麽《杜陸千選》八卷(刊本)則是將兩者很好地結合了起來。李祘題卷首云:“夫詩本之二南,參之列國,正之於雅,和之於頌,爲勸懲黜陟以教之也,教之所以化之也。……則當今之時,等古之世,教其民而化其俗,捨杜陸奚以哉!”又説:“予時讀《春秋左氏傳》,起感於山榛隰苓之會,歷選三百篇以後,能得三百篇之旨者,惟杜陵其庶幾乎?” [44] 此外,作家個人選集還有《李白詩》、《蘇詩摘律》(亦有題作《蘇州摘律》)、《香山三體詩》等,兹不細録。
在中韓混合詩選方面,亦有突出的表現。如較早的唐詩選本《十抄詩》,收録的作家有唐人,也有新羅人、高麗人。“此書爲朝鮮人所編,雜抄三十位唐人、朝鮮人七律共三百首,每人十首,故名《十抄詩》。似爲朝鮮士人應試備用之書。” [45] 《册板目録》著有慶州、宜寧册板並有《十抄詩》。《海東文獻總録》題作《名賢十抄》,麗末詩人集。《清芬室書目》著有《夾注名賢十抄詩》,缺本二卷二册;又有《十抄詩》殘本,一卷一册。而《中國所藏高麗古籍綜録》著録《十抄詩》二卷,明代朝鮮刻本(北大)。此外,安平大君又有《律英》四卷(寫本),選唐、宋、明、韓詩,各爲一卷,其中唐取49人,宋13人,明6人,韓11人。韓國人入選數在明前宋後,可知彼時於明人詩,韓國人自有一種超昇感。
韓國人所編韓國詩選,重要的有徐居正的《東文選》、金宗直的《青丘風雅》、許筠的《國朝詩删》和南龍翼的《箕雅》。徐居正的《東文選》貌似仿《昭明文選》而來,然而從其序中可以看到,他們其實是想要編一部東國的文選,此文選足以上繼唐、宋,足以與明人相並。他説:“是以代各有文,而文各有體,讀典謨知唐虞之文,讀訓誥誓命知三代之文,秦而漢,漢而魏晉,魏晉而隋唐,隋唐而宋元,論其世,考其文,則以《文選》、《文粹》、《文鑑》、《文類》諸編,而亦概論後世文運之上下者矣。近代論文者有曰:宋不唐,唐不漢,漢不春秋戰國,春秋戰國不三代唐虞。此誠有見之論也。吾東方檀君立國,鴻荒莫追,箕子闢九疇,敷八條,當其時,必有文治可尚,而載籍不存……是則我東方之文非宋元之文,亦非漢唐之文,而乃我國之文也。宜與歷代之文並行於天地間,胡可泯焉而無傳也哉!奈何金台鉉作《文鑑》,失之疏略,崔瀣著《東人文》,散逸尚多。豈不爲文獻之一大慨也哉!”又説:“吾東方之文,始於三國,盛於高麗,極於盛朝,其關於天地氣運之盛衰者,因亦可考矣。”在徐居正等人看來,非但韓國詩文與中國不同,即三國、高麗與朝鮮,亦是代不相同。四十年後,金詮《續東文選序》亦説:“吾東方文翰之盛,侔擬中華,自三國而已然,歷前朝五百年,至我朝尤盛,其間名世自成一家者何限焉!……而後將四十年,作者蝟興而雲逝,其優入大家數自能行世者往往而是,豈沉浸涵養之力叶扶輿磅礴之氣而然耶?” [46] 則知四十年間《東文選》《續東文選》相繼而作,實爲韓國一國文學之盛的標記,而這一結集恰好説明了韓國人在詩文上的自造意識。
成俔《慵齋叢話》卷十在論説包括《東文選》在内的文學選本時,批評道:“成謹甫在時,編東人之文名曰《東人文寶》,未成而死。金季昷踵而成之,名曰《東文粹》。然季昷專惡文之繁華,只取醖藉之文,雖致意於規範,而萎薾無氣,不足觀也。其所撰《青丘風雅》,雖詩不如文,然詩之稍涉豪放者棄而不録,是何膠柱之偏?至如達城所撰《東文選》,是乃類聚,非選也。” [47] 雖然對《東文選》等選類著作多有褒貶,然而這些批評的話語也説明韓國人在文學上存有努力突出的意識。這正如朴泰淳在許筠的《國朝詩删》序中所説:“選東詩有數家,而論者咸稱是集爲最優。蓋筠素以詞翰自任,其父若諸兄皆有名一世,又其所與交遊,無非鉅公才士,則國朝以來諸家詩長短精粗,不待其藻鑑之自識,得之於平素講論者亦已多矣。長袖善舞,多錢善賈,信夫!第其所取者多主於聲律之清、色澤之絢,故輕靡脆弱之作或有濫竽,沉深平遠之什不免遺珠……雖然,有宋諸人咸宗少陵,而大年别主西昆,皇明文士皆尊空同而鹿門獨推荆川,如鈔選唐詩者,《唐音》、《品匯》、《鼓吹》、《三體詩》等書,各有所偏主,人見之不同本自如此,故曰:何傷乎,亦各從其志也。” [48] 朴泰淳的“各從其志”,是一種比較客觀的姿態,相對於求全求美的選本理想,朴氏似乎並不争於求現。
而南龍翼的《箕雅》似乎正是基於以上諸選的種種缺失,對韓國詩歌進行了重新編選。他説:“《東文選》博而不精,《續》則所載無多,《青丘風雅》精而不博,《續》則所取不明。近代《國朝詩删》頗似詳核,而起自國初,迄於宣廟朝,首尾亦欠完備。”《洪氏讀書録》載有《箕雅》二十卷,其解題云:“《東文選》所收詩什,頗病浩瀚。是書約而精之,以迄於仁廟朝而止。使夫東方之聲歌卓然與盛唐並隆者,其兹書也夫。” [49] 又觀南氏所評諸家,用語十分簡略,卻能從中品出各家之不同,其與宋人評唐詩法有著異曲同工之妙。 [50]
關於韓國韻書的再造,從上舉唐人詩選書名來看,孫肇瑞的《格齋賡韻唐賢詩》、《格齋賡韻宋賢詩》,安平大君的《杜律分韻》、《杜陸分韻》、《唐詩韻匯》,這些書籍的編撰,明顯帶有著韻書的作用。而韓國人所撰詩歌中,常常能見到次韻、效韻和用韻等形式,以唐人韻爲軌範,亦步亦趨,也是早期韓國人學詩的一種方法。這説明對唐人詩歌的學習,用韻也是重要的一個方面。對於這方面,我們可以從公私書目中看到當時部分韻書的編撰情況。如李仙竹主編的《北京大學圖書館館藏古代朝鮮文獻解題》於經部小學類便列有數種韓國所編韻書,如鄭忠甦《排字禮部韻略》五卷、《新編直音禮部玉篇》二卷,朴性源、李彦容《華東正音通釋韻考》二卷,《御定奎章全韻》二卷(有光緒八年、十六年、十八年三種刻本)。 [51]
因不滿足於中國的韻書,韓國人在創作上用韻常常會出現問題。所以編一部東人韻書,這對於韓國的詩歌創作是有所幫助的,這是東人再造詩歌的重要一環。如《御定奎章全韻》便有教曰:“我東韻書之匯以三韻,别置入聲,有非韻本四聲之義,而不押增韻與入聲,亦不曉通韻、叶音之格,魯莽莫甚,所以博據廣證,命編是書者也。此後公私押韻,準此例。”又於後云:“至於通韻之辨,有若聚訟,而證之古樂府、杜韓詩,最有可據,以此附於各韻之下。” [52]
李圭景(1788—1856)有一段論及韓國韻書發展的文字,或可略補吾説,他説:“我東之有韻,雖無史册之可證,然新羅、百濟、句麗既通中國,三國亦有文人,則韻書之來,自必其時。文獻無徵,今不考。勝朝光宗時,設科取士,則韻當用中國所行《切韻》。而自此以下,隨歷代所用矣。入于本朝,初因麗韻矣。世宗朝命撰《洪武正韻通考》。(英廟命申叔舟、成三問等往遼東,與大明翰林黄瓚質問,往還十三度,叶以七音,調以四聲,因撰《洪武正韻通考》以進。)《本國正韻》,則成宗十二年辛丑禮曹啓曰:《本國正韻》,先王朝命諸儒臣校正,不可以一人偏見更改。李命崇議曰:聲韻有七音清濁,本國之音,無齒頭正齒之别、唇音輕重之辨,苟能先正本國之音,則韻可明也。今將《本國正韻》分以七音,叶以清濁,使初學先習是書,次學《洪武正韻》,則七音四聲,隨口自分,其於學漢音有助也。從之。”後面又説到徐居正的《東國正音》、崔世珍的《四聲通解》、李瀷的《僿説》《北溪字義》《三韻通考》、金承宣與成孝基的《增補三韻通考》、成孝基的《三韻通匯》、申叔舟的《四聲通考》、徐命膺的《奎章韻瑞》等書,而後他説到了《奎章全韻》:“正廟壬子四月,以場屋頒行韻書多舛,命閣臣改撰,務令適中。我王考獨任編摩改正之役,(排韻仿《洪武正韻》字母之例,翻音用《四聲通解》諺音之例,通轉用《古今韻略》,叶韻用吴棫《韻補》,四聲取章黼《集成》,檃括以成。)折衷古今,務協新舊,爲一代之章程,特命其名曰《御定奎章全韻》。撮其義例,弁諸編首,今不覶縷。又有《全韻玉篇》,分别部居,昭釋箋注,與《全韻》並行。” [53] 於此可知韓國重編韻書之廣之勤。
又如權文海(1534—1591)《大東韻府群玉》(略稱《大東群玉》)便是不滿於中國人陰氏之《韻府群玉》,要爲韓國人自己創立韻書。丁範祖《大東韻府群玉序》云:“韻書之分聲配字,協而成章,誠發泄人文之大機籥爾。雖然,字義有限,匠心易局,作者常患不能究極變化,恣肆毫墨。於是有使事庀材之法,而陰氏所撰《韻府群玉》之書是已。其書蒐獵千古,采蓄百氏,匯而繫之百七韻之下,誠韻學之淵海也。雖然,是猶中華之書,而無當於東事,此草澗權公《大東韻玉》之所繇作也。……是書法例實仿陰氏,而運用頗出衡量,蓋自檀君以後至國朝,貫穿數千餘歲事實……若夫詞垣之會,拈韻授簡,而開卷乍閲,則奇思坌湧,竗境旁會,押韻愈多,而創語愈新,有滚滚百篇之勢,其助發鴻藻之力,何如哉!” [54] 可見彼時,韻書的編纂也不再滿足於中國,而是要求結合韓國人歷史掌故和文學事業,加以重新編寫,纔能適應韓國人創作的需求。所以金應祖在跋文中説:“合古今書籍,統而一之于《韻玉》,而筆削之,勸懲之,非老於文學、精於見識能然乎?況吾東方文獻不足,所謂史,非誕而諞耳。今博采群書,正而補世,嘗謂杜陵詩爲詩史,今謂是書爲韻史,豈不可乎?故承宣草澗先生權公,蓋嘗從事於斯。不論海東文籍,古書之載東事者,無不摭取而附之入,如編珠璣然,名之曰《大東韻玉》,使東方數千年事蹟,了然於一帙之中。而刊其繁,采其要,於忠孝烈三善行,及兇邪事跡、仙釋誕妄,無不詳悉,以爲後人之勸戒。其將與《韻府群玉》併行於世無疑。而取捨之正,有過之者。” [55] 則《大東群玉》不但發揮了詩人用韻的作用,而且還承擔了爲詩歌注入詩料和史實的功能,這是中國韻書所未具備的。 [56]
韓國人學唐詩,對於自己的詩作,除了自身加以編選和評論外,他們還特别想得到中國詩人和學者的認可。正如唐宋詩人稱譽中國詩家的詩如何如何,往往説其遠播異域他國一樣,韓國人也常常以此來評價本國詩人,而彼國詩人一旦被稱頌,也便身價倍增。晚唐時期,入唐賓貢詩人是爲最直接明了之例。而後宋元明清,代不乏人,見諸文獻記載之例,在總量上也是相當可觀的。宋代如朴寅亮、金覲、金富佾、鄭克永、崔弘嗣諸人皆嘗奉使入宋,著述爲中國人所稱許,其作品甚至有被編爲《小華集》。元代,大詩人李齊賢、李穀、李穡都曾入元,其聲譽也爲韓國人所盛傳。
明清這方面的例子則更多一些。比如明代,光中韓使者唱和的《皇華集》就達到二十四種之多,時間從景泰元年(1450)到崇禎六年(1633)跨越了整整184年, [57] 在這些《皇華集》的序中,韓國人無不表現出對於中華文化的向往之情,以及以東人之詩能够厠列於其中而感到自豪不已。他們常常舉出《詩經》風雅二頌爲例,以説明韓國人的詩作也足以與中國相並。如朝鮮世祖十年(明英宗天順甲申)《皇華集》李承召序云:“而東人之詩亦得同垂於不刊。即《國風》、《魯頌》,並列於《三百篇》之義也,何其幸哉!”成宗十九年(弘治戊申)魚世謙序云:“吾東方藐在荒服之外,因是編之行,而得列於皇明風雅之末,使天下後世知東方之有國,亦得漸濡於皇明聲教之中也如是。”中宗三十三年(嘉靖丁酉)金安老序:“東人之作,亦將齒於《魯頌》,庶幾並列於《三百篇》之末。吁!亦幸矣!”明宗元年(嘉靖丙午)申光漢序云:“然觀民風者若並以采録,則亦可見皇明達詩教於天下。嗚呼盛哉!” [58] 如此之意,不斷地在後來的序文中出現,這説明韓國人對自身創作的自信,以及渴望爲中國認可。
除了《皇華集》外,散見於其他文獻的還有一些,如李崇仁、權近、蘇世讓等。權近在爲李崇仁文集作序時説:“嘗再奉使如京師,中原士大夫觀其著述,接其辭氣,莫不嘆服,有若豫章周公倬、吴興張公溥、嘉興高公巽志,皆有序跋,以稱其美。” [59] 權近於明洪武中出使中國,其《應制詩》是應洪武皇帝所作,受到了朱元璋的稱讚。蘇世讓於明嘉靖癸巳年間赴皇都,其《大學館詩》等篇,中、朝士人莫不稱譽。 [60]
清朝時,韓中人物交往更爲頻繁,申緯與翁方綱、朴趾源與鵠汀、柳得恭與紀曉嵐等人的交往,更是傳爲佳話。柳得恭(1749—?)《二十一都懷古詩》作於乾隆年間,作者以檀君至百濟凡二十一國都城爲題材,作詩懷古,並考訂前史以爲箋釋。書成後,作者至清京師,以贈紀曉嵐,頗爲中國文人稱讚。又,南公轍於純祖七年(1807)奉使燕京,請曹江撰“金陵文鈔序”,李林松撰“金陵先生文藁序”,陳希祖撰“金陵集引”。 [61] 又如,据李德懋(1741—1793)《清脾録》記載,金昌業兄弟請浙江楊澄爲他們的《金氏聯芳集》作序。燕行使柳琴曾將朴齊家、柳得薛、李書九、李德懋等人的詩歌抄成《韓客巾衍集》,委托李調元、潘庭筠等爲之作序跋和評點。 [62] 又如,《韓客詩存》等書的編撰,無疑也有著邀譽的目的,可以視爲欲與中華詩人相比肩的目的。正如帥方蔚在《左海交遊録》中所説,韓國詩人“依附中朝名士,藉其聲望,以自爲名” [63] 。
在高麗時期,李齊賢(1287—1367)於《櫟翁稗説》前集中感嘆道:“所謂文物侔於中華,蓋非過論也。”李朝時期,李睟光(1563—1628)《芝峰類説·自序》説:“我東方以禮義聞於中國,博雅之士殆接跡焉。” [64] 韓國人常常以小中華自居,這是對於自身禮樂文化的一種高度自信,這種自信來自於對於接續中華文化的一種自豪感,亦與東方文獻和人物備受日人稱賞有關。韓國在相當長的一段時期内,成爲中日文化輸送的橋梁,其文學風尚和文獻典籍也時有藉韓國而再傳入日本的例子。比如《皇華集》,在韓國人所作的序文中,多次表達出事大的意識傾向,以韓國詩作能够與中州士人相並而感到榮幸。他們常常用厠列風雅做爲比喻,以示韓國之作的重要性。有時,對於華使的不學和無禮也會透露出他們的輕視和嘲諷。 [65] 因此,這種自立,至少包含著這麽幾個方面的内容:一是對於自身文化能够厠列於中華文化的一種自信;二是韓國文化的自覺使之可以傲視周邊他國,即使中國人物缺失了,他們也可以以之來評判得失;三是韓國人已經創造出了一種獨特的民族之物,這種東西足以與中國相並,而成爲東方的象徵。這三個方面在詩歌領域也以不同面貌呈現了出來。
如高麗時崔滋(1188—1260)認爲文廟時期,漢文唐詩,蔚爲興盛。 [66] 李朝金宗直(1431—1492)認爲其時的詩歌可以“頡頏於唐宋,模範於後世” [67] 。申欽(1566—1628)則對李朝詩進行了整體的概括和論斷,他認爲:“我朝作者代有其人,不啻數百家。以近代人言,途有三焉。和平淡雅成一家之言者,容齋李荇、駱峰申光漢,而申較清,李較圓。大家則徐四佳居正當爲第一,而佔畢金宗直、虚白成俔次之。如訥齋朴詳、湖陰鄭士龍、蘇齋盧守慎、芝川黄廷彧、簡易崔岦,以險瑰奇健爲之能,涉於得正覺者猶不多。思庵朴公淳近來稍至唐派,爲詩甚清邵。”(《晴窗軟談》) [68] 三派中,“一家”或“大家”之詞的使用,説明其文學足以自立。丁若鏞(1762—1836)則從用事的角度提出東國詩當用東國事,他説:“我邦之人,動用中國之事,亦是陋品,須取《三國史》、《高麗史》、《國朝寶鑑》、《輿地勝覽》、《懲毖録》、《燃藜述》(李道甫所輯)及他東方文字,采其事實,考其地方,入於詩用,然後方可以名世而傳後。柳惠風《十六國懷古詩》,爲中國人所刻,此可驗也。《東事櫛》本爲此設,今大淵無借汝之理,十七史《東夷傳》中,必抄采名跡,乃可用也。” [69] 從用事的角度,來提倡用韓國本來之事,這也是文學自立的一種表現。更有甚者,認爲東國人當寫東國詩。申采浩(1880—1936)《天喜堂詩話》:“詩者,國民言語之精華。”又説:“東國詩何?東國語、東國文、東國音爲東國詩。” [70]
基於文學自立的立場,有一些批評者提出,即使學唐人學的再好,也只是唐人衣冠,並没有寫出自身的東西。如唐風盛行的宣祖時期,許筠、柳夢寅(1559—1623)、李睟光等人即已對韓國人學唐提出了批評,認爲“寧爲雞口,無爲牛後” [71] 。柳夢寅批三唐詩人,“只事小詩,元學不裕,終不大鳴如古人,可惜。” [72] 李睟光這樣評價三唐詩人:“崔慶昌、李達,一時能詩者也。其詩最近唐,而但作句多襲唐人文字,或截取全句而用之,令人讀之,有若讀唐人詩者,故驟以爲唐而喜之,然其得於天機自運、造化之功似少,若謂脱胎换骨,則恐未也。” [73] 許筠在針對李達的批評時説:“古詩雖古,是臨榻逼真而已,屋下架屋,何足貴乎?近體雖不逼真,自有我造化,吾則懼其似唐似宋,而欲人曰許子之詩也。”又批評那些學習古人之詩的人,認爲“是不過掇拾其語意、蹈襲剽盜以自衒者,烏足語詩道也哉”。認爲自三百篇至唐宋,“蓋各自成一家,而後方可謂至矣” [74] 。而到了丙子之役(1637)以後,金萬重(1637—1692)、申昉(1685—1736)、洪奭周(1774—1842)等人在唐宋明清四代詩學背景下倡導天機自發的寫作,崇尚天機自然,不但超越唐宋之争,也表現出了對明清詩學的突破。自此以後,韓國詩學步入到了一個多方汲取、不斷綜合並努力形成自我特色的階段,直至近代韓國民族文學的形成,其文學自立的意識有跡可循。
以上從學習、輸入、參與、比擬、再造、邀譽和自立等七個方面對韓國人唐詩學的邏輯進程做了簡單介紹,以説明韓國人接受唐詩、學習唐詩的一般行跡。在具體的歷史時期,具體到每一個個體,當然會有千差萬别;因時運升降、文學思潮和風尚的變化,亦會有深淺不一的現象。然而總體上應該不會有較大的出入。若將這一邏輯進程與歷史進程結合起來,則會對韓國唐詩學有一個更爲全面的了解。