购买
下载掌阅APP,畅读海量书库
立即打开
畅读海量书库
扫码下载掌阅APP

第二节
国际私法

复习记忆指导

相对于国际公法和国际经济法来说,国际私法是比较容易得分的部分。其重点突出,试题主要集中在中国的法律冲突适用规范上,主要是法条的记忆。此外,对于冲突规范的几大制度,应当着重理解,不可死记硬背。

《涉外民事关系法律适用法》及最高人民法院的司法解释对我国的涉外民事关系法律适用进行了详细规定,考生应予重点掌握。

一、冲突规范

(一)冲突规范的结构

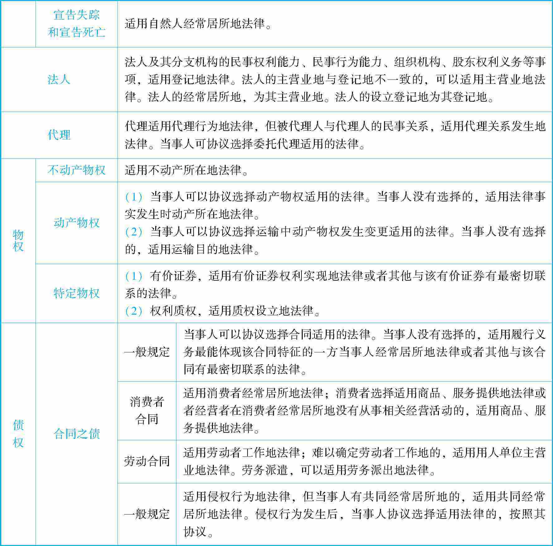
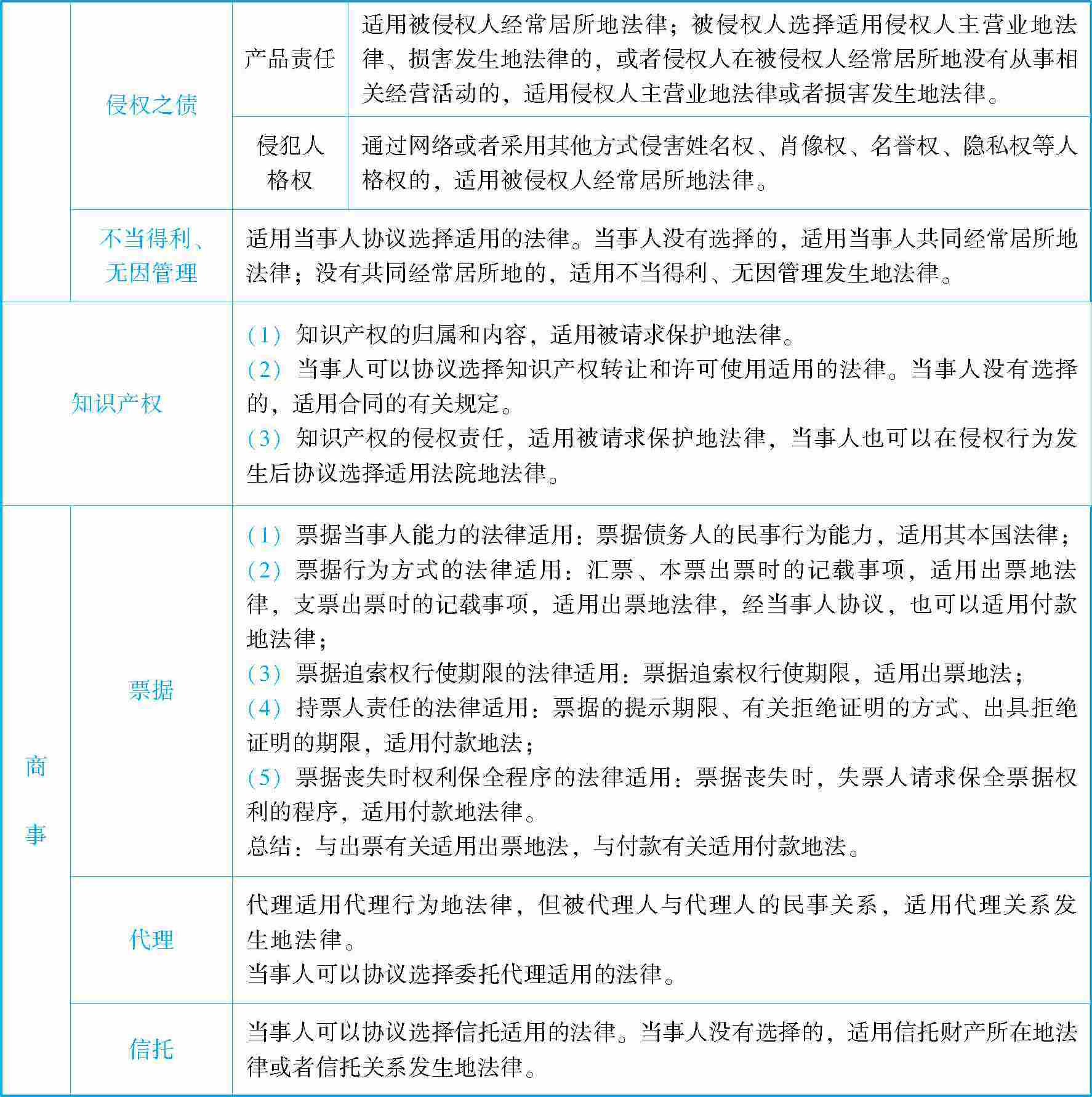
(二)冲突规范(中国)

续表

续表

续表

续表

续表 TpqKVU5mZweHXp67mUrrewiPNlx7bPjFGPrP9o41GqLMzxTZIYDhixHNwHdVG0jI

二、冲突规范的制度

(一)识别

(二)反致

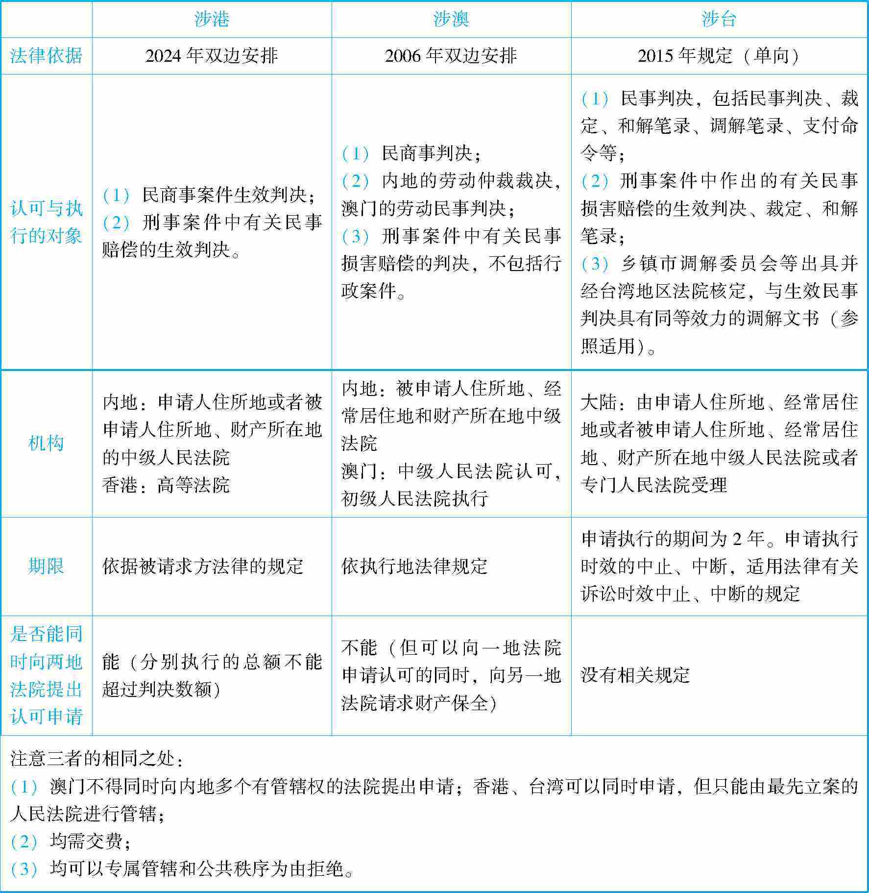
三、区际司法协助

(一)区际委托送达司法文书

(二)区际法院判决的承认与执行

(三)区际仲裁裁决的承认与执行

点击中间区域
呼出菜单
上一章
目录
下一章
×