



复习记忆指导
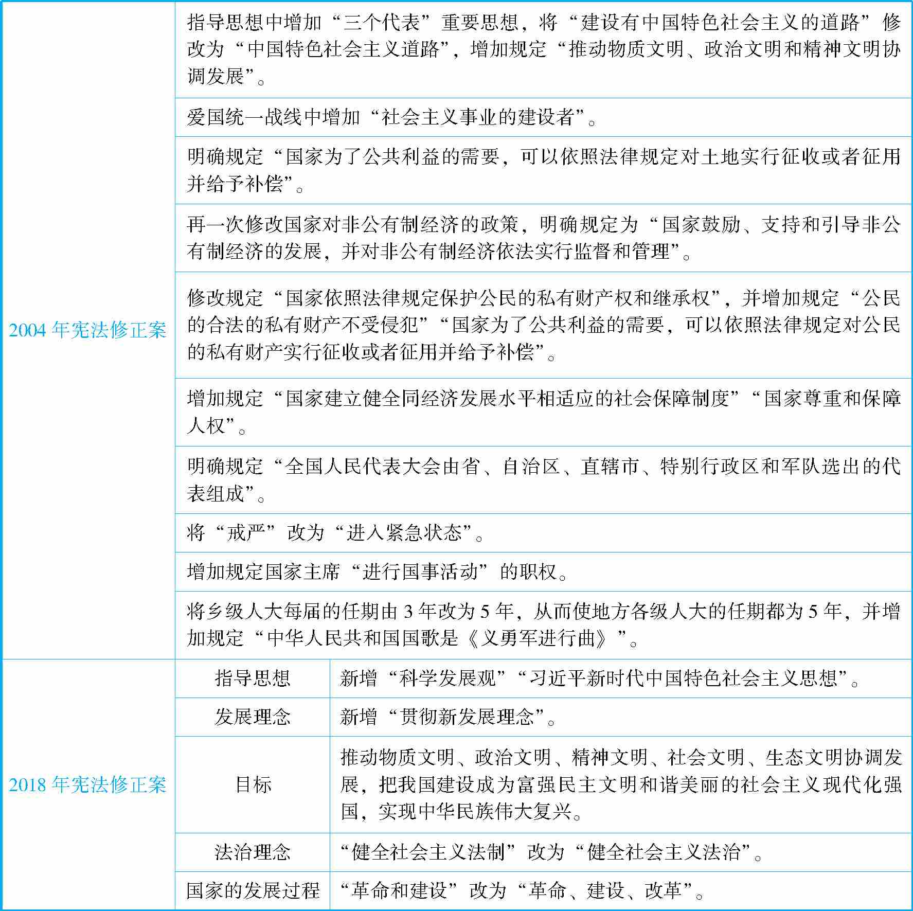
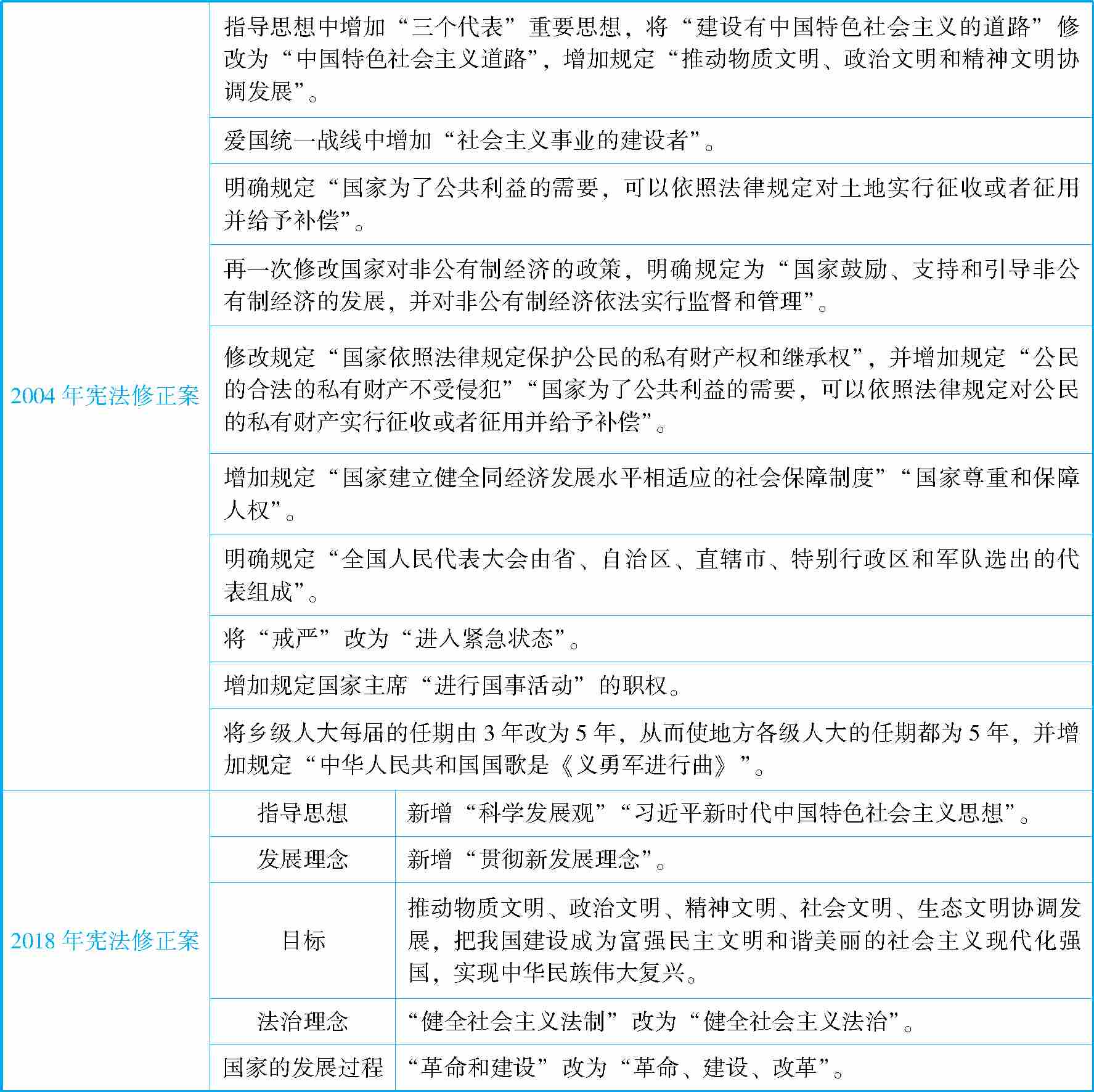
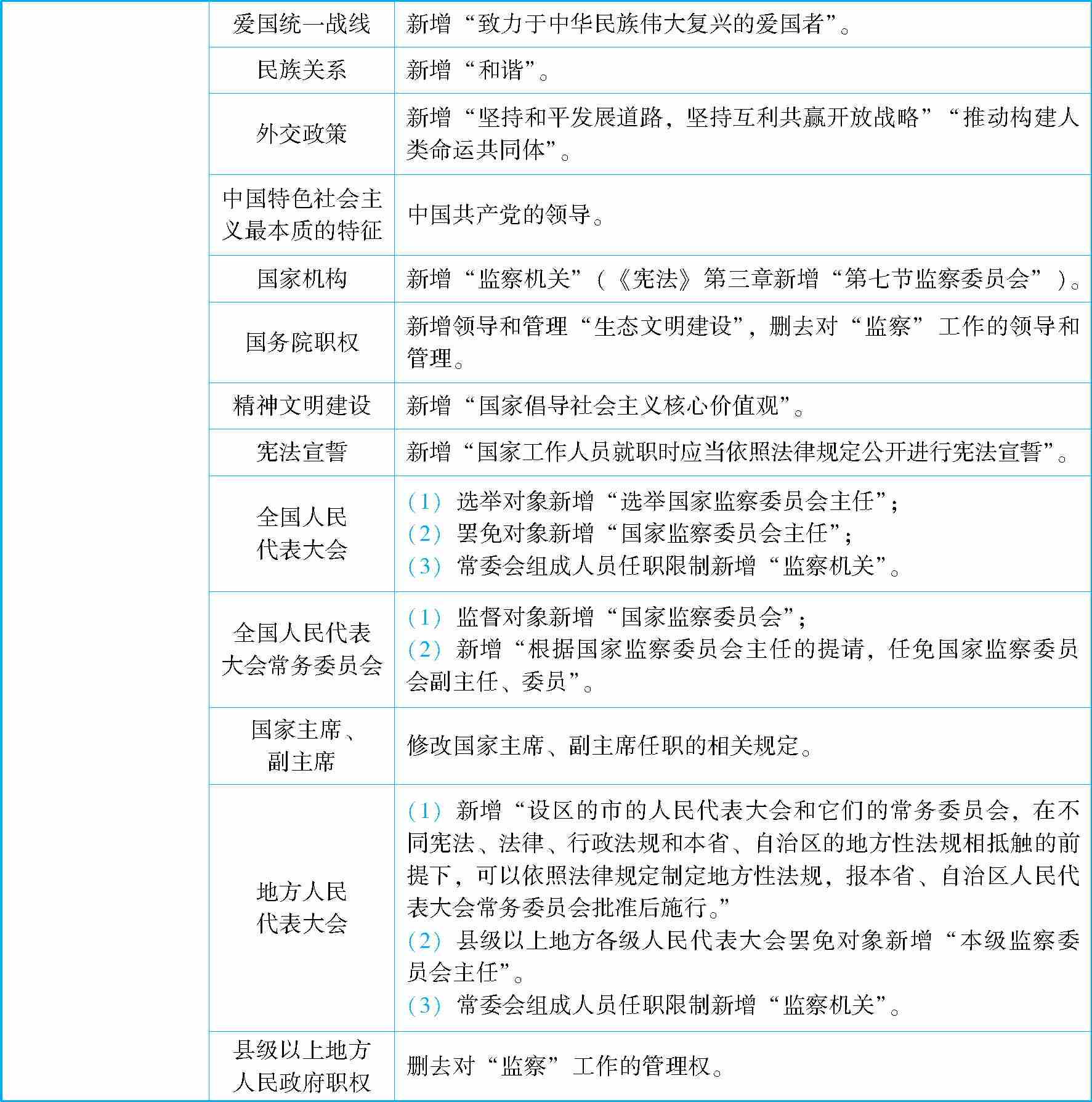
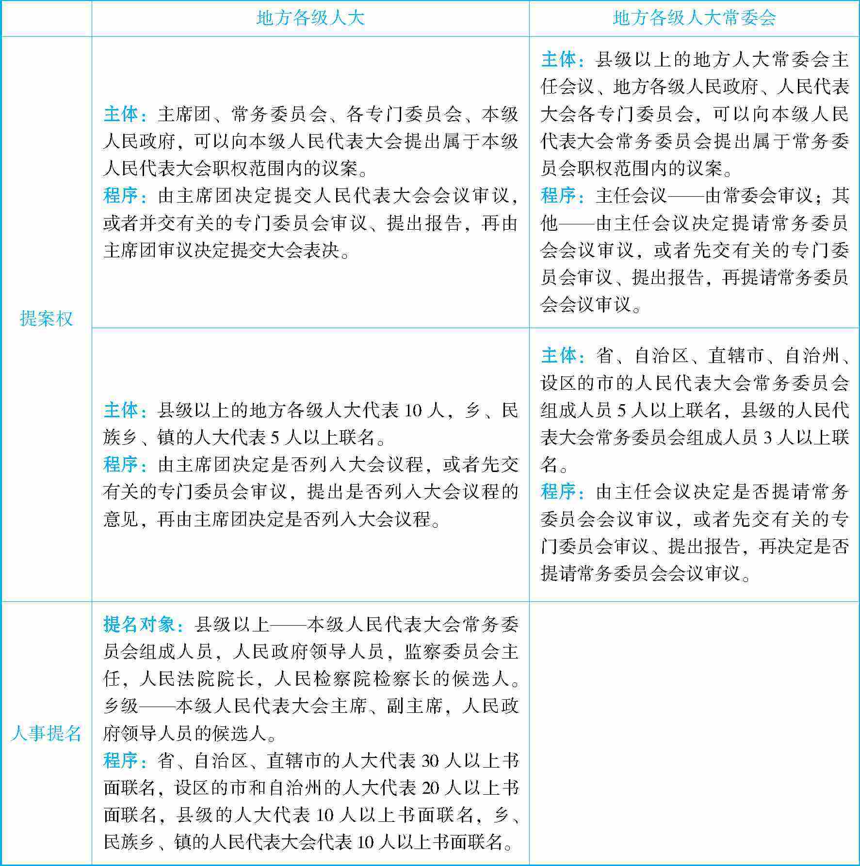
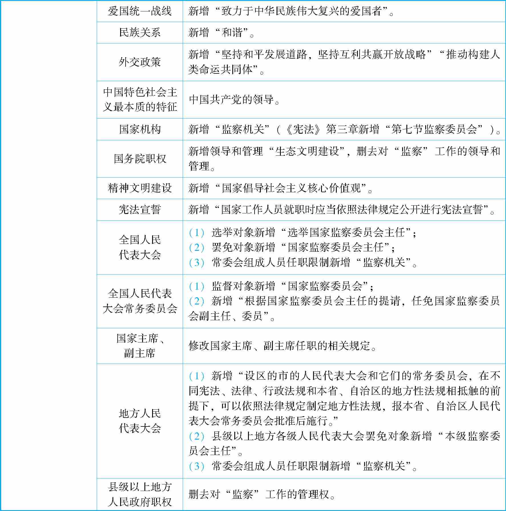
宪法考查风格比较稳定,体现了重者恒重、轻者恒轻的特点,其中我国的基本政治经济制度和国家机构一直是考查的重点,宪法基本理论在近年也逐渐受到重视。
宪法的内容很庞杂,虽然考查得比较直接,但考查日趋细致化。针对这部分,非常强调记忆的精确性,特别注意细节和比较,否则在考场上很难准确选出答案。
续表
续表
续表
续表
续表
续表
续表
续表