



大黄一钱 黄连一钱 黄芩一钱
麻沸汤渍少顷,热服。沸水多时,泡如麻子细,为麻沸汤。
治心火不足,吐血衄血者,脉洪,重按不空。
此治心经火气不降之法也。人身水气在下,火气在上。水气在下,应往上升。火气在上,应往下降。火者,动气也。火气不降,动而上逆,则吐血、衄血。手之三阴,其气主降。心气不足,降气不足也。法当同三黄以降心火。渍而不煎,取味最轻。麻沸汤,性轻而浮,使三黄之性缓缓下行也。曰泻心汤者,只降上脘以上之火,不降及中脘之意。如泻及中脘,便生大祸矣。心火不降,心包相火不降也。心经君火不病。脉象洪,洪乃上盛之象。浮多降少,故上盛而洪。重按不空,故可用三黄。
火气最易直上,全赖金气收而降之,入于土下。吐血、衄血者,金之降气,被火之升气所伤,金之收令不行也。三黄苦寒,将火降下,肺金乃收。运动复圆,故病愈人安也。病愈人安者,四维升降,中气复旺也。此运轮复轴之法。
将此图合在自己身体上,揣想五行整个圆运动的生理与病理与医理。揣想明白,便得着整个医学的基础。此图君火相火,均往下降。君火为相火的终气,相火为君火的始气。造化之气,今年太阳直射地面的相火,降入冬季水中,明年由水中升至地面的天空,则成君火。人身之气,今日胆经的相火,降入肾水之中,明日由肾水中升至心房,则成君火。虽是五行,实是六行。
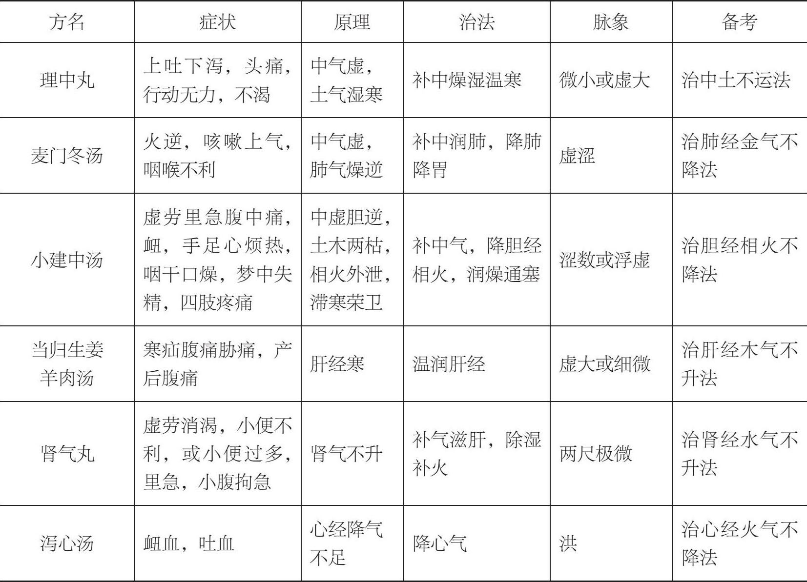
人身一小宇宙。中土旋转于中央,火金右降于南西,水木左升于北东。理中丸,中土不运之方。麦门冬汤,金气不降之方。小建中汤,胆经相火不降之方。当归生姜羊肉汤,木气不升之方。肾气丸,水气不升之方。泻心汤,心火不降之方。人身六行六气之病与治法,即以此六方为大法。大法者,大概以此为准之法也。此六方,须作整个圆运动读。
人身疾病多矣,事实上只分内伤病、外感病两门。内伤病,不论何经有病,仍是圆运动着的。必待积年累月,形质力量损坏消灭,不能运动,中气不能复生,然后人死。
外感病,六气运动失圆之病也。初则一气偶偏,继则一气独胜。一气独胜,诸气败亡,中气消灭,所以人死。前六方治内伤病,除理中丸证,中气暴亡,其死甚速外,其余各病,皆可徐徐调理,将五行运动失圆之处,调之使圆。若外感一气独胜之病,救治稍迟,即致死亡。因形质不易损灭,气则易于消散也。外感病以《伤寒论》为宗。伤寒病,分荣卫表病、脏腑里病、少阳经病。外感风寒,项强,身痛,恶寒,发热,可发汗而愈之病,为荣卫表病。阴脏病寒,温补乃愈。阳腑病热,攻下乃愈之病,为脏腑里病。表主外,里主内也。不在表,不在里,不可发汗,不可温补,不可攻下,和解乃愈之病,为少阳经病。少阳经病,在表里之间也。
宇宙间澎力压力混合而成圆运动的大气个体,内含一开一阖的作用。开则疏泄,阖则收敛。疏泄则成风,收敛则成寒。人身阴阳混合而成圆运动的气体,内含一开一阖的作用。开则疏泄,阖则收敛。疏泄则发热,收敛则恶寒。疏泄谓之荣,收敛谓之卫。疏泄者,木火之气。收敛者,金水之气。木火之气,由内向外,有发荣之意,故曰荣。金水之气,由外向内,有护卫之意,故曰卫。荣卫者,脏腑以外,整个躯体圆运动之气之称。整个圆运动分离,则疏泄偏现而荣病,收敛偏现而卫病,分而复合,荣卫交互,圆运动恢复整个,则汗出病愈也。荣卫为风寒所伤,则荣卫分离也。分离小则病轻,分离大则病重。