购买
下载掌阅APP,畅读海量书库
立即打开
畅读海量书库
扫码下载掌阅APP

第一部分
肺系疾病

第1章 感冒

一、龙凤诀

img

二、辨证治

img

续表

img

三、划重点

img

续表

img

四、细精鉴

普通感冒与 时行感冒 的鉴别诊断

img

感冒与温病早期的鉴别诊断

img

第2章 咳嗽★

一、龙凤诀

img

二、辨证治

img

续表

img

续表

img

三、划重点

img

续表

img

四、细精鉴

风寒感冒与风寒咳嗽的鉴别诊断

img

风热感冒与风热咳嗽的鉴别诊断

img

第3章 哮病★

一、龙凤诀

img

二、辨证治

img

续表

img

续表

img

续表

img

续表

img

三、划重点

img

续表

img

四、细精鉴

哮证与喘证的鉴别诊断 [03-X/02-X]

img

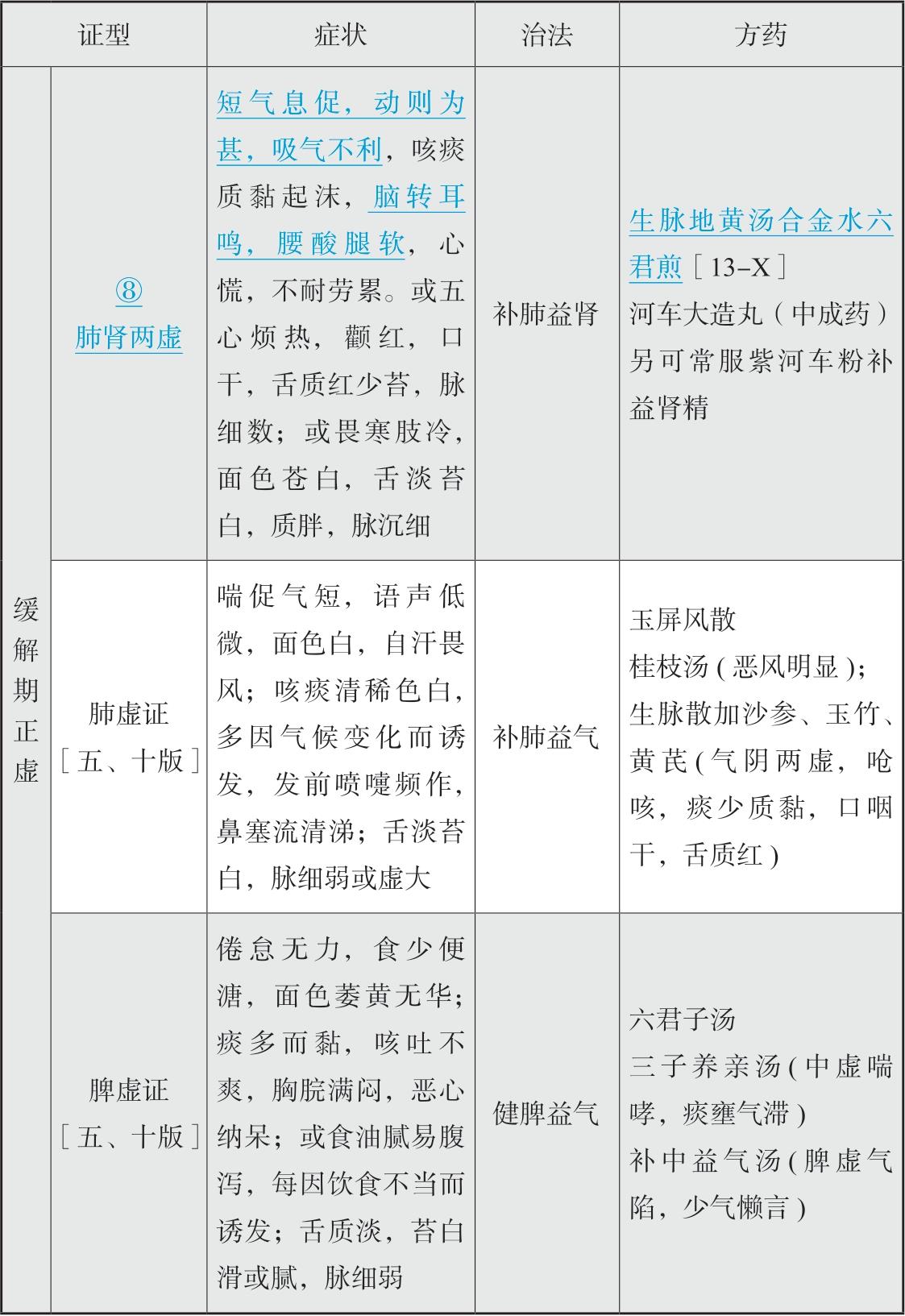
第4章 喘证

一、龙凤诀

img

二、辨证治

img

续表

img

续表

img

续表

img

三、划重点

img

续表

img

四、细精鉴

实喘与虚喘的鉴别 [14-X]

实喘:深、呼、高、有力。虚喘:短、吸、低、中空。

img

第5章 肺胀★

一、龙凤诀

img

二、辨证治

img

续表

img

续表

img

续表

img

三、划重点

img

续表

img

续表

img

四、细精鉴

肺胀与哮病、喘证、咳嗽、支饮的鉴别

img

肺胀与心悸、水肿的鉴别

img

第6章 肺痈

一、龙凤诀

img

二、辨证治

img

续表

img

三、划重点

img

续表

img

续表

img

四、细精鉴

肺痈与肺痨的鉴别诊断

img

风热咳嗽与肺痈的鉴别诊断

img

第7章 肺痨

一、龙凤诀

img

二、辨证治

img

续表

img

续表

img

三、划重点

img

续表

img

四、细精鉴

肺痨与虚劳的鉴别诊断[05-B/01-A/98-X/97-A/94-B]

img

第8章 肺痿

一、龙凤诀

img

二、辨证治

img

三、划重点

img

续表 wzzTEr52vCSWAWIDMR1KY8ubL5XPbv/tB4uhPtlOHZVv0EyhowrUTOyMGAmoMt8E

img
点击中间区域
呼出菜单
上一章
目录
下一章
×