



续表
续表
➢ 普通感冒与 时行感冒 的鉴别诊断
➢ 感冒与温病早期的鉴别诊断
续表
续表
续表
➢ 风寒感冒与风寒咳嗽的鉴别诊断
➢ 风热感冒与风热咳嗽的鉴别诊断
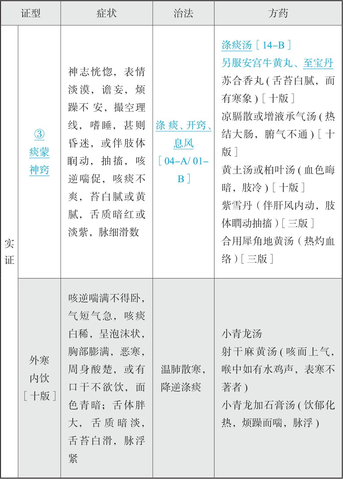
续表
续表
续表
续表
续表
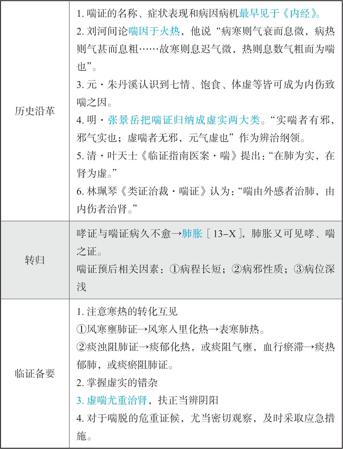
➢ 哮证与喘证的鉴别诊断 [03-X/02-X]
续表
续表
续表
续表
➢ 实喘与虚喘的鉴别 [14-X]
实喘:深、呼、高、有力。虚喘:短、吸、低、中空。
续表
续表
续表
续表
续表
➢ 肺胀与哮病、喘证、咳嗽、支饮的鉴别
➢ 肺胀与心悸、水肿的鉴别
续表
续表
续表
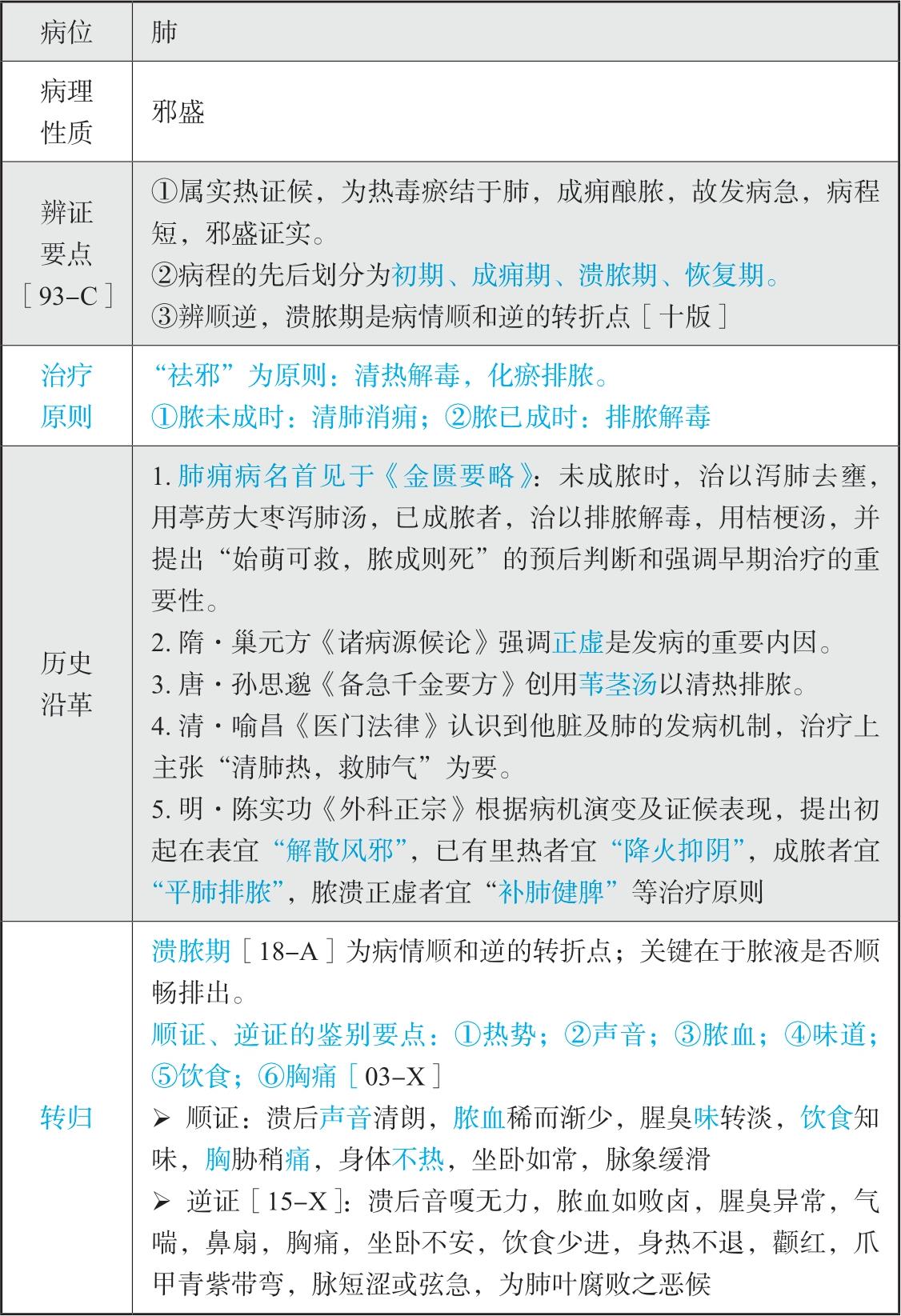
➢ 肺痈与肺痨的鉴别诊断
➢ 风热咳嗽与肺痈的鉴别诊断
续表
续表
续表
➢ 肺痨与虚劳的鉴别诊断[05-B/01-A/98-X/97-A/94-B]
续表