



1.腧穴的概念
腧穴:①是人体脏腑经络之气输注于体表的 特殊部位 。腧,有转输、输注的含义,言经气转输之义;穴,言经气所居之处。②是 疾病的反应点 。③又是 针灸的施术部位 。
别称:腧穴在《内经》中 又称“节”“会”“气穴”“气府”“骨空” 等;后世医家还将其称之为 “孔穴”“穴道”“穴位” ;宋代《铜人腧穴针灸图经》则统称“腧穴”。虽然“腧”“输”“俞”三者均指腧穴,但在具体应用时却各有所指。
腧穴,是对穴位的统称。
输穴,是对五输穴中的第 3 个穴位的专称。俞穴,专指特定穴中的背俞穴。
人体的腧穴与经络、脏腑、气血密切相关。《灵枢》载:
“欲以微针通其经脉,调其血气,营其逆顺出入之会。”说明针灸可通过经脉、气血、腧穴三者的共同作用,达到治疗的目的。
2.腧穴的分类
人体的腧穴总体上可归纳为十四经穴、奇穴、阿是穴三类。
(1) 十四经穴 :是指 具有固定的名称和位置 ,且归属于十二经脉和任脉、督脉的腧穴。这类腧穴具有主治本经和所属脏腑病证的共同作用,因此,归纳于十四经脉系统中,简称“经穴”。 十四经穴共有 362 个 ,是腧穴的主要部分。
(2) 奇穴 :是指 既有一定的名称,又有明确的位置 ,但尚未归入或不便归入十四经脉系统的腧穴。这类腧穴的主治范围比较单纯,多数对某些病证有特殊疗效,因而未归入十四经系统,故 又称“经外奇穴” 。历代对奇穴记载不一。奇穴与经络系统有一定联系。
(3) 阿是穴 :是指 既无固定名称,亦无固定位置,而是以压痛点或病变局部或其他反应点作为针灸施术部位的一类腧穴 。 又称“天应穴”“不定穴”“压痛点” 等。
阿是穴多治局部病变 。其命名由唐代孙思邈首先提出。阿是穴无一定数目。孙思邈的《备急千金要方》中载:“有阿是之法,言人有病痛,即令捏其上,若里当其处,不问孔穴,即得便快成痛处,即云阿是,灸刺皆验,故曰阿是穴也。”
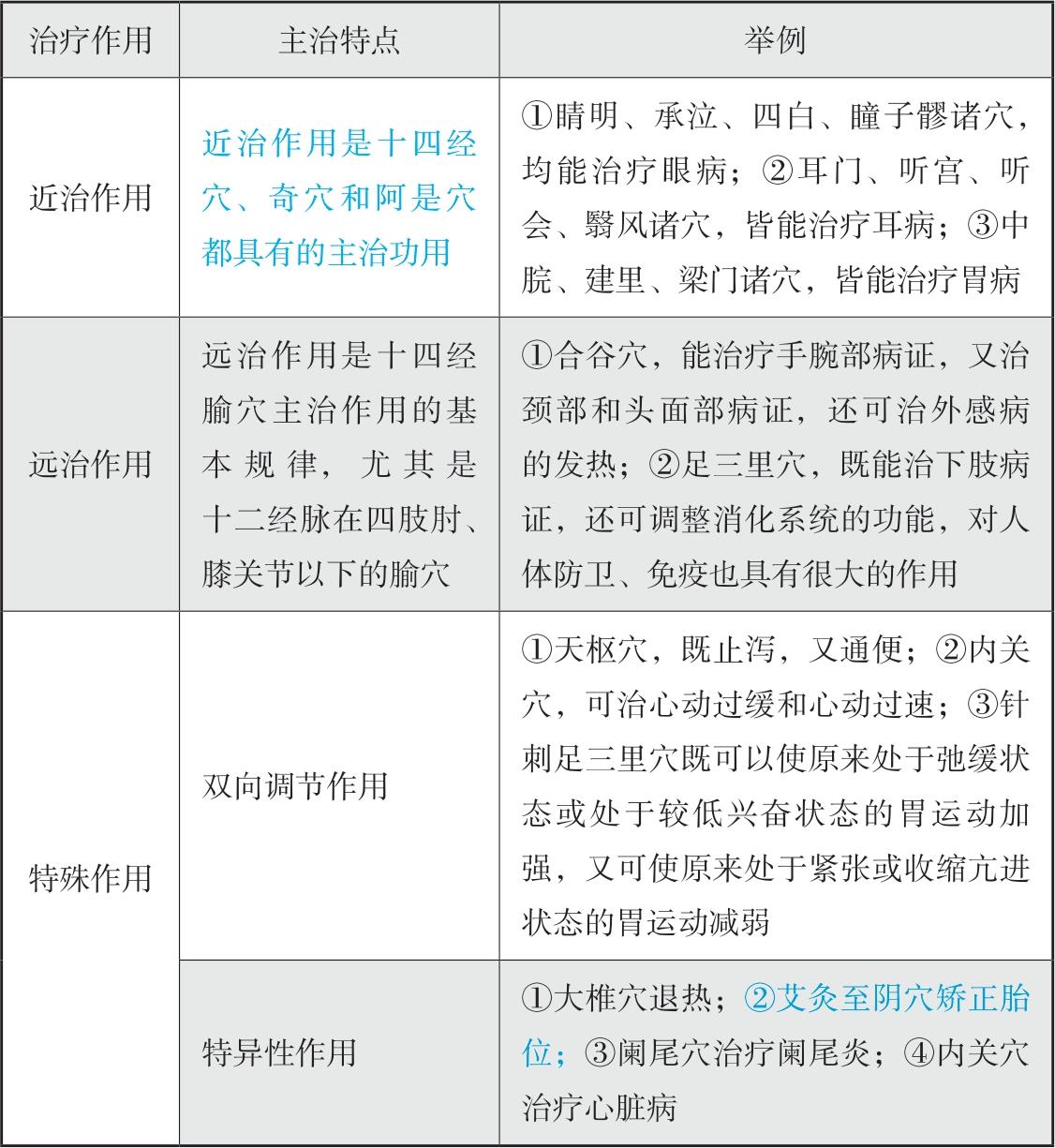
腧穴的治疗作用主要表现在三个方面: 近治作用、远治作用和特殊作用 。
1.近治作用
近治作用是一切腧穴主治作用所具有的共同特点。 是指腧穴均具有治疗其所在部位局部及邻近组织、器官病证的作用。
如 眼区周围的睛明、承泣、攒竹、瞳子髎等经穴均能治疗眼疾;胃脘部周围的中脘、建里、梁门等经穴均能治疗胃痛;膝关节周围的鹤顶、膝眼等奇穴均能治疗膝关节疼痛;阿是穴均可治疗所在部位局部的病痛 等。
2.远治作用
远治作用指腧穴具有治疗其远隔部位的脏腑、组织器官病证的作用。
这是十四经腧穴主治作用的基本规律,尤其是十二经脉中位于四肢肘膝关节以下的经穴,远治作用尤为突出,如 合谷穴不仅能治疗手部局部病证,还治疗本经脉所过处的颈部和头面部病证 。这是“经脉所过,主治所及”规律的反映。奇穴也具有一定的远治作用,如 二白治疗痔疾,胆囊穴治疗胆疾 等。
3.特殊作用
特殊作用是指有些腧穴具有双向的良性调整作用和相对的特异治疗作用。
双向良性调整作用,是指同一腧穴对机体不同的病理状态,可以起到两种相反而有效的治疗作用。如 腹泻时针天枢穴可止泻,便秘时针天枢穴可以通便 ; 内关既可治心动过缓,又可治疗心动过速 ;实验证明, 针刺足三里穴既可使原来处于弛缓状态或处于较低兴奋状态的胃运动加强,又可使原来处于紧张或收缩亢进的胃运动减弱。
腧穴的治疗作用还具有相对的特异性,如 大椎穴退热、至阴穴矫正胎位、阑尾穴治疗阑尾炎 等。
腧穴的治疗作用呈现出一定的主治规律,主要有 分经主治和分部主治 两类。大体上,四肢部经穴以分经主治为主,头身部经穴以分部主治为主。
1.分经主治规律
分经主治指某一经脉所属的经穴均可治疗该经循行部位及其相应脏腑的病证。 “经脉所过,主治所及” ,是对这一规律的概括。
古代医家在论述针灸治疗时,往往只选取有关经脉而不列举具体穴名,即所谓 “定经不定穴” 。如《灵枢》曰:“齿痛,不恶清饮,取足阳明;恶清饮,取手阳明。”
同一经脉的不同经穴,可以治疗本经相同病证。如手太阴肺经的尺泽、孔最、列缺、鱼际,均可治疗咳嗽、气喘等肺系疾患,有 “宁失其穴,勿失其经” 之说。
经穴既可主治本经循行部位的病证,又可治疗相表里经脉的病证。如手太阴肺经的列缺穴,不仅主治本经的咳嗽、胸闷等病证,还能治疗与其相表里的手阳明大肠经的头痛、项强等病证。
十四经腧穴的分经主治既各具特点,又有其共性,如下表:
手三阴经
手三阳经
足三阳经
足三阴经
任督二脉
[歌诀]手三阴经同治胸,手三阳经咽热病,
足三阳经神志热,足三阴经腹妇科,
手少厥阴神志病,手少太阳眼耳疾,
任督二脉神脏妇,足少太阳治眼病。
2.分部主治规律
分部主治是指处于身体某一部位的腧穴均可治疗该部位的病证。腧穴的分部主治与腧穴的位置特点有相关性。如位于头面、颈项部的腧穴,以治疗头面五官及颈项部病证为主;后头区及项区穴位又可治疗神志病等。
头面颈项部经穴主治
续表
胸腹背腰部经穴主治
十四经腧穴中具有特殊治疗作用,并以特定称号概括的腧穴,称为特定穴。包括五输穴、原穴、络穴、郄穴、下合穴、募穴、背俞穴、八会穴、八脉交会穴、交会穴等10类。
1.五输穴
十二经脉分布在肘、膝关节以下各有井、荥、输、经、合五个腧穴,总称五输穴。临床中井穴多用于各种急救,荥穴多用于各种热病,输穴多用于关节痛,经穴多用于喘咳,合穴多用于脏腑病证。
2.原穴
十二经脉在腕、踝关节附近各有一个腧穴,是脏腑原气经过和留止的部位,称为原穴,又称“十二原”。
注:络穴中,任脉络穴为鸠尾、督脉络穴为长强、脾之大络为大包。郄穴中,阴跷脉郄穴为交信、阳跷脉郄穴为跗阳、阴维脉郄穴为筑宾、阳维脉郄穴为阳交。
【记忆】“渊谷冲白神门腕,京溪陵池墟太冲。”对应肺大胃脾心小肠,膀肾包焦胆肝脏。
3.络穴
十五络脉在由经脉分出之处各有一个腧穴,称为络穴。络穴不仅可以治疗本经病,也能治疗其相表里经脉的疾病。
【记忆】“列偏丰公里正扬,钟内外明沟尾长。”这种记忆对应十二经脉流注顺序,一穴对应一经络。
4.郄穴
经脉气血深聚的腧穴,称郄穴。十二经脉及奇经八脉中的阴跷、阳跷、阴维、阳维脉各有一个郄穴,总称十六郄穴。临床上常用来治疗本经循行部位及所属脏腑的急性病证,阴经郄穴多用于治疗血证,阳经郄穴多用于治疗急性肿痛。
【记忆】“孔溜梁地阴养老,门泉郄会外中都。”孔子留此良地是为了养老,门前泉水、小溪汇聚,好多中外游客都赶来拜访观光。
5.下合穴
下合穴是六腑之气下合于足三阳经的6个腧穴。下合穴在临床应用中常用来治疗六腑疾病(合治内府)。
【记忆】上下巨虚大小肠,委阳委中教(焦)膀胱,三里陵泉胃胆唱,腑病用之效必彰。(上巨虚-大肠、下巨虚-小肠、委阳-三焦、委中-膀胱、足三里-胃、阳陵泉-胆)
6.募穴
脏腑之气结聚于胸腹部的腧穴,称募穴。临床常用来治疗相应脏腑的疾病,其中以治疗六腑疾病疗效较好(阳病治阴)。
【记忆】肺府肝期胆日月,脾章肾京肠天枢;包膻心阙胃中脘,焦石膀极小关元。
7.背俞穴
脏腑之气输注于背腰部的腧穴,称背俞穴。临床背俞穴能治疗相应脏腑的疾病,其中以治疗五脏疾病疗效较好(阴病治阳)。
8.八会穴
八会穴,是脏、腑、气、血、筋、脉、骨、髓八者精气会聚的8个腧穴。
【记忆】“门中耽搁,陵渊大绝。”(急救时)门中耽搁了会,在临近医院时,患者阳气大绝。(对应为脏、腑、气、血、筋、脉、骨、髓。即章门-脏会、中脘-腑会、膻中-气会、膈俞-血会、阳陵泉-筋会、太渊-脉会、大杼-骨会、绝骨-髓会)
9.八脉交会穴
八脉交会穴,是指奇经八脉与十二正经脉气相通的8个腧穴。八脉交会穴均位于腕踝部附近。
【记忆】“溪缺公孙足临泣,照海申脉内外关。”(后溪、列缺、公孙、足临泣、照海、申脉、内关、外关,此顺序对应关系为督脉、任脉、冲脉、带脉、阴跷脉、阳跷脉、阴维脉、阳维脉。)
10.交会穴
交会穴是指两经或数经相交会合的腧穴,多分布于头面、躯干部。交会穴不但能治本经病,还能兼治所交经脉的病证。
1.简便取穴法
临床中有一些常用的简便取穴方法。如站立位,垂手中指端取风市。
2.体表标志定位法
体表标志主要指分布于全身体表的骨性和肌性标志,可分为固定标志和活动标志两类。
固定标志:指利用五官、乳头、脐窝和骨节凸起、凹陷及肌肉隆起等固定标志来取穴的方法。如两眉中间取印堂,鼻尖取素髎,两乳中间取膻中,脐旁开2寸取天枢,腓骨小头前下缘取阳陵泉,俯首显示最高的第7颈椎棘突下取大椎。此外,背腰部穴的取穴标志,有肩胛冈平第3胸椎棘突;肩胛骨下角平第7胸椎棘突;髂嵴平第4腰椎棘突。
活动标志:指利用关节、肌肉、皮肤随活动而出现的空隙、凹陷、皱纹等活动标志来取穴的方法。如张口位取耳门、听宫、听会,闭口取下关,屈肘于横纹头处取曲池,外展上臂时肩峰前下方的凹陷中取肩髃,拇指翘起,当拇长、短伸肌腱之间的凹陷中取阳溪,正坐屈肘,掌心当胸,当尺骨小头桡侧骨缝中取养老。
常用定穴解剖标志的体表定位方法
3.“指寸”定位法
“指寸”定位法指以被取穴者本人的手指为标准度量取穴,又称为“同身寸”。
中指同身寸:被取穴者屈中指,中指中节桡侧两端纹头之间的宽度作为1寸。
拇指同身寸:被取穴者伸直拇指,以被取穴者拇指的指骨间关节的宽度作为1寸。
横指同身寸:被取穴者手示、中、环、小指四指并拢,以中指中节横纹为准,其四指的宽度作为3寸,又称“一夫法”。
4.“骨度”折量定位法
以骨节为主要标志测量周身各部的大小、长短,并依其尺寸按比例折算作为定穴的标准。
【记忆】“上肢9 12,胸腹9 8 5。下内20与15,下外19与16。”
耻骨联合上缘-腘横纹-内踝尖分别为20与15寸,股骨大转子-腘横纹-外踝尖分别为19与16寸。此处把髌底至髌尖的距离合并(20=18+2),记忆较简单。
5.简便取穴法
简便取穴法是一种简便易行的腧穴定位方法,通常仅作为取穴法的参考,临床应用时尽量以体表标志和骨度法为准。常用的简便取穴方法有:
1.两手伸开,与虎口交叉,当食指端取列缺。
2.半握拳,当中指端所指处取劳宫。
3.两手自然下垂,于中指端处取风市。
4.垂肩屈肘与平肘尖处取章门。
5.两耳角直上连线中点取百会。