



手三阳经循行及主治规律比较
【说明】 腧穴主治规律为既治疗本经循行部位的疾病,也治疗其所属脏腑的疾病。
考纲要求:
商阳、合谷、阳溪、偏历、手三里、曲池、臂臑、肩髃、迎香的定位、主治及刺灸方法。
1.原文
❖大肠手阳明之脉,起于大指次指之端,循指上廉,出合谷两骨之间,上入两筋之中,循臂上廉,入肘外廉,上臑外前廉,上肩,出
骨之前廉,上出于柱骨之会上,下入缺盆,络肺,下膈,属大肠。
❖其支者,从缺盆上颈,贯颊,入下齿中,还出夹口,交人中,左之右,右之左,上夹鼻孔。
大肠经循行穴位图
2.手阳明大肠经总20穴的定位、主治及快速记忆
续表
续表
续表
续表
3.特性汇总
(1)五输穴:井(商阳)→荥(二间)→输(三间)→经(阳溪)→合(曲池)。
(2)合谷:针刺时,半握拳状态,孕妇不宜针。
(3)迎香:交会穴,手阳明与足阳明交会穴。向内上方斜刺或平刺0.3~0.5寸。可灸。
(4)《针灸大全·四总穴歌》:“面口合谷收。”
4.经穴记忆龙凤诀(共20穴)
手阳明穴起商阳,二间三间合谷藏,阳溪偏历温溜五,下廉上廉三里长,曲池肘髎五里近,臂臑肩髃巨骨响,天鼎扶突禾髎接,鼻旁五分取迎香。
考纲要求:
关冲、中渚、阳池、外关、支沟、肩髎、翳风、角孙、耳门、丝竹空的定位、主治及刺灸方法。
1.原文
❖三焦手少阳之脉,起于小指次指之端,上出两指之间,循手表腕,出臂外两骨之间,上贯肘,循臑外上肩,而交出足少阳之后,入缺盆,布膻中,散络心包,下膈,遍属三焦。
❖其支者,从膻中,上出缺盆,上项,系耳后,直上出耳上角,以屈下颊至䪼。
❖其支者,从耳后入耳中,出走耳前,过客主人前,交颊,至目锐眦。
三焦经循行穴位图
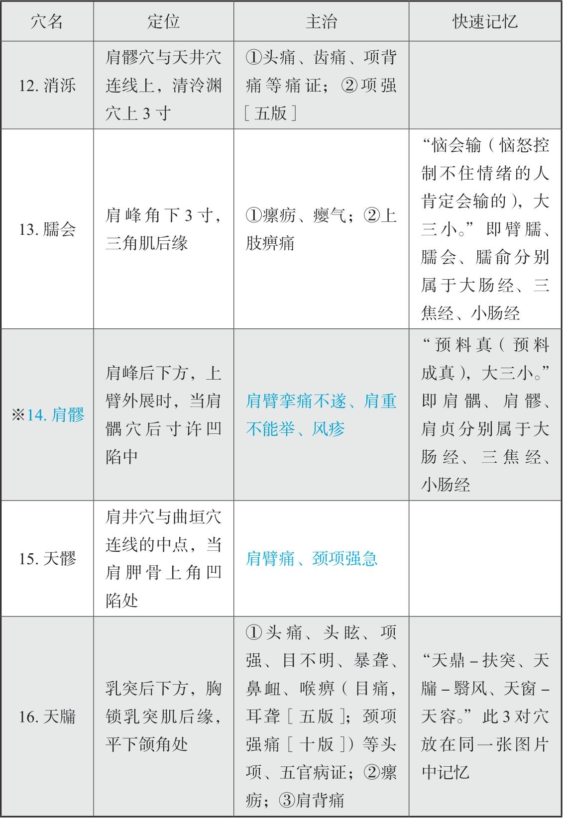
2.手少阳三焦经总23穴的定位、主治及快速记忆
续表
续表
续表
续表
3.特性汇总
(1)五输穴:井(关冲)→荥(液门)→输(中渚)→经(支沟)→合(天井)。
(2)翳风:交会穴,手足少阳交会穴。
(3)外关:络穴,八脉交会穴,通阳维脉。
4.经穴记忆龙凤诀(共23穴)
关冲液门中渚旁,阳池外关支沟正,
会宗三阳四渎关,天井清泠渊消泺,
臑会肩髎天髎堂,天牗翳风瘈脉清,
颅息角孙耳门庭,和髎上行丝竹空。
考纲要求:
少泽、后溪、养老、小海、肩贞、天宗、颧髎、听宫的定位、主治及刺灸方法。
1.原文
❖小肠手太阳之脉,起于小指之端,循手外侧上腕,出踝中,直上循臂骨下廉,出肘内侧两骨之间,上循臑外后廉,出肩解,绕肩胛,交肩上,入缺盆,络心,循咽下膈,抵胃,属小肠。
❖其支者,从缺盆循颈,上颊,至目锐眦,却入耳中。
❖其支者,别颊上䪼,抵鼻,至目内眦(斜络于颧)。
小肠经循行穴位图
2.手太阳小肠经总19穴的定位、主治及快速记忆
续表
续表
续表
3.特性汇总
(1)五输穴:井(少泽)→荥(前谷)→输(后溪)→经(阳谷)→合(小海)。
(2)听宫:交会穴,手足少阳与手太阳交会穴。
(3)后溪:输穴,八脉交会穴,通督脉。直刺0.5~0.8寸,或向合谷方向透刺。可灸。
(4)养老:郄穴。以掌心向胸姿势,直刺0.5~0.8寸。可灸。
4.经穴记忆龙凤诀(共9穴)
手太阳穴一十九,少泽前谷后溪数;
腕骨阳谷养老绳,支正小海外辅肘;
肩贞臑俞接天宗,髎外秉风曲垣首;
肩外俞连肩中俞,天窗乃与天容偶;
锐骨之端上颧髎,听宫耳前珠上走。
一、腕背侧横纹上诸穴的比较
二、肘横纹背侧诸穴的比较
续表