



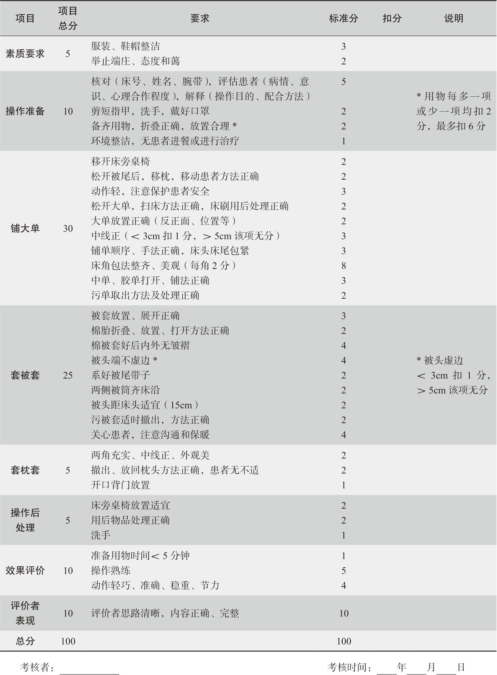
1.能正确陈述各种铺床法的目的。
2.能正确运用铺床方法为新患者、暂时离床患者、麻醉手术后患者或长期卧床患者准备安全、整洁、舒适的床单位。
3.在铺床过程中,能正确运用人体力学原理,减轻护士工作中力的付出,提高工作效率。
1.学时 6学时,其中备用床、暂空床2学时,麻醉床、卧床患者更换床单位2学时,铺床法综合练习与考核2学时。
2.学习方法 讲授法、观看操作视频、示教、模拟练习。
3.考核方式 小组合作式课堂考核。
(1)将学生分成若干组,每组3人。
(2)考核小组成员随机抽取各自所需扮演的角色(护士、患者和评价者)。
(3)抽到护士角色的学生从4种床的铺床法(备用床、暂空床、麻醉床和卧床患者更换床单位)中随机抽取一种。
(4)学生实施铺床法。
(5)操作结束后,扮演评价者的学生对整个操作过程进行评价,扮演护士和患者的学生可以进行补充。
(6)教师根据护理技术操作的评分标准进行打分并进行现场点评。
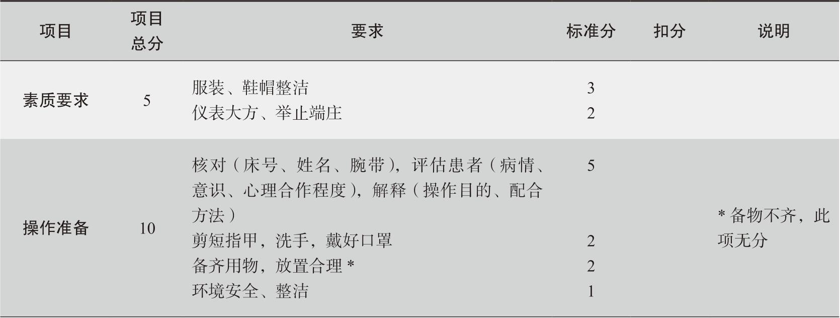
1.环境准备 清洁,通风;无患者接受治疗或进餐。
2.护士准备 衣帽整洁,洗手,戴口罩。
3.用物准备
(1)基础用物 床、床旁桌、床旁椅、床垫、床褥、枕芯、棉胎(或毛毯)。
(2)清洁用物 治疗车上层:清洁大单、被套、枕套、床刷、湿毛巾套;治疗车下层:盛有消毒液的小桶或盆。
1.放置用物 将治疗车推至床尾,按使用顺序备好用物(大单、被套、棉胎、枕套、枕芯),置于床尾。
2.移床旁桌椅 移开床旁桌距床头约20cm,移床旁椅至床尾正中,距床15cm,将用物置于椅上。
3.翻褥扫褥 翻转棉褥,平铺于床垫上,将床刷塞进湿毛巾套内,从床头至床尾扫床。
4.铺大单 (先床头,后床尾;先近侧,后对侧)
(1)正确放置大单 将床褥十字交叉分成四等份,大单置于第四象限,依次打开大单,正面向上,大单中线和床的中线对齐。
(2)先铺近侧床头 一手托起床垫,另一手将大单折入床垫下。在距床头约30cm处提起大单边缘,使其同床沿垂直,呈等边梯形。以床垫上下沿为界,上下各为一个三角形,先将下半三角形平整地折于床垫下,再捏住上半三角形床沿处大单,并将其拉下,另一手协助折成直角,将垂下部分的大单折于床垫下。
(3)再铺床尾 至床尾拉紧大单,同法铺好床尾床角。
(4)塞紧中间 拉紧大单中部边缘,双手将大单平整地塞入床垫下。
(5)铺对侧大单 转至对侧,同法铺好大单。
5.套被套
(1)正确放置被套 将折叠好的被套齐床头和床的竖轴线放置,依次展开,被套中线与床中线对齐。
(2)打开被套尾部开口端 将被套尾部开口端的上层打开至1/3处,再将“S”折叠的棉胎放在被尾端的开口处。
(3)展开棉胎 一手拉棉胎上缘,另一手协助将棉胎送至被套封口端,将竖折的棉胎先对侧后近侧铺开,与被套平齐,对好两角。到床尾逐层拉平被套和棉胎,系好被套系带。
(4)折成被筒,塞于床垫下 将套好的棉被两侧边缘向内折叠与床沿平齐(先对侧后近侧),铺成被筒。转至床尾,下拉盖被使其上缘距离床头15cm,将被筒尾端平整地折于床垫下。
6.套枕套 将枕套套于枕芯上,四角充实,横放于床头中央,开口背门。
7.移回桌椅 将床头桌及床旁椅移回原位。
8.整理用物、洗手
拓展阅读
大单折叠方法 以床头(或操作者)为主;大单正面朝上,左手→右手,右手→左手;床头→床尾;床尾→床头。
被套折叠方法 以床头(或操作者)为主;被套正面在外,左手→右手,右手→左手;床尾→床头;床尾→床头。
棉胎“S”折叠方法 将棉胎或毛毯竖折两折成三等份,对侧1/3在上,再“S”形横折三折备用。
卷筒式 将被套正面向内平铺于床上,开口端向床尾。将棉胎平铺于被套上,上缘与被套封口边齐,将棉胎同被套上层一起从床尾至床头,从开口外翻转,拉平,系好被套系带。按“S”形折成被筒。
铺备用床操作考核评价见表1-1。
表1-1 铺备用床操作考核评价表
续表
1.环境准备 清洁,通风;无患者接受治疗或进餐。
2.护士准备 衣帽整洁,洗手,戴口罩。
3.用物准备 同备用床,必要时备橡胶单和中单。
1.放置用物 同备用床法。
2.移开床旁桌椅 同备用床法。
3.翻褥扫褥 同备用床法。
4.铺大单 同备用床法。
5.套被套、折成被筒、塞于床尾垫下 同备用床法。
6.套枕套 同备用床法。
7.盖被四折于床尾 两手握住被头两侧折叠处向后拉,大约至被尾(1/2)向回折,再握住盖被1/4处向被尾内折,整理平整。必要时铺橡胶单和中单,胶单、中单上缘距床头45~55cm,中线与床中线对齐,将两单边缘下垂部分平整地塞入床垫下。
8.移回桌椅 同备用床法。
9.整理用物、洗手
铺暂空床操作考核评价见表1-2。
表1-2 铺暂空床操作考核评价表
续表
1.环境准备 清洁,通风;无患者接受治疗或进餐。
2.护士准备 衣帽整洁,洗手,戴口罩。
3.用物准备
(1 )基础用物 床、床旁桌、床旁椅、床垫、床褥、枕芯、棉胎(或毛毯)。
(2 )清洁用物 治疗车上层:清洁大单、被套、枕套、床刷、湿毛巾套、橡胶单两条、中单两条、麻醉护理盘;治疗车下层:盛有消毒液的小桶或盆。
4.按需另备 输液架,必要时备吸痰器、胃肠减压器、氧气、热水袋、毛毯。
5.麻醉护理盘内准备 无菌巾内放压舌板、开口器、舌钳、牙垫、通气导管、治疗碗、镊子、输氧导管、吸痰导管、棉签、纱布数块。无菌巾外置血压计、听诊器、治疗巾、弯盘、胶布、手电筒、别针两枚、护理记录单、笔等。
1.放置用物 将治疗车推至床尾左侧,按使用顺序备好用物,置于床尾。
2.移开床旁桌椅 移开床旁桌,距床头约20cm,移床旁椅至床尾正中,距床15cm,将用物置于椅上。
3.翻褥、扫褥 翻转棉褥,平铺于床垫上,将床刷塞进湿毛巾套内,自床头至床尾扫床。
4.铺大单
(1)打开大单,铺好一侧(方法同备用床)。
(2)将一橡胶单和中单分别对好中线,铺在床中部,上缘距床头45~55cm,床沿下垂部分平整地塞入床垫下。
(3)为了防止呕吐物污染棉褥,将另一橡胶单和中单分别对好中线,上端与床头齐,下端压在中部橡胶单和中单上,边缘平整地塞入床垫下。
(4)转至对侧,按同法逐层铺好大单、橡胶单和中单。
5.套被套 同备用床法。
6.盖被三折于床的一侧 将棉被对侧边缘向内反折与床沿齐,被尾向内折叠与床尾齐,拉起近侧被子边缘纵向折叠三折于对侧床边,开口向着门。
7.套枕套 套好枕套,将枕头横立于床头,以防患者躁动时,头部碰撞床栏而受伤。
8.移回桌椅 移回床旁桌椅,将麻醉护理盘放于床旁桌上,放好其他用物。必要时增加热水袋和毛毯。
9.整理用物、洗手
铺麻醉床操作考核评价见表1-3。
表1-3 铺麻醉床操作考核评价表
续表
1.评估患者并解释
(1)解释 向患者及家属解释更换床单的目的、操作方法、注意事项和配合要点。
(2 )评估 患者的年龄、病情、意识状态、活动能力、配合程度。
2.患者准备 患者病情稳定,了解该操作目的、方法、注意事项及配合要点。
3.环境准备 清洁,通风;无患者接受治疗或进餐。
4.护士准备 衣帽整洁,洗手,戴口罩。
5.用物准备
(1)基础用物 床、床旁桌、床旁椅、床垫、床褥、枕芯、棉胎(或毛毯)。
(2 )清洁用物 治疗车上层:清洁大单、被套、中单、枕套、床刷、湿毛巾套,必要时备清洁衣裤;治疗车下层:盛有消毒液的小桶或盆。
1.核对 携用物至患者床旁,核对患者床号、姓名、腕带。
2.放平床头和膝下支架
3.移开床旁桌椅
4.协助患者侧卧于对侧 松开床尾盖被,枕头移向对侧,协助患者翻身侧卧在对侧床边。必要时将对侧床档放好或另一位护士协助保护患者,以防坠床。对于骨折、牵引或有引流管的患者,应加以保护,防止损伤、扭曲引流管或脱管。
5.湿扫近侧胶单、棉褥 松开近侧各层被单,将中单卷入患者身下,扫净橡胶单,搭于患者身上,再将大单卷入患者身下,扫净棉褥上的渣屑,用后的床刷干净面朝下置于床尾椅上。
6.更换近侧床单、中单 将清洁大单的中线与床的中线对齐,对侧一半塞于患者身下;近侧的一半大单,自床头、床尾先后折成直角,中间展平、拉紧塞于床垫下。放下橡胶中单,铺上清洁中单,中线与床中线对齐展开,对侧一半塞于患者身下,近侧中单连同橡胶中单一同塞于床垫下。
7.协助患者侧卧于近侧 放好近侧床档或保护患者的护士转至近侧,协助患者平卧,枕头移向近侧,协助患者侧卧于铺好床单的一侧。
8.湿扫对侧胶单、棉褥 操作的护士转至对侧,拉下床档,将污染中单卷至床尾,放于治疗车下层(或污衣袋中),扫净橡胶中单,搭于患者身上,然后将污染大单卷至床尾,放在治疗车下层(或污衣袋中),扫净棉褥上的渣屑,摘掉毛巾套放入车下桶内,床刷放于治疗车上层。
9.更换对侧床单、中单 按顺序将大单、橡胶单、中单逐层拉平,铺好。枕头移向床正中,协助患者躺平。
10.撤出被胎 松开被筒,解开被尾带子,在被套内将被胎纵向三折后再“S”形折叠,撤出被胎,放在床尾椅上。
11.更换被套 将清洁被套铺于旧被套上,撑开被尾开口处,将被胎放入,套好被套,系好被尾带子。撤去污被套放在治疗车下层(或污衣袋中)。将被子叠成被筒,折好被尾(塞于脚下或床垫下)。
12.更换枕套 一只手托起患者头部,另一只手迅速将枕头取出,更换枕套,协助患者枕好,取舒适卧位。
13.移回桌椅 移回床旁桌椅,与患者进行必要的交流和健康教育。根据病情或患者的要求摇高床头和膝下支架。
14.整理用物、洗手 处理污物,洗手。
卧床患者更换床单操作考核评价见表1-4。
表1-4 卧床患者更换床单操作考核评价表
1.能描述无菌技术操作原则。
2.能遵循无菌技术操作原则完成无菌技术基本操作(包括无菌包、无菌持物钳、无菌容器的使用方法,倒取无菌溶液法,无菌盘的准备和戴脱无菌手套法)。
1.学时 6学时,其中无菌技术操作练习4学时,无菌技术操作考核2学时。
2.学习方法 讲授法、观看操作视频、示教、分组练习。
3.考核方式 小组合作式视频考核。
(1)将学生分成若干组,每组3人。
(2)由教师随机抽取每个小组中参与考核的学生,在操作视频上交前一天通知学生,并规定视频上交的截止时间。
(3)被抽到的学生进行操作,小组其他成员协助录制操作视频。操作期间,非操作考核成员不得给予指导。
(4)操作者和同一小组其他成员对该操作视频进行评价,找出操作存在的问题。
(5)在规定的时间内上交操作视频和纸质版的操作自评报告。
(6)教师按照护理技术操作的评分标准对学生上交的操作视频进行打分并给予点评,评语中需要指出学生操作中存在的问题。
1.环境准备 治疗室30分钟内无打扫,减少人员走动,操作台清洁、干燥,环境宽敞明亮。
2.护士准备 衣帽整齐,修剪指甲,洗手,戴口罩。
3.用物准备
(1 )治疗车上层 三叉钳、中长镊一把,分别放于无菌罐内;治疗盘一个;无菌治疗巾包一个(内有两块治疗巾);贮槽一个(内装治疗碗一个、弯盘一个);无菌方盒内备血管钳、镊子;无菌罐两个,分装干棉球、纱布;无菌溶液一瓶;另备无菌棉签、消毒液、胶布、小毛巾、弯盘和手消毒液等。
(2 )治疗车下层 生活垃圾桶、医用垃圾桶。
1.物品放置合理 按规定顺序摆放好无菌贮物罐、持物镊罐等,用小毛巾擦净治疗盘。
2.检查、打开无菌包 查看无菌包的名称、灭菌日期,以及是否松散、潮湿和破损,化学指示胶带是否变色达标;解开系带卷好,揭开包布外角,再揭左右两角,最后揭内角,注意手勿触及包布内面。
3.夹取治疗巾 按要求用中长无菌持物镊夹取一块治疗巾,放于治疗盘内,注意勿污染持物镊。
4.处置无菌包 按原折痕顺序折好无菌治疗巾包,系好系带,以保持包内物品无菌,注明开包时间,放于规定位置。
5.铺无菌巾 双手分别捏住无菌巾两边中部折痕处向外拉,横行双折铺于治疗盘上,开口在近身处,两手分别捏住上层治疗巾两角的外面,向远端折叠成扇形,开口边向外。注意打开治疗巾时,不要碰自己的衣服和桌面,双手不可触及无菌巾内面。
6.夹取治疗碗和治疗盘 查看贮槽物品名称、灭菌日期、灭菌标识及密封度,将容器盖完全打开,用三叉钳分别夹取治疗碗和治疗盘放于铺好的治疗盘内;将贮槽盖盖好,注明打开时间,放回原处。
7.夹取纱布、棉球 查看贮物罐物品名称、灭菌日期、灭菌标识;将容器盖打开,内面向上置于稳妥处或拿在手里,用中长镊子夹取两块纱布放于弯盘内一端,夹取4~5个干棉球放于治疗碗内;盖上无菌罐盖,注明打开时间,放回原处。
8.夹取血管钳、小镊子 查看无菌容器名称、灭菌日期、灭菌标识,按无菌原则打开容器盖,内面向上置于稳妥处,用中长镊子夹取血管钳、小镊子放于弯盘内;盖好方盒盖,注明打开时间,放回原处。
9.检查无菌溶液 认真核对瓶签上的药名、浓度、剂量、有效期、使用方法,擦净瓶外灰尘,并检查瓶体有无裂缝、瓶盖有无松动,溶液有无沉淀、浑浊、变质等。
10.开瓶口 启开瓶盖,消毒瓶塞,手持无菌纱布打开瓶塞,注意手不可触及瓶口和瓶塞内面。
11.冲瓶口、倒液 一手持瓶塞,另一手持瓶,瓶签朝向掌心,先倒出少量溶液于弯盘内,以冲洗瓶口,再由原处倒出所需溶液量至无菌治疗碗内,立即将瓶塞塞入瓶中。注意倒液时,高度要合适,溶液不可回溅,标签不可浸湿。
12.整理无菌盘 两手分别捏住上层治疗巾两角的外面,拉平扇形折叠层盖于物品上,上下边缘对齐,将开口处向上翻折两次,两侧边缘向下折一次。准备好的无菌盘若不能立即使用,应注明铺盘时间,有效期为4小时。
13.处置无菌溶液 注明开瓶日期及时间,放回规定位置。已打开未使用完的溶液有效期为24小时,余液只作清洁操作用。
拓展阅读
治疗巾的折叠法 ①纵折法:将治疗巾纵折两次成4折,再横折两次,开口边向外。②横折法:将治疗巾横折后再纵折,成为4折,再重复一次。③治疗巾包法:将需灭菌的物品放于包布的中央,用近身侧包布一角盖住物品,左右两角先后盖上,盖上最后一角后用系带扎紧,或用化学指示胶带贴妥,在包布外注明物品名称。
1.环境准备 治疗室30分钟内无打扫,减少人员走动,操作台清洁、干燥,环境宽敞明亮。
2.护士准备 衣帽整齐,修剪指甲,摘下手表及饰物,洗手,戴口罩。
3.用物准备 无菌手套一副。
1.分次提取法
(1 )检查无菌手套 核对无菌手套包外的号码、灭菌日期及包装是否完整、干燥等。
(2)打开手套袋 将手套袋平放于清洁宽敞、干燥的桌面上,按无菌要求打开手套包包布,摊开手套袋。
(3 )戴第一只手套 一手捏起手套袋开口处外面,暴露出手套,另一手捏住一只手套的反折部分(手套内面)取出,对准五指戴上。防止污染手套的外面。
(4 )戴第二只手套 未戴手套的手捏起另一只手套袋的开口处外面,再以戴好手套的手指(四指并拢,拇指在外)插入另一只手套的反折部分内(手套外面),取出手套,同法戴上。将手套的翻边套在工作服的衣袖外面。注意戴好手套的手不可碰手套的内面并始终保持在腰部以上水平、视线范围之内。
(5 )调整手套 双手对合,交叉检查手套有无漏气,并调整手套位置。必要时用无菌生理盐水冲净手套上的滑石粉。使用过程中,如有污染或有破损,应立即更换。
(6 )脱手套 用戴手套的手捏住另一手套腕部的外面翻转脱下,再用已脱下手套的手的拇指插入另一手套内,将其翻转脱下。不可强行拉扯。
(7 )处理用物 将手套放入黄色的医疗垃圾袋内。
最后是洗手,摘口罩。
2.一次性提取法
(1 )取出手套 两手同时捏起手套袋开口处外面,向外分开,暴露出手套边缘,左手拇指、示指张开分别按住手套袋边缘反起处外面,右手捏住手套的翻折部位,取出手套。
(2 )戴手套 将两手套五指相对,一手捏住一只手套和另一只手套的翻折部分,另一手对准五指插入,戴上手套的手拇指外翻,其余四指并拢,插入另一只手套的翻折内面,同法戴好。
其余步骤同上。
无菌技术操作考核评价见表1-5。
表1-5 无菌技术操作考核评价表
能遵循隔离原则正确穿、脱隔离衣。
1.学时 4学时,其中穿、脱隔离衣练习和考核各2学时。
2.学习方法 讲授法、观看操作视频、示教、分组练习。
3.考核方式 小组合作式视频考核(考核方式同无菌技术操作)。
1.环境准备 清洁、宽敞、明亮。
2.护士准备 衣帽整齐,修剪指甲,取下手表,卷袖过肘(冬季卷过前臂中段),洗手,戴口罩。
3.用物准备 隔离衣、挂衣架、手消毒用物、污衣袋等。
1.穿隔离衣
(1)手持衣领穿一手 面对隔离衣,手持衣领,取下隔离衣,清洁面朝向自己,将衣领两端向外折齐,露出肩袖内口,一只手持衣领,另一只手伸入袖内,持衣领的手将衣领向上拉,露出左手。
(2)再穿一手齐上抖 换手持衣领,同法穿好衣袖,双手上举,露出手腕。
(3 )系好衣领扎袖口 两手持衣领,由前向后沿领边将领扣扣好。扣衣领时,注意衣袖不要污染面及颈部。放下手臂使衣袖落下,扣好袖口或系上袖带(此时手已污染)。
(4)折襟系腰半屈肘 松开腰带,自一侧衣缝顺带下约5cm处将隔离衣后身向前拉,见到衣边则捏住;同法将另一边捏住。两手在背后将隔离衣的后开口对齐,向一侧折叠,一手按住折叠处,另一手将腰带拉至背后,压住折叠处,将腰带在背后交叉,回到前面打一个活结,即可进行护理操作。
2.脱隔离衣
(1 )松开腰带解袖口,拉高衣袖消毒手 解开腰带,在前面打一个活结,解开袖带,在肘部将部分衣袖塞入工作服衣袖内,消毒双手。注意不可将隔离衣袖外面塞入工作服衣袖内。
(2 )解开领口脱衣袖 解开领扣,一手伸入另一手手腕部衣袖内,拉下衣袖过手,以保护袖内的手,用衣袖遮盖着的手握住另一手隔离衣袖的外面,将袖子拉下。
(3 )对好衣领挂衣钩 双手转换,渐从袖管中退出,双手撑起衣肩,使衣领直立,将隔离衣折好,对齐衣边,双手持领,挂在衣钩上。注意隔离衣应长短、大小合适,必须完全遮盖住工作服,有破洞或潮湿不可使用。
穿脱隔离衣操作考核评价见表1-6。
表1-6 穿脱隔离衣操作考核评价表
1.能正确叙述特殊口腔护理的目的、注意事项。
2.正确实施特殊口腔护理,在操作中关爱患者。
1.学时 1学时。
2.学习方法 讲授法、观看操作视频、示教、分组模拟练习。
1.评估患者并解释
(1)解释 向患者或家属解释口腔护理的目的、方法、注意事项及配合要点。
(2 )评估 患者的年龄、病情、意识、心理状态、自理能力及配合程度;口腔卫生状况。
2.患者准备
(1)了解口腔护理的目的、方法、注意事项及配合要点。
(2)取舒适、安全且易于操作的体位。
3.环境准备 宽敞,光线充足或有足够的照明。
4.护士准备 衣帽整齐,修剪指甲,洗手,戴口罩。
5.用物准备
(1)治疗车上层 治疗盘内备口腔护理包(内有治疗碗或弯盘盛棉球、弯血管钳2把、压舌板)、水杯(可以使用患者水杯)、吸水管、棉签、液体石蜡或润唇膏、手电筒、纱布、治疗巾及口腔护理液。治疗盘外备手消毒液。必要时备开口器和口腔外用药。
(2 )治疗车下层 生活垃圾桶、医用垃圾桶。
1.核对 备齐用物至床旁,核对患者床号、姓名、腕带。
2.体位 协助患者仰卧头部转向一侧或右侧卧位,面向操作者,铺治疗巾于患者颌下。
3.开包检查 检查口腔护理包并打开,弯盘置于口角旁。湿润并清点棉球数量。
4.漱口 湿润口唇,协助清醒患者温水漱口(昏迷患者禁忌漱口)。
5.检查口腔 嘱患者张口,护士一手打开手电筒,另一手持压舌板,观察口腔。
6.擦洗外侧面 拧干棉球,嘱患者咬合上、下齿,用压舌板轻轻撑开左侧颊部,以弯血管钳夹紧含有漱口液的棉球由内向门齿纵向擦洗。同法擦洗右侧面。
7.擦洗内侧面及咬合面 嘱患者张口,依次擦洗左侧牙齿的左上内侧面、左上咬合面、左下内侧面、左下咬合面,再弧形擦洗同侧颊部。同法擦洗右侧面。
8.擦洗硬腭及舌 擦洗硬腭部、舌面及舌下。
9.再次漱口 擦洗完毕,帮助患者再次漱口,擦去口角的水渍。
10.清点棉球 再次清点棉球数量。
11.再次评估口腔状况 再次观察口腔黏膜有无溃疡,酌情涂药于患处,口唇干裂可涂液状石蜡。
12.操作后处理
(1)撤去弯盘和治疗巾,帮助患者取舒适体位,整理床单位。
(2)整理用物。
(3)洗手,记录口腔异常情况及护理效果。
特殊口腔护理操作考核评价见表1-7。
表1-7 特殊口腔护理操作考核评价表
1.能正确叙述床上擦浴的目的和注意事项。
2.正确实施床上擦浴,在操作中注重与患者的沟通,关爱患者。
1.学时 2学时。
2.学习方法 讲授法、观看操作视频、示教、分组模拟练习。
1.评估患者并解释
(1)解释 向患者或家属解释床上擦浴的目的、方法、注意事项及配合要点。询问患者是否需要排便。
(2 )评估 患者的年龄、病情、意识、心理状态、自理能力及配合程度;皮肤完整性及清洁度;伤口及引流管情况。
2.患者准备
(1)了解床上擦浴的目的、方法、注意事项及配合要点。
(2)病情稳定,全身状况较好。
(3)按需排二便。
3.环境准备 调节室温在24℃以上,关闭门窗,拉上窗帘,必要时用床帘或屏风遮挡。
4.护士准备 衣帽整齐,修剪指甲,洗手,戴口罩。
5.用物准备
(1)治疗车上层 浴巾2条、毛巾2条、浴皂、小剪刀、梳子、护肤用品。脸盆2个、清洁衣裤、手消毒液。
(2 )治疗车下层 热水桶1个、污水桶1个、便器、医疗垃圾桶、生活垃圾桶。
1.核对 备齐用物至床旁,核对患者床号、姓名、腕带。询问患者有无特殊用物需求。
2.体位 协助患者移近护士侧并取舒适卧位,并保持身体平衡。
3.盖浴毯 根据病情放平床头及床尾支架,松开盖被,移至床尾。将浴毯盖于患者身上。
4.备水 将脸盆和浴皂放于床旁桌上,倒入适量温水。
5.擦拭面部和颈部 将浴巾盖于患者胸部,保护盖被不被弄湿。将浸湿小毛巾,叠成手套状,包于手上。擦拭眼部,由内眦至外眦。按顺序擦拭前额、面颊、鼻翼、耳后、下颌、颈部。根据患者情况和习惯使用浴皂。
6.擦拭上肢和手 在盖被下脱去患者上衣,先脱近侧,后脱远侧。如有肢体外伤或活动障碍,应先脱健侧,后脱患侧。合理使用浴巾。根据需要,涂浴皂在小毛巾上,擦拭上肢,直至腋窝,清水擦净,大浴巾擦干。大浴巾对折,放于床边。置脸盆于浴巾上,洗手并擦干。根据情况修剪指甲。同法擦洗对侧上肢。
7.擦拭胸、腹部 根据需要换水,测试水温。将浴巾盖于患者胸部。一只手掀起浴巾一边,用另一只包有小毛巾的手擦拭胸部。擦洗女性患者乳房时应环形用力,注意擦净乳房下皮肤褶皱处。必要时,可将乳房抬起,擦净。擦拭腹部,擦净肚脐处。
8.擦拭背部 协助患者取侧卧位,背向护士。合理铺盖浴巾,依次擦拭后颈部、背部、臀部。必要时进行背部按摩。协助患者穿好清洁衣服。先穿对侧,后穿近侧。如肢体外伤或活动障碍,先穿患侧,后穿健侧。换盆,换水。
9.擦拭下肢、足部、会阴部 协助患者平卧。合理使用浴巾,依次擦拭踝部、膝关节、大腿,擦干。由远心端向近心端擦拭,同法擦对侧。移盆至足下,盆下垫浴巾,浸泡并擦洗足部。根据情况修剪趾甲。擦干足部。换水,洗手,按需进行会阴部护理。协助患者穿好清洁裤子。
10.操作后处理
(1)协助患者取舒适体位,为患者梳头。整理床单位,按需更换床单。
(2)用物处理。
(3)洗手,记录时间和效果。
床上擦浴操作考核评价见表1-8。
表1-8 床上擦浴操作考核评价表
1.能正确叙述体温、脉搏、呼吸和血压的正常值。
2.正确测量和记录体温、脉搏、呼吸和血压,在测量过程中能与患者进行良好沟通,并关爱患者。
1.学时 5学时,其中生命体征测量练习3学时和考核2学时。
2.学习方法 讲授法、观看操作视频、示教、分组模拟练习。
3.考核方式 小组合作式课堂考核。
(1)将学生分成若干组,每组3人。
(2)考核小组成员随机抽取各自所需扮演的角色(护士、患者和评价者)。
(3)抽到护士角色的学生随机抽取一个临床情景。
(4)学生根据抽到的临床情景实施生命体征测量的操作。
(5)操作结束后,扮演评价者的学生对整个操作过程进行评价,扮演护士和患者的学生可以进行补充。
(6)教师根据护理技术操作的评分标准进行打分并进行现场点评。
1.评估患者并解释
(1 )解释 向患者及家属解释体温测量的目的、方法、注意事项及配合要点。
(2 )评估 患者的年龄、病情、意识状态、治疗情况、心理状态及合作程度。
2.患者准备
(1)了解体温测量的目的、方法、注意事项及配合要点。
(2)体位舒适,情绪稳定。
(3)测温前20~30分钟若有运动、进食、冷热饮、冷热敷、洗澡、坐浴、灌肠等,应休息30分钟再测量。
3.环境准备 整洁、安静、舒适、光线充足。
4.护士准备 衣帽整齐,修剪指甲,洗手,戴口罩。
5.用物准备
(1)治疗车上备:容器2个(一个为清洁容器,盛放已消毒的体温计;另一个为盛放测温后的体温计)、含消毒液纱布、表(有秒针)、记录本、笔、手消毒液。
(2)若测肛温,另备润滑油、棉签、卫生纸。
1.核对 携用物至患者床旁,核对患者床号、姓名、腕带。
2.测量 选择测量体温的方法。
(1 )口温 ①部位:口表水银端斜放于舌下热窝。②方法:闭口勿咬,用鼻呼吸。③时间:3分钟。
(2)腋温 ①部位:体温计水银端放于腋窝正中。②方法:擦干汗液,体温计紧贴皮肤,屈臂过胸,夹紧。③时间:10分钟。
(3 )肛温 ①体位:侧卧、俯卧、屈膝仰卧位,暴露测温部位。②方法:润滑肛表水银端,插入肛门3~4cm;婴幼儿可取仰卧位,护士一只手握住患儿双踝,提起双腿;另一只手将已润滑的肛表插入肛门(婴儿1.25cm,幼儿2.5cm),并握住肛表用手掌根部和手指将双臀轻轻捏拢,固定。③时间:3分钟。
3.取表 取出体温计,用消毒纱布擦拭。
4.读数 准确读取体温计的度数。
5.协助 协助患者穿衣、裤,取舒适体位。
6.消毒 体温计消毒。
7.绘制或录入 洗手后绘制体温单或录入到移动护理信息系统的终端设备。
1.评估患者并解释
(1)解释 向患者及家属解释脉搏测量的目的、方法、注意事项及配合要点。
(2 )评估 患者的年龄、病情、意识状态、治疗情况、心理状态及合作程度。
2.患者准备
(1)了解脉搏测量的目的、方法、注意事项及配合要点。
(2)体位舒适,情绪稳定。
(3)测量前若有剧烈运动、紧张、恐惧、哭闹等,应休息20~30分钟再测量。
3.环境准备 室温适宜、光线充足、环境安静。
4.护士准备 衣帽整齐,修剪指甲,洗手,戴口罩。
5.用物准备 表(有秒针)、记录本、笔、手消毒液。必要时备听诊器。
1.核对 携用物至患者床旁,核对患者床号、姓名、腕带。
2.体位 卧位或坐位;手腕伸展,手臂放舒适位置。
3.测量 护士以示指、中指、无名指的指端按压在桡动脉处,按压力量适中,以能清楚测得脉搏搏动为宜。
4.计数 正常脉搏测30秒,乘以2。若发现患者脉搏短绌,应由2名护士同时测量,一人听心率,另一人测脉率,由听心率者发出“起”或“停”口令,计时1分钟。
5.记录 脉搏短绌以分数式记录,记录方式为心率/脉率。如心率为200次/分,脉率为60次/分,则应写成200/60次/分。
6.绘制或录入 洗手后绘制体温单或录入到移动护理信息系统的终端设备。
1.评估患者并解释
(1 )解释 向患者及家属解释血压测量的目的、方法、注意事项及配合要点。
(2 )评估 患者的年龄、病情、治疗情况、既往血压状况、服药情况、心理状态及合作程度。
2.患者准备
(1)了解血压测量的目的、方法、注意事项及配合要点。
(2)体位舒适,情绪稳定。
(3)测量前若有吸烟、运动、情绪变化等,应休息20~30分钟再测量。
3.环境准备 室温适宜、光线充足、环境安静。
4.护士准备 衣帽整齐,修剪指甲,洗手,戴口罩。
5.用物准备 治疗盘内备:血压计、听诊器、记录本、笔、手消毒液。
1.核对 携用物至患者床旁,核对患者床号、姓名、腕带。
2.测量血压
(1 )肱动脉 ①体位:手臂位置(肱动脉)与心脏呈同一水平。坐位:平第四肋;仰卧位:平腋中线。②手臂:卷袖,露臂,手掌向上,肘部伸直。③血压计:打开,垂直放好,开启水银槽开关。④缠袖带:驱尽袖带内空气,平整置于上臂中部,下缘距肘窝2~3cm,松紧以能插入一指为宜。⑤充气:触摸肱动脉搏动,将听诊器胸件置肱动脉搏动最明显处,一手固定,另一手握加压气球,关气门,充气至肱动脉搏动消失再升高20~30mmHg。⑥放气:缓慢放气,速度以水银柱下降4mmHg/s为宜,注意水银柱刻度和肱动脉声音的变化。⑦判断:听诊器出现的第一声搏动音,此时水银柱所指的刻度,即为收缩压;当搏动音突然变弱或消失,水银柱所指的刻度即为舒张压。
(2)腘动脉 ①体位:仰卧、俯卧、侧卧。②患者:卷裤,卧位舒适。③缠袖带:袖带缠于大腿下部,其下缘距腘窝3~5cm,听诊器置腘动脉搏动最明显处。其余操作同肱动脉。
3.整理血压计 排尽袖带内余气,扪紧压力活门,整理后放入盒内;血压计盒盖右倾45°,使水银全部流回槽内,关闭水银槽开关,盖上盒盖,平稳放置。
4.恢复体位
5.记录 将所测血压值按收缩压/舒张压mmHg(kPa)记录在记录本上或录入到移动护理信息系统的终端设备上,如120/80mmHg。
1.评估患者并解释
(1 )解释 向患者及家属解释呼吸测量的目的、方法、注意事项及配合要点。
(2 )评估 患者的年龄、病情、治疗情况、心理状态及合作程度。
2.患者准备
(1)了解呼吸测量的目的、方法、注意事项。
(2)体位舒适,情绪稳定,保持自然呼吸状态。
(3)测量前若有剧烈运动、情绪激动等,应休息20~30分钟再测量。
3.环境准备 室温适宜、光线充足、环境安静。
4.护士准备 衣帽整齐,修剪指甲,洗手,戴口罩。
5.用物准备 治疗盘内备:表(有秒针)、记录本、笔。必要时备棉花。
1.核对 携用物至患者床旁,核对患者床号、姓名、腕带。
2.体位 舒适。
3.方法 护士将手放在患者的诊脉部位似诊脉状,眼睛观察患者胸部或腹部的起伏。
4.观察 呼吸频率(一起一伏为一次呼吸)、深度、节律、音响、形态及有无呼吸困难。
5.计数 正常呼吸测30秒,乘以2。
6.记录
生命体征测量操作考核评价见表1-9。
表1-9 生命体征测量操作考核评价表
续表
1.能说出吸痰法的目的、注意事项。
2.通过中心负压吸引装置正确实施吸痰法,在操作中关爱患者。
1.学时 1学时。
2.学习方法 讲授法、观看操作视频、示教、分组模拟练习。
1.评估患者并解释
(1 )解释 向患者及家属解释吸痰的目的、方法、注意事项及配合要点。
(2 )评估 患者的年龄、病情、意识状态、治疗情况、排痰能力、血氧饱和度等,患者的口腔、鼻黏膜情况及心理状态、合作程度。
2.患者准备 了解吸痰的目的、方法、注意事项及配合要点;取舒适卧位。
3.环境准备 整洁、安静、光线充足。
4.护士准备 衣帽整齐,修剪指甲,洗手,戴口罩。
5.用物准备
(1 )负压吸引装置 按需准备。
(2 )吸痰盘内备 治疗巾、一次性无菌吸痰管、试吸罐(内盛无菌生理盐水)、冲洗罐(内盛无菌生理盐水)、无菌血管钳或镊子、无菌手套、弯盘、无菌纱布。
(3)其他 必要时备压舌板、开口器、舌钳、手消毒液。
1.床旁核对 携用物至患者床旁,核对患者床号、姓名、腕带。
2.安装吸痰装置 将贮液瓶接口插入设备带上负压吸引接口处,打开负压吸引器开关,检查吸引器功能。
3.检查 检查患者口腔、鼻腔,取下活动义齿。
4.安置体位 将患者的头转向操作者一侧。
5.连接吸痰管并试吸 将吸痰管连接负压管,在试吸罐内试吸少量生理盐水,检查管道是否通畅,润滑导管前端。
6.吸痰
(1)一手反折吸痰管末端,另一手持无菌血管钳或戴无菌手套持吸痰管前端从口腔一侧插入口咽部10~15cm。气管切开处吸痰,应先吸气管切开处,再吸口(鼻)部。
(2)放松导管末端,左右旋转,自深部向上提拉吸净痰液,每次吸痰时间不超过15秒,每根吸痰管只用一次。
7.冲管 吸痰管退出后,在冲洗罐内抽吸生理盐水冲洗吸引管。如一次未吸尽痰液,需更换吸痰管后再次吸引。
8.观察 观察患者反应,如面色、呼吸、心率、血压等,吸出痰液的性状、量等,气道是否通畅。
9.操作后处理
(1)分类处理用物(吸痰用物每日更换1~2次)。
(2)拭尽患者脸部分泌物,协助患者取舒适卧位,整理床单位,给予健康指导。
(3)洗手,记录痰液的性状和量、患者反应等。
吸痰法操作考核评价见表1-10。
表1-10 吸痰法操作考核评价表
续表
1.能说出氧疗法的目的、注意事项、不良反应。
2.通过中心供氧装置正确实施双侧鼻氧管吸氧法。
1.学时 1学时。
2.学习方法 讲授法、观看操作视频、示教、分组模拟练习。
1.评估患者并解释
(1)解释 向患者及家属解释氧气吸入法的目的、方法、注意事项及配合要点。
(2 )评估 患者的年龄、病情、意识状态等,心理状态及合作程度。
2.患者准备 了解氧气吸入法的目的、方法、注意事项及配合要点;取舒适卧位。
3.环境准备 整洁、安静、光线充足、远离火源。
4.护士准备 衣帽整齐,修剪指甲,洗手,戴口罩。
5.用物准备
(1 )供氧装置 按需准备。
(2 )治疗盘内备 双侧鼻氧管、湿化瓶(内盛1/3~1/2灭菌蒸馏水)及流量表、小药杯(内盛冷开水)、棉签、纱布、弯盘。
(3 )其他 用氧记录单、手消毒液。
1.床旁核对 携用物至患者床旁,核对患者床号、姓名、腕带。
2.检查清洁鼻腔 检查并用湿棉签清洁患者双侧鼻腔。
3.安装供氧装置
(1)清洁中心供氧装置管道氧气流出口处。
(2)将流量表接头插入设备带上的氧气流出口处,向外轻轻下拉接头,证实连接是否紧密,并查看接头处有无漏气,如有氧气流出,应拔出接头后重新插入。
(3)将湿化瓶安装在流量表上,鼻氧管末端与湿化瓶的出口相连。
(4)打开流量开关,检查氧气流出是否通畅、管道有无漏气。
4.调节氧流量 根据病情需要调节至所需氧流量。
5.湿润导管 将鼻氧管前端放入小药杯的冷开水中湿润,并检查鼻氧管是否通畅。
6.插管并固定 将双侧鼻氧管末端轻轻插入患者双侧鼻腔,再将导管环绕患者耳部向下放置,并调节松紧度。
7.查看和观察 查看给氧时间,观察患者病情、缺氧症状改善程度、氧气装置有无漏气、有无氧疗的不良反应等。
8.吸氧中调节氧流量 先分离鼻氧管与湿化瓶连接处,再调节氧流量,连接鼻氧管。
9.洗手、记录 洗手,记录给氧的时间、氧流量、患者反应等。
10.停止用氧 先取下鼻氧管,用纱布擦净鼻腔周围,再关闭流量开关。
11.操作后处理
(1)协助患者取舒适卧位,整理床单位,进行用氧安全指导。
(2)分类处理用物。
(3)洗手,记录停止用氧时间及用氧效果。
吸氧法操作考核评价见表1-11。
表1-11 吸氧法操作考核评价表
续表
1.能正确描述鼻饲法的目的和注意事项。
2.正确实施鼻饲法,在操作中注重与患者的沟通,关爱患者。
1.学时 2学时。
2.学习方法 讲授法、观看操作视频、示教、分组模拟练习。
1.评估患者并解释
(1)解释 向患者或家属解释操作目的、方法、注意事项及配合要点。
(2 )评估 患者的年龄、病情、意识、心理状态及配合程度;鼻腔的通畅性。
2.患者准备
(1)了解鼻饲饮食的目的、方法、注意事项及配合要点。
(2)鼻孔通畅。
3.环境准备 环境清洁,无异味。
4.护士准备 衣帽整齐,修剪指甲,洗手,戴口罩。
5.用物准备
(1 )治疗车上层 无菌鼻饲包(内备:治疗碗、镊子、血管钳、压舌板、纱布、胃管、50mL注射器、治疗巾)、液体石蜡、棉签、胶布、夹子或橡皮圈、手电筒、听诊器、弯盘、鼻饲流食(38~40℃)、温开水适量、按需准备漱口水或口腔护理用物,手消毒液。
(2)治疗车下层 生活垃圾桶、医用垃圾桶。
1.核对 备齐用物至床旁,核对患者床号、姓名、腕带。
2.体位 有义齿者取下义齿,能配合者取半坐位或坐位,无法坐起者取右侧卧位,昏迷患者取去枕平卧位,头向后仰。铺治疗巾于患者颌下,弯盘置于便于取用处。
3.鼻腔准备 检查鼻腔有无阻塞,用湿棉签清洁鼻孔。
4.标记胃管 测量插管深度,一般45~55cm(相当于鼻尖到耳垂再到剑突的长度或前额发际到胸骨剑突的距离)。
5.润滑胃管 将液体石蜡倒于纱布上,润滑胃管前端。
6.插管 左手用纱布托住胃管,右手持镊子夹住胃管前端,沿鼻孔缓缓插入,插入10~15cm时,嘱患者做吞咽动作,同时将胃管送入至45~55cm处。若胃管插至口咽部时,患者有作呕感,休息片刻,嘱患者深呼吸;若持续作呕,用手电筒、压舌板检查是否团在口腔后部;患者出现呛咳、紫绀、喘息时,应将胃管拔出,休息片刻再插,动作要轻柔。
对昏迷患者,因吞咽和咳嗽反射消失,不能合作,在插管前应将患者的头后仰,当胃管插至15cm时,用左手将患者头部托起,使其下颌靠近胸骨柄,以增大咽喉部通道的弧度,便于管端沿后壁缓缓下行至预定长度。
7.检查胃管位置 有三种检查方法:①用注射器抽出胃液,用试纸检查是否呈酸性。②置听诊器于胃部,用注射器快速注入10~20mL空气,听到气过水声。③置胃管末端于水中,无气泡逸出。
8.固定胃管 确定在胃内后,夹闭胃管,用胶布将胃管固定于鼻翼及面颊部。
9.注入饮食 先注入少量温开水,以确定胃管通畅,然后缓缓注入鼻饲饮食,注完后再注入少许温开水,以清洁胃管,避免食物残留变质。注意前后加液时应反折胃管,避免空气进入胃内。
10.固定胃管尾端 将导管末端反折,用纱布包裹管口,用小线系紧,别针固定于患者衣领处。
11.操作后处理
(1)协助患者擦净口、鼻。
(2)整理、清洗用物。
(3)洗手,记录鼻饲时间、量、患者反应等。
拓展阅读
拔管 当停止鼻饲或长期鼻饲需要更换胃管时,末次鼻饲后1小时拔管。
(1)向患者解释后,置弯盘于患者颌下。
(2)揭去胶布,夹紧胃管末端。嘱患者深吸气,再缓慢呼气,当患者呼气时,快速拔出胃管,放在弯盘内。
(3)擦掉胶布痕迹。
(4)协助患者漱口,擦净鼻、脸部。取舒适卧位。整理用物。
(5)洗手、记录。
鼻饲法操作考核评价见表1-12。
表1-12 鼻饲法操作考核评价表
续表
1.能正确描述乙醇拭浴的目的和注意事项。
2.正确实施乙醇拭浴法,在操作中注重与患者的沟通,关爱患者。
1.学时 2学时。
2.学习方法 讲授法、观看操作视频、示教、分组模拟练习。
1.评估患者并解释
(1 )解释 向患者或家属解释乙醇拭浴的目的、方法、注意事项及配合要点。
(2)评估 患者的年龄、病情、体温、意识、治疗情况、有无乙醇过敏史、皮肤情况、活动能力、合作程度及心理状态。
2.患者准备
(1)了解乙醇拭浴的目的、方法、注意事项及配合要点。
(2)体位舒适、愿意合作,按需排尿。
3.环境准备 调节室温,关闭门窗,必要时用床帘或屏风遮挡。
4.护士准备 衣帽整齐,修剪指甲,洗手,戴口罩。
5.用物准备
(1 )治疗车上层 治疗碗内备大毛巾、小毛巾、热水袋及套、冰袋及套;治疗盘外备脸盘(内盛放30℃、25%~30%乙醇200~300mL),手消毒液。必要时备干净衣裤。
(2 )治疗车下层 医疗垃圾桶、生活垃圾桶。必要时备便器。
1.核对 备齐用物至床旁,核对患者床号、姓名、腕带。
2.松床尾、脱衣 松开床尾盖被,协助患者脱去上衣。
3.放置冰袋和热水袋 将冰袋置于患者头部,将热水袋置于患者足底。
4.擦拭上肢 露出一侧上肢,下垫大毛巾,将浸有乙醇的小毛巾拧至半干缠在手上,以离心方向边擦边按摩。擦拭用的小毛巾要经常交替使用,擦拭的顺序:①颈部侧面→肩→上臂外侧→前臂外侧→手背,更换小毛巾。②侧胸→腋窝→上臂内侧→前臂内侧→手心。擦拭时腋窝、肘窝处稍作停留。擦拭完毕,用大毛巾擦干皮肤。同法擦对侧上肢,每侧上肢各擦3分钟。
5.擦拭背部 协助患者翻身侧卧,背向护士,下垫大毛巾,分左、中、右三部擦拭背部(自颈下至臀部),再用大毛巾擦干,全背共擦3分钟。
6.穿衣脱裤 擦毕,穿好上衣,脱去裤子。
7.擦拭下肢 露出一侧下肢,下垫大毛巾,擦拭的顺序:①髂骨→下肢外侧→足背,更换小毛巾。②腹股沟→下肢内侧→内踝,更换小毛巾。③臀下→大腿后侧→腘窝→足跟。擦拭时,腹股沟、腘窝处稍作停留。擦拭完毕,用大毛巾擦干皮肤。同法擦对侧下肢,每侧下肢各擦3分钟。拭浴全过程20分钟以内。
8.观察 患者有无出现寒战、面色苍白、脉搏呼吸异常等情况。
9.操作后处理
(1)穿好裤子,撤去热水袋,协助患者取舒适体位,整理床单位,开窗,拉开床帘或撤去屏风。
(2)用物处理。
(3)洗手,记录时间、效果、反应。拭浴后30分钟测量体温并记录,若体温降至39℃以下,可取下头部冰袋,并记录降温后的体温。
乙醇拭浴操作考核评价见表1-13。
表1-13 乙醇拭浴操作考核评价表
续表
1.正确描述留置导尿术的目的、注意事项,以及留置导尿管患者的护理措施。
2.正确实施留置导尿术,在导尿过程中注重与患者的沟通,关爱患者,并正确指导患者。
1.学时 6学时,其中留置导尿术练习4学时,考核2学时。
2.学习方法 讲授法、观看操作视频、示教、分组模拟练习。
3.考核方式 小组合作式视频考核(考核方式同无菌技术操作)。
1.评估患者并解释
(1 )解释 向患者及家属解释留置导尿的目的、方法、注意事项及配合要点。
(2 )评估 患者的年龄、病情、临床诊断、导尿目的、意识状态、生命体征、合作程度、心理状况、生活自理能力、膀胱充盈程度及会阴部皮肤黏膜情况。
2.患者准备 了解留置导尿的目的、方法、注意事项及配合要点。导尿前清洁外阴。
3.环境准备 酌情关闭门窗,用床帘遮挡患者。保持合适的室温。光线充足或有足够的照明。
4.护士准备 衣帽整齐,修剪指甲,洗手,戴口罩。
5.用物准备
(1 )治疗车上层 一次性导尿包(初步消毒用物:小方盘、数个消毒液棉球袋、镊子、纱布、手套;再次消毒及导尿用物:手套、孔巾、弯盘、气囊导尿管、4个消毒液棉球袋、镊子2把、自带无菌液体的10mL注射器、润滑油棉球袋、标本瓶、纱布、集尿袋、方盘、外包治疗巾)、手消毒液、弯盘、一次性治疗巾,必要时备便盆。
(2 )治疗车下层 生活垃圾桶、医疗垃圾桶。
1.核对 携用物至患者床旁,核对患者床号、姓名、腕带。
2.摆体位 松开被尾。协助患者脱去其对侧裤腿盖于近侧腿上,对侧下肢用盖被遮盖,患者取屈膝仰卧位,双腿略外展,露出外阴。将一次性治疗巾垫于患者臀下。
3.初步消毒 消毒双手。核对检查并打开导尿包,取出初步消毒用物,弯盘置于近外阴处。操作者戴上手套,一手持血管钳夹取消毒棉球初步消毒。消毒顺序如下:阴阜→对侧大阴唇→近侧大阴唇→对侧大小阴唇之间→近侧大小阴唇之间→对侧小阴唇→近侧小阴唇→尿道口至肛门。消毒完毕,脱下手套置弯盘内,将弯盘移至治疗车下层。注意:1个棉球只用1次,擦洗的顺序应从上到下,从外到内。
4.打开导尿包 消毒双手。在患者两腿之间,打开导尿包,按无菌技术操作打开治疗巾,形成无菌区。
5.戴手套、铺孔巾 戴无菌手套,铺孔巾。
6.摆放用物 按操作顺序整理好用物,检查导尿管气囊是否漏气,将导尿管末端与集尿袋相连,润滑导尿管。将润滑过的导尿管、血管钳放于一个弯盘内;另一个装有消毒液棉球、镊子的弯盘置于会阴下方。
7.再次消毒 操作者用左手的拇指和示指分开患者的小阴唇,暴露尿道口,用消毒液棉球消毒,顺序如下:尿道口→对侧小阴唇→近侧小阴唇→尿道口。注意:1个棉球只用1次,消毒顺序应从上到下,从内到外,消毒尿道口时稍停片刻。消毒完毕后,将用过的血管钳和棉球放于弯盘内,移出无菌区。
8.插尿管 将无菌盘置于孔巾口旁,嘱患者张口呼吸。用右手持镊子,将导尿管对准尿道口轻轻插入尿道4~6cm,见尿流出后,再插入7~10cm。
9.固定尿管 根据导尿管上注明的气囊容积注入等量的无菌溶液,轻拉导尿管有阻力感,即证实导尿管固定于膀胱内。
10.固定集尿管 夹闭导尿管,撤除孔巾,擦净外阴,将集尿袋从大腿下穿出,用安全别针固定在床单上,开放导尿管。
11.操作后处理
(1)分类处理用物,脱下手套。
(2)洗手,协助患者穿好裤子,取舒适卧位,整理床单位。
(3)洗手,做好记录。
留置导尿术操作考核评价见表1-14。
表1-14 留置导尿术操作考核评价表(女患者)
1.正确描述大量不保留灌肠的目的、注意事项。
2.正确实施大量不保留灌肠法,在灌肠过程中注重与患者的沟通,关爱患者,并正确指导患者。
1.学时 4学时,其中大量不保留灌肠法的练习和考核各2学时。
2.学习方法 讲授法、观看操作视频、示教、分组模拟练习。
3.考核方式 小组合作式视频考核(考核方式同无菌技术操作)。
1.评估患者并解释
(1 )解释 向患者及家属解释灌肠的目的、操作方法、注意事项和配合要点。
(2 )评估 患者的年龄、病情、临床诊断、意识状态、心理状况、排便情况、理解配合能力。
2.患者准备 了解灌肠的目的、方法和注意事项,并配合操作;灌肠前排尿。
3.环境准备 酌情关闭门窗,用床帘遮挡患者。保持合适的室温。光线充足或有足够的照明。
4.护士准备 衣帽整洁,修剪指甲,洗手,戴口罩。
5.用物准备
(1 )治疗车上层 一次性灌肠器包(包内有灌肠筒、引流管、肛管一套,孔巾、垫巾、肥皂冻1包、纸巾数张、手套)、医嘱执行本、弯盘、水温计、手消毒液。根据医嘱准备的灌肠液。
(2 )治疗车下层 便盆、便盆巾、生活垃圾桶、医疗垃圾桶。
(3 )灌肠溶液 常用0.1%~0.2%肥皂液500~1000mL,39~41℃,降温时用28~32℃,中暑用4℃生理盐水。
(4 )其他 输液架。
1.核对 携用物至患者床旁,核对患者床号、姓名、腕带及灌肠溶液。
2.准备体位 协助患者取左侧卧位,双膝屈曲,褪裤至膝部,臀部移至床沿。
3.暴露臀部 盖好被子,只暴露臀部,消毒双手。
4.铺垫巾 检查灌肠器包并打开,取出垫巾并铺于患者臀下。
5.准备灌肠筒 取出灌肠筒,关闭引流管上的开关,将灌肠液倒入灌肠筒内,测量温度。
6.挂灌肠筒 将灌肠筒挂于输液架上,筒内液面距肛门40~60cm。
7.戴手套
8.润滑肛管 润滑肛管前段,放入弯盘,弯盘置于臀旁。
9.连接肛管、排气 连接肛管,排尽管内空气,关闭开关。
10.插管 左手垫卫生纸分开患者臀部,暴露肛门,嘱患者深呼吸,右手将肛管轻轻插入直肠7~10cm。固定肛管。
11.灌液 打开开关,使溶液缓缓流入。
12.观察 观察患者的反应及液面下降速度。患者若有便意,嘱患者张口深呼吸,放松腹部肌肉,并降低灌肠筒的高度。若液面下降过慢或停止下降,说明溶液流入受阻,只需稍稍移动肛管,无效时,可更换肛管重新插入;若患者出现脉速、面色苍白、大汗、剧烈疼痛、心慌气促,说明可能发生肠道剧烈痉挛或出血,应立即停止灌肠,与医师联系,及时给予处理。
13.拔管 待液体即将灌完时,夹闭肛管,用卫生纸包住肛管轻轻拔出,分离肛管,放于弯盘内,擦净肛门。脱下手套,消毒双手。
14.保留灌肠液 协助患者取舒适体位。嘱其尽量保留5~10分钟后再排便。
15.排便 对不能下床的患者,给予便器,将卫生纸、呼叫器放于易取处。
16.操作后处理
(1)整理用物:排便后及时取出便器,擦净肛门,协助患者穿裤,整理床单位,开窗通风。
(2)采集标本:观察大便性状,必要时留取送标本送检。
(3)分类处理用物。
(4)洗手,记录患者排便情况。
大量不保留灌肠法操作考核评价见表1-15。
表1-15 大量不保留灌肠法操作考核评价表(女患者)
续表
1.正确实施药液抽吸法,做到剂量准确、不浪费,动作熟练。
2.操作过程中注意严格按照无菌技术执行。
1.学时 2学时。
2.学习方法 讲授法、观看操作视频、示教、分组模拟练习。
1.环境准备 整洁,符合无菌操作要求。
2.护士准备 衣帽整齐,剪短指甲,洗手,戴口罩。
3.用物准备
(1 )治疗车上层 大安瓿一只、小安瓿一只、密封瓶一只(按医嘱准备)、治疗盘、无菌治疗巾、注射器一套、75%乙醇、0.5%碘伏、无菌棉签、无菌纱布、砂轮、医嘱单、启瓶器、手消毒液。
(2 )治疗车下层 锐器盒、生活垃圾桶、医疗垃圾桶。
1.自小安瓿中抽吸药液
(1 )铺无菌盘 在治疗盘内铺上无菌治疗巾,将上层扇形折叠,开口边向外,备用。
(2 )核对、检查药物 根据医嘱双人核对药物瓶签(药名、浓度、剂量、用法、时间);检查药液质量。
(3 )准备、消毒安瓿 用手指轻弹安瓿颈部,使安瓿颈部的药液完全流至体部,用砂轮在安瓿颈部划一道锯痕,用75%乙醇棉签擦拭锯痕后,垫无菌纱布将其掰断。如安瓿颈部有一标志(蓝点),则无须划痕,用75%乙醇棉签消毒后,垫无菌纱布将其掰断。
(4)检查、准备注射器 检查注射器的有效期、密封度等,撕开包装,调整针尖斜面与刻度在同一平面上并拧紧,取下护针帽。
(5 )抽吸药液 以左手示指和中指夹持小安瓿体部,右手持注射器,将针头斜面朝下,贴在安瓿壁上,举起安瓿,使瓶口朝下,右手抽动活塞柄,吸取药液。注意手不可触及活塞体部。
(6 )排气、核对 抽吸完毕,排尽注射器空气,将空安瓿或护针帽套在针头上,以免污染。再次核对(医嘱和药物)无误后,置于无菌盘中备用。
(7 )操作后处理 分类处理用物,洗手。
2.自大安瓿中抽吸药液
(1)~(4) 同上。
(5 )抽吸药液 以左手拇指和示指夹持大安瓿体部,右手持注射器,将针头斜面朝下,贴在安瓿壁上,使针头置入安瓿内的药液中,左手中指、无名指与大鱼际相对挟持住针筒,右手抽动活塞柄,吸取药液。注意手不可触及活塞体部。
(6 )排气、核对 抽吸完毕,排尽注射器空气,将空安瓿或护针帽套在针头上,以免污染。再次核对(医嘱和药物)无误后,置于无菌盘中备用。
(7)操作后处理 分类处理用物,洗手。
3.自密封瓶中抽吸药液
(1 )~ (2 ) 同上。
(3)准备、消毒密封瓶 用启瓶器除去铝盖的中心部分(或直接掰开瓶盖上的保护盖),常规消毒瓶塞,待干。
(4 )检查、准备注射器 检查注射器的有效期、密封度等,撕开包装,调整针尖斜面与刻度在一平面上并拧紧,取下护针帽。
(5 )抽吸药液 向瓶内注入与所需药液等量的空气,倒转药瓶,使针头在液面以下,吸取药液至所需量,以示指固定针栓,拔出针头。
(6)排气、核对 抽吸完毕,排尽注射器空气,将原密封空药瓶或护针帽套在针头上,以免污染。再次核对(医嘱和药物)无误后,置于无菌盘中备用。
(7 )操作后处理 分类处理用物,洗手。
拓展阅读
结晶或粉剂注射剂需按要求先用无菌生理盐水、注射用水或专用溶酶充分溶解后再吸取;混悬剂需摇匀后吸取;吸取油剂或混悬剂时,需选用相对较粗的针头。
药液抽吸操作考核评价见表1-16。
表1-16 药液抽吸操作考核评价表
1.正确实施皮内注射法,正确选择注射部位,动作熟练。
2.操作过程中注意严格查对并按照无菌技术执行。
1.学时 2学时。
2.学习方法 讲授法、观看操作视频、示教、分组模拟练习。
3.考核方式 小组合作式课堂考核(考核方式同生命体征的测量)。
1.评估患者并解释
(1 )解释 向患者及家属解释皮内注射的目的、方法、注意事项及配合要点。
(2)评估 患者的病情、治疗情况、用药史、过敏史、家族史;意识状态、心理状态、对用药的认知及合作程度;注射部位的皮肤状况。
2.患者准备 了解皮内注射的目的、方法、注意事项、配合要点、药物作用及不良反应;协助取舒适体位,暴露注射部位。
3.环境准备 整洁、安静、舒适、安全、光线适宜。
4.护士准备 衣帽整齐,修剪指甲,洗手,戴口罩。
5.用物准备
(1 )治疗车上层 注射盘、无菌治疗巾、生理盐水、无菌棉签、1mL注射器一套、药液(按医嘱准备),另备一套2mL注射器、0.1%肾上腺素1支、医嘱本、治疗本、手消毒液等。
(2 )治疗车下层 锐器盒、生活垃圾桶、医疗垃圾桶。
1.核对、检查药物 根据医嘱双人核对药液瓶签(药名、浓度、剂量、给药方法及时间);检查药液质量。
2.抽吸药液 正确抽吸药液,置于治疗盘内。
3.床旁核对 携用物至患者床旁,核对患者床号、姓名、腕带,再次询问有无过敏史后,协助患者取合适体位,选择注射部位。
4.消毒 用75%乙醇消毒局部皮肤,待干。
5.二次核对、排气 再次核对患者(床号、姓名、腕带)、药液(药名、浓度、剂量、给药方法及时间),排尽注射器内气体。
6.穿刺 左手绷紧前臂内侧皮肤,右手以平执式持注射器,针尖斜面向上与皮肤成5°角或放平注射器,紧贴皮肤刺入。
7.注射 待针头斜面完全进入皮内后,左手拇指固定针栓,右手推注药液0.1mL,使局部形成一个皮丘,随即拔出针头。
8.再次核对,记录 再次核对患者和药物,记录注射时间,告知患者20分钟后观察结果。嘱咐患者不要按揉注射部位,勿离开病室。
9.操作后处理
(1)协助患者取舒适体位,告知患者注意事项。
(2)分类处理用物。
(3)洗手,记录。
注意:忌用碘类消毒剂消毒皮肤,若患者乙醇过敏,可选用生理盐水进行皮肤清洁;进针深度以针头斜面全部进入皮内即可。
皮内注射法操作考核评价见表1-17。
表1-17 皮内注射法操作考核评价表
1.正确实施皮下注射法,正确选择注射部位,动作熟练。
2.操作过程中注意严格查对并按照无菌技术执行。
1.学时 2学时。
2.学习方法 讲授法、观看操作视频、示教、分组模拟练习。
3.考核方式 小组合作式课堂考核(考核方式同生命体征的测量)。
1.评估患者并解释
(1 )解释 向患者及家属解释皮下注射的目的、方法、注意事项、配合要点、药物作用及不良反应。
(2 )评估 患者的病情、治疗情况、用药史、过敏史;意识状态、肢体活动能力、对用药的认知及合作程度;注射部位的皮肤及皮下组织状况。
2.患者准备 了解皮下注射的目的、方法、注意事项、配合要点、药物作用及不良反应;取舒适卧位,暴露注射部位。
3.环境准备 整洁、安静、舒适、安全、光线适宜。
4.护士准备 衣帽整齐,剪短指甲,洗手,戴口罩。
5.用物准备
(1 )治疗车上层 注射盘、无菌治疗巾、0.5%碘伏、无菌棉签、2mL注射器一套、药液(按医嘱准备)、医嘱本、治疗本、手消毒液等。
(2 )治疗车下层 锐器盒、生活垃圾桶、医疗垃圾桶。
1.核对、检查药物 根据医嘱双人核对药液瓶签(药名、浓度、剂量、给药方法及时间);检查药液质量。
2.抽吸药液 正确抽吸药液,置于治疗盘内。
3.床旁核对 携用物至患者床旁,核对患者床号、姓名、腕带。协助患者取合适体位,选择注射部位。
4.消毒皮肤 用0.5%碘伏消毒局部皮肤,待干。
5.二次核对、排气 再次核对患者(床号、姓名、腕带)、药液(药名、浓度、剂量、给药方法及时间),排尽注射器内气体。
6.注射 左手夹一支无菌棉签并绷紧注射部位皮肤,右手持注射器,示指固定针栓,针头斜面向上与皮肤成30°~40°,过瘦者可捏起注射部位,迅速刺入皮下,深度为针梗的1/2~2/3;左手抽动活塞柄,确定无回血后,缓慢均匀注入药液。
7.拔针 注射完毕,用无菌棉签轻放针刺处,快速拔针,并用干棉签按压针孔处片刻。
8.再次核对 再次核对患者和药物。
9.操作后处理
(1)协助患者取舒适体位,告知患者注意事项。
(2)分类处理用物。
(3)洗手、记录。
皮下注射法操作考核评价见表1-18。
表1-18 皮下注射法操作考核评价表
1.正确实施肌内注射法,正确摆放卧位,正确选择注射部位,动作熟练。
2.操作过程中注意严格查对并按照无菌技术执行。
1.学时 4学时。
2.学习方法 讲授法、观看操作视频、示教、分组模拟练习。
3.考核方式 小组合作式课堂考核(考核方式同生命体征的测量)。
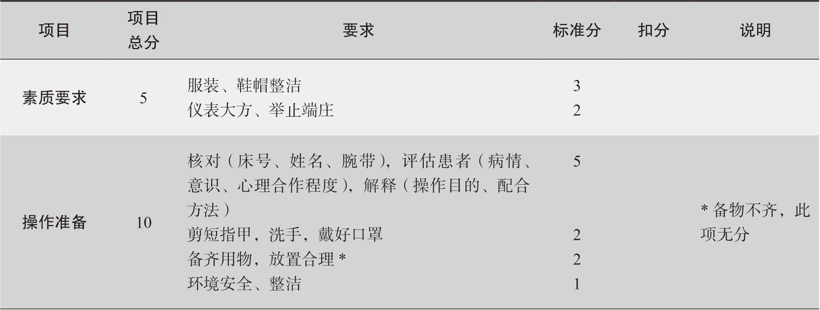
1.评估患者并解释
(1 )解释 向患者及家属解释肌内注射的目的、方法、注意事项、配合要点、药物作用及不良反应。
(2 )评估 患者的病情、治疗情况、用药史、过敏史;意识状态、肢体活动能力、对用药的认知及合作程度;注射部位的皮肤及肌肉组织状况。
2.患者准备 了解肌内注射的目的、方法、注意事项、配合要点、药物作用及不良反应;取舒适卧位,暴露注射部位。
3.环境准备 整洁、安静、舒适、安全、光线适宜,必要时用床帘遮挡。
4.护士准备 衣帽整齐,剪短指甲,洗手,戴口罩。
5.用物准备
(1 )治疗车上层 注射盘、无菌治疗巾、0.5%碘伏、无菌棉签、5mL注射器一套(或根据药液量、性质准备)、药液(按医嘱准备)、医嘱本、治疗本、手消毒液等。
(2 )治疗车下层 锐器盒、生活垃圾桶、医疗垃圾桶。
1.核对、检查药物 根据医嘱双人核对药液瓶签(药名、浓度、剂量、给药方法及时间);检查药液质量。
2.抽吸药液 正确抽吸药液,置于治疗盘内。
3.床旁核对 携用物至患者床旁,核对患者床号、姓名、腕带。协助患者取合适体位,选择注射部位。协助患者取合适体位,选择注射部位(以臀大肌为注射部位),用示指、中指轻按注射部位有无炎症、瘢痕、硬结或压痛。嘱咐患者放松局部。
4.消毒皮肤 用0.5%碘伏消毒局部皮肤,待干。
5.二次核对、排气 再次核对患者(床号、姓名、腕带)、药液(药名、浓度、剂量、给药方法及时间),排尽注射器内气体。
6.注射 左手夹一支无菌棉签并绷紧注射部位皮肤,右手持注射器,右手中指或无名指固定针栓,用手臂带动腕部力量,将针头迅速垂直刺入,深度约为针梗的2/3。左手放松皮肤,回抽活塞柄,确定无回血后,缓慢均匀推注药液。
7.拔针 注射完毕,用无菌棉签轻放针刺处,快速拔针,并用干棉签按压针孔处片刻。
8.再次核对 再次核对患者和药物。
9.操作后处理
(1)协助患者取舒适体位,告知患者注意事项。
(2)分类处理用物。
(3)洗手,记录。
肌内注射法操作考核评价见表1-19。
表1-19 肌内注射法操作考核评价表
续表
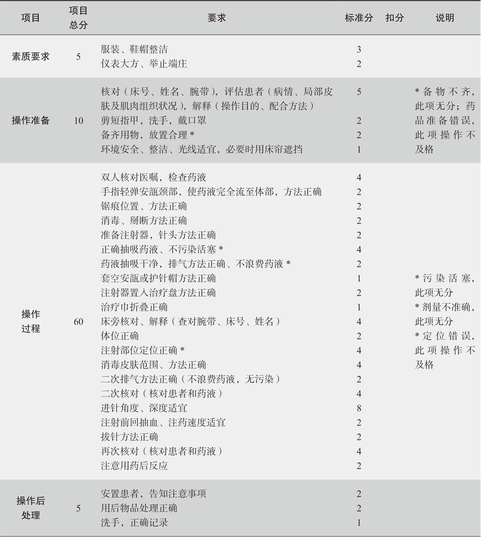
1.正确实施静脉注射法,正确选择注射部位,动作熟练。
2.操作过程中注意严格查对并按照无菌技术执行。
1.学时 2学时。
2.学习方法 讲授法、观看操作视频、示教、分组模拟练习。
1.评估患者并解释
(1 )解释 向患者及家属解释静脉注射的目的、方法、注意事项、配合要点、药物作用及不良反应。
(2 )评估 患者的病情、治疗情况、用药史、过敏史;意识状态、肢体活动能力、对用药的认知及合作程度;注射部位的皮肤状况、静脉充盈度及管壁弹性。
2.患者准备 了解静脉注射的目的、方法、注意事项、配合要点、药物作用及不良反应;取舒适卧位,暴露注射部位。
3.环境准备 整洁、安静、舒适、安全、光线适宜。
4.护士准备 衣帽整齐,洗手,戴口罩。
5.用物准备
(1 )治疗车上层 注射盘、无菌治疗巾、0.5%碘伏、无菌棉签、所需规格的注射器一套(或备型号合适的头皮针)、药液(按医嘱准备)、止血带、垫枕、一次性治疗巾、医嘱本、治疗本、手消毒液等,必要时备无菌手套。
(2 )治疗车下层 锐器盒、生活垃圾桶、医疗垃圾桶。
1.核对、检查药物 根据医嘱双人核对药液瓶签(药名、浓度、剂量、给药方法及时间);检查药液质量。
2.抽吸药液 正确抽吸药液,置于治疗盘内。
3.床旁核对 携用物至患者床旁,核对患者床号、姓名、腕带。
4.选择静脉 选择合适的静脉,用手指探明静脉走向及深浅,在穿刺部位的肢体下方垫小枕,铺一次性治疗巾。
5.系止血带 在穿刺部位上方约6cm处扎上止血带。
6.消毒皮肤 用0.5%碘伏消毒局部皮肤,待干,嘱患者握拳。
7.二次核对、排气 再次核对患者(床号、姓名、腕带)、药液(药名、浓度、剂量、给药方法及时间),排尽注射器内空气。
8.穿刺 以一手拇指绷紧静脉下方皮肤,使静脉固定,另一手持注射器,示指固定针栓,针尖斜面向上,与皮肤成15°~30°,在静脉上方或侧方刺入皮下,再沿静脉走向潜行刺入,见回血后再顺静脉进针少许。
9.固定针头、推注药液 松开止血带,同时嘱患者松拳,一手固定针头,另一手缓慢推注药液(如为头皮针,可用胶布固定)。
10.拔针 注射完毕,将无菌棉签放于穿刺点上方,迅速拔出针头按压片刻。
11.再次核对 再次核对患者和药物。
12.操作后处理
(1)协助患者取舒适体位,告知患者注意事项。
(2)分类处理用物。
(3)洗手,记录。
静脉注射法操作考核评价见表1-20。
表1-20 静脉注射法操作考核评价表
续表
1.能正确判断静脉输液过程中常见的故障,并能正确排除故障。
2.能正确实施密闭式周围静脉输液技术,在输液中能与患者进行良好沟通,并正确指导患者。
1.学时 8学时,其中头皮针静脉输液法练习4学时,静脉留置针输液法练习2学时,考核2学时。
2.学习方法 讲授法、观看操作视频、示教、分组模拟练习。
3.考核方式 小组合作式现场考核。
1.评估患者并解释
(1 )解释 向患者及家属解释静脉输液的目的、方法、注意事项及配合要点。
(2 )评估 患者的年龄、病情、意识状态、营养状况等;心理状态及合作程度;患者穿刺部位皮肤、血管情况及肢体活动度。
2.患者准备 了解静脉输液的目的、方法、注意事项及配合要点;输液前排尿或排便;取舒适卧位。
3.环境准备 整洁、安静、舒适、安全。
4.护士准备 衣帽整齐,修剪指甲,洗手,戴口罩。
5.用物准备
(1 )治疗车上层 输液巡视卡、输液标签、输液液体及药物(按医嘱准备)、输液器一套、止血带、输液贴、输液垫巾、弯盘、注射盘(内置皮肤消毒液、无菌棉签等)、手消毒液,必要时备瓶套、启瓶器。
(2 )治疗车下层 锐器盒、生活垃圾桶、医疗垃圾桶、止血带收集桶。
(3)其他 输液架,必要时备小夹板和绷带。
1.配制药物 根据医嘱双人核对药液(药名、浓度、剂量、时间、给药途径);检查药液质量,常规消毒输液袋出液口,按要求完成药液配制。
2.粘贴输液标签 填写输液标签并贴于输液袋上。
3.安装输液器 检查输液器质量,将输液器顶端针头插入输液袋出液口至根部,关闭调节器。
4.再次核对药液 再次核对输液卡及输液标签(药物名称、浓度、剂量、时间、给药途径),在输液卡配药者处记录时间并签字。
5.床旁核对 携用物至患者床旁,核对患者床号、姓名、腕带。
6.排气 将输液袋挂于输液架上,取出输液器,将头皮针与输液器连接处拧紧,打开调节器,常规排气至输液管与头皮针连接处,关闭调节器。
7.选择穿刺部位 将输液垫巾铺于穿刺肢体下,在穿刺点上方6cm处系止血带,嘱患者握拳,选择血管后,松开止血带。
8.消毒皮肤 常规消毒穿刺部位(直径大于5cm),待干。
9.备输液贴 输液贴棉片勿暴露。
10.再次消毒皮肤 第二次消毒皮肤,待干,再次系止血带,注意勿污染消毒部位。
11.二次核对、排气 再次核对患者、药液(药名、浓度、剂量、时间、给药途径);再次排气于弯盘中,并确保输液管内空气已排尽,关闭调节器。
12.静脉穿刺 取下护针帽,嘱患者握拳,按静脉注射法穿刺,见回血后,将针头与皮肤平行再进入少许。固定针柄,松止血带,嘱患者松拳,打开调节器。
13.固定 待液体流入通畅,患者无不适后,用输液贴胶布固定针柄,输液敷贴覆盖穿刺处,最后固定输液管。
14.调节滴速 根据患者年龄、病情和药物性质调节输液滴速。一般成人40~60滴/分,儿童20~40滴/分。
15.再次核对 核对患者(床号、姓名、腕带)、药液(药名、浓度、剂量、时间、给药方法)。
16.操作后处理
(1)撤除止血带,协助患者取舒适卧位,将呼叫器放于患者易取之处,告知患者输液期间的注意事项,整理床单位。
(2)整理用物,洗手,填写输液巡视卡。
17.输液完毕后的处理
(1)确认全部药液输入完成后,去除输液贴的胶布(保留输液敷贴),关闭调节器,快速拔针,局部按压片刻至无出血为止。
(2)协助患者取舒适卧位,整理床单位。
(3)撤除输液垫巾,分类处理用物。
(4)洗手,记录。
头皮针静脉输液法操作考核评价见表1-21。
表1-21 头皮针静脉输液法操作考核评价表
续表
1.评估患者并解释
(1 )解释 向患者及家属解释静脉输液的目的、方法、注意事项及配合要点。
(2)评估 患者的年龄、病情、意识状态、营养状况等;心理状态及合作程度;患者穿刺部位皮肤、血管情况及肢体活动度。
2.患者准备 了解静脉输液的目的、方法、注意事项及配合要点;输液前排尿或排便;取舒适卧位。
3.环境准备 整洁、安静、舒适、安全。
4.护士准备 衣帽整齐,修剪指甲,洗手,戴口罩。
5.用物准备
(1 )治疗车上层 输液巡视卡、输液标签、输液液体及药物(按医嘱准备)、输液器一套、止血带、静脉留置针一套、无菌生理盐水或稀释肝素溶液、封管液、无菌透明敷贴、输液垫巾、弯盘、注射盘(内置皮肤消毒液、无菌棉签等)、手消毒液,必要时备瓶套、启瓶器。
(2 )治疗车下层 锐器盒、生活垃圾桶、医疗垃圾桶、止血带收集桶。
(3)其他 输液架,必要时备小夹板和绷带。
1.配制药物 根据医嘱双人核对药液(药名、浓度、剂量、时间、给药途径);检查药液质量,常规消毒输液袋出液口,按要求完成药液配制。
2.粘贴输液标签 填写输液标签并贴于输液袋上。
3.安装输液器 检查输液器质量,将输液器顶端针头插入输液袋出液口至根部,关闭调节器。
4.再次核对药液 再次核对输液卡及输液标签(药物名称、浓度、剂量、时间、给药途径),在输液卡配药者处记录时间并签字。
5.床旁核对 携用物至患者床旁,核对患者床号、姓名、腕带。
6.排气 将输液袋挂于输液架上,取出输液器,将头皮针与输液器连接处拧紧,打开调节器,常规排气至输液管与头皮针连接处,关闭调节器。
7.连接输液器与留置针 打开静脉留置针外包装,取下头皮针护针帽,将头皮针完全插入留置针肝素帽内,排尽留置针内空气,关闭调节器,将留置针放回留置针盒内。
8.取体位、选静脉 协助患者取舒适卧位,选择粗直、富有弹性、血流量丰富的血管。将小垫枕置于穿刺肢体下,铺治疗巾,在穿刺点上方10cm处扎止血带。
9.消毒皮肤 常规消毒穿刺部位皮肤,消毒范围直径应≥8cm,待干。
10.备透明敷贴和胶布 透明敷贴棉片勿暴露,在敷贴上注明日期和时间。
11.再次消毒皮肤 第二次消毒皮肤,待干,再次系止血带,注意勿污染消毒部位。
12.二次核对 再次核对患者床号、姓名及药物名称、浓度、剂量、有效期、给药时间和方法。
13.二次排气 手持留置针的针翼,去掉留置针护针帽,二次排气;旋转、松动针芯。
14.静脉穿刺 取下护针帽,嘱患者握拳,操作者左手绷紧皮肤,右手持留置针针翼,针尖斜面向上,与皮肤成15°~30°进针,见回血后,放平针翼再送入少许,左手持Y接口,右手持针翼将针芯撤出0.5cm,再持针座将外套管与针芯一同送入静脉,左手固定Y接口,右手撤出针芯。松开止血带及调节器,嘱患者松拳。
15.固定 待液体流入通畅,患者无不适后,用无菌透明敷贴对留置针进行密闭式固定,再用胶布固定插入肝素帽的针头及输液管。
16.调节滴速 根据患者年龄、病情和药物性质调节输液滴速。一般成人40~60滴/分,儿童20~40滴/分。
17.再次核对 核对患者(床号、姓名、腕带)、药液(药名、浓度、剂量、时间、给药方法)。
18.操作后处理
(1)撤除止血带,协助患者取舒适卧位,将呼叫器放于患者易取之处,告知患者输液期间的注意事项,整理床单位。
(2)整理用物,洗手,填写输液巡视卡。
19.输液完毕后的处理
(1)封管:拔出输液器针头,常规消毒静脉帽上的胶塞,将注射器针头刺入该胶塞,用注射器向静脉帽内注入封管液。
(2)再次输液:常规消毒静脉帽胶塞,将静脉输液针头插入静脉帽内即可。
(3)停止输液:输液完毕需拔针,先轻轻撕下小胶布,再揭开无菌透明敷贴,将无菌棉签轻压穿刺点上方,快速拔出套管针,局部按压至无出血为止。
(4)协助患者取舒适卧位,整理床单位。
(5)撤除输液垫巾,分类处理用物。
(6)洗手,记录。
静脉留置针输液法操作考核评价见表1-22。
表1-22 静脉留置针输液法操作考核评价表