购买
下载掌阅APP,畅读海量书库
立即打开
畅读海量书库
扫码下载掌阅APP

2.1 AI提问深度剖析:如何直击问题核心

直击问题核心不仅是人类间进行有效沟通与高效解决问题的基石,在与AI的交互场景中,这一能力更是显得至关重要。AI系统的工作原理就像是听我们说话,然后帮忙做事的小助手。为了让这个小助手能快又好地完成我们交代的任务,我们需要说得清楚明白,直接指出想要它做什么或想知道什么。所以,当我们向AI提问时,直接指明问题的关键,不仅能够加快AI的处理速度,还能保证它给出的答案或做的事情正是符合我们要求的,这样我们的体验感就会更好。简单来说,向AI提问时直击要害,点明问题核心,就是既省时又保证质量的好方法。

2.1.1 明确需求:避免模糊与预设

1.消除“默认共识”假设

在日常生活和工作中,许多用户在利用AI大模型进行信息查询、问题解答或创意生成时,往往会陷入一个常见的误区:他们倾向于过度乐观地评估AI大模型的理解力与适应性,认为这些经过高度复杂的算法训练而来的AI,能够轻松捕捉并准确解读提问中微妙且模糊的上下文信息,甚至是那些未明确表述的隐含需求。这种认知上的偏差,既有对AI技术能力的过高期待,也有对人类语言复杂性和多样性认知的不足。

实际上,尽管AI大模型如DeepSeek、GPT-4等在自然语言处理领域取得了显著进展,能够对大量的文本数据进行理解与处理,并且生成一些连贯的、颇具洞察力的回复,但它们的能力仍然受限于训练数据和算法架构的本质特性。这意味着,当面对一些含有歧义、模糊表述或高度依赖特定文化背景、个人经验的问题时,AI大模型可能无法像人类那样灵活且精准地把握问题的真正意图,领会问题中的“言外之意”。因此,用户的提问若未能清晰地、具体地界定问题的范围或深度,AI大模型的回答往往会趋向于宽泛而通用,甚至可能偏离用户的实际需求。

为了优化这一交互体验,用户需学会更有效地与AI大模型沟通。这包括采用明确、具体的语言描述问题,尽量避免使用含糊不清的表述;同时,也可以尝试通过提供额外的上下文信息或明确指示AI关注的关键点,来引导模型更准确地理解并回应需求。此外,了解AI模型的局限性,保持合理的期望值,也是提升使用体验的关键。

案例:一位从事淘宝母婴用品销售的电商运营人员,想要提高店铺的知名度,促进店铺的转化率,应该如何借助AI大模型实现?

模糊需求提问方式:询问“如何提高电商的转化率?”

提问内容存在的缺陷之处如下:

(1)缺乏具体性。

· 提问过于宽泛,没有指明具体的电商平台、产品类型、目标用户群体等关键信息。

· 由于缺乏具体背景,AI大模型可能只能提供一般性的建议,这些建议可能并不适用于特定的电商场景。

(2)缺乏时间限制。

· 没有设定明确的时间节点或时间范围,使得AI大模型无法提供具有时效性的策略。

· 缺乏时间限制可能导致回答过于笼统,无法指导电商运营人员立即采取行动。

(3)缺乏预算约束。

· 没有提及预算限制,AI大模型可能提供超出实际预算范围的推广或优化建议。

· 预算是电商运营中重要的考虑因素,缺乏预算约束可能导致回答不切实际。

(4)缺乏评估标准。

· 没有设定明确的转化率提升目标或评估标准,使得AI大模型无法提供可量化的改进建议。

· 缺乏评估标准可能导致回答难以验证和改进。

采用模糊需求方式进行提问,AI大模型给出的建议如图2-2所示。

图2-2 “文心一言”对模糊需求提问方式的回复结果

要获取更好的回复效果,需要完善提示词,使其更加具体,上面的案例为电商推广类,完整的提示词可以从下面几个角度进行考虑:【平台】+【商品品类】+【目标要求】+【用户群体】+【预算金额】。

根据提示词格式可以将提问完善为以下格式:

“如何通过优化特定电商平台(如淘宝/京东)上的某类商品(如母婴用品)详情页,在接下来的一个月内将转化率从当前水平(如1.2%)提升至目标水平(如2.5%),目标用户为特定群体(如90后宝妈),且预算不超过一定金额(如5万元)?”

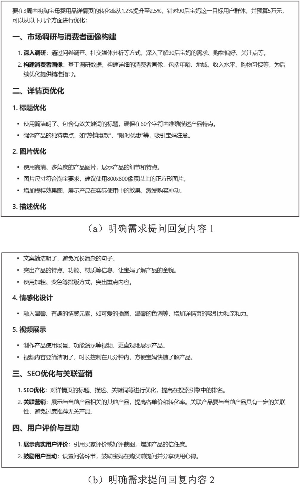
然后结合案例的具体内容对提问内容进行调整,最终明确清晰的提问方式如下:询问“如何通过优化淘宝母婴用品详情页,在3周内将转化率从1.2%提升至2.5%?目标用户为90后宝妈,预算5万元。”回复结果如图2-3所示。

图2-3 “文心一言”对明确需求提问方式的回复结果

图2-3 “文心一言”对明确需求提问方式的回复结果(续)

提问技巧延伸:使用“数据+场景”公式,例如,“如何用Python的Pandas库,在30分钟内清洗10万条包含缺失值和重复项的销售数据?”

2.拒绝开放式问题

在对AI大模型进行提问时,之所以拒绝开放式问题,主要是因为这类问题往往难以得到明确和具体的答案。开放式问题通常涉及主观判断、复杂思考或多种可能性,AI在处理这类问题时可能无法准确理解提问者的意图或偏好,从而导致回答不够精确或满足期望。

因此,进行提问时,应当采用封闭式问题,这类问题通常有一个较为明确的答案与范围,可以让AI回答的结果更容易满足预期的要求。

案例:一位从事短视频内容创作的自媒体人,想要提高短视频的剪辑效率,从而加快视频发布速度,增加粉丝互动和观看量,应该如何借助AI大模型实现?

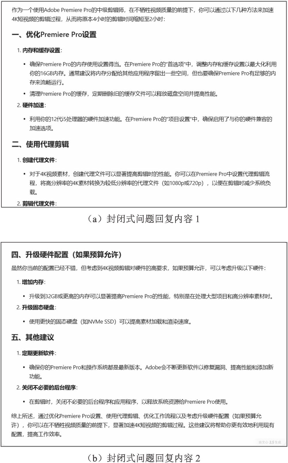
开放式提问方式:“短视频剪辑如何加速?”

提问内容存在的缺陷之处如下:

(1)缺乏具体性。

· 提问过于宽泛,没有指明具体的短视频平台(如抖音、快手)、视频类型(如娱乐、教育、生活分享等)、目标受众群体(如年轻人、家长、专业人士等)等关键信息。

· 由于缺乏具体背景,AI大模型可能只能提供一般性的剪辑技巧或加速方法,这些方法可能并不适用于特定的短视频创作场景。

(2)缺乏技术细节。

· 提问没有涉及短视频剪辑的具体技术细节,如使用的剪辑软件、硬件配置、视频格式和分辨率等,这些信息对于提供针对性的加速建议至关重要。

· 缺乏技术细节可能导致AI大模型提供的建议与自媒体人的实际操作环境不匹配,从而无法实现预期的加速效果。

(3)缺乏时间限制和目标设定。

· 提问没有设定明确的时间限制或目标,使得AI大模型无法提供具有时效性的策略或具体的改进目标。

· 缺乏时间限制和目标设定可能导致自媒体人在实施加速措施时缺乏紧迫感和方向性,难以有效监控和评估改进效果。

对开放式问题的回复结果如图2-4所示。

图2-4 “文心一言”对开放式问题的回复结果

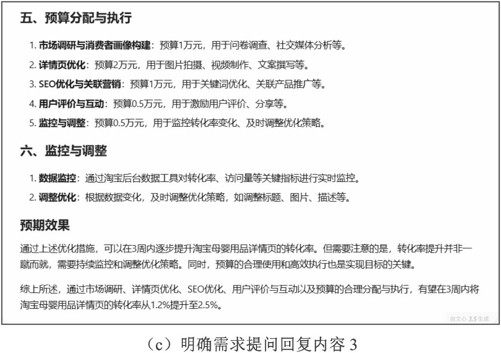
将“短视频剪辑如何加速?”这一开放式问题结合案例的实际内容,更改为一个封闭式问题。例如:“作为一个使用Adobe Premiere Pro的中级剪辑师,我如何在不牺牲视频质量的前提下,利用现有配置(Intel 12代酷睿i5 CPU、16GB内存)加速4K短视频的剪辑过程,以便将原本4小时的剪辑时间缩短至2小时?”回复结果如图2-5所示。

图2-5 “文心一言”对封闭式问题的回复结果

2.1.2 结构化拆解:从混沌到逻辑

在向AI大模型提出询问时,应当规避那些过于宽泛且笼统的问题,因为这类问题往往超出了AI即时处理和提供全面、精确答案的能力范围。更为有效的策略是,将宏大的问题细化为一系列小巧而具体的问题。这种做法的好处在于,能够引导AI大模型分阶段、分层次地深入剖析问题,每一步都聚焦在更狭窄、更易于管理的信息块上。通过逐步累积这些具体问题的答案,可以逐步构建起对原始宏观问题的全面理解,并最终提炼出所需的结果或结论。这种方法不仅提升了答案的准确性和完整性,还增强了问题解决过程的透明度和可控性。

1.步骤分解法

步骤分解法是一种将复杂任务逐步拆解为一系列递进式子任务的方法,旨在使任务执行过程更加清晰、有序。

案例:设计一篇环保文章。

1)子任务1:问题识别

需全面列举当前社会面临的主要环境问题,如空气污染、水污染、土壤污染及资源浪费等。这一步是文章的基础,为后续分析提供素材。

2)子任务2:成因分析

针对识别出的问题,深入分析其背后的成因。例如,空气污染可能源于工业排放、汽车尾气等;资源浪费则可能与过度消费、不合理利用资源有关。此步骤旨在揭示问题的本质。

3)子任务3:提出解决方案

基于成因分析,提出针对性的解决方案。这些方案可以包括推广可再生能源、实施循环经济、加强环境法规等。此阶段需确保解决方案具有可行性和创新性。

4)子任务4:意义总结

最后,总结环保工作对社会、经济、生态等方面的积极意义,强调环保行动的重要性和紧迫性。这有助于提升读者的环保意识,激发其参与环保行动的热情。

2.要素分解法

要素分解法适用于多维度分析或设计类问题,通过将任务按关键要素拆分,实现全面、细致的分析。

案例:设计一款新手机。

1)子任务1:定位目标用户

明确手机的目标用户群体,如年轻人、商务人士、游戏爱好者等。这有助于确定手机的设计方向和功能需求。

2)子任务2:定义核心功能

根据目标用户的需求,定义手机的核心功能,如续航能力、影像系统、性能表现等。这些功能将作为手机设计的重点。

3)子任务3:竞品分析

调研市场上同类产品的特性,分析竞争对手的优势和不足。这有助于为手机设计提供灵感和改进方向。

4)子任务4:用户反馈整合

通过问卷调查、用户访谈等方式收集用户反馈,了解用户对手机的期望和需求。将这些反馈整合到设计中,使手机更加符合用户需求。

3.分类提问法

分类提问法是一种将综合性问题按类别拆解为平行子问题的方法,有助于全面、系统地解决问题。

案例:优化共享单车推广策略。

1)子任务1:问题列举

首先,列举共享单车推广过程中面临的主要问题,如乱停放、车辆损坏、维护成本高等。这些问题将作为后续分析的基础。

2)子任务2:提出解决方案

针对每个问题,提出具体的解决方案。例如,针对乱停放问题,可以设置电子围栏引导用户规范停车;针对维护成本问题,可以实施动态调度优化车辆分布,减少闲置车辆数量。

3)子任务3:方案评估

对提出的解决方案进行成本效益分析和可行性评估。这有助于确定哪些方案是经济、有效且可行的,从而优化推广策略。

在实践提问问题的拆分过程中,为了高效且精准地达成目标,可以巧妙地运用一系列结构化指令模板。这些模板作为一种工具,能够协助我们迅速地将复杂问题拆解为若干个子问题或子任务,从而便于逐一解决。通过采用这种结构化的拆分方法,不仅能够确保问题的全面覆盖,还能提升解决问题的效率与准确性。因此,结构化指令模板在问题拆分实践中扮演着至关重要的角色,是实现快速且有效问题拆分的重要手段。常用的结构化指令模板有CTDRF(Context-Task-Details-Refinement-Format)模型,如图2-6所示。

图2-6 CTDRF模型结构图

结构化指令模板(CTDRF模型)的格式如下:

(1)Context(背景):明确指令所处的具体环境或目标受众特征。例如,“针对年龄为25~35岁,追求高效育儿与生活品质的职场妈妈群体,设计一款能够融入其日常生活的育儿辅助产品”。

(2)Task(任务):定义具体且明确的任务目标。例如,“基于上述背景,开发一套包含10个与育儿相关的趣味物理小实验,旨在通过亲子互动传授物理知识,同时增进亲子关系”。

(3)Details(细节):提供完成任务所需的关键信息或细节要求。例如,“实验应涵盖基础物理原理,如力学、光学、声学等,每个实验需附带详细的步骤说明、安全提示及物理原理解析,确保适合该年龄段儿童在家长陪同下完成”。

(4)Refinement(细化):对任务要求进行进一步细化,如实验材料、趣味性、互动性等方面。例如,“实验材料应选用日常易得、安全无害的物品;实验设计需注重趣味性,能够激发儿童的好奇心与探索欲;同时,实验过程中应包含家长与孩子的互动环节,增进亲子关系”。

(5)Format(格式):指定输出结果的格式或呈现方式。例如,“以图文结合的形式呈现实验教程,每个教程包含实验名称、所需材料、步骤说明、物理原理解析、亲子互动建议及安全提示等部分,便于家长阅读与操作”。

2.1.3 指令优化:适配AI模型

当前主流AI大模型,根据是否具备推理能力可以划分为推理模型与非推理模型(又称通用模型)。

推理模型:此类大模型是在传统大型语言模型坚实基础上,融合了诸如强化学习、神经符号推理、元学习等前沿技术,旨在显著提升其推理、逻辑分析及决策能力。这些模型不仅精通语言的理解与生成,更能在复杂的逻辑推理、数学计算、代码解析等高级认知任务中展现卓越性能。它们如同智慧的桥梁,连接着信息的输入与精准的推理输出,展现出强大的问题解决能力。

通用模型:此类大模型更侧重于语言生成、上下文理解及自然语言处理的基础任务。其设计初衷并不特别强调深度推理功能,通过对海量文本数据的深度学习与训练,这些模型能够精准捕捉语言规律,生成自然流畅、符合语境的内容。它们在处理自然语言文本方面表现出色,擅长解析文本的语义内涵、情感色彩及上下文关系,从而生成贴合对话场景或文本需求的回复与创作。通用模型在日常交流、内容创作、信息检索等多个领域均发挥着重要作用,成为推动自然语言处理技术进步的重要力量。推理模型与通用模型的对比如表2-1所示。

表2-1 推理模型与通用模型的对比

对于推理模型与通用模型来说,不仅在功能方面有所区别,在询问问题的提示语方面也存在差异。推理模型与通用模型不仅在核心功能方面展现出了显著的差异,而且在用户与模型交互时所使用的询问问题提示语方面也存在微妙的区别。这种区别源于两者在设计理念、训练目标及应用场景上的不同。

推理模型提示语的特点如下:

· 明确性与简洁性:提示语的设计需要直接明了,仅需精准阐述任务目标及核心需求。这是因为推理模型已内在掌握了必要的推理逻辑,无须冗长的解释或多余的步骤说明。

· 自动化推理过程:鉴于AI大模型具备自动生成结构化推理过程的能力,提示语中无须进行逐步的细致指导。过度拆解步骤可能会束缚模型的自由推理空间,反而降低其效能。

通用模型提示语的特点如下:

· 逐步引导推理:对于通用模型而言,由于其未必内置了特定领域的推理逻辑,因此,需要通过明确的提示语来引导其逐步进行推理。例如,采用CoT(Chain of Thought,思维链)进行提示,可以帮助模型系统地展开推理过程。

· 补偿能力短板:通用模型在处理某些复杂或特定任务时,可能存在能力上的不足。此时,提示语需要设计得更为细致,以补偿这些短板。例如,可以明确要求模型进行分步思考,或者提供相关的示例和模板,以帮助模型更好地理解和执行任务。

在设计针对DeepSeek这类推理AI大模型的问题提示词时,关键在于追求提示的简洁性与明确性,以确保大模型能够充分发挥其能力而不受复杂提示词的束缚。直接且具体地提出问题,鼓励模型自主进行逻辑推导和创意发挥,往往能够取得更理想的成果。例如,一个有效的提示词如下:“请构思一个面向20岁左右大学生的PPT框架,核心议题聚焦于‘红色文化之旅’,要求内容既富有教育意义又具吸引力。”

相比之下,当使用通用型AI模型时,由于这类模型可能不具备特定领域或任务的深度理解能力,提示词的设计就需要更加详尽和结构化,以明确模型的角色定位、能力范围、处理的信息基础及具体的执行要求。示例性的详细提示词可以如下:“你是一位专业的PPT策划师,擅长根据用户需求定制演示文稿。我现在拥有关于‘红色文化之旅’的基本资料和目标受众(20岁左右大学生)的信息。我的具体要求是,请你基于这些信息,详细规划一个既符合教育目的又能激发年轻观众兴趣的PPT框架,包括但不限于引言、主题内容展开、互动环节设计以及总结回顾等部分。”这样的设计不仅明确了模型的角色和任务,还详细列出了执行步骤和预期成果,有助于引导通用模型更准确地理解和执行指令。

在探索和利用AI大模型的广阔潜力时,明确认识并合理利用每种模型的独特优势至关重要。因为每种AI大模型都具备特定的长处与局限,在其擅长的领域内均能为用户提供良好的用户体验。因此,在选择和应用这些模型时,盲目追求热度最高的模型并非明智之举,而应基于实际需求进行审慎考量。

使用AI大模型的基本注意事项如下:

(1)模型选择策略。

· 任务导向性:首要原则是依据任务类型来匹配模型,而非盲目跟风热门模型。例如,对于数学或逻辑推理类任务,应选择擅长此类计算的推理模型;而对于需要创意生成或广泛知识覆盖的任务,通用模型可能更为合适。

· 定制化需求:考虑任务的特定要求,如数据敏感性、实时性需求或领域专业知识,这些因素都将影响模型的选择。

(2)提示语设计艺术。

· 推理模型:对于推理模型,提示语应追求简洁明了,直接指向所需结果,避免冗余信息干扰模型的逻辑处理流程。信任模型的内化推理能力,直接提出需求,如“请计算……”。

· 通用模型:对于通用模型,提示语的设计则需更加结构化,必要时提供背景信息或补偿性引导,以帮助模型更好地理解复杂或抽象的概念。这包括“填补信息空白”和“构建情境框架”,如“在……背景下,讨论……的可能性”。

(3)避免常见误区。

· 推理模型的启发式陷阱:避免对推理模型使用过于启发式或角色扮演的提示,这些可能引导模型偏离其擅长的逻辑路径,导致不准确或偏离主题的输出。

· 通用模型的过度信任风险:虽然通用模型在处理多样任务时表现出色,但不应无条件信任其所有输出,尤其是涉及复杂推理或精确计算的任务。建议将复杂问题分解为多个步骤,逐步验证每步的结果,以确保准确性和可靠性。

综上所述,使用AI大模型时,关键在于理解模型特性、精准匹配任务需求、精心设计提示语,并时刻保持批判性思维,避免陷入常见误区。这样,无论选择哪种模型,都能最大化地发挥其效能,为用户带来高效且满意的体验。 iwnyIxJCW4eWvdqPYp0YyQHDEJ6gGifrGBfCxp475KJzgCa9+pQO49kugqKKnAwZ

点击中间区域
呼出菜单
上一章
目录
下一章
×