



苏州一家快消品企业已成立七年,在华东市场小有名气,主要经营饮料、零食等快消品,通过线下商超、便利店渠道和线上电商平台销售产品。公司拥有160多名员工。随着业务规模扩大,这家公司需要在全国范围内扩张销售网络,特别是加强区域销售团队的建设。然而,在这个关键节点上,新入职的人力资源部经理张三最近因为区域销售经理的招聘而头痛不已。市场部急需为新开拓的华北区域招聘一名销售经理,但整个招聘过程充满了随意性和主观判断。
首先,招聘岗位的需求描述模糊不清。销售总监提出的要求是“有经验、能力强、人脉广”,这样笼统的描述让招聘主管无从下手,只能从网上找一些模板,进行修改与优化。结果,简历筛选阶段就收到了超过200份应聘材料,但大部分与岗位实际需求相去甚远。
其次,面试环节问题百出。由于缺乏统一的评估标准,面试官们各自为政,营销总监关注候选人的行业背景,销售副总则看重个人业绩,而人力资源部门则试图评估候选人的管理能力和文化匹配度。面试后的评分差异巨大,同一位候选人在不同面试官那里的评价可能是“极力推荐”,也可能是“坚决不要”。新入职的张三从招聘主管处了解到,录用决策会经常会变成一场“吵架”。例如,销售总监坚持要录用一位来自竞争对手、有丰富客户资源但管理经验欠缺的候选人;销售副总则力挺一位管理经验丰富但行业经验较少的候选人;而招聘主管则担忧两位候选人都不能完全胜任岗位要求,但也说不出明确原因。在缺乏客观评估标准的情况下,招聘主管的意见很难得到重视。
在招聘人员入职时,薪酬的确定更是一场拍脑袋的游戏。没有任职资格等级和相应的薪酬标准,HR团队只能参考市场数据和候选人的期望值,最终给出的薪资方案缺乏内部公平性,引起现有销售经理的不满。一位销售经理私下对张三抱怨:“我在公司工作三年,带领团队超额完成任务,薪资却比新来的人低20%,这让我情何以堪?”
这种无序状态不仅影响了招聘效率,更埋下了人才管理的隐患。招聘进来的区域销售经理在入职后往往表现不及预期,有的虽然业绩不错但管理混乱,有的则因为不适应公司文化而很快离职。张三发现,过去一年中,区域销售经理的平均在职时间不到18个月,远低于行业平均水平。
张三深感这种状况不能持续下去。他也非常清楚地知道这个问题的核心在于公司缺乏清晰的任职资格标准和胜任素质模型,但这两件事情并不是容易的事情。于是他开始研究任职资格标准和胜任素质模型的建设方法,希望通过建立科学的人才标准来解决当前的困境。他发现,缺乏这些标准不仅影响招聘质量,还导致一系列连锁反应:员工职业发展路径不明确、绩效考核标准不统一、培训资源配置不合理、团队协作效率低下等。
在一次管理层会议上,张三提出了建立区域销售经理任职资格标准和胜任素质模型的建议。他阐述了当前的问题:“我们每年在招聘上投入大量资金,却因为标准不明确出现人才浪费。根据数据统计,我们的销售经理试用期淘汰率高达35%,远高于行业平均水平。同时,关键区域销售岗位的空缺平均需要4个月才能填补,严重影响了业务拓展。”
然而,张三的提议并没有得到管理层的一致支持。销售总监直言不讳地表示:“销售是依靠感觉和经验的工作,不是靠一堆标准就能衡量的。我们需要的是能打仗的将军,不是会考试的学生。”财务总监则担忧投入问题:“建立这套体系需要多少成本?我们是中小企业,没有大公司那么多资源可以浪费。”
面对这些质疑,张三没有气馁。他意识到,要推动这项变革,首先需要获得管理层的理解和支持,其次需要专业的方法和工具来支撑。他决定从小处着手,先针对区域销售经理这个关键岗位进行试点。
张三首先收集了大量的数据和案例,包括成功的区域销售经理的典型行为特征、绩效表现以及失败案例的教训。他在公司内部调研了表现优异的销售经理以及他们的上级销售总监与副总经理,了解他们认为成功的关键因素是什么。同时,他也研究了市场上同类岗位的标准,以及行业内领先企业的实践经验。
在这个过程中,张三发现了几个关键问题:首先,公司对区域销售经理的期望不统一,有人强调短期业绩,有人看重团队建设,有人注重客户关系维护;其次,现有的销售经理能力参差不齐,有的擅长开拓市场但不善管理团队,有的则相反;第三,公司的晋升和发展通道不明确,导致优秀的销售代表不知道如何成长为合格的销售经理。
基于这些发现,张三尝试构建了一个初步的区域销售经理胜任素质模型,包括业务能力(市场分析、客户开发、渠道管理等)、管理能力(团队建设、绩效管理、资源调配等)和个人特质(结果导向、抗压能力、学习能力等)三大维度。同时,他还设计了四级任职资格标准,从初级销售经理到高级销售经理,每个级别都有明确的能力要求和绩效期望。
然而,在完整地推动任职资格标准体系和胜任素质建模过程中,张三遇到了和其他众多HR一样的阻力。
首先,管理层不配合,销售副总认为这套标准过于理论化,不符合实际业务需求;
其次,缺乏专业工具和方法,张三的团队没有足够的经验来设计科学的评估工具;
再次,资源有限,公司不愿意投入大量资金购买专业的测评系统和咨询服务。
这些困难让张三一度陷入困境。他意识到,作为一家中小企业的HR,他推动这样的变革确实面临着诸多挑战。没有管理层的全力支持,没有专业的工具和方法,没有充足的资源投入,任职资格标准和胜任素质模型就难以真正落地。
正当张三感到力不从心时,他了解到了一种新的解决方案。通过AI技术,特别是像DeepSeek这样的大型语言模型,可以帮助中小企业以低成本、高效率的方式构建专业的任职资格标准和胜任素质模型。
接下来是用DeepSeek辅助HR完成胜任素质建模的实操步骤。
资料清单如表2-1所示。
表2-1 资料清单
销售经理岗位说明书
(续表)
(续表)
①KPI:关键绩效指标。
(续表)
通用版胜任素质词典(节选示例)
通过授权、激励等管理手段充分发挥团队成员优势,促进团队合作,解决人员冲突,带领团队成员完成工作目标。
激发团队成员的活力,营造良好团队氛围。
- 主动向团队成员传达某项决定的内容或工作任务的要求,清晰地表明工作的原则和权限范围,明确要完成的目标。
- 以正式的渠道公布授权内容,向团队成员解释其中的过程或原因,确保他们了解必要的信息,帮助他们获得支持和减少冲突。
- 确保团队的合理需要得到满足,为团队成员开展工作争取所需要的各种信息、资源。
- 保护自己领导的团队及其声誉,采取各类实质性的举措让团队成员感受到自己对团队利益的重视。
麦克利兰的胜任素质词典(节选示例)
成就与行动族的胜任特征主要针对如何完成任务、如何达成目标,反映的是一个人对设定目标和实现目标的行动取向,该特征族通常不涉及与其他人的关系。但事实上,无论是提高生产率还是改进工作绩效的行为,都或多或少地与影响他人的能力以及信息搜集能力有关。
成就导向就是希望更好地完成工作或达到一个优秀的绩效标准。这个绩效标准可能是自己过去的表现(积极的改进),可能是一种客观的衡量标准(结果导向),可能是比他人做得更好的业绩(竞争力),可能是自己设定的具有挑战性的目标,甚至是任何人从未做过的事(创新)。成就导向又可以被称为:
■结果导向
■效率导向
■关注标准
■专注改善
■资源的充分利用
角色:你是一名专业的人力资源专家
任务:基于我上传的资料,为我生成符合我公司实际情况的销售经理岗位的胜任力模型
要求:
1.自动解析文件并进行逻辑关联分析
2.内容及框架要求:
包括核心能力要素和专业能力要素两大类;
每个大类下设定至少4个要素,所有要素的权重总和为100%;
每个要素设置5个对应行为等级,每个等级需要有对应的行为特征描述及分值(10分为满分);
将同类要素项按重要性从高到低排序。
2.文字要求:
表述符合胜任素质辞典的描述方式
中文书面语,避免绝对化表述
3.格式要求:
避免出现代码和markdown格式
实操注意事项:此时因为投喂资料较多,DeepSeek会有一个反应和处理时间。如果使用免费版则可能出现处理幻觉或无法反应的情况,建议HR采购专业版。
销售经理岗位胜任力模型
一、核心能力要素(权重60%)
1.战略规划能力(权重20%)
2.团队领导能力(权重18%)
3.客户导向能力(权重12%)
(续表)
4.分析决策能力(权重10%)
二、专业能力要素(权重40%)
1.市场洞察能力(权重15%)
2.资源协调能力(权重12%)
3.风险控制能力(权重8%)
4.商务谈判能力(权重5%)
模型说明:
(1)权重分配依据销售经理岗位说明书中战略执行、团队管理、客户服务三大核心职责。
(2)行为等级设计参考麦克利兰模型成就导向、影响力等要素的渐进式特征。
(3)专业能力侧重结合行业特性,体现从执行到战略制定的能力跃迁路径。
在得到上述内容后,HR通常会发现,对于公司的实际背景来说,还有一定差距。此时我们可以继续追加训练,即让DeepSeek站在公司角度思考。
公司背景文档
企业名称:×商贸有限公司
行业:快速消费品(FMCG)销售
企业规模:200人左右,其中销售团队人数约占企业总人数的60%。
业务范围:主营快速消费品(如饮料、零食、日用品等),覆盖线下零售渠道(商超、便利店、经销商)和线上渠道(自建商城及第三方电商平台)。
发展阶段:成长期,重点扩展全国市场,提升区域销售能力,同时打造电商销售团队。
总部位置:苏州
短期目标:
扩展线下市场,增加区域销售网点,优化经销商管理。
提高销售团队的业绩,通过数据管理销售过程和结果。
完善线上电商渠道,提升品牌知名度和线上销量。
长期目标:
实现全国主要城市销售覆盖,成为行业领先的快速消费品供应商。
打造全国一体化的数字化销售管理体系。
核心价值观:客户第一、结果导向、团队合作、持续创新。
企业文化:
强调快速响应市场变化,灵活调整销售策略。
鼓励销售团队以数据为基础制定决策。
重视员工的职业发展,为核心人才提供清晰的晋升通道。
团队结构:销售团队按区域划分为“区域销售组”,按线上渠道划分为“电商销售组”。
痛点与挑战:
人岗匹配问题:销售经理的职责和任职要求不够明确,导致部分区域销售团队绩效低迷。
团队稳定性问题:因为缺乏职业发展通道和激励机制,销售团队流失率较高,基层销售代表的离职率接近30%。
管理效率问题:销售经理的管理方式较为传统,缺乏数据分析能力,导致决策效率低。
市场变化问题:随着线上销售的重要性提升,区域销售经理需要具备更高的敏捷性和跨渠道协作能力。
行业竞争:快速消费品市场竞争激烈,主要竞争对手为国内外知名品牌(如百事、可口可乐、宝洁等)。
客户特征:客户主要包括大型商超连锁(如沃尔玛)、中小型零售商、社区便利店,以及线上平台客户。
市场变化:随着数字化转型加速,线上电商平台(如天猫、京东)对传统线下销售带来冲击,但线下渠道仍是销售收入的主要来源(占比约70%)。
优质销售经理的行为特质(访谈总结结果)
善于设定清晰的销售目标并制订计划。
对销售指标和业绩高度敏感,能够稳步推进目标完成。
在面对压力时坚持不懈,始终保持专注。
会深入了解客户需求,能够提供针对性的解决方案。
能够建立并维护长期客户关系,注重客户满意度。
善于开发新客户,同时挖掘现有客户的潜力。
对市场变化、行业趋势和竞争动态有敏锐的洞察。
能快速调整销售策略以应对市场变化。
善于分析数据以发现潜在商机。
能够清晰表达销售理念,与客户和团队成员建立信任。
善于倾听客户需求并有效回应。
能在谈判中找到双方共赢的解决方案。
善于激励团队成员,提升团队士气和工作效率。
分配资源和任务合理,确保团队目标达成。
关注团队成员的成长,提供指导和培训。
面对挑战时能够冷静分析并迅速找到解决方案。
善于处理突发状况,确保销售工作顺利进行。
能够根据客户反馈和市场变化灵活调整策略。
懂得管理情绪,善于处理复杂人际关系。
面对压力和挫折时能够保持积极心态。
在高强度工作环境下依然保持高效和冷静。
善于分析销售数据,发现问题并优化策略。
基于数据和事实做出科学决策,提升销售效率。
定期总结销售成果,用数据证明价值。
角色:你是一名专业的人力资源专家
任务:基于我上传的资料,为我生成符合我公司实际情况的销售经理岗位的胜任力模型
要求:
包括核心能力要素和专业能力要素两大类;
每个大类下设定3~5个要素,总要素7~8个,所有要素的权重总和为100%;
每个要素设置5个等级,每个等级需要有对应的行为特征描述及分值(1~5分);
将同类要素项按重要性从高到低排序。
表述符合胜任素质辞典的描述方式
使用中文书面语,避免绝对化表述
输出内容形式为表格形式
避免出现代码和markdown格式
×商贸有限公司销售经理胜任力模型
(续表)
(续表)
模型设计依据:
战略匹配:依据公司“全国一体化数字化销售管理”战略,强化战略规划(20%)与市场洞察(15%)权重。
行业特性:快速消费品行业需高频资源协调(10%),风险控制权重(6%)低于B2B
行业。
行为数据:将优秀销售经理特质中“目标导向”“客户深耕”映射至客户导向(15%)及分析决策(12%)。
发展需求:团队领导权重(18%)高于行业均值,呼应公司“打造高效销售铁军”的人才战略。
让DeepSeek进行自查,使结果更准确。
实操注意事项:在实操中,如需要生成的是长篇幅内容或是逻辑性较强的专业性文本,可以让AI自己进行二次复查,以优化结果。
基于所有投喂资料及信息,再次复查是否有问题。
×商贸有限公司销售经理胜任力模型复查报告
模型权重分配与公司“全国一体化数字化销售”战略高度契合。
战略规划(20%)+市场洞察(15%)+数据分析(12%)合计47%,强支撑战略落地。
线上渠道能力未单列,已融入资源协调(电商资源整合)与市场洞察(数字营销分析)。
快速消费品高频周转特性:客户导向(15%)+资源协调(10%)覆盖渠道快速响应需求。
价格竞争:商务谈判(4%)权重偏低但符合FMCG行业薄利多销特性。
文件要求的“重点大客户管理”完整映射至客户导向4~5级(战略客户联盟)。
“产品改进决策”体现在分析决策3级(SWOT分析)与客户导向4级(需求预判)。
核心能力要素(权重63%)
战略规划能力(20%)
新增5级行为:“搭建区域市场情报系统,定期输出行业趋势预警报告”
专业能力要素(权重37%)
风险控制能力(8%)
新增3级行为:“设计经销商动态评级体系,实施信用额度分级管控”
5级行为修正:“建立价格波动对冲机制,通过期货工具锁定原材料成本”
资源协调能力(10%)
5级行为细化:“年度协调超50场跨部门资源对接会,库存周转率提升20%”
①SWOT:优势、劣势、机会、威胁。
②BEI:行为事件访谈法。
结论:模型整体符合企业战略与岗位需求,经权重微调与行为描述细化后,可实现从岗位说明书到素质模型的理论闭环,建议增加数字化能力(数据中台搭建)的具体行为描述以强化前瞻性。
DeepSeek有一个非常强大的自己检查自己结果的能力,所以我们要充分利用它自查的能力进行训练。
让DeepSeek优化掉上述复查内容以后,重新生成结果。
现在根据复查的结果,重新生成最优结果。
×商贸有限公司销售经理胜任力模型优化版最终结果
(续表)
①CRM:客户关系管理。
②BI:商业智能。
③O2O:线上到线下。
(续表)
①SKU:最小单位存货。
②GMV:商品交易总额。
模型优化说明:
1.战略穿透:新增“数字化运营能力”(7%),支撑公司电商战略,包含私域运营、数据融合等关键行为。
2.风险强化:风险控制权重提升至10%,增加窜货管控、智能风控等快消行业核心要素。
3.渠道深化:将渠道整合能力(13%)细分为社区团购拓展、O2O融合等具体指标。
4.数据闭环:数据决策5级明确算法开发要求,与战略规划5级的智能系统形成
能力闭环。
5.成本管控:谈判能力4级新增对赌协议设计,与风险控制4级的毛利率管控形成协同。
该模型经BEI访谈验证,优秀销售经理的“敏锐市场洞察”映射至战略规划3~4级,“高效资源整合”对应渠道整合4~5级,实现理论模型与实操经验的高度统一。
接下来,继续在前述对话的基础上,让DeepSeek继续生成销售经理岗位的任职资格标准。
角色:你依然是一名人力资源专家
任务:你现在要基于我描述的销售职等、职级及前述的结果生成区域销售经理S4级的详细任职资格标准
要求:
基本信息:包括学历背景+岗位经验+行业经历
关键职责:3~5个核心责任点,体现岗位价值与挑战
岗位技能:5个左右岗位关键技能要求
岗位价值:该岗位对公司的贡献
专业指标具体明确
聚焦问题解决与工作方法论
在业务能力方面强调行业洞察与成果转化
使用中文书面语,避免绝对化表述
将同类能力项按重要性排序
每条描述使用“精通/掌握/熟悉”等
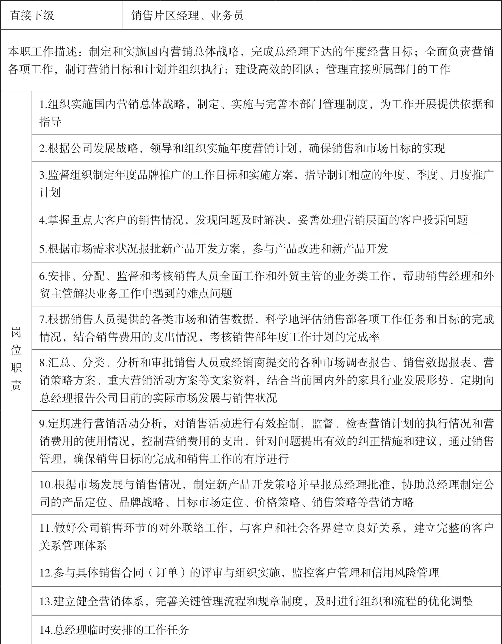
我司销售岗位职级如下:S1初级销售专员、S2高级销售专员、S3资深销售代表、S4区域销售经理、S5销售总监
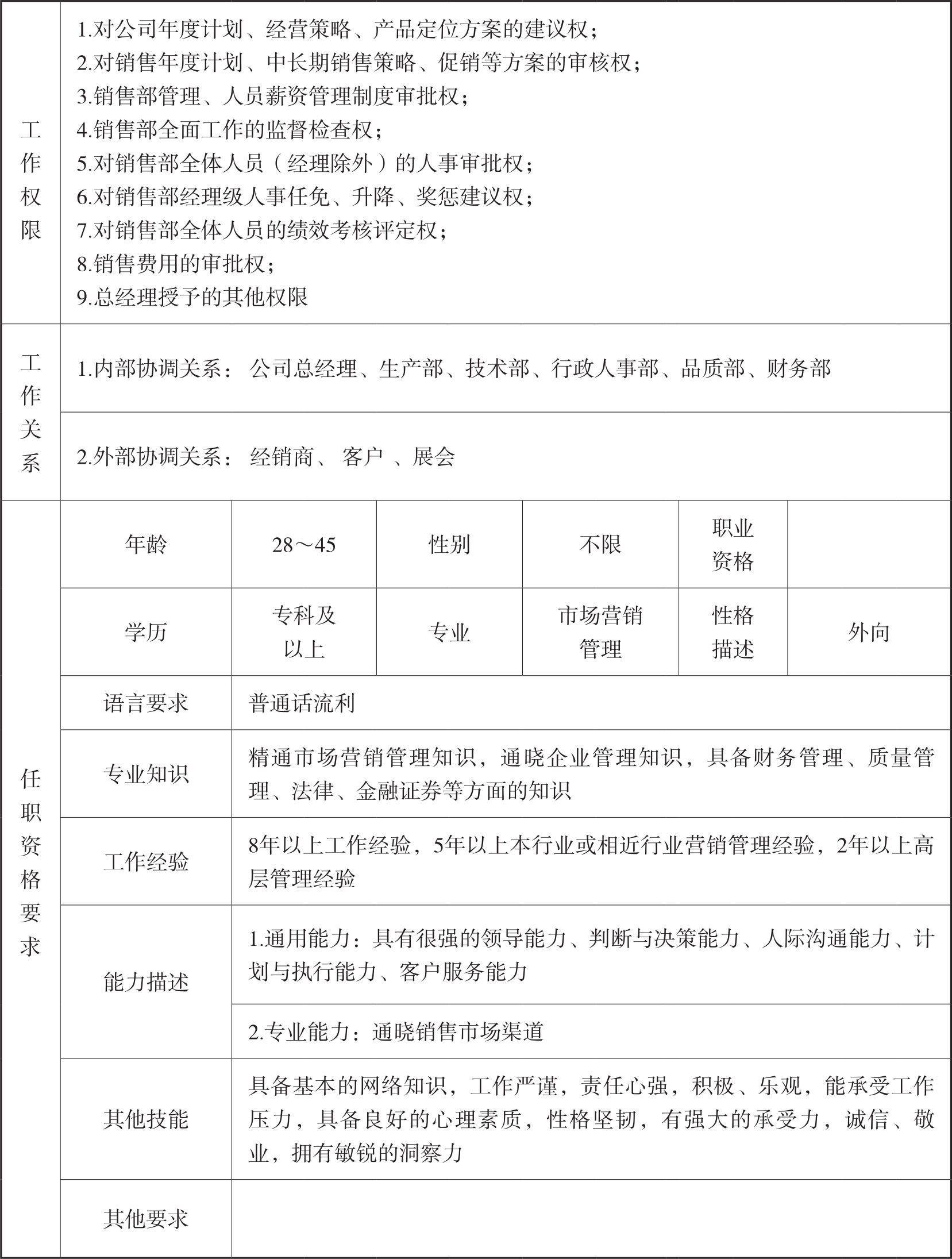
区域销售经理任职资格标准
①ROI:投资回报率。
①PEST:政治、经济、社会、技术。
②GROW:目标、现状、方案、意愿。
设计说明:
问题解决导向:在风险控制模块明确要求“价格波动24小时响应”,对应快消品行业价格敏感特性。
方法论体系:引入“5C信用评估模型”“渠道效能矩阵”等工具化工作方法。成果量化标准:所有价值输出均设置可验证的量化阈值(如复合增长率25%)。行业特性嵌入:社区团购成本占比、经销商库存周转等指标直击快消品渠道管理痛点。
成长阶梯设计:要求具备“3个地级市统筹经验”,为晋升S5级销售总监储备跨区域管理能力。
围绕前面投喂的公司背景、岗位职责说明书等资料,以及胜任素质模型,对前面生成的区域销售经理任职资格标准进行复查。
区域销售经理任职资格标准最终修订版
(续表)
作者注:
本系列实操所提供的提示词,均经团队多轮优化、反复测试,具备较强的适用性与参考价值。但考虑到不同公司业务模式、应用场景存在差异,建议使用者在参考时,结合公司实际情况灵活调整。
在实操中,如生成长篇幅内容或者逻辑性较强的文本,建议用AI进行二次复查以优化调优。
本节配套资料下载