



说到公司的动态战略发展与绩效管理,必须关注企业的生命周期。同生物界的生命周期相似,企业行为也经历着从成长到衰退的过程。我们首先来看不同发展阶段的企业通常的特点和面临的风险,如图1-2所示。
 
    图1-2 企业生命周期
企业在成长和衰退阶段也有着各自特定的行为模式,见表1-1。
表1-1 不同阶段企业的行为模式
 
   企业成长与衰退的内在推动因素主要有四个。
第一是目标管理(Purposeful),也可以理解为执行力,企业对于目标和实际绩效的追求决定了企业怎样把想法付诸实践。
第二是行政管理(Administrative),也可以理解为管理力,其中包括行为规则和流程规范。
第三是创业精神(Entrepreneurial),也可以理解为创造力,怎样面对机遇取决于企业所处阶段,也决定了企业的发展走向。
第四是整合(Integrative),也可以理解为组织力,即对于资源的整合与团队的合作。
这四个因素可以简称为PAEI,它们共同作用,推动企业在生命周期中前进。PAEI在生命周期各阶段有着不同的分布,在某一阶段会突出其中的某些因素,如图1-3所示。
 
    图1-3 企业不同阶段的特征与问题
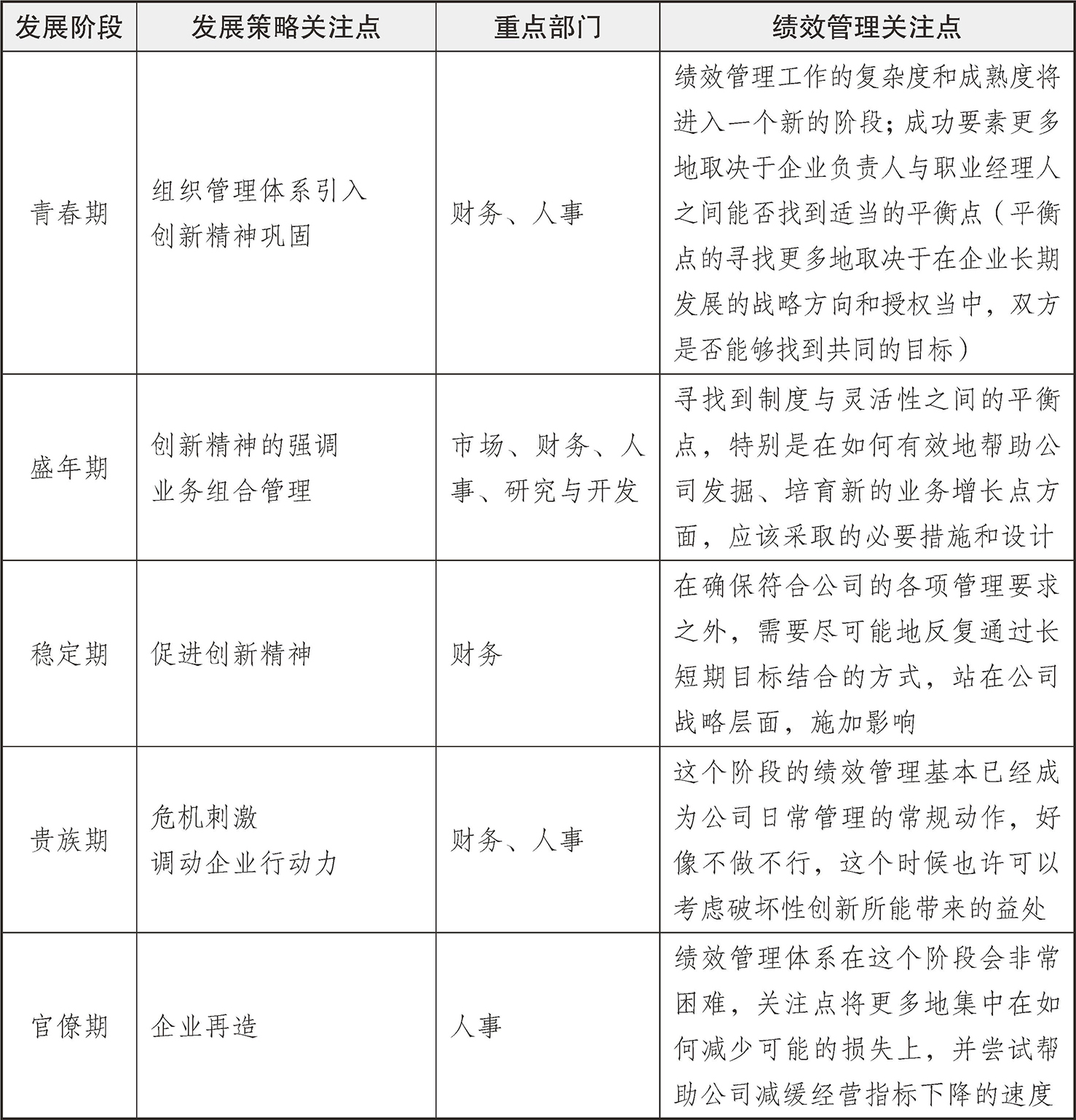
所以,处于不同发展阶段的企业应该实施相应的发展策略,见表1-2。
表1-2 企业不同发展阶段的策略
 
   续表
 
   其中我们需要注意不同的部门有不同的侧重点:市场强调创新和执行(PaEi);销售强调执行和规则(PAei);研究与开发强调创新和执行(PaEi);采购强调执行和规则(PAei);生产强调执行和规则(PAei);财务强调执行和规则(PAei);而人事则强调规则和整合(pAeI)。
企业为了保证其顺利成长,应该处理好各阶段发展中的关键问题,并应随时注意发展过程中的可能问题,我们以成长阶段的企业为例,如图1-4所示。
 
    图1-4 企业不同发展阶段的问题
企业往往在高速发展的阶段,经营管理的变化速度和频率非常高,而绩效管理的复杂性却造成了不必要的负担。通常公司内的管理策略方案一旦形成,修改起来就需要一定的时间,尤其在沟通和系统设置上,没有一定的时间很难完成。可是在公司快速发展阶段,可能隔天的想法就会有所不同。要明确所有的管理体系是帮助公司发展的,绝对不是制约公司发展的。所以用最简单的办法来适应公司的变化势在必行。
所以,绩效管理的终极目的不是遵循所谓的科学理论,而是针对企业的不同发展阶段,对于不断变化的挑战与重点,因地制宜、因势利导,以助力企业发展,这才是绩效管理的根本所在。