



彼得·德鲁克于1954年在《管理的实践》一书中最先提出“目标管理”。他认为,并不是有了工作才有目标,而是相反,有了目标才能确定每个人的工作。所以“企业的使命和任务,必须转化为目标”,如果一个领域没有目标,那么这个领域的工作必然被忽视。因此,管理者应该通过目标对下级进行管理,当组织最高层管理者确定了组织目标后,必须对其进行有效分解,转变成各个部门以及个人的分目标,管理者根据分目标的完成情况对下级进行考核、评价和奖惩。
目标管理与传统管理方式相比有鲜明的特点,如表4-1所示。
表4-1 目标管理的特点和体现
 
   虽然目标管理产生了很大影响,但实施中也出现了许多问题。因此,必须客观分析其优劣势,才能扬长避短,收到实效。
在使用目标管理之前,我们先来看目标管理的优势和挑战,如表4-2所示。
表4-2 目标管理的优势和挑战
 
   续表
 
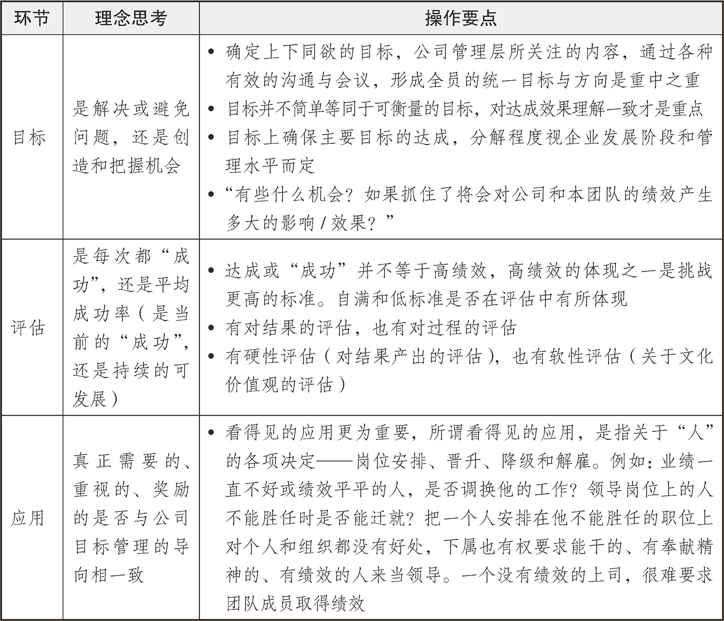
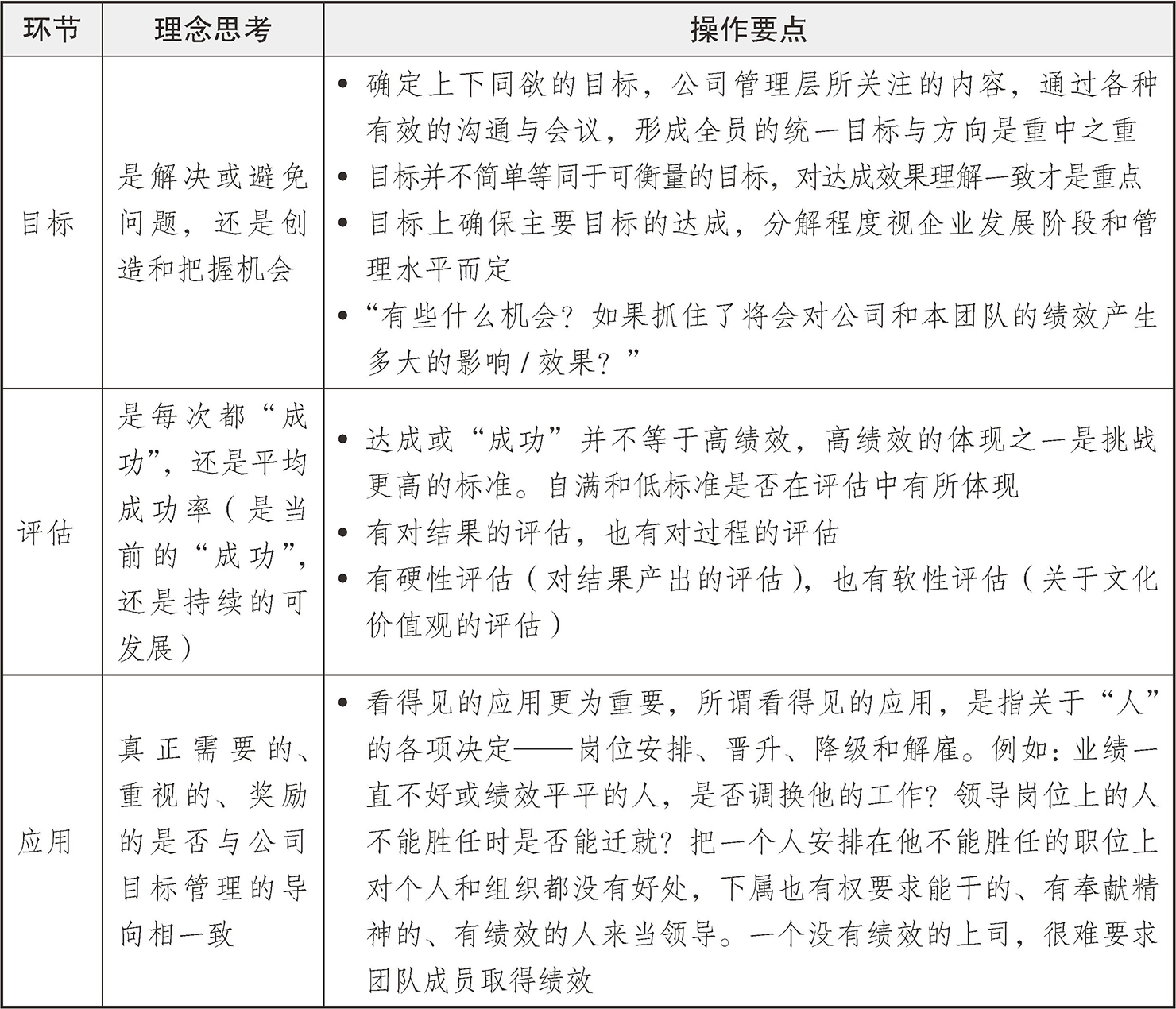
   我们从“目标、评估和应用”的过程来看目标管理时,每个环节都有相应需要思考的理念,以及实操层面的思考,如表4-3所示。
表4-3 目标管理的理念及操作要点
