



在具体的绩效管理实施中,直线经理直接决定绩效管理的效果,一方面要发挥承上启下的作用,在充分理解公司绩效管理体系的初衷和导向基础上,在具体的绩效管理过程中贯彻公司的绩效理念,使员工的努力符合公司大的战略方向;另一方面直线经理的绩效目标分解和辅导技能在很大程度上决定了公司的战略目标能否落地,决定了员工能否成长。
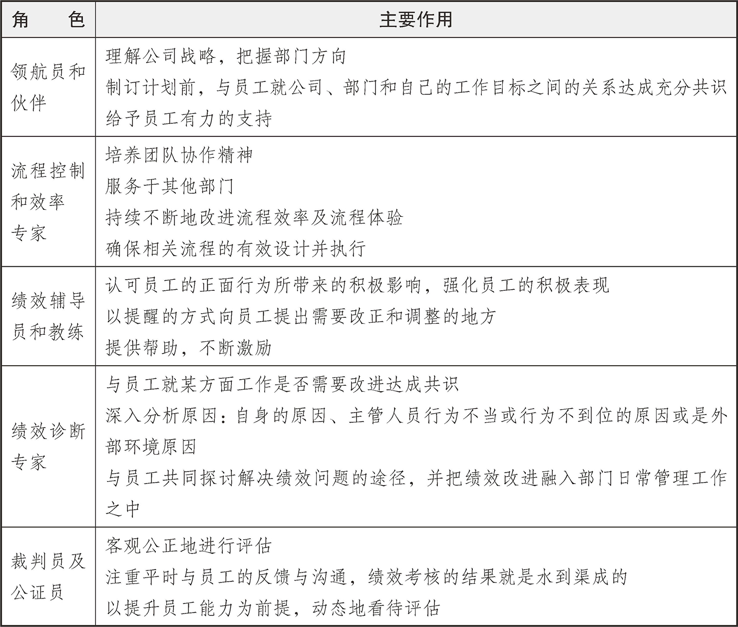
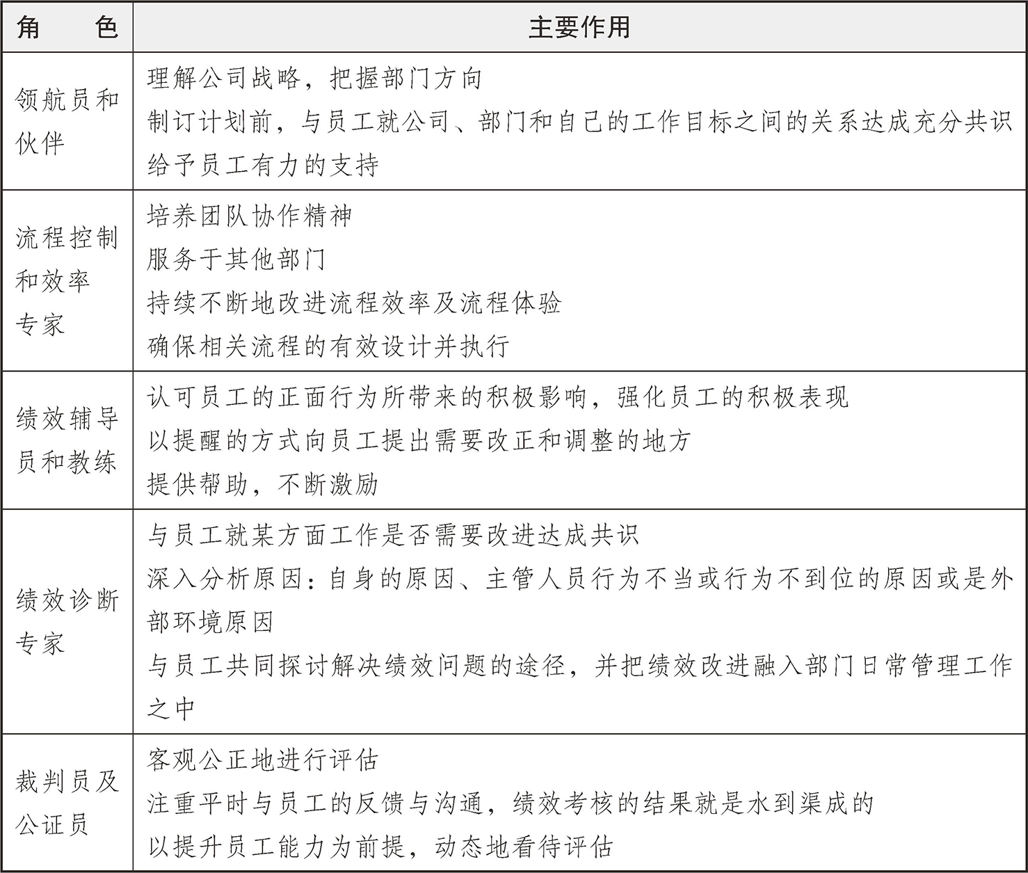
通过表2-2,我们能更好地认知直线经理的角色和作用。
表2-2 直线经理的角色和作用
 
   直线经理在绩效管理的全过程中承上启下,是员工的合作伙伴,也是员工的领航者。在这个角色下,直线经理既要准确理解公司的战略,把握部门的方向,还要时刻监控“航线”不偏离方向,准确地理解公司的绩效文化并传递和身体力行。
直线经理与员工沟通清单:
·员工应该做什么工作?
·工作应该完成得多好?
·为什么做这些工作?
·什么时候应该完成这些工作?
·为完成这些工作,员工要得到哪些支持,需要提高哪些知识、技能,得到什么样的资源?
·管理者能为员工提供什么样的支持与帮助,需要为员工扫清哪些障碍?
通过这些工作,管理者与员工达成一致目标,更加便于员工有的放矢地工作,也更加便于管理者进行管理。
作为直线经理需要注意:
·明确流程产出:根据业务的产出要求,定义主要的活动流程,并把流程切分成可管理的单元,明确流程的产出成果,确认与流程有关的主要衡量指标(成本、质量、时间等)。
·分析现状:分析工作流程(谁、何时、何处、做什么工作、如何做),找出存疑之处,质疑目前流程中的活动(为何做这个、为何在该处做、为何那个时候做、为何由那个人做、为何用那个方法做等),探寻可替代方案。
·探讨新的流程:设计新流程,评估新流程的影响(成本、效益、风险等)。
·执行策略:是渐进还是一步到位;使用什么样的宣传策略,出现反复时的调整和应对措施等。
在绩效管理的实施上,很多企业还存在以下问题:为什么前期工作做得那么充分,花了那么多的时间探讨战略目标、目标分解、行动计划,考核指标也定得很清晰了,讨论了很多轮,最终考核结果却不能实现企业的目标?为什么绩效管理实施了那么久,经理还是我行我素,员工还是不能自动自发,绩效考核结果迟迟出不来?到底要怎么做才能真正让企业走向战略绩效管理之路呢?
究其根本,绩效管理没有有效落地的原因还是在于“人”,虽然管理体系改变了,但是执行管理体系的人没有转变,管理者的思维没有转变。当管理者的思维没有转变的时候,绩效管理就只是企业家自己的,而不是每个管理者和员工的。在这种状态下,难以有效落地。
企业绩效管理实施的过程也是每一个员工被激发责任心和内心动力,实现绩效目标的过程,管理者不可避免地要做好辅导和教练的工作。
在员工表现优秀的时候给予及时的表扬和鼓励;在员工表现不佳,没有完成工作的时候,及时真诚地指出其不足。由于企业战略目标的前瞻性、先进性、挑战性和持续提升性,决定了员工绩效目标略高于员工上一个考核周期的能力,员工需要尽最大努力方可有实现的可能,所以在绩效目标的实现过程中遇到障碍在所难免。同时,员工绩效目标也会随市场、公司经营方针的调整而调整。这都需要管理者与员工一起,改进业绩,提升水平。管理者应发挥作用和影响力,帮助员工排除障碍做好沟通,不断辅导员工改进和提高业绩,激发员工的内在动力和潜力,提供好的绩效产出。
所谓绩效诊断专家,是指直线经理不仅要知道哪些地方是需要改进的,而且要知道如何改进。绩效改进是绩效管理过程中的一个重要环节。员工能力的不断提高以及绩效的持续改进,是现代绩效管理的根本目的。所以,绩效管理工作不仅要找出员工绩效不佳的方面,还要找出导致这种绩效不佳的原因所在,并指导和帮助员工采取针对性措施加以改进和提高。
绩效管理的一个重要、同时也备受员工关注的环节就是绩效评估。管理者需要对员工的绩效表现做出评价。绩效评估作为公司薪酬管理、培训发展的一个重要依据,管理者在其中是否公平、公正至关重要。