



从法律规定看,不动产专属管辖的适用并不以合同效力或者履行为条件,无效、未生效、未履行的建设工程施工合同纠纷(包括应当适用专属管辖的其他第四级案由的案件)也应依法适用专属管辖之规定。
究其原因有二。第一,由于建筑活动受到严格的市场准入、资质管理等行政规制,在实践中有大量的建设工程施工合同被认定为无效。根据法律法规之规定,即使合同无效,当事人也有权请求人民法院参照合同约定进行折价补偿,并且在无效、未生效合同的场合仍可能涉及对工程项目的现场踏勘、鉴定等工作。因此,由项目所在地人民法院专属管辖,仍有利于案件处理,合理厘定当事人的权利义务关系。第二,合同的效力和履行问题一般在立案阶段难以确定,需要经过实体审理方能查明。如果对有效合同和无效、未生效、未履行合同的管辖作出不同规定,可能给案件受理和审理带来不必要的程序障碍,浪费司法成本、徒增当事人诉累。
债权转让是指在不改变合同权利义务关系的前提下,合同权利方将其依据合同享有的债权通过协议全部或部分转让给第三人。根据《民法典》第545条、第546条
之规定,债权转让既可以是全部债权的转让,也可以是部分债权的转让。债权转让合同生效后,原合同权利义务的具体内容并未改变,只是权利义务的主体发生了变化。《民事案件案由规定》将“债权转让合同纠纷”列为独立的第三级案由,因债权转让合同引发的纠纷适用合同纠纷的一般管辖规定。那么,在建设工程债权转让后,当事人提起诉讼的,应适用专属管辖规定还是一般管辖规定?
对此,需要在具体案件中具体判别。具体而言,需要区分当事人争议的是哪份合同,并以此确定案由及管辖。如债权转让行为发生后,当事人之间因债权转让合同的履行发生争议,则应按债权转让合同纠纷确定案由并确定管辖;此际,争议双方的当事人一般为订立债权转让合同的主体,即债权转让人与债权受让人。而如果当事人系因原合同的履行发生纠纷,如原告的诉讼请求是因建设工程施工合同产生(如工程款给付、工程质量争议等),则应以原合同类型确定案由,并适用不动产专属管辖之规定;此际,诉讼当事人多为债权受让人(如果是部分转让也有可能还包括原债权人)与原合同债务人,在债务人对债权人的权利提出抗辩时,可以将债权人列为第三人。例如,在多个案件中,人民法院认为,债权转让的后果仅是《工程承包合同》的权利主体发生变更,并不影响案件的法律关系性质,故案件仍应按照原合同的性质确定管辖法院,因原合同属于建设工程施工合同纠纷,应当适用专属管辖之规定。
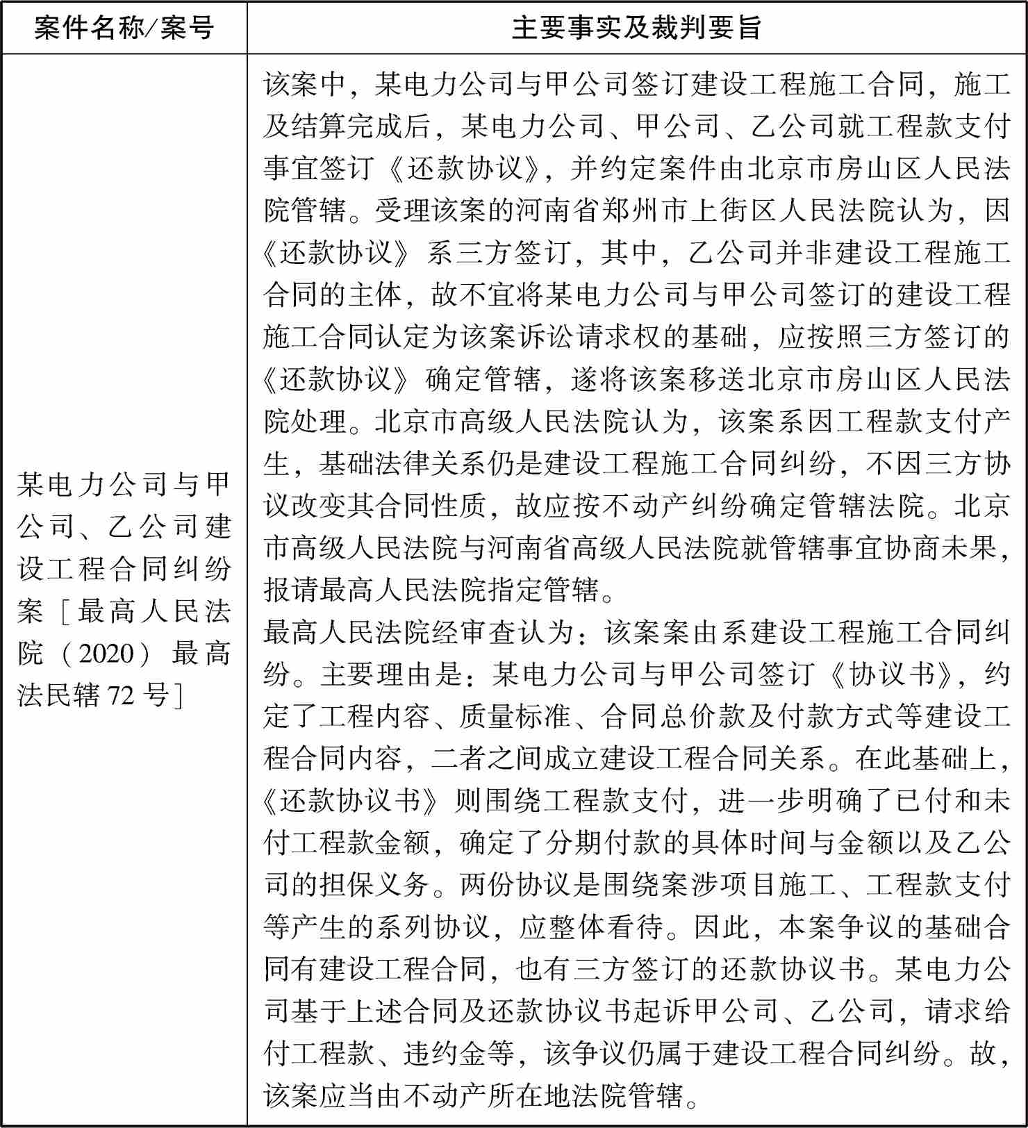
表5 参考案例2-4
当发包人和承包人已进行竣工验收结算,并签订了单独的结算协议或还款协议时,是否还适用专属管辖规定?从理论上说,此时,工程价款等关键性问题已经确定,无须再行鉴定评估,由不动产所在地法院以外的其他法院进行管辖似无不可。但是,即使业已达成结算协议,当事人在诉讼过程中也可能对工程造价、工程质量等专门性问题提出异议,仍有需要现场勘验、启动鉴定程序的可能。同时,建设工程施工合同还可能涉及优先权、实际施工人等一系列复杂问题。况且,结算协议或还款协议的基础法律关系仍然是建设工程施工合同,故由不动产所在地法院专属管辖,更有利于查清案件事实。因此,即使当事人已经签订结算协议或者还款协议,因这些协议均系基于建设工程施工合同的基础法律关系产生,故仍应当适用专属管辖的规定。
表6 参考案例2-5
建设工程施工合同纠纷的专属管辖规则仅适用于诉讼程序。如果当事人已订立仲裁协议或者仲裁条款,自应依此选择适当的仲裁机构。不过,建设工程施工合同关系往往涉及多方当事人(报告实际施工人、挂靠人等非合同当事人),如果仲裁协议或者仲裁条款系由部分当事人签订,其他当事人或者其他主体是否因处于同一建设工程施工合同关系中,而受到仲裁协议或者仲裁条款的拘束?例如,在转包情况下,假设发包人与承包人在《建设工程施工合同》中订立了仲裁条款,则该仲裁条款对于实际施工人是否具有拘束力?
对这个问题曾存有一定争议。但最高人民法院发布的指导案例198号“中国工商银行股份有限公司岳阳分行与刘友良申请撤销仲裁裁决案”明确了法律适用规则,即仲裁协议是仲裁机构取得管辖权的依据,是仲裁合法性及正当性的体现,即使处于同一建筑活动或者建筑关系之中,未订立仲裁协议的当事人并不受他方订立的仲裁协议的拘束。指导案例具有“类案规范”和指导效力,人民法院在审判类似案件时应予参照,
第198号指导案例所确定的裁判规则,为此后类似案件的处理提供了规则指引。由此推演,即使处于在同一建筑活动或者同一建筑工程中,如果当事人本身没有签订仲裁协议或者仲裁条款,就不应受仲裁协议或仲裁条款拘束,因而不必担心被无端拉入仲裁程序之中。
表7 参考案例2-6
续表