第二章
反洗钱监督管理
第十三条 【反洗钱行政主管部门职责】
第十四条 【有关金融管理部门职责】
第十五条 【特定非金融机构主管部门职责】
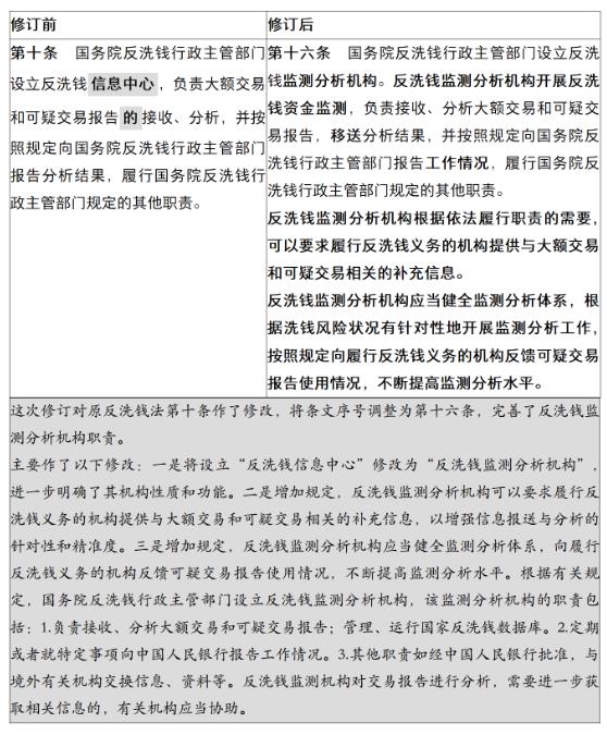
第十六条 【反洗钱监测分析机构职责】
第十七条 【部门间信息交换】
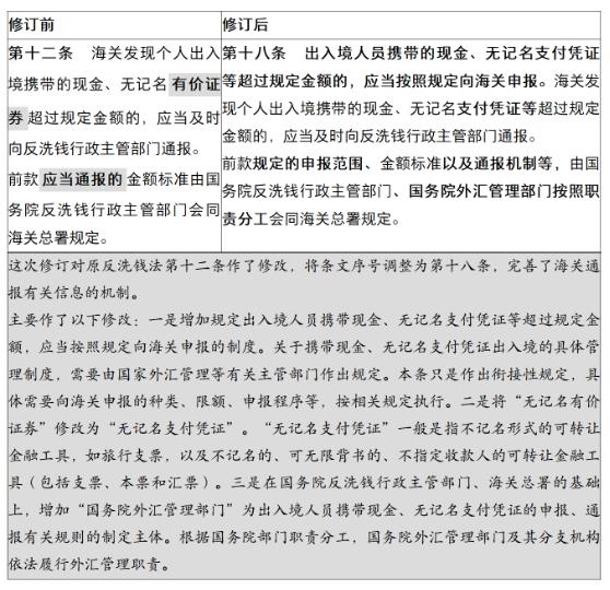
第十八条 【海关信息通报机制】
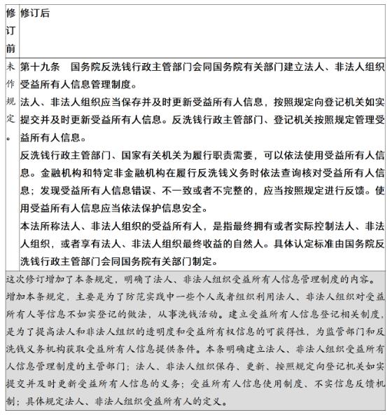
第十九条 【受益所有人信息管理】
第二十条 【线索和相关证据材料移送】
第二十一条 【监督管理职责】
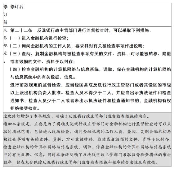
第二十二条 【监督检查措施和程序】
第二十三条 【洗钱风险评估】
第二十四条 【洗钱高风险国家和地区的应对措施】
第二十五条 【反洗钱行业自律】
第二十六条 【反洗钱行业服务机构】
/sDctJSg4UwY1BHkuVMxSvpG+mKqHimneHj8jlsQrJx/RbydscsyNbK8GsaIOxTA
- 购买书籍时,会优先扣除您的代金券,再扣除阅饼;当您的余额不足时,可使用微信或支付宝支付,补足差价;
- 连载书籍勾选自动购买下一章后,会自动扣费,已购章节不会重复扣费;
- 书籍购买记录请至我的—购书记录中查询