第二章
反洗钱监督管理
第十三条 【反洗钱行政主管部门职责】
第十四条 【有关金融管理部门职责】
第十五条 【特定非金融机构主管部门职责】
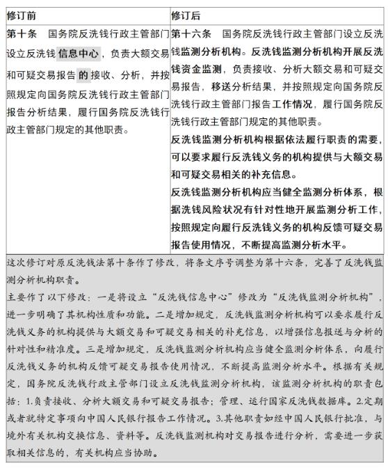
第十六条 【反洗钱监测分析机构职责】
第十七条 【部门间信息交换】
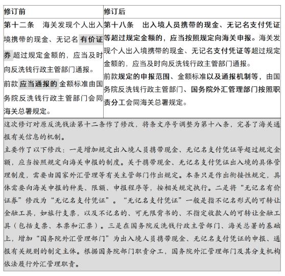
第十八条 【海关信息通报机制】
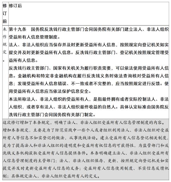
第十九条 【受益所有人信息管理】
第二十条 【线索和相关证据材料移送】
第二十一条 【监督管理职责】
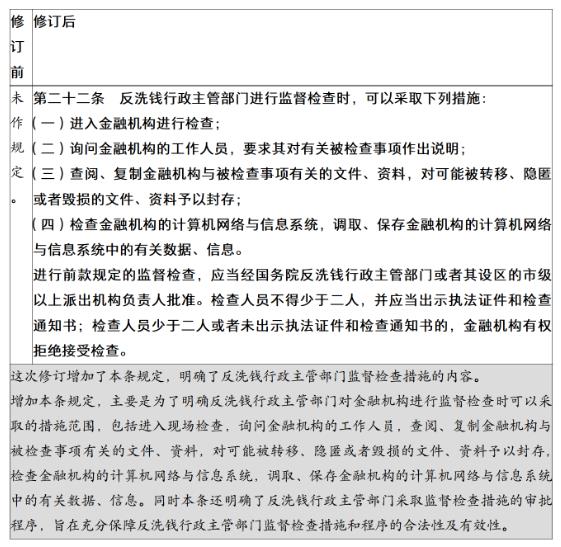
第二十二条 【监督检查措施和程序】
第二十三条 【洗钱风险评估】
第二十四条 【洗钱高风险国家和地区的应对措施】
第二十五条 【反洗钱行业自律】
第二十六条 【反洗钱行业服务机构】
IdCa9/aTGp6DCBKIFwiz43mGjp7565Z6ISeYCCA1M6JKhZge8wPyiHOl3VA+AJ/k
- 购买书籍时,会优先扣除您的代金券,再扣除阅饼;当您的余额不足时,可使用微信或支付宝支付,补足差价;
- 连载书籍勾选自动购买下一章后,会自动扣费,已购章节不会重复扣费;
- 书籍购买记录请至我的—购书记录中查询