第一章
总则
第一条 【立法目的】
第二条 【反洗钱定义】
第三条 【反洗钱工作原则】
第四条 【反洗钱工作要求】
第五条 【监督管理体制】
第六条 【反洗钱义务主体及义务】
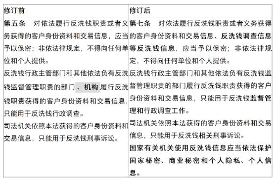
第七条 【反洗钱信息保护】
第八条 【履职行为受法律保护】
第九条 【反洗钱宣传教育】
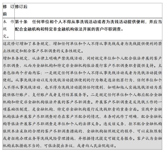
第十条 【单位和个人的义务】
第十一条 【举报和表彰奖励】
第十二条 【域外适用】
IdCa9/aTGp6DCBKIFwiz43mGjp7565Z6ISeYCCA1M6JKhZge8wPyiHOl3VA+AJ/k
- 购买书籍时,会优先扣除您的代金券,再扣除阅饼;当您的余额不足时,可使用微信或支付宝支付,补足差价;
- 连载书籍勾选自动购买下一章后,会自动扣费,已购章节不会重复扣费;
- 书籍购买记录请至我的—购书记录中查询