购买
下载掌阅APP,畅读海量书库
立即打开
畅读海量书库
扫码下载掌阅APP

公平竞争审查制度实施细则

(2021年6月29日 国市监反垄规〔2021〕2号)

第一章 总则

第一条 为全面落实公平竞争审查制度,健全公平竞争审查机制,规范有效开展审查工作,根据《中华人民共和国反垄断法》、《国务院关于在市场体系建设中建立公平竞争审查制度的意见》(国发〔2016〕34号,以下简称《意见》),制定本细则。

第二条 行政机关以及法律、法规授权的具有管理公共事务职能的组织(以下统称政策制定机关),在制定市场准入和退出、产业发展、招商引资、招标投标、政府采购、经营行为规范、资质标准等涉及市场主体经济活动的规章、规范性文件、其他政策性文件以及“一事一议”形式的具体政策措施(以下统称政策措施)时,应当进行公平竞争审查,评估对市场竞争的影响,防止排除、限制市场竞争。

经公平竞争审查认为不具有排除、限制竞争效果或者符合例外规定的,可以实施;具有排除、限制竞争效果且不符合例外规定的,应当不予出台或者调整至符合相关要求后出台;未经公平竞争审查的,不得出台。

第三条 涉及市场主体经济活动的行政法规、国务院制定的政策措施,以及政府部门负责起草的地方性法规、自治条例和单行条例,由起草部门在起草过程中按照本细则规定进行公平竞争审查。未经公平竞争审查的,不得提交审议。

以县级以上地方各级人民政府名义出台的政策措施,由起草部门或者本级人民政府指定的相关部门进行公平竞争审查。起草部门在审查过程中,可以会同本级市场监管部门进行公平竞争审查。未经审查的,不得提交审议。

以多个部门名义联合制定出台的政策措施,由牵头部门负责公平竞争审查,其他部门在各自职责范围内参与公平竞争审查。政策措施涉及其他部门职权的,政策制定机关在公平竞争审查中应当充分征求其意见。

第四条 市场监管总局、发展改革委、财政部、商务部会同有关部门,建立健全公平竞争审查工作部际联席会议制度,统筹协调和监督指导全国公平竞争审查工作。

县级以上地方各级人民政府负责建立健全本地区公平竞争审查工作联席会议制度(以下简称联席会议),统筹协调和监督指导本地区公平竞争审查工作,原则上由本级人民政府分管负责同志担任联席会议召集人。联席会议办公室设在市场监管部门,承担联席会议日常工作。

地方各级联席会议应当每年向本级人民政府和上一级联席会议报告本地区公平竞争审查制度实施情况,接受其指导和监督。

第二章 审查机制和程序

第五条 政策制定机关应当建立健全公平竞争内部审查机制,明确审查机构和程序,可以由政策制定机关的具体业务机构负责,也可以采取内部特定机构统一审查或者由具体业务机构初审后提交特定机构复核等方式。

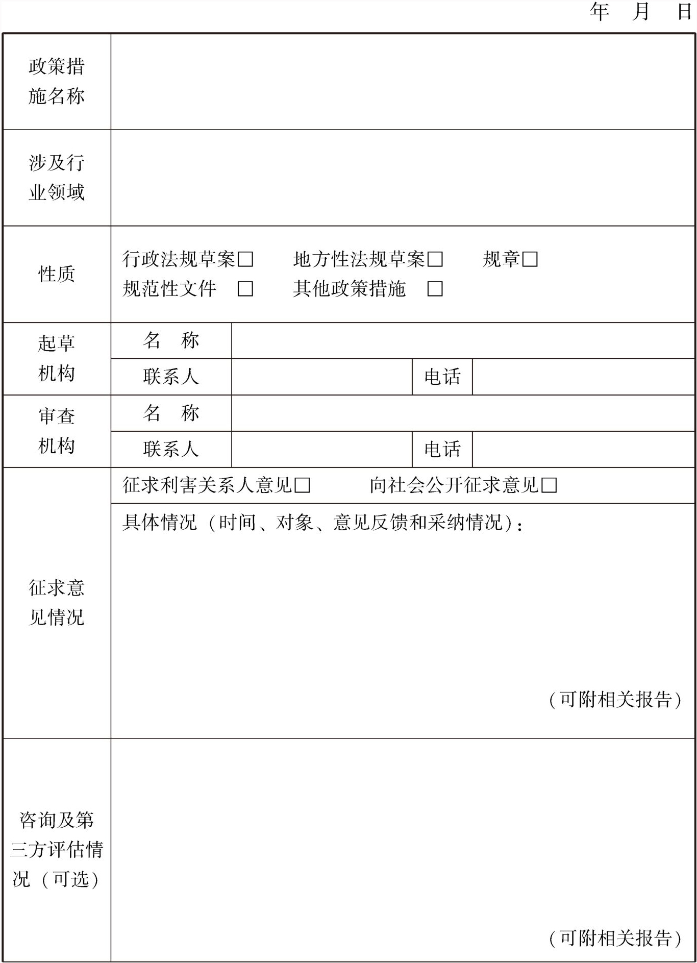
第六条 政策制定机关开展公平竞争审查应当遵循审查基本流程(可参考附件1),识别相关政策措施是否属于审查对象、判断是否违反审查标准、分析是否适用例外规定。属于审查对象的,经审查后应当形成明确的书面审查结论。审查结论应当包括政策措施名称、涉及行业领域、性质类别、起草机构、审查机构、征求意见情况、审查结论、适用例外规定情况、审查机构主要负责人意见等内容(可参考附件2)。政策措施出台后,审查结论由政策制定机关存档备查。

未形成书面审查结论出台政策措施的,视为未进行公平竞争审查。

第七条 政策制定机关开展公平竞争审查,应当以适当方式征求利害关系人意见,或者通过政府部门网站、政务新媒体等便于社会公众知晓的方式公开征求意见,并在书面审查结论中说明征求意见情况。

在起草政策措施的其他环节已征求过利害关系人意见或者向社会公开征求意见的,可以不再专门就公平竞争审查问题征求意见。对出台前需要保密或者有正当理由需要限定知悉范围的政策措施,由政策制定机关按照相关法律法规处理。

利害关系人指参与相关市场竞争的经营者、上下游经营者、行业协会商会、消费者以及政策措施可能影响其公平参与市场竞争的其他市场主体。

第八条 政策制定机关进行公平竞争审查,可以咨询专家学者、法律顾问、专业机构的意见。征求上述方面意见的,应当在书面审查结论中说明有关情况。

各级联席会议办公室可以根据实际工作需要,建立公平竞争审查工作专家库,便于政策制定机关进行咨询。

第九条 政策制定机关可以就公平竞争审查中遇到的具体问题,向本级联席会议办公室提出咨询。提出咨询请求的政策制定机关,应当提供书面咨询函、政策措施文稿、起草说明、相关法律法规依据及其他相关材料。联席会议办公室应当在收到书面咨询函后及时研究回复。

对涉及重大公共利益,且在制定过程中被多个单位或者个人反映或者举报涉嫌排除、限制竞争的政策措施,本级联席会议办公室可以主动向政策制定机关提出公平竞争审查意见。

第十条 对多个部门联合制定或者涉及多个部门职责的政策措施,在公平竞争审查中出现较大争议或者部门意见难以协调一致时,政策制定机关可以提请本级联席会议协调。联席会议办公室认为确有必要的,可以根据相关工作规则召开会议进行协调。仍无法协调一致的,由政策制定机关提交上级机关决定。

第十一条 政策制定机关应当对本年度公平竞争审查工作进行总结,于次年1月15日前将书面总结报告报送本级联席会议办公室。

地方各级联席会议办公室汇总形成本级公平竞争审查工作总体情况,于次年1月20日前报送本级人民政府和上一级联席会议办公室,并以适当方式向社会公开。

第十二条 对经公平竞争审查后出台的政策措施,政策制定机关应当对其影响统一市场和公平竞争的情况进行定期评估。评估报告应当向社会公开征求意见,评估结果应当向社会公开。经评估认为妨碍统一市场和公平竞争的,应当及时废止或者修改完善。定期评估可以每三年进行一次,或者在定期清理规章、规范性文件时一并评估。

第三章 审查标准

第十三条 市场准入和退出标准。

(一)不得设置不合理或者歧视性的准入和退出条件,包括但不限于:

1.设置明显不必要或者超出实际需要的准入和退出条件,排斥或者限制经营者参与市场竞争;

2.没有法律、行政法规或者国务院规定依据,对不同所有制、地区、组织形式的经营者实施不合理的差别化待遇,设置不平等的市场准入和退出条件;

3.没有法律、行政法规或者国务院规定依据,以备案、登记、注册、目录、年检、年报、监制、认定、认证、认可、检验、监测、审定、指定、配号、复检、复审、换证、要求设立分支机构以及其他任何形式,设定或者变相设定市场准入障碍;

4.没有法律、行政法规或者国务院规定依据,对企业注销、破产、挂牌转让、搬迁转移等设定或者变相设定市场退出障碍;

5.以行政许可、行政检查、行政处罚、行政强制等方式,强制或者变相强制企业转让技术,设定或者变相设定市场准入和退出障碍。

(二)未经公平竞争不得授予经营者特许经营权,包括但不限于:

1.在一般竞争性领域实施特许经营或者以特许经营为名增设行政许可;

2.未明确特许经营权期限或者未经法定程序延长特许经营权期限;

3.未依法采取招标、竞争性谈判等竞争方式,直接将特许经营权授予特定经营者;

4.设置歧视性条件,使经营者无法公平参与特许经营权竞争。

(三)不得限定经营、购买、使用特定经营者提供的商品和服务,包括但不限于:

1.以明确要求、暗示、拒绝或者拖延行政审批、重复检查、不予接入平台或者网络、违法违规给予奖励补贴等方式,限定或者变相限定经营、购买、使用特定经营者提供的商品和服务;

2.在招标投标、政府采购中限定投标人所在地、所有制形式、组织形式,或者设定其他不合理的条件排斥或者限制经营者参与招标投标、政府采购活动;

3.没有法律、行政法规或者国务院规定依据,通过设置不合理的项目库、名录库、备选库、资格库等条件,排斥或限制潜在经营者提供商品和服务。

(四)不得设置没有法律、行政法规或者国务院规定依据的审批或者具有行政审批性质的事前备案程序,包括但不限于:

1.没有法律、行政法规或者国务院规定依据,增设行政审批事项,增加行政审批环节、条件和程序;

2.没有法律、行政法规或者国务院规定依据,设置具有行政审批性质的前置性备案程序。

(五)不得对市场准入负面清单以外的行业、领域、业务等设置审批程序,主要指没有法律、行政法规或者国务院规定依据,采取禁止进入、限制市场主体资质、限制股权比例、限制经营范围和商业模式等方式,限制或者变相限制市场准入。

第十四条 商品和要素自由流动标准。

(一)不得对外地和进口商品、服务实行歧视性价格和歧视性补贴政策,包括但不限于:

1.制定政府定价或者政府指导价时,对外地和进口同类商品、服务制定歧视性价格;

2.对相关商品、服务进行补贴时,对外地同类商品、服务,国际经贸协定允许外的进口同类商品以及我国作出国际承诺的进口同类服务不予补贴或者给予较低补贴。

(二)不得限制外地和进口商品、服务进入本地市场或者阻碍本地商品运出、服务输出,包括但不限于:

1.对外地商品、服务规定与本地同类商品、服务不同的技术要求、检验标准,或者采取重复检验、重复认证等歧视性技术措施;

2.对进口商品规定与本地同类商品不同的技术要求、检验标准,或者采取重复检验、重复认证等歧视性技术措施;

3.没有法律、行政法规或者国务院规定依据,对进口服务规定与本地同类服务不同的技术要求、检验标准,或者采取重复检验、重复认证等歧视性技术措施;

4.设置专门针对外地和进口商品、服务的专营、专卖、审批、许可、备案,或者规定不同的条件、程序和期限等;

5.在道路、车站、港口、航空港或者本行政区域边界设置关卡,阻碍外地和进口商品、服务进入本地市场或者本地商品运出和服务输出;

6.通过软件或者互联网设置屏蔽以及采取其他手段,阻碍外地和进口商品、服务进入本地市场或者本地商品运出和服务输出。

(三)不得排斥或者限制外地经营者参加本地招标投标活动,包括但不限于:

1.不依法及时、有效、完整地发布招标信息;

2.直接规定外地经营者不能参与本地特定的招标投标活动;

3.对外地经营者设定歧视性的资质资格要求或者评标评审标准;

4.将经营者在本地区的业绩、所获得的奖项荣誉作为投标条件、加分条件、中标条件或者用于评价企业信用等级,限制或者变相限制外地经营者参加本地招标投标活动;

5.没有法律、行政法规或者国务院规定依据,要求经营者在本地注册设立分支机构,在本地拥有一定办公面积,在本地缴纳社会保险等,限制或者变相限制外地经营者参加本地招标投标活动;

6.通过设定与招标项目的具体特点和实际需要不相适应或者与合同履行无关的资格、技术和商务条件,限制或者变相限制外地经营者参加本地招标投标活动。

(四)不得排斥、限制或者强制外地经营者在本地投资或者设立分支机构,包括但不限于:

1.直接拒绝外地经营者在本地投资或者设立分支机构;

2.没有法律、行政法规或者国务院规定依据,对外地经营者在本地投资的规模、方式以及设立分支机构的地址、模式等进行限制;

3.没有法律、行政法规或者国务院规定依据,直接强制外地经营者在本地投资或者设立分支机构;

4.没有法律、行政法规或者国务院规定依据,将在本地投资或者设立分支机构作为参与本地招标投标、享受补贴和优惠政策等的必要条件,变相强制外地经营者在本地投资或者设立分支机构。

(五)不得对外地经营者在本地的投资或者设立的分支机构实行歧视性待遇,侵害其合法权益,包括但不限于:

1.对外地经营者在本地的投资不给予与本地经营者同等的政策待遇;

2.对外地经营者在本地设立的分支机构在经营规模、经营方式、税费缴纳等方面规定与本地经营者不同的要求;

3.在节能环保、安全生产、健康卫生、工程质量、市场监管等方面,对外地经营者在本地设立的分支机构规定歧视性监管标准和要求。

第十五条 影响生产经营成本标准。

(一)不得违法给予特定经营者优惠政策,包括但不限于:

1.没有法律、行政法规或者国务院规定依据,给予特定经营者财政奖励和补贴;

2.没有专门的税收法律、法规和国务院规定依据,给予特定经营者税收优惠政策;

3.没有法律、行政法规或者国务院规定依据,在土地、劳动力、资本、技术、数据等要素获取方面,给予特定经营者优惠政策;

4.没有法律、行政法规或者国务院规定依据,在环保标准、排污权限等方面给予特定经营者特殊待遇;

5.没有法律、行政法规或者国务院规定依据,对特定经营者减免、缓征或停征行政事业性收费、政府性基金、住房公积金等。

给予特定经营者的优惠政策应当依法公开。

(二)安排财政支出一般不得与特定经营者缴纳的税收或非税收入挂钩,主要指根据特定经营者缴纳的税收或者非税收入情况,采取列收列支或者违法违规采取先征后返、即征即退等形式,对特定经营者进行返还,或者给予特定经营者财政奖励或补贴、减免土地等自然资源有偿使用收入等优惠政策。

(三)不得违法违规减免或者缓征特定经营者应当缴纳的社会保险费用,主要指没有法律、行政法规或者国务院规定依据,根据经营者规模、所有制形式、组织形式、地区等因素,减免或者缓征特定经营者需要缴纳的基本养老保险费、基本医疗保险费、失业保险费、工伤保险费、生育保险费等。

(四)不得在法律规定之外要求经营者提供或扣留经营者各类保证金,包括但不限于:

1.没有法律、行政法规依据或者经国务院批准,要求经营者交纳各类保证金;

2.限定只能以现金形式交纳投标保证金或履约保证金;

3.在经营者履行相关程序或者完成相关事项后,不依法退还经营者交纳的保证金及银行同期存款利息。

第十六条 影响生产经营行为标准。

(一)不得强制经营者从事《中华人民共和国反垄断法》禁止的垄断行为,主要指以行政命令、行政授权、行政指导等方式或者通过行业协会商会,强制、组织或者引导经营者达成垄断协议、滥用市场支配地位,以及实施具有或者可能具有排除、限制竞争效果的经营者集中等行为。

(二)不得违法披露或者违法要求经营者披露生产经营敏感信息,为经营者实施垄断行为提供便利条件。生产经营敏感信息是指除依据法律、行政法规或者国务院规定需要公开之外,生产经营者未主动公开,通过公开渠道无法采集的生产经营数据。主要包括:拟定价格、成本、营业收入、利润、生产数量、销售数量、生产销售计划、进出口数量、经销商信息、终端客户信息等。

(三)不得超越定价权限进行政府定价,包括但不限于:

1.对实行政府指导价的商品、服务进行政府定价;

2.对不属于本级政府定价目录范围内的商品、服务制定政府定价或者政府指导价;

3.违反《中华人民共和国价格法》等法律法规采取价格干预措施。

(四)不得违法干预实行市场调节价的商品和服务的价格水平,包括但不限于:

1.制定公布商品和服务的统一执行价、参考价;

2.规定商品和服务的最高或者最低限价;

3.干预影响商品和服务价格水平的手续费、折扣或者其他费用。

第四章 例外规定

第十七条 属于下列情形之一的政策措施,虽然在一定程度上具有限制竞争的效果,但在符合规定的情况下可以出台实施:

(一)维护国家经济安全、文化安全、科技安全或者涉及国防建设的;

(二)为实现扶贫开发、救灾救助等社会保障目的;

(三)为实现节约能源资源、保护生态环境、维护公共卫生健康安全等社会公共利益的;

(四)法律、行政法规规定的其他情形。

属于前款第一项至第三项情形的,政策制定机关应当说明相关政策措施对实现政策目的不可或缺,且不会严重限制市场竞争,并明确实施期限。

第十八条 政策制定机关应当在书面审查结论中说明政策措施是否适用例外规定。认为适用例外规定的,应当对符合适用例外规定的情形和条件进行详细说明。

第十九条 政策制定机关应当逐年评估适用例外规定的政策措施的实施效果,形成书面评估报告。实施期限到期或者未达到预期效果的政策措施,应当及时停止执行或者进行调整。

第五章 第三方评估

第二十条 政策制定机关可以根据工作实际,委托具备相应评估能力的高等院校、科研院所、专业咨询公司等第三方机构,对有关政策措施进行公平竞争评估,或者对公平竞争审查有关工作进行评估。

各级联席会议办公室可以委托第三方机构,对本地公平竞争审查制度总体实施情况开展评估。

第二十一条 政策制定机关在开展公平竞争审查工作的以下阶段和环节,均可以采取第三方评估方式进行:

(一)对拟出台的政策措施进行公平竞争审查;

(二)对经公平竞争审查出台的政策措施进行定期评估;

(三)对适用例外规定出台的政策措施进行逐年评估;

(四)对公平竞争审查制度实施情况进行综合评价;

(五)与公平竞争审查工作相关的其他阶段和环节。

第二十二条 对拟出台的政策措施进行公平竞争审查时,存在以下情形之一的,应当引入第三方评估:

(一)政策制定机关拟适用例外规定的;

(二)被多个单位或者个人反映或者举报涉嫌违反公平竞争审查标准的。

第二十三条 第三方评估结果作为政策制定机关开展公平竞争审查、评价制度实施成效、制定工作推进方案的重要参考。对拟出台的政策措施进行第三方评估的,政策制定机关应当在书面审查结论中说明评估情况。最终做出的审查结论与第三方评估结果不一致的,应当在书面审查结论中说明理由。

第二十四条 第三方评估经费纳入预算管理。政策制定机关依法依规做好第三方评估经费保障。

第六章 监督与责任追究

第二十五条 政策制定机关涉嫌未进行公平竞争审查或者违反审查标准出台政策措施的,任何单位和个人可以向政策制定机关反映,也可以向政策制定机关的上级机关或者本级及以上市场监管部门举报。反映或者举报采用书面形式并提供相关事实依据的,有关部门要及时予以处理。涉嫌违反《中华人民共和国反垄断法》的,由反垄断执法机构依法调查。

第二十六条 政策制定机关未进行公平竞争审查出台政策措施的,应当及时补做审查。发现存在违反公平竞争审查标准问题的,应当按照相关程序停止执行或者调整相关政策措施。停止执行或者调整相关政策措施的,应当依照《中华人民共和国政府信息公开条例》要求向社会公开。

第二十七条 政策制定机关的上级机关经核实认定政策制定机关未进行公平竞争审查或者违反审查标准出台政策措施的,应当责令其改正;拒不改正或者不及时改正的,对直接负责的主管人员和其他直接责任人员依据《中华人民共和国公务员法》、《中华人民共和国公职人员政务处分法》、《行政机关公务员处分条例》等法律法规给予处分。本级及以上市场监管部门可以向政策制定机关或者其上级机关提出整改建议;整改情况要及时向有关方面反馈。违反《中华人民共和国反垄断法》的,反垄断执法机构可以向有关上级机关提出依法处理的建议。相关处理决定和建议依法向社会公开。

第二十八条 市场监管总局负责牵头组织政策措施抽查,检查有关政策措施是否履行审查程序、审查流程是否规范、审查结论是否准确等。对市场主体反映比较强烈、问题比较集中、滥用行政权力排除限制竞争行为多发的行业和地区,进行重点抽查。抽查结果及时反馈被抽查单位,并以适当方式向社会公开。对抽查发现的排除、限制竞争问题,被抽查单位应当及时整改。

各地应当结合实际,建立本地区政策措施抽查机制。

第二十九条 县级以上地方各级人民政府建立健全公平竞争审查考核制度,对落实公平竞争审查制度成效显著的单位予以表扬激励,对工作推进不力的进行督促整改,对工作中出现问题并造成不良后果的依法依规严肃处理。

第七章 附则

第三十条 各地区、各部门在遵循《意见》和本细则规定的基础上,可以根据本地区、本行业实际情况,制定公平竞争审查工作办法和具体措施。

第三十一条 本细则自公布之日起实施。《公平竞争审查制度实施细则(暂行)》(发改价监〔2017〕1849号)同时废止。

附件: 1.公平竞争审查基本流程

2.公平竞争审查表

附件1:

公平竞争审查基本流程

附2:

公平竞争审查表

续表 VkyTTsKYQPtvsHk4jBfFgTVIZgtYaTHiqcpvVlffZwrIuCjjkJYe4is6EbK/q2gp

点击中间区域
呼出菜单
上一章
目录
下一章
×