



MCP生态系统的蓬勃发展离不开众多参与者的共同努力。这些参与者各自扮演着独特的角色,相互协作,共同推动MCP生态系统的构建和发展。理解这些参与者的角色及其相互关系,对于把握MCP生态系统的全貌至关重要。
MCP服务器托管方是负责部署、运行和维护MCP服务器的实体,包括个人开发者、软件服务提供商,甚至是大型企业。其核心职责在于确保MCP服务器的稳定运行,并对外提供其所封装的工具、数据或API服务,使得AI应用可以通过MCP进行访问和利用。
当前,许多MCP服务器倾向于本地优先,服务于个人用户,例如与Postgres数据库、Upstash缓存服务的集成。然而,随着生态系统的发展,预计会出现更多远程优先的MCP服务器,以支持多租户架构和更广泛的访问需求。这些托管方需要关注MCP服务器的性能、安全性以及服务器与其他生态系统组件的兼容性。
MCP服务器托管方通过MCP规范,将其特定的功能或数据暴露给AI模型。这使得AI助手能够执行诸如查询数据库、检索信息、发送邮件等操作。托管方可能需要处理身份验证和授权,以确保只有得到授权的AI应用才能访问其服务。未来,随着标准化认证和授权机制的建立,这一过程将更加规范和安全。
MCP服务器托管方是MCP生态系统的基石,提供了AI应用所需的各种能力。服务器的质量、稳定性和安全性直接影响整个生态系统的可靠性。随着更多托管方的加入,MCP生态系统的功能将更加丰富和强大。
MCP市场是用于发现、共享和安装MCP服务器的平台。这些市场充当着MCP服务器提供者和MCP客户端(以及最终用户)之间的桥梁,极大地简化了MCP服务器的查找和使用过程。
如同应用商店之于移动应用生态系统,MCP市场对于MCP生态系统的繁荣至关重要。开发者可以在市场上发布自己创建的MCP服务器,并提供相关的功能介绍、安装指南等信息。用户可以通过市场搜索、浏览不同类别的服务器,并将其一键安装到自己的MCP客户端中,从而扩展AI应用的功能。
一些已经出现的MCP市场包括Cline的MCP Marketplace、Mintlify的mcpt、Smither、OpenTools和MCPLINK.AI(如图3-1所示)。这些平台通常提供搜索、分类、评价等功能,帮助用户快速找到满足其需求的MCP服务器。未来,随着MCP生态系统的成熟,预计将出现更多功能完善、用户体验更佳的MCP市场。
图3-1 MCPLINK.AI
理解:MCP市场通过提供便捷的服务器发现和安装渠道,降低了使用MCP的门槛,鼓励了更多开发者贡献和使用MCP服务器,从而加速了MCP生态系统的发展。市场的繁荣程度直接反映了MCP生态系统的活力。
MCP应用AI Agent创建者是指开发和构建利用MCP与外部工具及数据源进行交互的AI应用程序或AI Agent的开发者。开发者使用各种开发工具和框架(如LangChain、Praison AI等)来创建智能体,这些智能体能够根据用户指令或预设的工作流程,自主选择并调用相应的MCP服务器来完成任务。
这些创建者可以是独立的开发者、初创公司,也可以是大型企业的研发团队。开发者利用MCP的标准化特性,能够更容易地将各种AI模型与不同的外部服务集成起来,无须为每个集成编写定制化的代码。例如,开发者可以创建一个AI编码助手,通过集成代码仓库的MCP服务器、数据库的MCP服务器以及图像生成的MCP服务器,实现代码编写、问题查询和界面设计等多种功能。
为了简化MCP客户端的开发,已经出现了一些SDK和框架,例如LangChain和Praison AI提供了对MCP服务器工具调用的支持。这些SDK和框架降低了技术门槛,使得更多开发者能够轻松创建出功能强大的MCP应用AI Agent。
MCP应用AI Agent创建者是MCP生态系统的创新引擎。他们利用MCP的便利性,将各种AI能力与实际应用场景相结合,创造出能够解决具体问题的智能解决方案,从而推动MCP技术的普及和应用。
MCP应用使用者是最终受益于基于MCP构建的AI应用的个人或组织。这包括使用集成MCP功能的代码编辑器的开发者,使用如Claude Desktop等通用应用程序的非技术用户,以及利用AI Agent完成各种任务的企业用户。
对于开发者而言,MCP应用使用者可以直接在熟悉的开发环境中,通过AI助手调用各种工具和数据,极大地提高了开发效率。例如,开发者可以在Cursor编辑器中使用Postgres MCP服务器查询数据库状态,使用Upstash MCP服务器管理缓存索引,而无须离开编辑器。对于非技术用户,MCP应用使他们能够通过更自然的方式(如对话)与各种工具和服务进行交互,降低了复杂技术的使用门槛。例如,用户可以通过Claude Desktop连接各种MCP服务器,实现文件管理、信息检索等功能。
MCP应用为使用者带来了诸多价值,包括提高生产力、访问更广泛的工具和数据,以及更流畅的AI驱动的工作流程。用户体验的好坏很大程度上取决于MCP客户端的设计。因此,提供直观、易用的用户界面对于MCP应用的普及至关重要。
MCP应用使用者是MCP生态系统价值的最终体现者。他们的需求和反馈直接影响MCP技术的发展方向。只有当足够多的用户认识到MCP应用所能带来的便利和价值时,MCP生态系统才能持续繁荣。
MCP生态系统的构建和发展依赖多种合作模式的有效运作。这些模式涵盖了技术层面、市场层面以及社区层面,共同促进了生态系统的繁荣。
这是MCP生态系统中最基础的合作模式。在这种模式下,MCP客户端(如AI应用程序)向MCP服务器(工具提供者)发送请求,以获取特定的功能或数据。MCP定义了这种请求-响应通信的标准,确保不同的客户端和服务器之间能够无缝互操作。
这种模式与Web应用程序和云计算中广泛采用的客户端-服务器架构类似,客户端通常是用户直接交互的应用程序,而服务器则提供后台服务和资源。在MCP生态系统中,AI应用充当客户端的角色,而提供特定工具或数据的服务则充当服务器的角色。
标准化的客户端-服务器模型是MCP生态系统的基石,它使得各种AI应用程序能够以统一的方式与不同的外部工具和服务进行交互,避免了复杂的定制化集成工作。这种模式的有效运作依赖MCP的清晰定义和双方对协议的严格遵守。
客户端-服务器协作模式为MCP生态系统奠定了技术基础,使不同参与者能够基于共同的协议高效协作,从而构建出功能丰富的AI应用。
MCP市场通过为MCP服务器开发者提供一个能向更广泛的MCP客户端开发者和用户展示其工具的平台,促进了生态系统内的合作。这创造了一种市场动态:服务器开发者可以获得更高的可见性,并有可能通过其服务器实现商业价值;客户端开发者可以轻松发现并集成新的功能到他们的应用程序中。
这些市场通常由第三方运营,旨在连接MCP生态系统中的供需双方。服务器开发者可以在市场上注册并发布他们的MCP服务器,详细描述其功能、使用方法和定价策略(如适用)。客户端开发者可以通过市场搜索、筛选和比较不同的服务器,选择最合适的工具进行集成。
MCP市场的成功取决于能否吸引足够数量的服务器开发者和用户,从而形成一个正向的反馈循环。活跃的市场能够促进竞争,提高工具的质量和多样性,进一步吸引更多的用户,从而推动整个生态系统的繁荣。
市场驱动的合作模式是MCP生态系统发展的重要引擎,它通过建立一个高效的交易与发现平台,促进了工具的创新和普及,使得AI应用的构建更加便捷、高效。
提供基础设施(如Cloudflare提供的托管服务)和开发工具(如Mintlify提供的服务器生成工具)的公司,通过降低构建、部署和管理MCP组件的门槛,与MCP生态系统进行合作。这使得开发者更容易参与到生态系统中,用户也更容易获取基于MCP的解决方案。
例如,Cloudflare为开发者提供了一种便捷的方式来部署和管理远程MCP服务器,解决了本地部署的一些局限性问题。Mintlify等工具可以帮助开发者快速地将现有的API或文档转换为MCP服务器,极大地降低了创建服务器的难度。此外,像Toolbase这样的平台则致力于简化本地优先的MCP密钥管理和代理过程。
这些基础设施与工具提供商的参与,为MCP生态系统的扩展和可持续发展提供了必要的支撑。它们通过提供专业化的服务和工具,使开发者能够更专注于创新和应用的开发,而无须过多关注底层的基础设施问题。
基础设施与工具提供商的合作是MCP生态系统走向成熟的关键。它们通过提供稳定、高效、易用的基础设施和开发工具,极大地降低了参与生态系统的成本和复杂性,从而吸引了更多的开发者和用户。
MCP是由Anthropic开发的开放标准。这种开放性鼓励不同的组织和开发者参与到协议的演进和发展过程中。围绕MCP标准的制定和推广,形成了一种广泛的合作模式。
目前,MCP在身份验证、授权等方面仍存在一些需要完善的地方。解决这些问题需要社区成员和行业利益相关者的共同努力,通过讨论、提案和实践,逐步建立起统一的标准和规范。这种标准化的努力将有助于提高MCP生态系统的互操作性和安全性。
此外,围绕MCP的SDK(软件开发工具包)的开发和维护也是一种重要的合作模式。Anthropic以及其他社区成员已经为多种编程语言(如Python、TypeScript、Java等)开发了MCP SDK,方便开发者更轻松地构建MCP客户端和服务器。
标准化与协议合作模式是MCP生态系统实现互操作性和长期发展的关键保障。通过开放的标准与合作开发,能够确保MCP被广泛采纳和持续改进,从而惠及整个生态系统。
MCP生态系统受益于一个活跃的开发者社区,他们积极创建和分享MCP服务器、客户端和工具。开源代码仓库和社区论坛为这种协作与知识共享提供了便利的平台。
例如,Awesome MCP Clients仓库汇集了各种可用的MCP客户端,方便开发者选择和使用。开发者社区还积极参与MCP的讨论和改进,提出了许多有价值的建议。这种社区驱动的合作模式能够促进技术的快速发展和创新。
社区成员之间还会自发地组织各种活动,如线上研讨会、教程分享等,帮助新手快速入门MCP开发,进一步扩大生态系统的参与者群体。这种互助互利的社区氛围是MCP生态系统持续健康发展的宝贵财富。
社区驱动的合作模式为MCP生态系统注入了强大的活力和创新能力。通过开放的协作与知识共享,社区成员共同推动着MCP技术的进步,并构建了一个充满活力的技术生态。
为了确保MCP生态系统的持续健康发展,需要采取一系列有效的发展策略,涵盖协议层、基础设施层、应用层以及战略性考量。
□ 路径:持续改进和完善MCP,以解决当前存在的问题,并为未来的发展奠定基础。
□ 细节:包括标准化身份验证和授权机制、正式化多步骤执行和工作流管理,以及优化协议以更好地支持远程服务器通信。采纳Streamable HTTP传输是协议演进的一个重要方向。目前,许多MCP服务器是本地优先的,这在一定程度上限制了其可扩展性和在多用户场景下的应用。未来,为远程MCP服务器优先提供支持,使其更易于访问和部署,是至关重要的。
协议是生态系统的基础。只有协议足够健壮、灵活和安全,才能支撑起一个繁荣的生态系统。协议的持续演进能够确保MCP技术始终保持领先地位,并满足不断变化的应用需求。
□ 路径:大力投资开发健壮的基础设施组件和全面的开发者工具链,以简化MCP组件的创建、部署和管理流程。
□ 细节:包括构建简单易用的MCP服务器市场、高效的服务器生成工具、可扩展的托管解决方案,以及有效的连接管理平台。例如,像Mintlify这样的服务器生成工具能够显著降低创建MCP服务器的门槛,而像Cloudflare这样的托管平台则解决了MCP服务器的部署和扩展难题。完善的基础设施和工具链能够降低开发者的学习成本,吸引更多人参与到生态系统的建设中。
完善的基础设施与工具链是生态系统快速发展的关键保障。它们能够降低开发者的参与门槛,提高开发效率,并为用户提供更稳定、可靠的服务。
□ 路径:专注于识别和推广MCP在不同领域中广泛且引人注目的应用场景,同时积极推动其被开发者和最终用户采用。
□ 细节:包括强调MCP在AI辅助编码、业务自动化、内容创作等方面的优势。为非技术用户创建简单易用的MCP客户端也至关重要。目前,MCP在开发者社区中已经获得了一定的关注,但在更广泛的用户群体中,其认知度和应用程度仍有待提高。通过展示MCP的实际价值和成功案例,能够吸引更多用户尝试和使用基于MCP的解决方案。
应用场景的拓展与用户采纳是生态系统生命力的体现。只有当MCP技术能够解决实际问题,并被广大用户所接受时,生态系统才能实现可持续发展。
□ 路径:积极应对AI领域未来可能出现的挑战并抓住发展机遇,确保MCP生态系统的长期成功。
□ 细节:包括考虑新的工具定价模式、机器可读文档的重要性、从以API为中心的设计转向以场景用例为中心的设计,以及MCP客户端对专业托管解决方案的需求。随着AI技术的不断发展,AI Agent将变得更加智能和自主,能够根据速度、成本和相关性等因素动态选择工具。这可能会对现有的API和工具定价模式带来冲击,需要生态系统参与者提前进行思考和布局。此外,清晰的机器可读文档将变得越来越重要,以便AI Agent能够自动发现和使用各种工具。
战略性考量和灵活的适应能力是生态系统在快速变化的技术环境中保持竞争力的关键。通过提前布局以应对未来的挑战,能确保MCP生态系统始终处于领先地位。
MCP生态系统包含几个关键组成部分,它们相互依赖,共同支撑着整个生态系统的运作。MCP生态系统中的关键参与者及其角色如表3-1和图3-2所示。
表3-1 MCP生态系统中的关键参与者及其角色
图3-2 MCP生态系统的关键参与者及其角色
□ 定义:MCP客户端是应用程序或平台,它们发起与MCP服务器的连接,并允许用户或AI Agent利用服务器暴露的工具和数据。
□ 示例:IDE(集成开发环境)如Cursor、Windsurf,通用应用程序如Claude Desktop、Claudemind、Cherry Studio,以及使用LangChain等框架构建的自定义AI Agent。Awesome MCP Clients等代码仓库中列出了更全面的MCP客户端。此外,微软的Copilot Studio也扮演着MCP客户端的角色。
□ 架构:MCP客户端通常与一个MCP服务器保持一对一的连接,处理协议版本协商、能力发现、消息传输(主要使用STDIO或SSE)、工具执行、资源访问和提示系统交互。
□ 功能:MCP客户端提供用户界面,用于与AI Agent和连接工具进行交互。具体功能取决于客户端的设计及其连接的服务器类型。例如,代码编辑器客户端可能提供代码补全和重构工具,而面向业务的客户端可能提供CRM或邮件管理工具。
MCP客户端的种类正在不断扩展,从最初以开发者为中心的工具,发展到包含更广泛的用户和用例的应用程序。客户端的设计和用户体验对于推动MCP的普及至关重要。
□ 定义:MCP服务器是轻量级应用程序,它们用于实现MCP,并向AI Agent暴露特定功能、工具、数据或API。
□ 示例:能与数据库(如Postgres和Supabase)、搜索引擎(如Meilisearch)、云服务(如Upstash)以及其他工具和API交互的服务器。Anthropic为流行的企业系统提供了预构建的服务器。
□ 架构:MCP服务器通常遵循客户端-服务器架构,并使用STDIO(用于本地通信)或HTTP+SSE(用于远程通信)等协议与MCP客户端进行通信。它们定义了工具(AI Agent可以调用的函数)、资源(AI Agent可以访问的数据源)和提示(用于指导AI模型的预定义模板)。
□ 功能:MCP服务器提供AI Agent可以利用的实际能力,包括获取天气信息、管理数据库表或发送电子邮件等。
可用的MCP服务器的数量和种类不断增长,表明该协议的被采纳程度和多功能性正在提高。能够轻松地基于现有API和文档创建服务器是一个显著的优势。MCP服务器示例及其功能见表3-2。
表3-2 MCP服务器示例及其功能
(续)
□ 定义:用于发现、共享和安装MCP服务器的平台。
□ 示例:包括Cline的MCP Marketplace,Mintlify的mcpt、Smithery和OpenTools。微软的Copilot Studio也提供了一个市场平台。
□ 功能:市场允许用户浏览、搜索和安装MCP服务器。它们通常提供关于服务器功能和安装的说明,以及潜在的用户评论或评级等信息。一键安装等功能简化了向MCP客户端添加新工具的过程。
□ 价值主张:市场简化了查找和利用MCP服务器的过程,使用户更容易扩展其AI应用程序的功能。它们还为服务器开发者提供了一个接触更广泛用户的渠道。
MCP市场解决了可发现性问题,将服务器开发者与用户连接起来,这对于促进充满活力的生态系统的发展至关重要。MCP市场的功能性和易用性将显著影响MCP的采纳率。
□ 定义:支持MCP组件开发、部署和管理的基础设施与工具。
□ 示例:包括像Cloudflare这样的MCP云托管平台,像Mintlify、Stainless和Speakeasy这样的服务器生成工具,以及像Toolbase这样的连接管理平台。微软的AI Gateway也提供了凭据管理和实时实验等基础设施级功能。
□ 功能:这些解决方案为构建可扩展且可靠的MCP生态系统提供了必要的构建块。托管解决方案解决了在云端部署和管理MCP服务器的挑战。服务器生成工具减少了创建MCP服务所需的工作量。连接管理平台简化了将MCP客户端连接到MCP服务器的过程。
□ 重要性:强大的基础设施解决方案对于MCP生态系统的长期增长和稳定至关重要。它们确保MCP组件可以轻松地开发、部署和扩展,以满足不断增长的用户群需求。
开发强大且简单易用的基础设施解决方案,能使MCP生态系统更易于访问和扩展,从而为更广泛的采用和创新铺平道路。
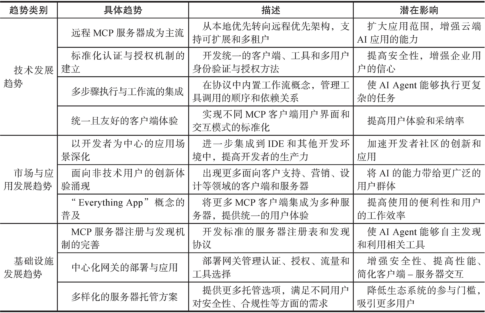
MCP生态系统正处于快速发展和演进的阶段,其未来发展趋势见表3-3。
表3-3 MCP生态系统的未来发展趋势
目前,许多MCP服务器主要以本地优先的方式运行,这在一定程度上限制了它们的可扩展性和在多用户场景下的应用。未来的发展趋势将是远程MCP服务器逐渐成为主流。这种转变将使得MCP服务器能够部署在云端或其他远程基础设施上,从而支持更多的用户并发访问,并提供更强大的计算能力。为了实现这一目标,MCP需要进一步优化,例如应用Streamable HTTP传输机制,以提升远程通信的效率和可靠性。这种趋势将极大地拓展MCP的应用范围,使其能够更好地服务于企业级应用和需要大规模部署的场景。
当前MCP缺乏内置的权限模型,访问控制通常在会话级别进行,这意味着一个工具要么完全可访问,要么完全受限。这对于企业级应用和需要细粒度权限控制的场景来说是一个明显的不足。因此,未来MCP生态系统的一个重要发展趋势是建立标准化的认证和授权机制。这将包括客户端的身份验证(例如使用OAuth或API令牌)、工具的身份验证(为第三方API提供辅助函数或封装器),以及面向企业部署的多用户身份验证。借鉴OAuth 2.1等成熟的授权框架,将有助于为MCP生态系统带来更安全、更灵活的权限管理能力。
大多数AI工作流程需要按顺序执行多个工具调用,但MCP目前缺乏管理这些步骤的内置工作流概念。这意味着每个客户端都需要自行实现可恢复性和重试机制,这显然不是理想的解决方案。因此,未来MCP的一个关键发展趋势是将多步骤执行和工作流的概念集成到协议中。这将使得AI Agent能够更方便地执行涉及多个工具的复杂任务,并统一处理诸如状态管理、错误处理和流程控制等问题。一些外部解决方案(如Inngest),虽然可以提供类似的功能,但将其内置到协议中将更加高效和便捷。
虽然目前已经出现了一些高质量的MCP客户端,但不同客户端在工具发现、执行和用户交互方面可能存在差异。为了进一步推动MCP的普及和应用,未来一个重要的技术发展趋势是致力于创造更统一且简单易用的客户端体验。这可能涉及标准化工具发现、排序和执行的UI/UX模式,为开发者和最终用户提供更一致和可预测的使用体验。例如,可以定义一套通用的界面元素和交互流程,使得用户无论使用哪个MCP客户端,都能够以熟悉的方式找到和使用所需的工具。
MCP最初因其对技术用户的强大吸引力而备受关注,尤其是在AI辅助编码领域。未来,以开发者为中心的应用场景将继续深化。我们可以预见,MCP将更深入地集成到各种IDE和其他开发环境中,为开发者提供更智能的代码补全、重构、调试和测试等功能,从而显著提高开发效率和代码质量。例如,通过与代码仓库、数据库和API文档的MCP服务器集成,开发者可以直接在IDE中完成许多原本需要在不同工具之间切换才能完成的任务。
虽然MCP最初主要面向技术用户,但其潜力远不止于此。未来,我们可以期待看到更多面向非技术用户的创新体验涌现。这些应用将利用AI在模式识别和创造性任务方面的优势,为客户支持、市场营销、设计和图像编辑等领域带来革命性的变化。例如,可能会出现专门的MCP客户端,允许营销人员通过自然语言指令生成营销文案,设计师通过描述快速创建设计原型,图像编辑人员通过文本描述控制图像编辑工具。Claude Desktop作为一个优秀的入门级MCP客户端,已经展示了这种潜力。
MCP支持一个AI Agent与多个工具之间的一对多关系。未来,我们可以预见,“Everything App”的概念将更加普及。这指的是MCP客户端能够集成多个不同的MCP服务器,从而在一个应用程序内提供丰富的功能。例如,一个代码编辑器不仅可以用于编写代码,还可以通过集成Slack MCP服务器进行团队沟通,通过Resend MCP服务器发送邮件,通过Replicate MCP服务器生成图像。这种集成化的体验将极大地提高用户的工作效率和便利性,减少在不同应用程序之间切换的需求。Highlight实现的“@命令”就是一个很好的例子,它允许用户在其客户端上调用任何MCP服务器。
目前,开发者可以通过各种渠道(如GitHub)分享自己创建的MCP服务器,但缺乏一个统一的、官方的注册和发现机制。Anthropic的Yoko Li在一次演讲中也提到了对MCP服务器注册表和发现协议的完善需求。未来,完善的MCP服务器注册与发现机制将成为MCP基础设施的重要发展趋势。这将使得AI Agent能够更智能地根据用户的需求和上下文,动态地发现和选择合适的MCP服务器来完成任务,用户无须手动配置和集成。类似编程语言的包管理器或API目录,一个标准的MCP服务器注册表将极大地提升生态系统的易用性和可扩展性。
随着MCP生态系统的规模不断扩大,客户端和服务器的数量将急剧增加。为了更好地管理和控制生态系统内的交互,部署和应用中心化的网关将成为重要的基础设施发展趋势。这个网关可以作为认证、授权、流量管理和工具选择的中心化层,类似于API网关。它可以强制执行访问控制,将请求路由到正确的MCP服务器上,处理负载均衡,并缓存响应以提高效率。这对于多租户环境尤其重要,因为不同的用户和AI Agent需要不同的权限。标准化的网关将简化客户端-服务器之间的交互,提高安全性,并提供更好的可观察性,使得MCP部署更具可扩展性和可管理性。
目前,许多开发者选择在本地运行MCP服务器进行开发和测试。然而,对于实际生产环境和需要更高可用性的场景而言,开发者需要更加可靠和可扩展的托管方案。因此,未来MCP基础设施的一个发展趋势是出现更多样化的服务器托管方案。这可能包括由云服务提供商提供的完全托管的服务,允许开发者轻松部署和管理MCP服务器,而无须关心底层的基础设施。此外,还可能出现针对特定需求(如更高的安全性、合规性要求等)的专业托管解决方案。Cloudflare已经开始支持在其基础设施上部署远程MCP服务器,这预示着未来将有更多类似的服务涌现。
MCP生态系统正处于一个激动人心的发展阶段。通过对参与者、合作模式和发展策略的分析,我们可以看到,MCP作为一种新兴的AI工具协议,具有巨大的潜力。开放性、标准化以及对自主AI工作流的支持,使MCP能够在未来的AI工具领域发挥关键作用。随着技术的不断成熟、基础设施的逐步完善以及应用场景的持续拓展,我们有理由相信,MCP将成为连接AI模型与现实世界的桥梁,开启AI应用的新时代。然而,我们也需要关注标准化、安全性以及用户体验等方面的挑战,通过持续的创新和协作,共同推动MCP生态系统的健康发展。