购买
下载掌阅APP,畅读海量书库
立即打开
畅读海量书库
扫码下载掌阅APP

第三节
公司制度演进的驱动因素

公司制度演进受到经济发展、技术革命、国别及文明、经济全球化等多种因素的影响。经济发展为公司提供市场空间和外部环境。随着人类社会经济的不断发展,公司总体上历经了从小到大、从简至繁、从私人公司到公众公司的发展历程。技术创新是公司演进的主要驱动因素。随着新技术的应用和推广,会涌现新的公司组织形态。各国的公司组织结构也是特定国家的政治、法律、经济、历史、文化等环境因素影响下的产物。在经济全球化的影响下,各国经济联系日益紧密,公司组织结构日益趋同。

一、经济发展

经济的不断发展是推动公司从私人形态向公众形态演进,并不断发展的首要原因。公司组织形态从产生到发展直至占据主导地位,绝非人类历史进程中的偶然现象,而是自然经济转变为商品经济并逐步发展到更高级阶段——市场经济的产物。早在古罗马时期,个体之间的联合形式就已存在,表现为各种不同目的的社团,并且根据罗马法关于团体人格的理论获得独立于成员的主体资格。 然而,罗马时期始终未能形成真正意义上的公司,其根本原因在于自给自足的自然经济模式。虽然商品经济在罗马社会已初露端倪,但其发展并非以生产经营和商品交换为基础,而是源于罗马帝国版图扩张的需要。商业的兴衰很大程度上受制于对外战争,与经济社会的现实情况没有直接的因果关系。 为支持大规模的长期对外战争,罗马贵族组成各种商业社团,为罗马大军制作盾牌与刀剑;较低阶层的商人和工匠也联合成立同业公会,并向政府取得许可,成为征服行动的商业力量。此外,罗马的城市几乎都是通过对外扩张建立的,往往成为国家进行新一轮征战的军事据点,缺乏促进城市繁荣所需的商业网络,因此发展十分缓慢。到了罗马帝国后期,经济社会生活越发原始化。作为商业交易主要参与者的城市资产阶级需求不断缩减,而由国家供养的特权阶级又因客观上缺乏消费需要,导致贸易交往进一步萎缩。 由此可见,在整个罗马时期,自然经济始终居于主导地位,经济社会中的商业基础非常薄弱,因而未能形成孕育公司形态的经济土壤。

罗马帝国灭亡之后,欧洲在几个世纪里都处于分裂和战乱之中,经济发展受到严重遏制,商业贸易的基本要素逐渐消失,自然经济仍然占据主导地位。此时的教会拥有极大的权力,不仅控制着巨额财产,而且掌管着政府的全部事务,对社会从世俗层面和精神层面进行双重支配。在教会看来,商人不可能取悦于上帝,商业是一种有悖于道德观念的行为,因而禁止教士和普通人通过放贷获取利息。 直到11世纪,随着西欧市场的扩张和社会分工的出现,自然经济的藩篱被打破,商业开始复苏,新兴城市逐步建立。与罗马社会的城市不同,欧洲中世纪的城市以发展手工业和商业为基础,是贸易交往的中心。城市的聚合效应不仅刺激对周边地区原料和工业品的需求,而且为市区内的企业在生产经营上提供便捷和优势。随着城市逐步获得自治地位,城市工商业者也开始成为社会中的一个特殊群体,独立的工商业阶层得以崛起。工商业不再处于农业的附属地位,反而带动农产品作为交换对象进入整个商品流通系统。 工商企业通过自己的产品和服务,把原来互相隔绝的区域在经济上联系起来,贸易规模不断扩大,交易制度也陆续建立。正是在自然经济向商品经济发展的过渡时期,行会组织、家族企业、康曼达、索塞特等公司雏形开始出现,为此后公司的成型奠定基础。

随着经济的持续发展,社会分工和专业化超出了民族国家的范畴,贸易逐渐从地中海转移到大西洋和西北欧,更广泛的市场得以建立。为了适应市场范围的扩张,新的交通设施建设如火如荼地展开,包括公路、运河网络、蒸汽船、货运帆船等,不仅连接了分割的市场,而且改变了物流方式,为商业经营的规模化创造有利条件。与此同时,欧洲还形成了几个主要的商业中心,通过建立较完备的信息发布制度和标准化的交易方式,这些中心大大降低了交易费用,在一定程度上起到国际市场的作用。更为重要的是,此时期社会技术结构有了显著发展,从手工劳动到机械化大生产的一系列技术进步,使资本主义经济创造的生产力远远超过以往任何时代,由此,经济规模急剧扩大。这意味着需要一种适合大型企业稳定经营的有效组织形式。面对经济社会提出的新要求,原本具有临时性的合伙关系已经不能满足规模化稳定生产经营的需要。公司作为一种新型企业形态应运而生,成为迅速集中资本的有效手段。例如,英国的规约公司就是在中世纪行会的基础上演变而来的资本共同经营组织形式,其通过皇家颁发的特许状取得法人资格,将成员财产聚集到一起为共同利益开展经营活动,并由此衍生出了合股公司。合股公司“以共同资本进行贸易,各股员对于贸易上的一般利润或损失,都按其股份比例分摊”。 不仅如此,在商品经济向市场经济发展的过程中,为尽可能降低经营风险以应对激烈的市场竞争,公司组织形态不断创新。从无限公司、两合公司 到股份有限公司、有限责任公司,无不是社会生产方式变革的产物。在经历第二次和第三次技术革命以后,资源的种类、数量以及流通速度都发生了质的飞跃,水陆空运输实现全方位的发展,分工和专业化也开始在世界范围内进行,这些变化促使市场加速扩大。作为先决条件,市场容量的大小将决定商业组织的规模,进而决定一定时期商业组织的具体特征。因此,市场在现代社会的进一步扩大,从客观上导致公司组织形态表现出新的特征:一方面,既有的公司组织形态在内部制度安排上发生变化,如资本量的增大、股权结构的分散化、董事会地位的提高等;另一方面,新型公司组织形态不断涌现,如一人公司、美国的有限责任公司、日本的合同公司等。

当下,随着信息技术的飞速发展,数智经济已经成为全球经济发展的新引擎。它以信息技术为基础,通过数字化和网络化的手段实现商业活动和组织运作。近年来,人工智能、区块链、物联网等新兴技术的快速发展,加速了数智经济的转型升级,为各行各业带来了深刻变革。

在数智经济时代,技术创新日新月异,这要求公司制度具备高度的灵活性和适应性。然而,传统的公司制度往往存在僵化、烦琐的问题,难以迅速响应市场变化和技术创新。此外,技术创新也带来了人才管理、知识产权保护等方面的新挑战。

数智经济的兴起推动了商业模式的深刻变革。平台经济、共享经济、数智经济等新兴商业模式不断涌现,打破了传统的产业边界和竞争格局。这些变革要求公司制度能够支持多元化的商业模式,实现跨界合作和资源整合。

二、技术革命

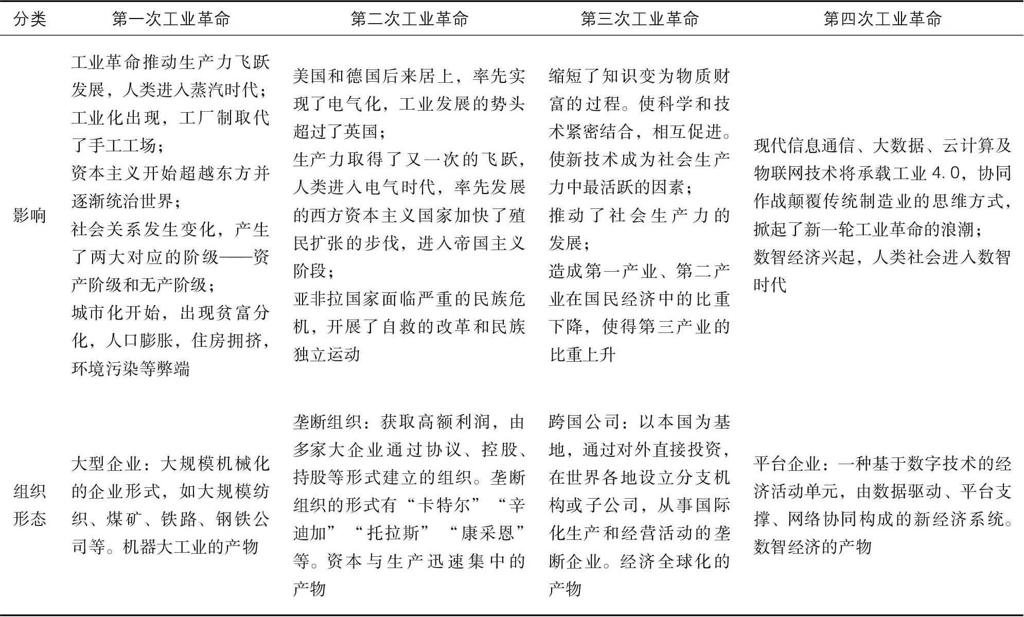
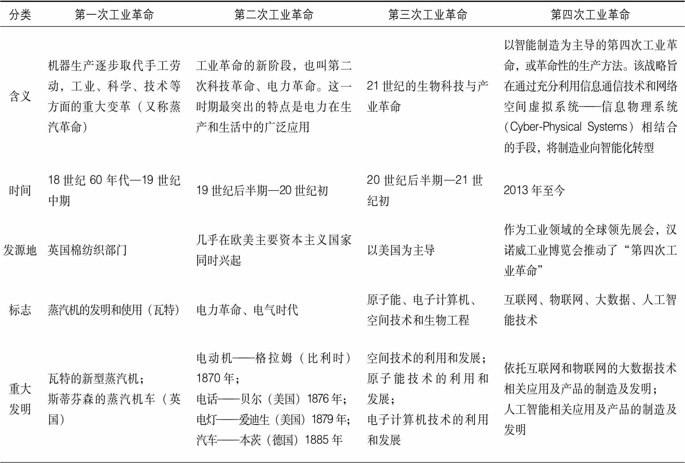
技术创新是公司演进的主要驱动因素。随着新技术的应用和推广,会涌现新的创新组织形态。迄今为止,人类历史上先后经历了四次工业革命,其时期划分如下:(1)第一次工业革命(18世纪60年代—19世纪中期):以蒸汽动力为标志;(2)第二次工业革命(19世纪后半期—20世纪初):以电力为标志;(3)第三次工业革命(20世纪后半期—21世纪初):以计算机技术为标志;(4)第四次工业革命(2013年至今):以数字技术和人工智能为标志。每一次工业革命都伴随新技术的出现而引发生产范式和创新组织的变革,而创新组织的变革又会反过来促进新技术的产生、发展与扩散。

当前正处于第四次工业革命时期,大数据、云计算和人工智能等新一代信息技术的应用和推广,带来了生产组织方式的创新、创新组织形态的变革与管理的革新,催生出新的创新组织形态。随着信息技术和数智经济的发展,平台核心企业正引领着创新组织变革方向,颠覆原有的创新网络,技术创新与组织创新之间将持续保持相互促进的关系。

(一)英国工业革命(第一次工业革命)

1.蒸汽时代

英国工业革命是从棉织业最先使用机器开始的。1733年,机械师凯伊发明了代替手工投掷织梭技术的“飞梭”,大大提高了织布速度,使棉纱顿时供不应求。为了增加棉纱产量,1765年,织工哈格里夫斯发明了手摇纺纱机(珍妮机),使纺纱效率提高了十几倍。1768年,木匠海斯发明了水力纺纱机,它比“珍妮机”更省力,效率更高。1769年,理发师阿克莱特取得了水力纺纱机的专利。但珍妮纺纱机和水力纺纱机各有优缺点,前者纺出的纱精细但不结实,后者纺出的纱结实却粗大。1779年,工人克隆普顿发明了集两者优点于一身的新型水力纺纱机——“骡机”。

纺纱速度的飞速提高,又使织布速度显得落后了,于是更为高效的织布机便应运而生。1785年,卡特莱特发明了水力织布机,使织布速度提高了近40倍。随后,有关的其他工序,如净棉、梳棉、漂白、印染等也渐次采用了机器。棉纺织业的这些技术发明和革新,又引发了羊毛、呢绒等纺织业的技术革命。

纺织机发明以后,由于大量制造机器,对金属的需求量急剧增长,生铁的生产已远远不能满足国内的需要。1735年,达比发明了炼铁的新方法,即将生石灰掺到矿石中,同时用煤作燃料,增加鼓风量,使得生铁产量迅速增加。1784年,亨利·科特发明了将生铁炼成熟铁的搅炼法。在此之前,炼钢的方法也已发明。采煤开始使用凿井机、曳引机、蒸汽抽水机等。钢铁产量的增加及质量的改进,为机器生产提供了较好的条件。

到18世纪中叶,大规模工厂开始建立。但这时的主要动力是河流水力,它受到地理和季节的限制,因此,找到一种更稳定的动力来源,就成为工业发展的迫切需要。格拉斯哥大学的实验员瓦特通过改良前人的成果,研制出能用作动力机的蒸汽机,并于1785年在棉纺厂应用。蒸汽机很快应用到冶金厂、面粉厂,后来又应用于运输业中,导致了运输工具的改进。1812年,英国人成功地仿制了美国人富尔顿发明的汽船。1814年,斯蒂芬森研制成第一台实用蒸汽机车。到19世纪40年代,各种各样以蒸汽为动力的工厂广泛建立起来。

在工业化过程中,英国的交通运输业也迅速发展。工业产量的提高促进了商业的发展,同时促使交通工具有了大的改进。18世纪中叶英国议会制订了开凿和疏浚运河的计划。1830年英国形成了水运网。至1906年英国运河全长已达4 000公里。英国成功地仿制了汽船之后,轮船总吨位上升很快,从1850年的16.84万吨提高到了1870年的111.29万吨。经过改进,1829年斯蒂芬森设计了“火箭式”机车,时速为29公里,1830年曼彻斯特到利物浦的铁路投入使用。19世纪40年代以后,英国开始了大规模铁路建设。英国的铁路网在19世纪70年代已基本建成。

蒸汽机和各种工作机械的普遍使用,促进了机器制造业的发展,汽锤、车床、锻压设备和金属加工机床等工作母机相继问世。到1840年前后,机器制造业作为一个新的工业部门建立起来,英国的工业革命基本完成。英国成为世界上第一个工业国家。

英国工业革命的主要表现是机器大工业代替手工业,机器工厂代替手工工场,革命的发生并非偶然,它是英国社会政治、经济、生产技术以及科学研究发展的必然结果,它使英国社会结构和生产关系发生重大改变,生产力迅速提高。这次革命从开始到完成,大致经历了一百年的时间,影响范围不仅扩展到西欧和北美,推动了法、美、德等国的技术革新,还扩展到东欧和亚洲,促使俄国和日本在后期出现工业革命浪潮。它标志着世界整体化新高潮的到来。

2.工厂制和大企业的出现

现代意义上的公司起源于第一次工业革命。这次革命不但形成了人类历史上第一个现代工业技术的创新高峰,而且实现了组织和管理模式的全新革命。手工工场时代结束,人类发展进入现代工厂制时代,公司正式成为主导经济发展的重要力量。此阶段的公司运营或经营活动主要以工厂为基本单位,生产规模相对有限。以电力、铁路网和通信为核心的第二次工业革命,催生了一批制造标准化工业产品的公司和大型工厂,U形组织结构(U-form structure)逐渐取代传统工厂制,成为主导的企业组织形式。U形组织是这一时期现代企业最基本的形态,其特点是实行管理层级的集中控制。

第一次工业革命分为两个阶段。以1771年阿克莱特在克罗姆福德设工厂为标志,进入第一次工业革命的初期阶段,开启以水力为动力的工业机械化产业革命时代。18世纪大多数工业企业的规模都非常小,即使到19世纪早期,大型企业也非常少见。在斯密时代,雇用百人以上的企业可谓寥寥无几,甚至到19世纪40年代,也只有少量企业雇工人数达到千人以上。在工业化早期的大多数阶段,小规模的作坊或生产单位是主要的组织形式,这一时期的小企业主要分布在棉纺织业和冶铁业等主导部门,以手工作坊式生产方式为主。1800年,大多数棉纺厂还在使用水力,以蒸汽机在棉纺织业和其他部门应用为标志的新技术扩散和产业机械化,处于相当缓慢的进程中。正是这些在主导部门中投入铁、棉花、煤等关键生产要素的小企业推动了第一次工业革命。这一时期的组织竞争主要体现为个体小业主和小公司之间的竞争,而小企业在协作过程中形成有助于技术创新和财务管理的结合,建立合伙制结构关系。可见,第一次工业革命的第一阶段以水力机械化为主,企业组织形态主要是工厂制。随着煤、铁为核心要素的大量投入,第一次工业革命进入第二阶段,这一阶段建立在蒸汽动力的工业和运输机械化基础上,铁作为核心投入被大量用于铁路建设和新的机械设备制造。1829年,以“火箭号”蒸汽机车在利物浦到曼彻斯特的铁路上试验成功为标志,铁路成为“支柱部门”,开启蒸汽和铁路时代。铁路的建设使得以煤炭、钢铁和蒸汽机为基础的新技术类型在这个时期快速扩散成为可能。大公司管理组织的“新模式”也是率先在起引领作用的铁路公司内得到发展。这一时期,已经出现雇用千人以上的大企业,也出现股份有限公司和风险投资等有利于技术创新与扩散的组织形式。

(二)第二次工业革命

随着资本主义制度的确立和巩固,主要资本主义国家加紧了在全球的扩张,世界市场迅速扩大。为此,各国资本家急需改进生产技术,扩大商品生产。自然科学的研究工作在19世纪进入了一个前所未有的阶段,各个学科几乎都有重大成就和突破。在物理学方面,英国物理学家焦耳发现了能量守恒和转化定律;英国科学家法拉第发现电磁感应现象,奠定了制造发电机的理论基础。在生物学方面,德国植物学家施莱登和动物学家施旺等在前人研究的基础上,建立了具有重要意义的细胞学说;英国生物学家达尔文正式出版《物种起源》,提出科学的进化论学说。在化学方面,俄国化学家门捷列夫发现了化学元素周期律,奠定了无机化学的基础;有机化学的绝大多数重要原理也在1828—1870年约40年间基本确立。物理化学在19世纪形成并发展起来,从而推动了化学工业的发展。自然科学的新突破为资本主义发展所要求的新技术革命提供了条件。从1870年前后开始。新技术革命的成果被广泛运用于工业生产,工业革命进入了一个以电气化为主要标志的新阶段,通常称为“第二次工业革命”。

1.电能的应用和电力工业的发展是第二次工业革命的中心内容

1831年,英国物理学家法拉第在提出了电磁感应定律的基础上,设计出世界上第一台发电机原型,1866年,德国工程师西门子发明了自励式直流发电机。1870年,比利时人格拉姆发明了电动机。1882年,法国物理学家德普勒成功实现远距离高压直流输电。到19世纪90年代,三相交流发电、变电、输电、配电的电力系统臻于完善,电力作为一种新能源得到广泛应用。1879年,美国科学家爱迪生发明了耐用的白炽灯泡,电灯开始进入家庭。爱迪生还先后发明了留声机(1877年)、有轨电车(1882年)、活动电影放映机(1893年)等,电与人类日常生活的关系日益密切。

在电讯方面,19世纪末20世纪初,连接印度、澳大利亚和加拿大的海底电缆先后建成,从此,全球各大陆之间实现电报通讯。1876年,美国人贝尔和助手华生发明了电话机。1877年,爱迪生等人发明了新的送话器,即麦克风。电话的发明从根本上改变了人类的通讯方式,人类之间的联系越发密切。1888年,德国物理学家赫兹通过实验证明了电磁波的存在。1895年,意大利青年马可尼发明了无线电发报机,同年俄国物理学家波波夫制成了无线电接收机。1906年,加拿大裔美国物理学家费森登发明了无线电广播。随着电讯技术的不断进步和在生产生活中的应用推广,电讯业迅速发展成资本主义经济的一大行业。电力的发展和利用,各种电器的发明和推广,大大改善了生产手段和生活方式,使人类由蒸汽时代跨入电气时代。

1860年,法国的技术工人雷诺发明了第一台实用的煤气内燃机。1876年,德国商人奥托制成高效率的四冲程内燃机。1883年,德国发明家戴姆勒制成第一台汽油发动机。1892年,德国工程师狄塞尔制成柴油发动机。从此,内燃机在工农业生产中日益成为重要的动力机械。

随着内燃机的发明,使用新动力的汽车也被制造出来。1885年,戴姆勒将一台小型汽油机安装在自行车上,制成第一辆摩托车。后来他又制成了一辆四轮汽车。同年,德国的另一位发明家本茨使用汽油机制成了第一辆三轮汽车,并于1886年获得专利权,标志着汽车的诞生。1892年,美国工程师亨利·福特研制出四轮汽车。1903年,他创办了福特汽车公司,大批生产汽车。1913年,他建成世界上第一条汽车生产装配线,进一步扩大了生产规模和产量,成为著名的汽车制造商。

在飞行器的发明方面,1900年,德国退役军官齐柏林制造出硬式飞艇。1903年,美国飞行家莱特兄弟制成的第一架以汽油为动力的飞机试飞成功。1905年,他们制成一架实用的飞机,并用这架飞机进行飞行表演。1909年,法国工程师布莱里奥驾驶飞机成功地飞越英吉利海峡。从此,人类进入了交通运输的新时代,航空工业逐渐发展起来。

内燃机的发明和利用以及交通运输工具的革新和迅速发展大大促进了石油工业的兴起。1859年,美国工程师德雷克在宾夕法尼亚州打出第一口油井,从此,石油开采和加工业迅速发展起来。1862年,洛克菲勒在俄亥俄州的克利夫兰建立了他的第一座炼油厂,1870年又正式成立了美孚石油公司。19世纪70年代,俄国的高加索地区发现油田,俄国政府准许外国公司开采,世界石油产量迅速增加。

化学工业最初是在纺织生产中漂白和染色处理方法的基础上形成和发展起来的。19世纪70年代以后,由于有机化学工业的兴起,酸碱的需求量激增,促进了酸碱制造技术的革新,推动了酸碱工业的发展。与此同时,德国著名化学家李比希的化肥理论开始应用于化肥生产,从19世纪中期起,英、德、法等国先后建立了一批生产磷肥和钾肥的化肥工厂。19世纪晚期,新兴的水泥工业也得到迅速发展。

由于有机化学研究的重大突破,19世纪后期,有机化学工业产生并得到迅速发展。从煤焦油中提取出的芳香族化合物,成为合成染料、药品、香料和炸药生产的主要原料。德国在人工合成染料研制和生产方面突飞猛进。19世纪70年代末,德国生产的各种合成染料已占世界产量的一半。19世纪80年代初,人工合成药物也取得成功。科学家们先后合成了安替比林、非那西丁和阿司匹林,并开始批量生产。19世纪60年代,瑞典化学家诺贝尔发明了安全炸药,70年代发明炸胶,80年代又发明无烟火药。

科学家们还采用化学方法,先后合成出一些新材料。如19世纪60年代,德国和美国先后人工合成了第一种化学塑料赛璐珞,并很快投入生产;80年代末,法国和德国制成了硝酸纤维人造丝并投入生产;90年代,德国又发明了粘胶纤维并投入生产。到第一次世界大战爆发前,仅德国就有20多家工厂生产人造丝和人造毛。

1856年,英国发明家贝塞麦创造了转炉炼钢法,大大提高了炼钢效率。这一新技术很快在瑞典、法国、德国和美国等国推广。1864年,德国的西门子和法国的马丁几乎同时发明了更加经济实用的平炉炼钢法,欧美许多国家都引进了这项技术。到19世纪末,平炉炼钢已超过了转炉炼钢。1877年,英国工程师托马斯又发明了托马斯炼钢法,成功地解决了炼钢中脱磷的难题,提高了钢的质量。

随着炼钢工业的发展,各种合金钢的生产技术也逐步发明。在炼钢过程中,加入一定量的铬、镍、锰、钨、硅等元素,就能得到在硬度、韧性、耐蚀、磁化和延展性等方面具有某种特殊性能的合金钢。这些发明大大扩展了钢材的生产,也促进了钢铁工业的发展。在生产合金钢的过程中,用电炉炼钢的技术也发展起来。19世纪70年代,西门子开始制造电炉用于冶炼合金钢;80年代出现了感应电炉;19世纪末,法国的埃鲁将电炉用于钢铁生产,技术更加成熟。

技术的不断改进和日益成熟,有力地促进了钢产量的提高。1870年,世界钢产量只有32万吨,到1890年猛增到200多万吨。钢材不仅成为基本的工业原料,还逐渐成为重要的建筑材料。1867年,法国花匠莫尼耶发明了钢筋混凝土技术后,钢材在楼房建筑中日益广泛地使用。19世纪90年代,首先在法国建成了钢筋混凝土框架结构的教堂,美国也出现了钢筋混凝土的住宅楼。

2.第二次工业革命后形成垄断组织

第二次工业革命的广度、深度和速度远超第一次工业革命,其影响也更为广泛深远。第二次工业革命在生产领域内部引起了一系列变革,极大地推动了社会生产力的发展。随着第二次工业革命的深入进行,垄断组织的形成和发展使经济增长的速度大大加快。19世纪晚期,在科学技术的推动下,工业生产快速增长,尤其是电力工业、石油工业、化学工业、钢铁工业等重工业的迅速兴起和发展,使企业的生产规模越来越大。企业生产规模扩大,需要的资本也就越多,早先出现的股份公司这种集资形式得到广泛发展;与此同时,企业之间的竞争和兼并也不断加剧,生产和资本迅速地集中起来。到20世纪初,西方各国的工业生产资本的集中都达到了很高的程度,形成由多家大企业通过协议、控股、持股等形式建立的垄断组织。

例如,1900年美国已经拥有各种制造公司38 700家。随着19世纪下半期公司在制造业的扩展,公司也就成为整个国民经济中占统治地位的企业形式。整个国民经济命脉,如钢铁、石油、汽车等部门均由公司控制。经过19世纪末的经济高速增长和1900—1903年的经济危机,垄断组织在所有发达资本主义国家都得到普遍发展,并成为全部经济生活的基础。由于各国的社会经济和历史条件存在差异,垄断组织的形式和发展程度也存在较大差异。如美国的垄断组织主要采取托拉斯的形式,这与其工业生产集中程度很高有关;德国的垄断组织主要采取卡特尔的形式,这与其存在大量中小企业且国内市场相对狭窄有关:日本的垄断组织大多采用康采恩的形式,这是因为日本的近代工业一开始就操纵在受政府保护和扶持的少数特权资本家手中,这类资本往往从事多种经济部门的活动,形成了垄断组织。

(三)第三次工业革命

1.信息时代开启

第三次工业革命以原子能的开发和利用作为序幕。早在20世纪初,26岁的爱因斯坦发表的重要论文从理论上揭示了原子能的巨大蕴藏奥秘,奠定了现代高能物理学的基础。20世纪40年代以前,原子物理、核物理研究的进步,使应用原子能技术成为可能。1942年,世界上第一座核反应堆在美国建成,从此,开辟了原子能时代。1945年7月16日,第一颗原子弹在美国研制成功。军事核技术的发展和军事核工业体系的形成,为原子能过渡到民用动力做了准备。1954年,苏联建成世界上第一座原子能发电站。20世纪60年代后,核电站进入实用阶段,原子能技术也不断得到改进。原子能成为当代最重要的能源之一。

电子计算机的出现是人类智力解放道路上的重大里程碑。它极大地增强了人类认识和改造世界的能力。二战促进了电子计算机的出现。1942年,美国宾夕法尼亚大学莫尔学院与阿贝丁实验室共同负责为陆军提供弹道表,这就对高速计算工具提出了紧迫需求。莫尔电工学院的年轻物理学家J. W.莫希利博士首先提出了关于建造电子计算机的系统构想。1943年8月,美国陆军军械部和莫尔电工学院签订了制造“电子数字积分计算机”(ENIAC)的合同。当时只有24岁的约翰·埃克特任总工程师,经过两年多的艰苦奋战,世界上第一台电子计算机终于在1945年底研制成功,1952年投入工业生产。

电子计算机的发展非常迅速,已经历了四次更新,由第一代的电子管计算机过渡到第二代的晶体管计算机、第三代的中小规模集成电路计算机和第四代的大规模集成电路电子计算机,目前已进入第五代人工智能计算机阶段,日本在此方面已取得重大突破。

2.跨国公司的崛起

以信息技术的发展为标志的第三次工业革命,对生产方式、产业组织方式产生巨大影响。首先,技术的突破及技术大规模应用的条件趋于成熟,使大规模生产转向大规模定制。产品的种类大幅增加,用于满足消费者更为广泛的个性化需求,这就使得用户的创新、创意在产业发展中扮演的角色更为突出,过去由供给方主导的产业创新将被弱化,企业依靠规模经济降低成本的竞争战略受到挑战。其次,刚性生产系统转向柔性制造系统。传统的刚性制造系统由专用自动化生产设备组成,系统设计在运行后配置固定,更适应单一产品的生产。而可重构制造系统适合生产小批量、多品种的产品,整个系统投资巨大,生产成本相对较高,由于不同设备厂商控制软件间的不兼容,系统的集成和操作存在困难。最后,工厂化生产转向社会化生产。在第三次工业革命中,信息技术的飞跃发展使大量物质流被成功虚拟化并转化为信息流,生产组织中的各环节可被无限细分,从而使生产方式呈现社会化生产的重要特征。“社会制造”这一新型产业组织逐渐形成。

生产方式和组织方式的变化,促成了跨国公司的崛起,尤其是信息技术领域的跨国公司,现今人们依然熟悉的IT公司,如英特尔(1968年创立)、微软(1975年创立)、苹果公司(1976年创立)、甲骨文公司(1977年创立)等,至今仍占据着人们生活和工作的主流地位,甚至1998年诞生的谷歌和1995年创办的亚马逊也是第三次技术革命的产物。跨国公司从本质上说是一种跨越国界的企业组织形式,它在一个国家设立总部,在许多国家设立分支机构和生产场所,在世界市场范围内规划生产。它以市场为中心,以避开贸易障碍、降低成本、增强竞争能力、增加利润为目的,整合世界各地的资源、资金、劳动力和专业人才等条件,组织全球范围内的生产和销售,在全球范围内寻求生产要素的最佳配置,从而使生产和经营全球化。到了20世纪80年代以后,跨国公司的活动范围更广,对世界经济的影响也越来越显著,已经成为经济全球化最主要的载体和媒介。

(四)第四次工业革命

1.数字时代的诞生

第四次工业革命起源于21世纪初,随着互联网的普及和科技的飞速发展,各种创新技术逐渐融合,为产业升级和社会进步提供了强大动力。这一阶段的发展突破了传统产业界限,实现了跨界融合与创新。第四次工业革命的标志性特征是数字化、网络化和智能化。这些特征使得生产方式变得更加高效,资源利用率得到提高,并且有助于实现可持续发展。同时,随着全球范围内信息共享与交流的加速,国际合作与竞争也日益激烈。互联网、物联网、大数据、人工智能等核心技术在各个领域都取得了显著的突破和成果,为经济增长和社会发展提供了强大支持。例如,物联网技术使得设备之间实现了智能互联与协同,大数据技术则为决策提供了有力依据。因此,本次革命又经常被称为“数字革命”或“智能革命”。

前三次工业革命使得人类发展进入了空前繁荣的时代,而与此同时,也造成了巨大的能源、资源消耗,付出了巨大的环境代价、生态成本,并且急剧地扩大了人与自然之间的矛盾。尤其是进入21世纪,人类面临空前的全球能源与资源危机、全球生态与环境危机、全球气候变化危机的多重挑战,第四次工业革命中,人们对绿色可持续发展的认识将改变人类一味从自然单向索取的模式,最终走向人类与自然的和谐共处。因此,第四次工业革命也被称为“绿色工业革命”。

2.平台企业的兴起

以大数据、云计算、人工智能、物联网为核心的信息技术和数智经济的发展,在推动生产范式和产业组织根本改变的同时,也改变了创新的组织方式,使得组织创新更加网络化和生态化。数据成为驱动创新的关键因素。大数据、人工智能、物联网等新一代信息技术的应用和推广,改变了企业的规模、边界与层级,显著提高了企业的生产效率。组织的外部边界被打破,创新网络突破物理空间的限制,拓展了网络空间功能和创新资源配置的空间范围,创新组织方式向网络化、协同化和生态化方向演变。

在数智经济条件下,新的技术范式推动创新范式的演进。创新范式从早期的线性范式、工程机械式创新体系范式,逐步进入以生态有机式创新生态系统为核心的新一代创新范式阶段。由多元创新主体组成的创新生态系统的建构,标志着创新组织的外部环境发生了颠覆性变化。数字技术的应用推广和信息基础设施的建设,打破了物理空间限制和组织的外部边界,有助于打通并建立虚拟与实体之间的连接,促使创新组织方式向网络化、生态化方向演进,创新过程开始呈现开放性、包容性特征。

大数据、物联网等数字信息技术的应用推广,突破了物理空间限制和时间成本约束,降低了协作创新的交易成本和边际成本,深化了企业间的分工,改变了企业生产组织方式和空间组织方式。新一轮产业革命所伴随的技术经济范式的核心构架,促使创新组织的内部结构按照新的价值创造与分配规则加以重构。平台企业作为一种代表性的新型组织形式出现,呈现新的创新组织特征和市场竞争格局。在数智经济时代,大型平台企业具有“创新型企业”的特征,在价值创造等内在动力的驱动下,率先进行组织创新,企业的组织形态、管理模式和制度构造等均发生变化,这些平台类“创新型企业”的企业组织形式在数智经济时代经济发展中占据核心地位。

数字信息技术的商业化应用不断拓展,海量数据流通过商业运作产生巨大利润,带动数字化生产平台的蓬勃发展并催生新的经济模式,创造巨大的商业价值。跨国数字巨头垄断全球数字化进程的态势显著:在PC操作系统领域,微软Windows(视窗)占据垄断地位,手机操作系统市场被谷歌的Android(安卓)和苹果的iOS(操作系统)垄断。类似的垄断格局面也存在于平台经济、通信技术和集成电路设计等领域。

平台经济一时风头无两,也催生出无数的平台企业。据《2022全球市值100强上市公司排行榜》统计,前十大市值公司有7家为平台型企业。从全球视角看,全球大型企业的平台化转型成为趋势。传统企业也通过平台化转型开拓业务增长点,例如,苹果原本是电子产品生产商,通过内嵌软件商店、广告、支付等服务,转变为手机服务平台,其服务业务毛利率高达70%,远高于产品销售27%的毛利率。 《国务院反垄断委员会关于平台经济领域的反垄断指南》将“平台”界定为互联网平台,是指通过网络信息技术,使相互依赖的双边或者多边主体在特定载体提供的规则下交互,以此共同创造价值的商业组织形态。根据中国信息通信研究院发布的《中国数智经济发展白皮书(2020)》,平台经济是以平台企业为核心,通过汇聚整合多类市场主体和资源,围绕数字化平台组织起来的新模式新业态。

平台企业具有四大特点,与传统商业模式形成鲜明区别。一是投入要素,传统经济企业往往以原材料、劳动力为投入,短周期内投入与产出基本同步;平台企业以数据和算力为投入,投入产出跨周期错配,前期投入较大且产出滞后。二是生产方式,传统经济企业受技术、产能、资金等约束,即使少数头部企业形成规模效应,仍存在生产力边界;平台企业以互联网、大数据、云计算等技术为手段,网络效应和马太效应显著,赢者通吃。三是直接目的,传统企业作为产品或服务供给方直接与下游客户交易;平台经济不生产商品,也不直接参与交易,而是以促成信息联结、便利交易、效率提升为目的,为买卖双方搭建平台。四是商业模式,传统企业一般以赚取产品或服务的价差为盈利模式,平台经济以收取中间费用为主。

每一次工业革命中,技术创新与组织创新呈现双向互馈关系。技术的创新与引进对组织来说既是机遇也是挑战,在带来管理变革的同时,也会催生新的组织形式;组织的创新能力又是成功利用创新资源和新技术的前提条件,组织创新创造的良好的组织环境有助于加快新技术的产生和应用。一方面,在历次工业革命中,随着新技术的应用和推广,会涌现新的组织创新形态。另一方面,领先企业为获得竞争优势,通常会率先通过组织内部管理变革进行组织创新,从而促进新技术的进一步创新与扩散。组织创新过程不应仅仅被视作对外部力量的反应,而是技术创新的一个必要的前提条件。

总之,每一次工业革命所涌现的新发现、新发明、技术创新都使资本流向新兴工业部门和新组织形态所催生的经济活动,后者的发展和演进对资本形态及市场提出新的要求,从而促进了资本市场的发展和繁荣(表1.1)。

表1.1 人类历史上四次工业革命比较

三、政治与文明

经济基础对公司制度演进的作用固然重要,但政治因素、宗教、传统文化等上层建筑的影响也不容忽视。

(一)政治因素的影响

政治因素在公司组织形态演进过程中发挥着举足轻重的作用。政治因素的影响主要依靠国家政府来施加,公司形态能否得到政府的认可,在很大程度上将决定此类公司形态能否具有相应法律地位,这在特许公司时代尤为明显。

自16世纪开始,特许公司在世界范围内大量兴起,成为有史以来最引人注目的商业组织,几乎每一个地方都被特许公司用来命名,如英国东印度公司、莫斯科公司、非洲公司、哈德逊湾公司和弗吉尼亚公司等。 这些公司从资本形式上讲属于股份公司,但因其设立必须经特许,故而称为特许公司。特许公司由国王或议会颁发特许状设立,并在特许状中规定其具体的权利义务、责任形式以及存续期间等事项,通常赋予特定地区的贸易垄断权。在17世纪初期,特许公司是政府实施殖民活动的必然选择,此时的特许公司实质上是政府严格控制的代理机构,承担相当一部分行政职能,在殖民地设立行政机关和司法机关,甚至可以拥有自己的军队。 在特许规则的约束下,虽然特许公司仍然具有一定的独立性,但在设立、运营等方面受到政府的过度干预,导致其成立及维系完全以政府的意志为转移,而非以法律制度为依靠。因此,作为特许公司的股份公司缺乏自由经营的核心要素,不是严格意义上的公司组织形态。一直到19世纪中叶,随着贸易自由主义的兴起,特许公司才逐渐丧失特权,转变为依公司法登记的普通公司,公司设立从特许主义走向核准主义和准则主义。此时的公司与政府发生分离,不再是政府意志的体现,也不再受政府的直接控制,从而获得独立的法律地位。也就是说,政府的让步使股份公司得以依照法律设立和运营,成为真正意义上的公司组织形态。通过特许公司这一典型事例不难发现,政府干预程度适当与否将直接影响公司组织形态的整体发展进程。

不仅如此,公司组织形态的具体内部结构也会受到政治因素的影响。以股权结构受政治意识形态影响为例,在欧洲许多国家,社会民主主义思潮占据主导地位,强调利益主体的民主与平等,这会使公司管理中的代理成本增加。由于股权越分散,代理成本就越高,因此,社会民主主义的意识形态会导致股权分散的公司价值降低。为了有效避免公司价值降低,在社会民主主义意识形态较强的欧洲国家,公司股权通常较为集中,反之则较为分散。 再如,德国公司中的职工共同决策制度,起因于德国政治家试图减少频发的劳工运动,构建一道良好和谐的劳资关系,实质上是职工获取的带有妥协性质的政治胜利。

美国是移民国家,早期居民大多是不满母国(多为英、荷、法等国)的政治或宗教的迫害而迁居美洲的,因此,清教徒特有的个人主义精神对政治权力和经济权力大规模集中的反感一直是美国政治文化的主流。他们继承了英美法系国家公司治理的基本价值取向,从而在经济生活中没有形成具有垄断优势的金融中介机构,甚至故意拆散金融机构使其规模小且分散,为股东利益的实现创造条件。企业融资不得不借助于证券市场,采用直接融资的方式。

德国在19世纪中叶还是一个落后的、诸侯割据的封建国家。俾斯麦于1871年统一德国后,为了尽快赶上英法等发达国家,在李斯特主义影响下,国家主导的大公司发展模式成为俾斯麦政府经济发展的重要政策。德国引入了公司经济的形式,但公司治理的价值取向却发生了重大变化:公司治理并非股东追逐利润的工具,而是国家发展经济的手段。德国根深蒂固的社会民主主义的意识形态,进一步形成了与英美法系国家不同的公司治理理念:公司治理是社会和国家谋取福利的工具。在这一价值取向中,股东的地位并不比其他利益相关者优越。相反,在德国,国家(通过银行体系)与员工自始就是公司现实的利益相关者。由此形成国家(通过中央银行)控制大银行、银行控制公司、员工参与治理的三层制度结构。

日本公司治理的价值取向是二战后美国占领军将公司制度“强加”给日本经济社会后,与日本传统文化价值观相结合的产物。1947年,美国占领军解散了旧财阀,将其股份转移到由占领军控制的“控股公司整理委员会”,试图在日本推行美国的公司模式。“控股公司整理委员会”出售这些股份时授予公司员工和公司所在地居民以优先购买权,但同时规定每人持有股份不得超过公司总股份的1%。然而,日本传统价值观念中的“集体主义、家长主义”等让美国人的目标落空。当东京证券交易所重新开业后,多数个人股东都抛售了手中的股票,转而被其他企业所购买,逐步形成了公司之间相互交叉持股的“公司集体”。而这些通过股权联结在一起的公司又纷纷聚集在一个较大的、“家长式”银行(后来称为主银行)周围。所以日本公司的治理具有强烈的“集体主义”价值取向。公司治理中,股东利益并不优先于其他利益相关者,而将合作伙伴作为公司的重要利益相关者,甚至优先实现他们的利益。

(二)宗教、传统文化等文明因素的影响

除了国家、政府等政治因素,宗教、传统文化等因素也对公司组织形态的发展起到一定程度的影响作用。

自古以来,商人一直处于社会的较低阶层,“士农工商”的社会位阶深入人心。究其原因,主要在于商业活动只是利用价值规律和供求关系实现资产在不同主体之间转移的过程,而不像农业和工业那样直接增加社会财富的总量。基于这种认识,欧洲中世纪早期基督教会曾直接反对商业活动,认为商业是一种不劳而获的行为,会腐蚀人民的道德。在以宗教思想为唯一意识形态的社会里,公司作为商人掠夺财富的组织方式,不可能有存在的余地。到了11世纪晚期,天主教会对商业的看法有所改变,认为以高尚信念为基础的合法贸易与以贪婪为基础的非法贸易不同,纯粹自私自利的商业活动应当禁止,但满足合法需求的商业活动应当允许,并且鼓励商人组成行会以维持贸易的道德标准。 此后,16世纪欧洲兴起的新教运动成为商业重新获得社会认可的契机。在新教伦理中,只要是正当的从商行为,其价值与其他活动等同。通过这一转变,商业活动的营利行为不再与宗教教义冲突,甚至与之协调,积累财富的行为可以增加“上帝的荣耀”,被视为践行上帝意愿的合法事业。而且,新教倡导的勤勉、诚信等伦理道德与资本主义精神高度契合,有利于资本主义经济的广泛发展。正是这种宗教伦理观念,加上17世纪普遍流行的重商主义思想,为商业贸易提供了自由发展的空间,使得商人拥有众多领域的投资选择权,为公司组织的发展提供了精神支持。这些宗教因素的影响,足以解释为什么公司组织形态直到15世纪、16世纪才开始普遍发展。

除此之外,公司组织形态的演进还受到传统文化等因素的影响。从我国的情况来看,早在11世纪左右,中国就具有领先于西方的经济实力,但未能最先发展出公司这一有效的商业组织形式,主要原因之一在于我国封建社会历来秉持“重农抑商”的文化传统。我国公司组织形态整体上呈现强制性变迁的特点,同样受保守的文化传统影响。再从世界范围来看,在英美法系国家,由于崇尚经验主义,公司组织形态的设计以实用为目的,具有极大的灵活性;而在大陆法系国家,逻辑理性占据主导地位,公司组织形态的架构需要契合严密的理论体系,因而具有相对固定性。

通过分析不难发现,公司组织形态的影响因素并非全部起促进作用,反而有相当一部分构成发展障碍,或在特定时期延缓其发展。虽然历史上的制约已经成为过去,不足以影响现今社会,但如果一些偏差观念固化为制度,将对经济社会产生深远影响。因此,确保经济基础与上层建筑合力形成的动力机制正常有序运转,对于公司组织形态的持续健康发展至关重要。公司组织形态的演进与市场经济的发展相伴相生,市场经济是培育公司组织形态的土壤,因而公司组织形态的制度安排应当符合市场经济实践的需要,满足市场主体营利的需求,这是经济因素作为公司制度首要影响因素的基本要求。与此同时,公司作为社会中的“人”,不可能不受其他方面因素的影响,其他因素的影响是否恰当以及在多大程度上发挥作用,需要根据实际情况慎重对待,较为理想的做法是将其控制在合理、适当的范围之内,为公司组织形态的多样化发展创造良好的环境。

公司作为一种社会组织,必然与经济社会生活的方方面面具有千丝万缕的联系,其组织形态的演变无疑受到经济、法律、政治、宗教、传统文化等各种因素的影响。这些因素的综合作用形成具有无限能量的动力机制。一方面,自由市场实践创造不同的公司组织形态,通过法律制度有选择地确认,进而形成不同的公司组织形态。另一方面,公司组织形态在产生之后,并非必然具有永久性,需要不断接受商业实践的检验,倘若无法适应现实或不再为社会所需,将被时代抛弃、被法律废止。在商业实践与法律制度的矛盾运动中,公司组织形态不断发生变化,有些停留在历史的某一时刻,有些则获得了长足的发展。但公司的核心要素必然得以延续,并通过市场主体的主观能动作用不断添加新要素,抑或重新组合已有要素,从而获得多样化的发展。

四、经济全球化

各国公司制度随着经济全球化的加速、各国经济联系日益紧密而日益趋同。经济全球化对公司股权结构、投资者的投资方式、公司的融资方式等方面产生深刻影响。

(一)经济全球化对公司股权结构的影响

经济全球化使得资本流动更加自由,公司股权结构也因此发生了显著变化。随着外国资本的流入和跨国公司的崛起,公司股权结构日益多元化。上市公司中,外国股东和国际机构的持股比例逐渐增加,使得公司治理结构更加复杂和国际化。

在经济全球化的背景下,大型股东往往具有更强的经济实力和更广泛的社会资源,他们可以通过增持股份、参与公司管理等方式增强自身的影响力,对公司经营决策产生更大影响。

在全球化过程中,知识和技术的地位日益凸显,拥有专业知识和技术的人才成为公司的重要股东。这些股东不仅拥有公司股份,还通过参与决策、提供技术支持等方式为公司发展做出贡献。

(二)经济全球化对投资者投资方式的影响

随着经济全球化的深入发展,投资者不再局限于本国市场,而是开始关注国际市场。他们通过跨国投资的方式,寻求更多的投资机会和回报。为了降低风险,投资者开始注重投资组合的多样化。他们不仅关注股票市场,还关注债券、衍生品(如期货)、外汇市场等多种投资类别,以实现资产的多元化配置。在全球化的背景下,信息流通速度加快,投资者对公司信息透明度的要求也越来越高。他们希望公司能够提供准确、及时、全面的信息,以便做出更明智的投资决策。

(三)经济全球化对公司融资方式的影响

随着经济全球化的深入发展,公司融资渠道也日益多样化。除了传统的银行贷款和发行债券,公司还可以通过私募股权、风险投资、股权众筹等方式获取资金。全球化使得资本流动更加自由,公司可以通过在国际市场上发行股票或债券等方式获取资金,从而可能降低融资成本。

尽管全球化为公司提供了更多的融资机会,但也带来了更大的融资风险。国际金融市场的波动性可能导致公司融资成本上升或融资难度增加,从而对公司经营产生不利影响。

(四)公司治理结构的趋同化

国际投资者和机构的参与使得公司股权结构更为多元化与复杂化,但也在一定程度上推动了公司治理的国际化和标准化。英美公司中的董事会正逐渐摆脱经营者的“内部控制”,而德日公司中的董事会也在逐步摆脱“外部控制”,变得更加独立自主。这种转变表明,董事会正在从简单的执行机构向战略决策和监督机构转变。

经济全球化促进了公司治理理念的相互借鉴和融合。英美公司正由“股东至上”向“共同治理”转变,而德日公司则正在由“共同治理”向更加注重股东权益的方向转变。这种趋同表明,公司治理正在向一种更加平衡、兼顾利益相关者权益的方向发展。

未来,随着全球化的深入发展,各国公司制度的趋同化趋势将会更加明显。为了适应这一趋势,公司需要不断优化股权结构、加强信息披露、提升融资效率;投资者需要注重跨国投资、实现资产多元化配置、增强信息处理能力;而政府则需要加强监管、提供政策支持、促进资本市场健康发展。 jDmSt1Ol0v5+bfO4RabejUGTPqXBjReR/wWpGaxAWWndlMGm68lMgTpgplOxvpdB

点击中间区域
呼出菜单
上一章
目录
下一章
×

打开