



续表
续表
续表
一、如何理解文中重要概念的含义
第一步,审好题干。
客观题:首先,要审准考查的是概念的本质特征还是外部特征;其次,审准修饰语;最后,审准所要判断的性质,是选出“正确”选项,还是选出“不正确”选项,是选择“符合文意”的选项,还是选择“不合文意”的选项。
主观题:同样要审准考查的是概念的本质特征还是外部特征,主观题解题难度比客观题要大,通常在考查“理解文中重要概念的含义”的同时,还会考查“筛选并整合文本信息”的能力。
第二步,选定区间。
客观题:选定区间即找到题干与选项在文本中的位置,通过与文本中的相关语句进行比较,作出准确的判断和选择。需要说明的是,有的题干或选项只是针对一段、一个句子或一个词而设,有的选项则是针对全文而设。
主观题:与客观题答题步骤一致,需要找到“重要概念”在文中的位置,按照题干要求综合解答。
第三步,比照分析/组织答案。
客观题:比照分析是将选项与文本相关内容比照,看是否转述错误;与题干比照,看是否符合题干要求。
主观题:组织答案即按照题干要求将答案用自己的话复述出来,可以分条概述,使答案条理更清晰。
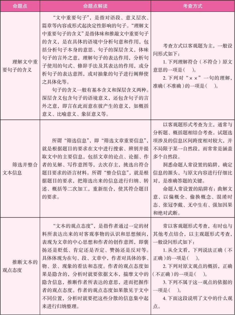
二、如何理解文中重要句子的含义
第一步,分析句子。
①找关键词语(有指示代词的要找出指代的内容);②看修辞手法;③理清结构。
第二步,结合语境,联系上下文及文章主旨阐释。
第三步,组织答案。
①分析作用,即句子体现了作者怎样的看法、态度、情感、价值观等;②全面作答,分点作答。
三、如何筛选并整合文本信息
第一步,分析题干。
必须把握题干信息,筛选并整合文本信息题往往考查选项所答是否合乎题干所问,如果选项所答非题干所问,那么这个选项肯定是错误选项。
第二步,确定区间。
正确理解文意和题意,确定筛选范围,即检索相关的信息区域,按照题干要求从文本中找出相对应的内容,然后再对诸多信息进行检视。
第三步,细心比照。
要认真分析比较,区别显性信息、隐性信息、虚假信息,去伪存真,作出正确的判断。
四、如何推断文本的观点态度
第一步,整体把握。
即辨析作者在文本中表现出来的观点态度。这类试题一般从阅读的整体性出发,要求考生对文本涉及的内容探幽析微,进行仔细辨析。
第二步,查找评论文字,作出判断或概括。
即概括作者对文本中某一内容的观点态度。这类试题在信息类文本中大量出现,一般要求在筛选并整合文本重要信息的基础上,对其中隐含的作者观点进行辨析和概括。
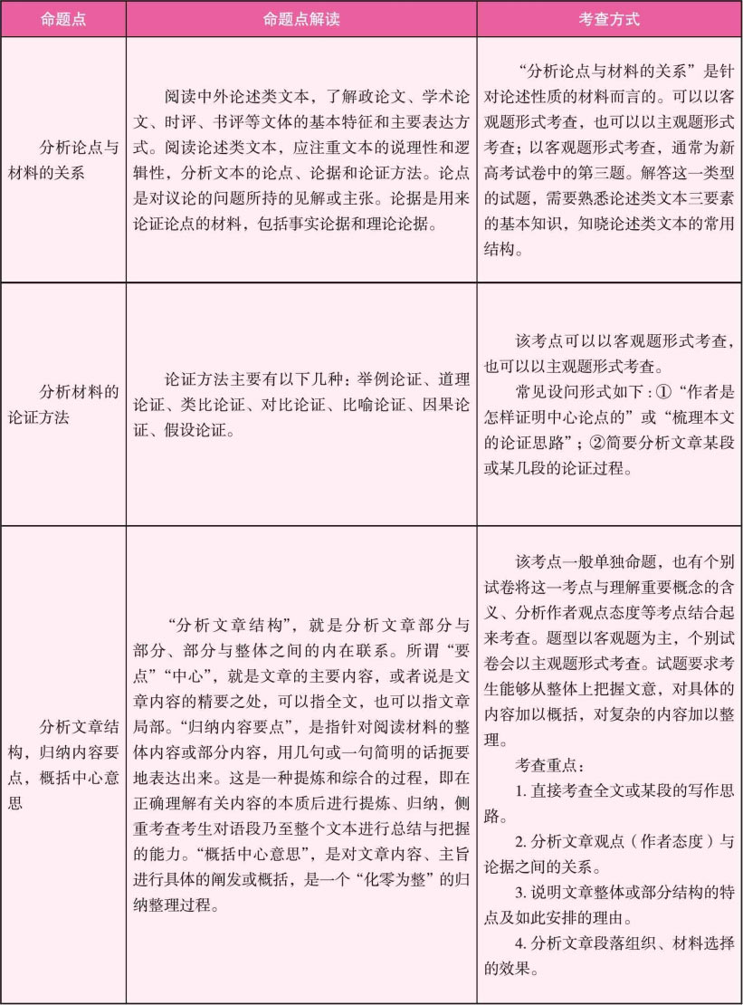
五、如何分析论点与材料的关系
1.概括论点和分论点(概括论证内容)
解答此类题,首先需要整体阅读文本,梳理作者的行文思路。通常要注意文本标题(文题),文本开头,文本结尾,文本中间出现的观点句、总结句以及议论性语句,针对话题的带有明确表态性的完整判断句。然后直接用原文句子或自己的话进行概括。
2.判断适用的论据
解答此类题,首先要理清材料的中心论点和分论点,梳理论证思路,明确每一论述层级的观点倾向,然后分析每个选项的论证角度是否符合材料的论述范畴。
●解题要领
1.首先必须找准或准确概括中心论点(分论点)。2.然后明确论据及其性质。3.参透论据与论点的关系。4.理清作者证明观点的角度与方法。5.最关键的是发现选项在以上几方面内容表述上的偏差。
六、如何分析材料的论证方法
第一步,审清题干,确定答题区域(某段或全文)。
第二步,明确某段或全文内容提及的论点是什么。
第三步,提取揭示论证方法、主旨的关键词,划分某段(全文)层次并概括段落(全文)内容,分析掌握结构类型。
第四步,针对所划分层次,分析论点、论据,再说明论证过程中使用了什么论证方法。
第五步,整合语言,表述议论文的论证思路时,需在划分段落层次的基础上加上表逻辑关系的词语,如“首先”“然后”“接着”“最后”,或者“一方面”“另一方面”等,答案要准确、简练、通顺。
常用的论证方法主要有以下几种:
续表
七、如何分析文章结构,归纳内容要点,概括中心意思
1.如何分析文章结构
(1)抓住文体特征,明确论点,分析论点与材料的内在逻辑关系。
论述类文章中,论点是灵魂,起统率作用。要理清行文思路,可分析论点与材料的内在逻辑关系、材料性质、论证方法,进一步按常见的论证结构(并列式、对照式、总分式、层进式)作切分。
(2)辨明重要语句。
文中有些句子,如领起句、总起句、过渡句、前后呼应句(包括文中反复出现的句子),往往能体现文章的思路,为分析文章思路提供重要参考。
(3)抓标志性词语。
有些文章,为了表达得清晰,往往用一些标志性的词语来表明前后、上下内容间的关系,找出这些词语并仔细辨别其代表的意思,有助于我们分析结构,把握思路。可以作为标志性词语的有顺序词、关联词、指代词、范围词、类别词、过渡词等,如:“首先,其次,再次,最后”,表示主次轻重的顺序或问题的几个方面,是并列关系;“总之”“由此可见”表示结论,一般代表分总关系;“所谓”表示有所解释,是解说关系。此外,对应的词语、相似的句式、语意的分合、方位的顺序等也是明显的标志。
2.分析文章结构的答题步骤
第一步,审清题目含义及要求,明确答题指向。
第二步,粗读全文,看文章主要谈的是什么问题,或者说了件什么事情,把握文章全貌。
第三步,以段为单位仔细读,大体概括每段段意。
第四步,分析段落之间的内在联系,划分文章层次,用精练的语言概括各部分内容。(表达的时候注意用“首先”“然后”“最后”这样的标志词)
3.“归纳内容要点,概括中心意思”的方法
(1)从核心语句突破。
文章中能瞻前顾后,领挈全文的某一关键词或句子,往往是理解文章、概括文章具体内容的关键。这种词语或句子往往在文章开头或结尾,也有些在篇中或标题中。
(2)循主要线索突破。
主要线索就是文章的思路或脉理。精研脉理,把握思路,才能概括文章具体内容。寻找主要线索,也要善于抓住关键性或标志性的词语。
(3)层层概括突破。
有些文章的主旨比较含蓄,难以把握,只能在理解和分析文章的具体内容的基础上获得相关文字信息,之后再层层概括、分析归纳、反复筛选,最后运用准确、恰当的词语表述出来。
(4)挖掘隐含信息突破。
语境是表达感情、思想的铺垫,关键词语在特定的语言环境中,往往既有表层意思,又有深层意义(隐含意义),只有把关键词语的深层意义挖掘出来,才算真正理解阅读材料、吃透作品,从而准确归纳出文章的内容要点,概括中心意思。
4.“归纳内容要点,概括中心意思”的答题步骤
第一步,审清题目含义及要求,明确答题方向(定范围)。
题干具有极强的限制性和指示性,考生要认真审读题干,应特别关注题干中的一些限定范围、对象的词、句,防止筛选信息时角度不明确。
第二步,锁定答题区间,在全文或局部筛选信息(细筛选)。
仔细阅读各则材料,通过寻找关键句或压缩概括的方式把握每则材料的内容大意,这样才能根据题干的限制或指示确定信息区间,在有效的信息区间内筛选相关信息。
第三步,挖掘隐含信息,遵原则善整合(准概括)。
①信息要点不能交叉重复,要注意合并同类项;②信息要点表述角度应符合题干要求,并且表述方式一致;③在表述答案时尽量利用文中关键词句,但不可直接摘抄原文作为答案,要注意提炼转述。
八、“看法、措施”怎样进行综合概括(分析)
第一步,明规则。谈看法、提建议类的题目,是对文中观点的归纳和总结。
第二步,筛选出文中关于题干的观点。答题时,首先明确题目针对的是某一则材料,还是需要综合考虑,然后找到角度和观点。找角度时,要注意文章的段落划分,有可能一个段落就是一个角度;找观点时,要用文中的句子概括作答,重点注意专家学者的话语。
第三步,注意文中取得的成绩和存在的不足,取得成绩可以从正面总结经验,存在不足则要从反面总结。
第四步,整合信息,同类的要合并,重点注意段落之间的关系,分清答题的角度,分点作答。
九、如何探究有关问题,提出自己的见解
1.如何探究有关问题,提出自己的见解
第一步,审题。如对《“飞虎将军”陈纳德》这篇文本,题干要求对陈纳德的说法阐释自己的看法,属于提出自己见解的探究题。陈纳德的说法题干已给,从文中找即可。
第二步,明探究方向。题干要求“结合材料”,说明是在文本内探究,不可脱离文本,不能忽视“相关链接”。
第三步,定探究角度。
第四步,按角度全文逐层筛选提取,整合作答。
●解题要领
1.整体感知,提出问题,分析论证。无论是探讨文本所反映的人生价值,还是探讨文本所反映的时代精神,考生都必须从文本出发,善于抓住最能反映文本主旨的材料进行分析。
2.善于分析、提炼、概括。要善于结合文本中关于人物的描写,包括人物的语言、动作、心理等,发现人物身上体现的精神风貌和价值追求。
3.善于作个性化解读。要善于从不同角度来分析文本内容,即假设自己具有多重身份,然后分别以各种不同的身份对文本进行审视,这样就比较容易从不同的角度对文本进行发掘。同时,考生可以联系自己的个人生活经历和体验对文本进行解读,获得个性化的理解;可以联系文本的时代背景对文本进行解读,看它具有怎样的历史意义;可以联系现实生活对文本进行解读,看它具有怎样的现实意义;可把文本里呈现出来的人或事抽象化、符号化,得出普遍的意义。
4.答题的时候尽量分条陈述,使得答案简洁、明晰。
2.观点迁移与运用题
近几年,新高考对“探究有关问题,提出自己的见解”考点的考查,主要命题形式为“观点迁移与运用题”。“观点迁移与运用题”要求考生结合材料内容,或阐释文本外信息的内涵,或分析文本外的某些问题,提出自己的见解。题干中常会介绍文本外的某一观点或现象,并且有“结合材料”“加以分析”“谈谈看法”等表述。例如2022年新高考Ⅰ卷第4题:“己所不欲,勿施于人”出自《论语》,现已成为国际社会公认的处理人际关系和国际关系的黄金准则。请结合材料一对这一现象加以分析。(运用材料观点分析社会现象)
以“文本印证”法解答“观点迁移与运用题”的步骤如下:
第一步,审题,看要求。明确题干要求探究的是什么,是分析观点、评价现象,还是提出问题的解决方法。审清探究点,知道题目要求我们“答什么”。
第二步,梳理,找印证。根据题目设置的“问点”,找到文本中的对应“答点”。
第三步,延伸,反套路。充分利用所提炼出的材料的相关内容,针对所要探究的问题提出自己的见解。