



◆ 了解碳排放权交易机制的产生
◆ 掌握碳排放权交易机制的理论基础
◆ 了解碳排放权交易机制的设计
◆ 理解碳排放权交易的实质
2023年12月5日,世界气象组织发布《十年期气候状况报告》称,2011—2020年是有记录以来最温暖的十年。报告指出,温室气体浓度的持续上升助长了创纪录的陆地和海洋温度,并急剧加速了冰雪融化和海平面上升。
气象组织使用六组数据的平均值计算得出,2011—2020年的全球平均温度比1850—1900年的平均水平高1.10±0.12℃。根据记录,自20世纪90年代以来,每个十年的温度都高于上一个十年。在2011—2020年这十年中,最暖的年份是2016年和2020年,原因是发生了强烈的厄尔尼诺事件;同时,这十年报告创纪录高温的国家比任何其他十年都多。
气象组织秘书长塔拉斯在同日发布的一项声明中说:“人类活动排放的温室气体无疑是造成气候变化的主要原因。我们必须把减少温室气体排放作为地球的首要任务,以防止气候变化失控。”
为积极应对气候变暖和减少温室气体的排放,全球各国家和地区主要采用建立碳排放权交易机制这一市场手段来减排。为什么会选择通过碳排放权交易机制来引导减排呢?其基本原理是什么?又是如何设计这一机制的呢?通过本章的学习,我们将会获得答案。
为使大气中的温室气体含量稳定在一个适当水平,进而防止剧烈的气候变化对人类造成伤害,《京都议定书》及其修正案中给出了《联合国气候变化框架公约》管控的7种温室气体,二氧化碳(CO 2 )、甲烷(CH 4 )、氧化亚氮(N 2 O)、氢氟碳化物(HFC 8 )、全氟碳化物(PFC 8 )、六氟化硫(SF 6 )和三氟化氮(NF 3 ),并允许采取以下四种减排方式:一是两个发达国家之间可以进行排放额度买卖的“排放权交易”,即难以完成削减任务的国家,可以花钱从超额完成任务的国家买进超出的额度;二是以“净排放量”计算温室气体排放量,即从本国实际排放量中扣除森林所吸收的二氧化碳的数量;三是可以采用绿色开发机制,促使发达国家和发展中国家共同减排温室气体;四是可以采用“集团方式”,即欧盟内部的许多国家可视为一个整体,采取有的国家削减、有的国家增加的方法,在总体上完成减排任务。同时还建立了旨在减排的三大灵活合作机制,即 IET、JI和CDM。IET是指一个发达国家将其超额完成减排义务的指标,以交易的方式转让给另外一个未能完成减排义务的发达国家,并同时从转让方的允许排放限额上扣减相应的转让额度;JI是指发达国家之间通过项目合作,所实现的减排单位可以转让给另一个发达国家缔约方,但是同时必须在转让方的分配数量配额上扣减相应的额度;CDM是指发达国家通过提供资金和技术,与发展中国家开展合作,通过项目所实现的经核证的减排量用于发达国家缔约方履行在《京都议定书》所作承诺。由上不难看出,IET与JⅡ、CDM之间有着不可分割的联系,后两者所产生的减排量可在排放权交易市场上进行交易,这构成了排放权交易的重要部分。因此,这些机制允许发达国家通过碳排放权交易市场等灵活完成减排任务,而发展中国家可以获得相关技术和资金。可见,《京都议定书》通过为缔约方超出限额的排放量提供合理的交易途径,从此温室气体排放被赋予产权,可以在指定的场所进行出售、购买。这直接推动了碳排放权交易体系的形成。
本章主要讨论碳排放权交易的基本原理和碳排放权交易机制设计。通过本章的学习,可了解与掌握碳排放权交易机制的产生和碳排放权交易机制的实质。
20世纪60年代,经济学家们提出了排放权交易概念,碳排放权交易概念是在排放权交易的基础上发展而来的。碳排放权交易是为减少温室气体排放量而提出的一种市场化减排手段,属于排放权交易的一个分支,只是碳排放权交易的标的物是碳排放权配额,与排放权交易有相同的交易模式和共同的理论基础。排放权交易的理论基础主要有外部性理论、产权理论(排放权交易理论)。
外部性的概念最早由英国剑桥大学的阿尔弗雷德·马歇尔教授在1890年提出,指在两个主体缺乏任何相关经济交易的情况下,由一个主体向另一个主体所提供的物品束;强调的是缺乏交易情况下,两个主体之间的转移。
1920年,经济学家阿瑟·塞西尔·庇古在《福利经济学》中提出,外部性是指一个经济主体的活动对其他经济主体的福利所产生的有利或不利的影响,强调的是某一经济主体对外部环境的影响,且这种影响通常无法被市场价格所反映。庇古从公共物品入手,发现当生产过程中的私人成本和社会成本发生偏离时,市场就会失灵,这种私人成本与社会成本之间的差额就是所谓的外部性。庇古主张通过政府干预的作用来解决外部性问题,即著名的“庇古税”。“庇古税”主要是通过对造成外部性的一方征税,使污染成本内部化,来消除外部性。由此,此理论就成为环境经济学分析的基本框架和起点,正式开启了将环境污染视为外部性问题的研究。
外部性可分为正外部性和负外部性。正外部性是指一种经济活动使他人受益,受益方并未因此付费;负外部性是指一种经济活动使他人受损,施害方并未因此承担成本。非自愿的成本即负外部性,非自愿的收益即正外部性。在经济不断持续发展的当今社会,人类的经济行为将向自然界排放过多的二氧化碳等温室气体,这将会使全球气候变暖,造成负外部性。负外部性如果得不到遏制,将会使人类赖以生存的自然环境恶化。每一个生产商为了追求个人利益的最大化,会尽可能增加自身的温室气体排放,却不承担温室气体排放对气候变化所带来影响的成本,长此以往,气候变暖将会进一步加剧。通过采用外部性的研究,不仅仅可以寻求气候变暖的缘由,也为经济发展和气候变暖二者之间的矛盾寻找到解决办法,从而实现了资源的合理配置。
从经济学的角度来看,环境资源具有稀缺性,也就是环境资源容纳人类的各种排放的容量是有限的。针对如何消除负外部性,科斯提出了不同于庇古的“政府干预”的“非干预方案”,主张借助市场的力量来消除外部性,即科斯的产权理论,这同时也为排放权交易的开展奠定了理论基础。泰坦伯格认为,“产权”是指一系列用以确定所有者权利、特许和对其资源使用限度的权利
。他总结了有效产权结构的四个主要特性:一是普适性,即所有资源都是私有的或集体所有的,且对相应的权利都有明确的规定;二是专有性,即因一种行为产生的所有报酬和损失都直接与有权采取该行为的当事人相联系,若排除了专有性,对于个人来说就没有动机去支付、购买、保护和改善资源;三是可转让性,即所有的产权都可在一个所有者和其他所有者之间转让,而且是在公正条件下的自愿交换;四是可操作性,即任何产权都应得到充分保护,以防止其他人的侵犯。
科斯定理指出:“如果交易成本为零,无论初始产权如何界定,都可以通过市场交易和自愿协商达到资源的最优配置;如果交易成本不为零,就可以通过合法权利的初始界定和经济组织的优化选择来提高资源配置的效率,实现外部效应的内部化,而无须抛弃市场机制。”
科斯等人认为产权界定不明是导致负外部性问题的主要原因。只要明确界定财产的所有权,并加以保护,市场行为主体之间的交易活动就可以有效地解决负外部性问题,即通过产权的明确界定将外部性成本内部化,借助市场机制本身来解决由外部性问题所造成的市场失灵。依据科斯的观点,要控制二氧化碳等温室气体的过度排放,首先就要分配给排放企业合法的碳排放权利,合法的碳排放权利的初始界定是启动市场配置资源的一个根本前提。没有明确界定的环境资源产权,则使用资源所产生的成本、收益,厂商就不会予以考虑,市场机制便失去发生作用的基础,必然造成环境资源使用的无效率,即所谓的市场失灵。所以,环境产权学派在环境保护领域主张建立一套界定完善的自然资源产权制度,根据产权的归属来划归在自然资源使用的过程中相应的费用和效益。作为一种公共资源的环境容量,其产权的确定虽然很困难,且由于存在着巨大的交易成本,通过谈判来解决也难以实现,但科斯定理为我们提供了解决环境污染外部性问题的解决思路和理论基础,直接推动了排放权交易理论的产生和发展。
排放权交易思想的提出始于美国经济学家戴尔斯(J.H.Dales)。1968年,戴尔斯首先在其著作《污染、产权与价格》中基于科斯定理提出了排放权的概念,并将其应用到环境污染的控制研究。他指出政府(管理者)可以将污染作为一种产权赋予排放企业,并且规定这种权利可以转让,通过市场交易的形式提高环境资源的使用效率。戴尔斯举例说明了进行转让的一种方式:“假设政府决定在未来的五年中每年允许不超过A单位的废弃物排入某水域。假设政府发行 A单位的污染权并用来出售,同时制定法律规定污染者如果每年要向该水域排放1单位的污染物,则必须在该年拥有1单位的排放许可。由于A少于目前的排放量,排放权将会获得一个正的价格,这个价格可以减少10%的污染物排放量。产权市场可以是连续的,厂商发现他们的实际产量少于最初估计的产量时,多出来的排放权可以用来出售,处于相反状态的厂商可以购买排放权。所有人都可以购买排放权,水环境保护者可以购买排放权而不使用。一个改进的产权市场可以建立了……市场机制的优点在于不需要有人或机构制定价格,价格完全由排放权交易市场中的购买者和出售者决定。”
1972年,Montgomery 为排放权交易的理论研究奠定了基础。他分析了基于市场的排放权交易系统,从理论上证明了基于市场的排放权交易系统明显优于传统的指令控制系统。
由于排放权交易系统的污染治理量可根据治理成本进行变动,可以使总的协调成本最低,所以,如果用排放权交易系统代替传统的排放收费体系,就可以节约大量的成本。
由此可知,排放权交易是一种以市场为基础来控制环境污染的经济制度。在排放权交易体系中,政府无须做传统指令控制中那么多的工作,最主要的工作是确定每个区域的排放总量以及每个排放企业所分配到的排放权数量,并建立有效的排放权交易市场,促使排放权可以在市场上自由交易。有了排放权交易市场,排放企业会依据所分配的排放权情况决定自身的生产。若排放权有所节余就可以拿到排放权市场上出售,所得收入实质上是市场对有利于环境的外部经济性的补偿;反之,若排放权超额就必须花钱购买,其支出费用实际是外部不经济性的代价。所以,排放权交易实质是一种有效治理环境污染的手段。
碳排放权交易是一种通过市场机制来减少碳排放的激励性的经济手段。目前,碳排放权交易市场的交易机制有两种,即基于配额(allowance)的总量控制与交易机制(Cap and Trade System)和基线与信用机制(Baseline and Credit System)。目前全球的碳排放权交易市场主要采用的是总量控制与交易机制。所谓总量控制与交易机制是根据一定区域要实现的温室气体减排目标,确定该区域的排放总量,发放给该区域纳入碳排放权交易体系的排放企业。排放企业获得配额后可自由转让或出售。到了规定的履约日期,排放企业必须交付与其实际排放量相当的配额,以完成减排任务。如果排放企业的实际排放量超过了其所持有的配额,则必须从碳排放权交易市场购买配额来进行履约;若未履约,除接受一定的惩罚外,仍需继续交付未履约的配额。采用总量控制与交易机制,能有效地控制温室气体的总排放量,实现减排目标。
在碳排放权配额的约束下,排放企业间边际减排成本(Marginal Cost,简称 MC)的差异是碳排放权交易开展的内在动因,其经济学依据是收益—成本法则。边际减排成本低的排放企业将因减少的二氧化碳排放而节余的碳排放权配额用来转让、出售获得相应的经济回报;边际减排成本高的排放企业则通过购入碳排放权配额来抵消自身的超额碳排放量来履约以节约成本。从理论上讲,当排放企业间减少1个单位碳排放量的边际成本相等时,碳排放权交易市场出清,交易行为停止。从排放企业的角度来看,碳排放权交易的开展使得交易双方都可获得相应的利益,既完成了碳减排目标,又激励排放企业进行减排技术的创新,从而提高了减排效率;从整个社会的角度来看,碳排放权交易使碳排放权配额从减排成本低的排放企业流向减排成本高的排放企业,降低了全社会的减排成本,从而实现了环境容量资源的高效率配置。
下面通过举例来说明碳排放权交易的内在动因。假设有企业1与企业 2 两家排放企业,为实现碳排放量总目标,政府向企业1 和企业2各发放了100个单位碳排放权配额。如果企业1的边际减排成本低于碳排放权交易市场的碳价或其他企业的减排成本,企业1就会选择自身减排而把节余的碳排放权配额向碳排放权交易市场出售或转让给减排成本高的企业而获益。相反,如果企业2的边际减排成本高于碳排放权交易市场的碳价或其他企业的减排成本,企业2则选择从碳排放权交易市场上购买排放权配额或接受减排成本低的企业的转让而非自己减排。当企业1和企业2两家企业的减排成本相等且等于碳排放权交易市场碳价时,企业1出售的排放权配额刚好是企业2从市场上购买的碳排放权配额,交易停止。通过交易,两家企业的总减排成本达到最低,且总排放量控制在 200个单位,既实现了碳排放权配额在不同排放企业间的再分配,实现减排目标,又激励边际减排成本低的排放企业承担更多的减排任务,有利于整个社会效益、福利的增加。
碳排放权交易的原理可借图3-1来进行具体说明。假设存在排放企业1 和企业2,在没有碳排放限制时,两个排放企业的碳排放量分别为120个单位,碳排放总量共计240个单位。现在管理者限定碳排放总量为120个单位,即两排放企业必须完成合计减排120个单位的指标。
图3-1 碳排放权交易原理示意图
如图3-1所示,建立坐标系,横轴代表二氧化碳减排量,纵轴代表单位减排成本。
假设企业1的边际减排成本曲线为 MC 1 ,横轴正向为从左向右;企业 2的边际减排成本曲线为MC 2 ,横轴正向为从右向左。横轴设置0~120个单位的减排量,表示企业减排责任分担的所有可能情形。
图3-1明确地表明在两条减排成本曲线 MC 1 和 MC 2 的交点处,最优地实现了企业1和企业2的减排责任分担。企业1减排 80个单位,企业 2减排40个单位,此时两企业的边际减排成本相等,实现减排目标的减排总成本最小。两曲线与横坐标轴之间所谓的面积A+B+C代表两企业的减排总成本,其中A+B的面积代表企业1的减排成本,C的面积代表企业2的减排成本。其他的减排责任分配方案都将导致减排总成本的增加。譬如,分配给企业1的碳减排量是60个单位,分配给企业2的减排量也是60个单位。此时,企业2 的边际减排成本C 2 高于企业1的边际减排成本C 1 ,如果没有碳排放权交易的发生,双方在既定分配目标下实现的总成本是A+B+C+D,大于最优分配处实现的总成本。其余情形依此类推。
同时,可以看到边际减排成本的差异正是两企业进行碳排放权交易的根本动因。由前面的分析可知,由于企业2的边际减排成本高于企业1的边际减排成本,从而企业2就有动机以低的价格从企业1处购买碳排放权配额,降低自己的减排成本;企业1也愿意以高于自身减排成本的价格卖出碳排放权配额,来提高自己的经济效益。碳排放权交易将一直进行到企业1减排 80个单位、企业2减排40个单位时,即碳排放权交易的价格等于两企业的边际减排成本时,碳排放权交易停止。
可以看出,通过碳排放权交易,管理者无须了解各排放企业的具体边际减排成本,只要制定出减少二氧化碳排放总量的目标,并允许企业自行决定减排的途径,在总量控制的前提下,企业自身就会根据利润最大化原则,最优地实现减排目标。同时,通过碳排放权交易使得边际减排成本较低的企业更多地参与减排活动,实现了碳排放权从边际减排成本较低的企业流向边际减排成本较高的企业,在减排总量不变的情况下,节约了减排的总成本(如图3-1中的区域D,就是通过碳排放权交易节省的减排成本),提高了资源的再分配效率。所以,碳排放权交易既有助于提高管理者的工作效率,完善减排责任的分配;又有利于成本的节约和环境容量资源的有效配置。
为控制温室气体排放、抑制全球变暖,全球各地越来越多国家和地区采用碳排放权交易作为减排政策。目前共27个碳排放权交易体系投入运营(World Bank Group,2019),包括1个跨国的地区碳排放权交易体系、4个国家的碳排放权交易体系、15个州/省和7个城市采用的碳交易体系。未来将会有更多的碳排放权交易市场投入运行,碳排放权交易市场所覆盖的碳排放总量将增加近70覆盖的行业也将逐步增加,主要包括电力、工业、航空、交通、建筑、废弃物及林业。
《京都议定书》之后,欧盟于2005年第一个建立了区域性碳排放权交易市场“欧盟碳排放权交易体系”(EU ETS),作为气候变化领域的积极倡导者,欧盟结合其碳税的相关经验,积极完善立法,使EU ETS成为制度较为完善的体系,为其他国家或地区建立碳排放权交易体系提供了重要参考。新西兰于2008年启动碳排放权交易体系,根据自身特点,独创性地将碳汇纳入 ETS中,是交易最为活跃的市场之一。北美地区最早通过碳交易市场来解决温室气体排放问题的是美国,区域温室气体倡议(The Regional Greenhouse Gas Initiative,简称 RGGI)于2009年建立,美国的加利福尼亚州和加拿大的魁北克省碳排放权交易体系于2013年建立,加拿大安大略省碳排放权交易体系于2017年建立。在亚洲地区,日本和韩国建立的碳排放权交易体系则是主要代表,两者最大的不同是韩国建立的是全国性的碳排放权交易体系,并作为主要减排手段,而日本推行的是多项碳排放权交易体系,东京和琦玉的碳排放权交易体系只作为区域性的、辅助性的减排机制。下面将重点介绍欧盟和中国的碳排放权交易实践情况。
欧洲地区代表性碳排放权交易体系就是 EU ETS。在《京都议定书》之后,欧盟将减排行动付诸实践,致力于成为应对气候变化的领导者,持续推动全球减排行动。为此,自2000年起,欧盟制定了一系列气候变化相关的政策与法令,如《欧盟气候变化方案》(ECCP I)、欧盟气候与能源一揽子计划、EC指令与条例等,为碳排放权交易体系的建立与实施奠定了良好的法律基础与制度框架。同时,欧盟还制定一系列减排目标,以确保碳减排力度。2007年,欧盟宣布其碳减排目标是:到2020年,温室气体排放较1990年水平降低20%;到2030年,至少比1990年的温室气体水平降低 40%;到2050年,比1990年的温室气体水平降低80%~95%。
作为发达经济体,欧盟的温室气体主要来自于能源消耗。在 EU ETS建立之前,部分欧盟成员国已对煤炭、天然气、汽油、柴油等能源征收税金,即碳税。最早实施碳税的是以丹麦、荷兰为代表的北欧国家,到20世纪末,这些国家基本上已构建了较为完备的碳税制度。英国于2002年建立了碳排放权交易市场并进行试运行,这是世界上首个国家层面的碳排放权交易体系。北欧国家的碳税和英国碳排放权交易体系的建立为 EU ETS提供了宝贵的市场经验。
2005年初,欧盟建立全球第一个跨国家、跨区域的碳排放权交易体系,即 EU ETS,这也是全球控制温室气体排放规模最大的碳排放权交易体系。EU ETS采用的是总量控制与交易机制。为获取经验,保证实施过程的可控性,欧盟碳排放权交易体系的实施方式是循序渐进、逐步推进的。目前已进入第四阶段。
第一阶段为试验阶段,自2005年1月1日至2007年12月31日。此阶段的主要目的并不在于实现温室气体的大幅减排,而是获得运行总量控制与交易机制的经验,为后续阶段正式履行《京都议定书》奠定基础。在选择所交易的温室气体方面,第一阶段仅涉及对气候变化影响最大的二氧化碳的排放权的交易,而不是全部包括《京都议定书》提出的六种温室气体。
第二阶段为体系过渡期,自2008年1月1日至2012年12月31日,时间跨度与《京都议定书》首次承诺时间保持一致。此阶段 EU ETS的市场交易量快速增长,在全球碳排放权交易中的比重由2005年的45%加至2011年的76%,借助所设计的排放权交易体系,欧盟正式履行对《京都议定书》的承诺。
第三阶段是发展阶段,自2013年1月1日至2020年12月31日。在此阶段内,排放总量以每年1.74%速度下降,以确保2020年温室气体排放要比1990年至少低 20%。
第四阶段是自2021年1月1日至2030年12月31日,其重要特征是实施更有针对性的碳泄漏规则。对于风险较小的行业,预计2026年后将逐步取消免费分配,从第四阶段结束时的最高30%逐步取消至零,同时,将为密集型工业部门和电力部门建立低碳融资基金。
EU ETS的覆盖范围自建立以来在不断扩大,至今已逐渐稳定,目前已涵盖了31个国家的约11 000个发电站、制造工厂和其他固定设施以及航空活动,第四阶段的行业范围预期将不会发生改变,各阶段的覆盖范围详见表3-1。
表3-1 EU ETS覆盖范围
数据来源:ICAP(2019),欧洲委员会(2018),洪鸳肖(2018),易碳家 http://m.tanpaifang.com/article/93601.html。
① 2012年,年排放超过10 000t CO 2 的国际商务航班被纳入,其中仅包含往返于欧洲经济区(EEA)之间的航班。
② 2013年,年排放超过1000t CO 2 的非商业航班被纳入。
EU ETS采用的是总量控制与交易机制,旨在通过控制排放总量来达到减排效果。欧盟的总配额是由每个欧盟成员国的国家分配计划自下而上确定的。在第一阶段和第二阶段,各成员国对排放量具有较大的自主权,随后逐步趋严。第一阶段,2005年设定欧盟碳排放配额的总量为每年固定20.96GtCO 2 e;2009年第二阶段削减至20.49GtCO 2 e,以缓解碳配额供过于求的局面;第三、四阶段中,欧盟碳配额限额总量分别按照每年1.74%和2.2%比例加速削减。2013年约为2 084MtCO 2 e,2019 年约为1 855MtCO 2 e,覆盖了40%盟碳排放总量,第三阶段碳配额总量限额详见表3-2。
表3-2 EU ETS 2013—2020年总量限额
数据来源:欧洲委员会(2018)。
关于配额分配,EU ETS 以免费分配为主、拍卖为辅。但是,随着距离减排目标年份越来越近,免费分配的比例在逐年下降,从第一阶段的95%以上免费降低到目前的50%,以帮助欧盟有效兑现其碳减排承诺。
第一阶段(2005—2007),欧盟成员国各自通过建立分配计划进行分配,至少95%的配额是免费发放的,主要采用历史排放法来分配免费配额。仅有匈牙利、爱尔兰和立陶宛采用了拍卖的方式。
第二阶段(2008—2012),与第一阶段类似,约90%的配额为免费分配。其中的八个成员国(德国、英国、荷兰、奥地利、爱尔兰、匈牙利、捷克和立陶宛),采用免费分配和拍卖相结合的分配方式,约占总配额的3%。
第三阶段(2013—2020),57%的配额采用拍卖方式分配,剩余的配额可用于免费分配。免费分配的规则不同于第一阶段和第二阶段,而是采用“行业基准线法”分配免费配额,这种方法将整个行业中碳排放较少的领先企业作为核算基准,为行业减排树立了明确的标杆。各受控设施免费获得的额度等于其过去三年的平均产品产量,乘以欧盟境内排名前10%的(同类)单位产品碳排放强度基准,超出该基准的部分则需要通过拍卖获得。同时,EU ETS为新进入者储备预留了3亿单位的配额,用于资助通过NER 300计划部署的可再生能源创新技术、碳捕获与封存。
第四阶段(2021—2030),EU ETS将确保日益减少的配额能够以最有效及高效的方式进行分配。同时进行以下调整:
在阶段内确保对标系数将进行两次更新,以正确反映不同行业的技术进步情况;②每年更新免费分配,以反映生产技术的持续变化(如果变化比初始水平高出15则以两年的滚动平均值为基础);③碳泄漏规则将更加健全,减少被归类为存在碳泄漏风险的行业的数量,并且到2030 年将停止对其他行业的免费分配(区域供热除外);④提供“自由分配缓冲余额”,即超过4.5亿美元的配额用于拍卖。当最初的自由分配使用完后,启用该机制,具体的分配比例详见图3-2。
图3-2 EU ETS 第四阶段的限额总量构成
数据来源:欧洲委员会(2018)。
此外,根据不同行业的性质,EU ETS在配额分配方式及比例上也进行差异化处理,如电力行业自2013年起100%采用拍卖方式;航空业在 2012年根据基准免费分配 85%的配额,而在第三阶段,欧盟根据基准免费分配了82%的配额,拍卖了15%的配额,剩下的3%是为新进入者和快速发展的航空公司所预留的储备。
抵消机制的设置有助于扩大碳配额的供应量,同时大幅降低碳排放权交易体系的履约成本。EU ETS的参与者可以使用来自《京都议定书》中由联合履行机制和清洁发展机制所产生的国际碳信用。但欧盟碳排放权交易体系对参与者使用碳信用时有许多定性和定量的标准:在定性标准上,不接受核电、植树造林和再造林项目产生的碳信用;2012年以后注册的新项目必须是在最不发达国家;固定装置和飞机运营商使用碳信用也有限额等;在定量标准上,每一阶段存在较大差异,具体如下。
第一阶段(2005—2007),JI和 CDM产生的碳信用可无限制地使用,但在实际情况中,第一阶段没有使用任何碳信用。
第二阶段(2008—2012),允许使用大多数种类JI和CDM项目所产生的碳信用,而土地利用变更、森林、核电行业均不授以信用。超过20兆瓦的大型水电项目也有严格的要求。参与者可以有限使用JI和CDM信用额度,最高不得超过相应国家/地区的分配计划中确定的百分比限制。未使用的碳信用可转入第三阶段。
第三阶段(2013—2020),新产生的(2012年后)国际信用额只能用于来自最不发达国家的项目。来自其他国家的JⅡ和CDM项目的信用额只有在2012年12月31日之前注册并实施的才能使用。不考虑任何来自工业气体碳信用的项目(涉及破坏 HFC-23 和 N 2 O的项目)。2015年3月31日之后,不再接受在《京都议定书》第一个承诺期内产生的减排信用。欧盟碳排放权交易市场从第三阶段开始严格限制使用CER 和 ERU,避免了抵消信用供过于求对碳市场的冲击。
第四阶段(2021—2030),不允许将国际信用用于抵消。
灵活性措施包括配额是否可以被跨期储存或者预借、履约周期的长短等方面,灵活性越高,大幅度减排的成本可能越高,管理成本也会随之增加。
EU ETS在初期设计时考虑到包容性,充分与国际接轨,但在第一阶段,过期的配额会作废,导致该阶段价格波动严重。因此,自2008年起,EU ETS允许企业不受限制地进行配额存储(banking),但不可借用未来期间配额。配额存储允许企业对配额进行跨期配置,以降低价格波动的影响。EU ETS通过在不同阶段的政策调整,以确保交易机制能够灵活适应市场发展。
为协助企业应对减排的额外成本,EU ETS还建立了适当的缓冲机制。对于电网建设较为落后或能源结构较为单一且经济较不发达的10个成员国,欧盟允许其在第三阶段的电力部门配额可以逐渐过渡到拍卖,2013 年时可以获得最多70%的免费配额,但比例必须逐年递减,到2020年时需要全部通过拍卖获得。
同时,为了稳定市场,通常会采取调整配额储备数量或者设置价格上下限的措施。配额储备能够在控制成本和监管价格的同时限制温室气体排放,而在配额拍卖中引入最低价格机制有助于保证碳排放交易体系参与者和抵消项目的提供者在减排领域所做投资的价值。EU ETS所建立的市场稳定储备(Market Stability Reserve,简称 MSR)于2019年1月开始运营,旨在消除现有补贴盈余的负面影响,并提高系统对未来冲击的抵御能力。如果流通配额总数高于8.33亿吨,则配额将被放入 MSR 中;如果流通配额数量低于4亿吨,则将被重新投入市场。预计在2019年至2023 年期间,放入 MSR 池额度将从配额盈余的12%提高至24%。
欧盟碳排放权交易所主要有:欧洲气候交易所(European Climate Exchange,简称ECX)、欧洲能源交易所(European Energy Exchange,简称 EEX)。其参与的交易主体,包括欧盟委员会等监管机构,以及履约企业、中介与交易商、减排项目开发者等。主要参与者不仅包括控排企业,还有商业银行、投资银行、私人资本公司等金融机构及投资者(包括个人)。另外,碳金融的发展也催生了相关服务机构,如碳交易服务咨询公司、信用评级公司、信息服务机构等。服务机构对降低交易成本、促进信息融通、提高履约效率有积极意义。EU ETS中主要的交易主体及参与方式如表3-3所示。
表3-3 EU ETS 中的主要交易主体与参与方式
数据来源:欧盟委员会。
面对全球气候变暖,中国政府积极应对气候变化问题。2011年10月,国家发展改革委办公厅印发《关于开展碳排放权交易试点工作的通知》,明确在北京、天津、上海、重庆、湖北、广东以及深圳五市二省正式开展碳排放权交易试点,正式启动我国碳排放权交易试点工作。2013年是我国碳排放权交易启动元年,广东、北京、上海、深圳和天津五个省市率先启动碳排放权交易;2014年,湖北、重庆碳排放权交易市场相继开市,至此全国七个试点已全部启动交易。2016年4月,四川联合环境交易所获国家发展改革委备案,成为第八家碳市场交易机构,但交易标的没有碳排放配额,只有CCER。之后,福建省作为第九个试点省份纳入碳排放权交易市场。各个试点根据各省的实际情况,在碳排放权交易机制方面积极创新,形成了九个试点各具特色的碳排放权交易市场体系,包括覆盖行业、配额分配制度、交易制度、履约制度以及减排量开发等方面。
受益于各试点在碳市场建设方面的先行先试,中国国家碳排放权交易市场的建设稳步推进。2017年12月,经国务院同意,国家发展改革委印发了《全国碳排放权交易市场建设方案(电力行业)》。这标志着中国碳排放权交易体系完成了总体设计,并正式启动。
2020年底,生态环境部出台《碳排放权交易管理办法(试行)》,印发《2019—2020年全国碳排放权交易配额总量设定与分配实施方案(发电行业)》,正式启动全国碳市场第一个履约周期。全国统一的碳排放权交易市场的交易中心设在上海,登记中心设在武汉,同时其他试点的地方碳排放权交易市场继续运营。2021年7月16日,全国碳排放权交易市场启动上线交易。发电行业成为首个纳入全国碳排放权交易市场的行业,纳入重点排放单位超过2 000家。我国碳市场将成为全球覆盖温室气体排放量规模最大的市场。截至2022年12月22日,全国碳排放权交易市场累计成交额突破100亿元大关。全国碳市场正式上线以来,共运行350个交易日,碳排放配额累计成交量2.23 亿吨,累计成交额101.21亿元。
全国各试点省市碳排放权交易市场纳入碳排放权交易体系的行业数量存在较大差异,且随着时间的推移,纳入行业也在发生变化,纳入的门槛也在变化。整体来说,行业在不断增加,纳入的标准在不断降低。在碳排放权交易开展初期,是选取高碳排放且较为集中的行业,在保证初始配额市场流动性的前提下,给其他即将纳入控排体系的行业一个准备和缓冲的阶段,提供吸取教训、积累经验的机会,从而能够在最大程度上保证碳排放权交易的有效推进,实现碳排放权交易常态化平稳过渡。如果产业结构中高排放的行业占比偏小,则考虑纳入较多的子行业,如北京纳入碳排放权交易体系的行业最多,达到39个子行业,上海和深圳涉及的行业数量也较多,行业范围较为分散。需要说明的是,在全国碳排放权交易市场正式交易之后,各试点的发电行业企业统一纳入全国碳排放权交易市场(如果其他行业的企业存在自备电厂的,视同发电行业处理),其余行业的企业仍在各试点进行交易。详见表3-4。
表3-4 2021年全国及各试点碳市场的行业覆盖范围和纳入标准
注:四川联合环境交易所目前只开展了 CCER 交易,没有开展碳配额交易,故没有相关数据;广东从2022年开始,纳入标准调整为年排放量1万吨(或年综合能源消费量5 000吨标准煤)及以上,并增加陶瓷、纺织、数据中心等新行业覆盖范围。
数据来源:根据公开资料整理。
配额作为可交易、可抵押的资产,配额总量的设定与分配的松紧程度直接决定碳排放权配额的供需关系及碳排放权交易市场的稳定。由于各试点碳市场经济总量、产业结构和纳入行业的差异,各地的配额总量之间的差距较大。且随着应对气候变化目标、单位生产总值二氧化碳排放下降目标、经济增长趋势、产业发展政策、行业减排潜力、历史配额供需情况等因素的变化,各碳排放权交易市场的碳配额总量每年都会有所不同。2021年全国和各试点碳排放权交易市场的配额总量情况详见表3-5。
在配额结构方面,各碳排放权交易市场设置情况大体相似。一般而言,配额分为控排企业(纳入碳排放权交易体系的企业)配额和储备配额,控排企业配额是通过有偿或者免费方式发给企业的配额,储备配额是政府给新增设施、新进入者以及调整市场价格等预留的配额,主要用途是防止市场冲击。就储备配额具体分配而言,各试点地区有一定的差异。另外,即使是在同一试点地区,不同行业的配额构成也有所差异。
表3-5 各碳市场配额总量设定
注:全国碳排放权交易市场于2021年7月6日开始交易。
数据来源:根据公开资料整理。
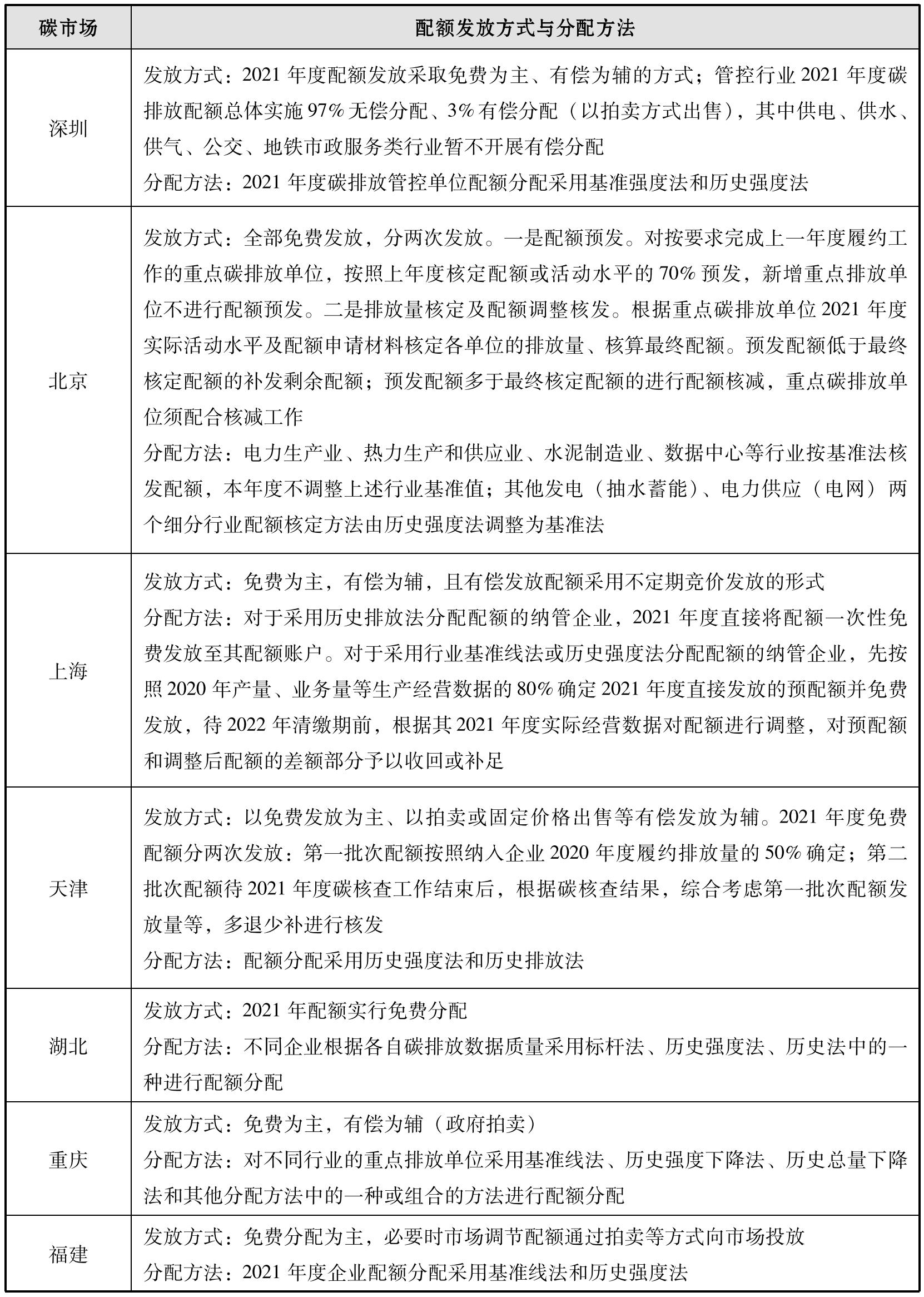
配额的发放方式与分配方法与碳排放权交易市场的效率息息相关,一度被视为碳排放权交易的核心机制。各碳市场主管部门根据该地区行业发展规划、控制温室气体排放总体目标、国家产业政策、经济增长趋势等因素设定本区域碳排放配额分配方案。目前我国各碳市场的配额分配方式主要有免费分配和有偿分配两种。免费分配即主管部门将配额免费配置给控排企业;有偿分配即主管部门要求企业通过拍卖竞价或者固定价格出售的方式获得碳排放权配额。现阶段,我国各碳市场针对配额的发放方式形成了两种做法,一种是碳排放配额实行全部免费发放,如全国、北京、重庆、福建;另一种将免费与有偿发放相结合,如广东、深圳和天津等。广东是全国首个也是唯一一个持续开展配额有偿分配的区域碳市场,自试点成立之初便开展配额有偿分配,并分行业确定有偿分配比例,且有偿分配采用的是竞价方式。
根据我国实际国情和不同行业发展情况,各碳市场的配额免费分配方法主要有两种,即基准分配法和历史分配法。基准分配法是以控排企业的产能或产量的有关数据为基数乘以一个排放率标准来决定配额;历史分配法是基于控排企业的历史排放数据水平进行配额分配。除重庆碳市场外,其他各交易试点均在其碳排放权交易管理办法中提到以拍卖或有偿出售的形式进行配额分配,并规定了各自区域的配额来源及比例、竞买时间、竞买底价、竞买参与人和限制条件等。其中,广东碳市场自开市起便使用免费发放和有偿分配结合的方式,属于以免费分配为主的渐进混合模式,拍卖配额来源于企业应获得的配额,具体有偿配额的数量和发放次数由主管部门在履约年度初期进行规划,而以湖北、深圳和上海为代表的拍卖标的来源于政府预留配额,而非企业分配配额,具体发放时间及数量根据主管部门对市场调节的需求不定时进行配额有偿分配。各碳市场的配额发放方式和分配方法详见表3-6。
表3-6 各碳市场配额发放方式与分配方法
(续上表)
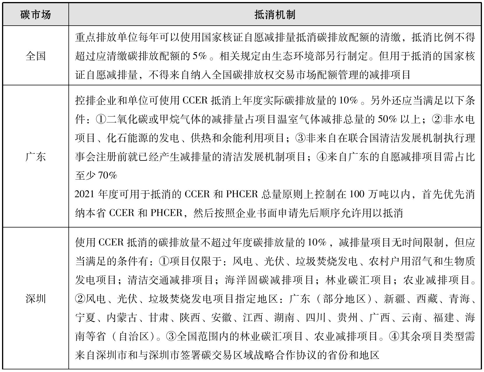
所有碳市场在履约时都可采用核证自愿减排量充当配额以抵消实际排放量,可使用的核证自愿减排量一般包括CCER 和各试点碳市场开发的减排量,如广东的碳普惠核证自愿减排量(PHCER)、福建的林业碳汇减排量(FFCER)等。不过,各试点在采用核证自愿减排量进行抵消时,均有一定的限制,包括限制可抵消的比例,可使用CCER 的项目类型、产生时间、产生项目属地等。此外,试点碳市场为鼓励当地范围内的减排项目,会优先考虑当地项目产生的减排量,或者对当地的区域级核证自愿减排量降低限制比例等。
在碳排放权交易市场初期,核证自愿减排量的价格大大低于碳配额的价格,将核证自愿减排量作为抵消机制纳入碳排放权交易市场,可以降低碳排放权交易市场覆盖企业的履约成本、能够促进更多低成本减排途径的使用;同时也可以作为市场价格调节的一种柔性机制,避免政府直接干预市场的不良影响;还可以激励碳排放权交易体系未覆盖的企业积极进行减排,降低社会总减排成本等。各碳市场的抵消机制设置情况如表3-7所示。
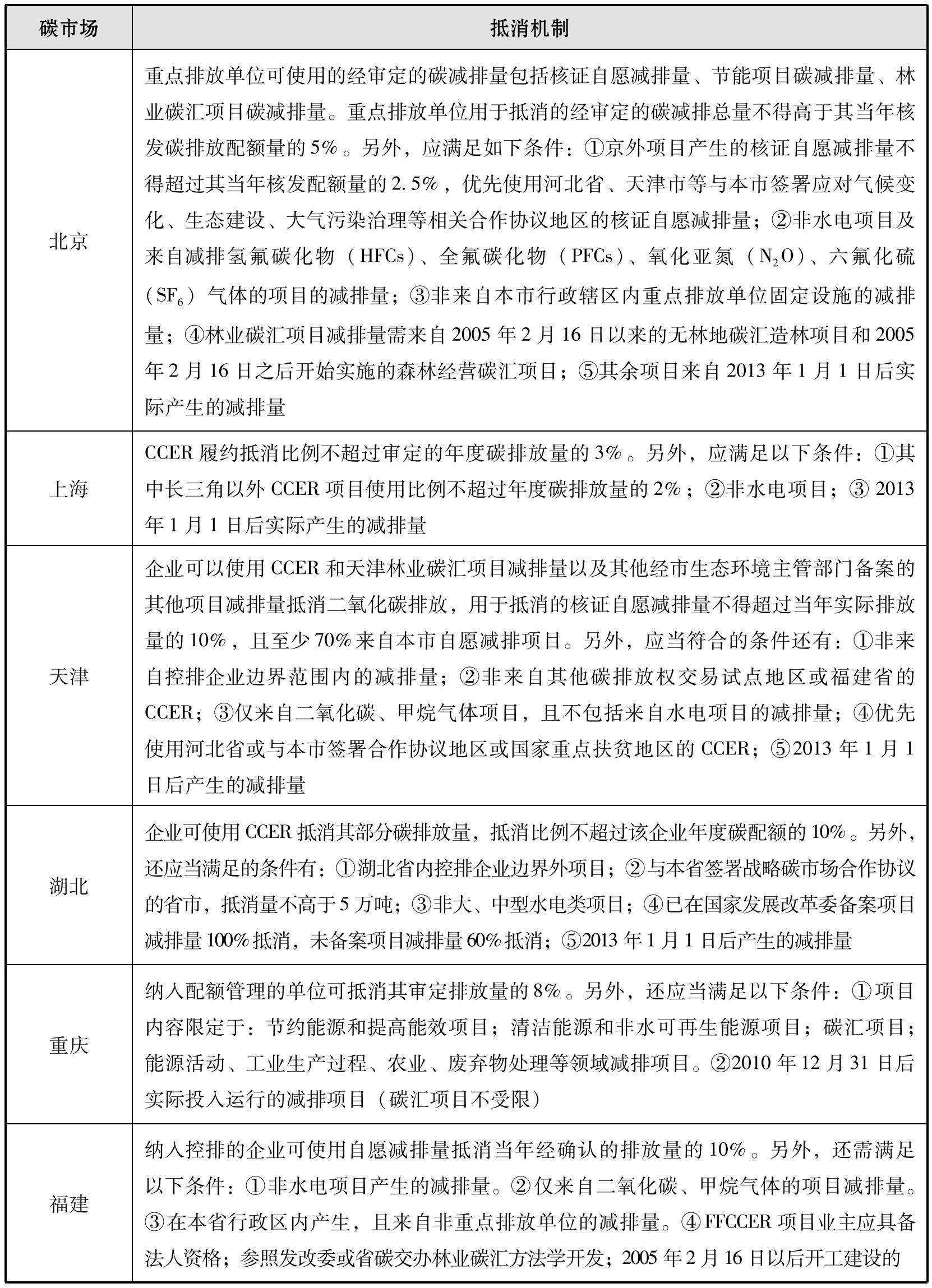
表3-7 2021年度各碳市场抵消机制设置情况
(续上表)
数据来源:“碳排放管理师”网站新闻(http://tanguanli.org.cn/tanshixinwen/)。
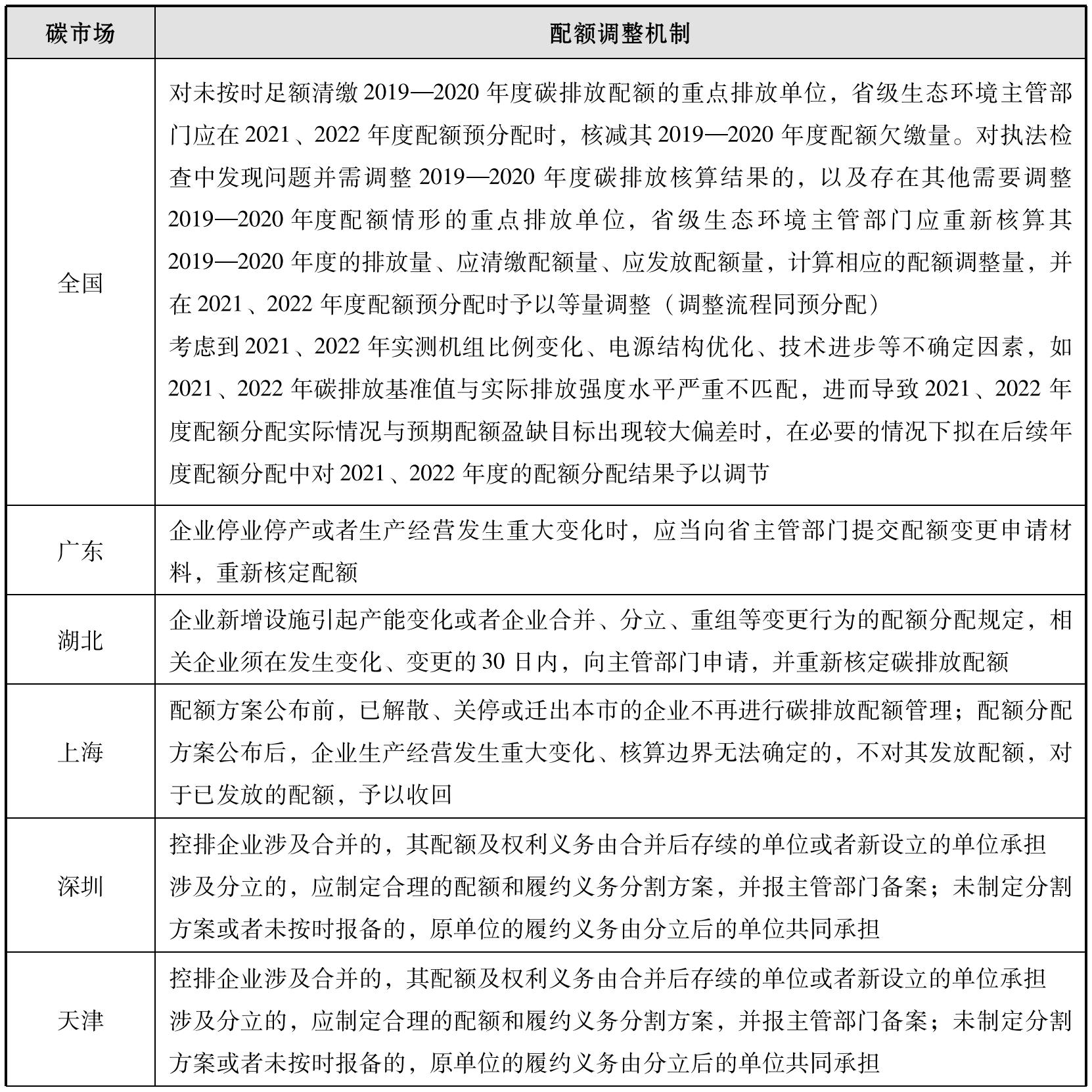
由于控排主体的生产计划和产能水平是不断变化的,各试点地区也对配额发放的数量调整作了相应规定,特别是企业改制、改组、兼并和分立、新建、改扩建等情况,均会导致企业配额的调整。一般情况下,对于企业生产经营发生重大变化的,各碳市场均会对企业的配额重新进行核定,对于企业治理结构发生变化的,如合并或者分立,主管部门均明确规定了各自的权属关系,如配额和履约义务的继承。详见表3-8。
表3-8 各碳市场配额调整机制
(续上表)
注:因全国碳市场目前纳入的电力行业企业,在全国碳排放权交易市场正式开始交易之前,已在各试点市场交易,在配额方面存在试点碳市场与全国碳市场的协调问题。
数据来源:根据公开资料整理。
控排企业在经营过程中若出现解散、关停或者迁出等情况,一般不纳入相应试点地区的碳排放权管理,但可能会出现如下情况:①企业已经排放了一定量的二氧化碳,就有履约的义务;②大多数试点均会预发碳排放权配额,企业账户上的配额将显著高出其实际排放量。对此,各试点碳排放权交易市场都会要求企业根据实际已经发生排放量,清缴相应的碳排放权配额进行履约,对于剩余的配额,各试点碳排放权市场有不同的处理方式。如广东试点对于非正常月份的免费配额是予以收缴的,上海试点对于完成清缴义务后剩余的配额,政府只收回50其余配额可自行出售或者注销。各试点碳市场的配额回收机制见表3-9。
表3-9 各碳市场配额回收机制
(续上表)
数据来源:根据公开资料整理。
完善的交易制度有助于提高二级市场的效率,增加碳排放配额的流动性,吸引更多投资者参与到碳排放权交易中,从而充分发挥碳排放权交易市场的作用。各碳市场的碳排放权交易制度基本是借鉴国内证券交易所、期货交易所的交易规则而设计完成,对碳排放权交易场所、交易参与主体、交易标的、交易方式、价格涨跌幅限制做出了详细的规定与说明。各碳市场碳排放权交易制度大体上相同,但在部分制度细节设计上各有特色,具体如下。
目前碳市场开展的碳排放权交易均为场内交易,规定只有一家交易所作为本地区的碳排放权交易场所。全国和各试点碳排放权交易所如下:全国碳排放权交易所(全国)、广州碳排放权交易中心(广东省)、深圳排放权交易所(深圳市)、北京绿色交易所(北京市)、上海环境能源交易所(上海市)、天津排放权交易所(天津市)、湖北碳排放权交易中心(湖北省)、重庆碳排放权交易中心(重庆市)、海峡股权交易中心(福建省)、四川联合环境交易所(四川省)。上述交易场所作为碳排放权的场内交易场所,为全国和各试点的碳排放权交易活动提供相关的交易系统、行情系统和通信系统等设施,以及信息发布、清算交割等相关服务。此外,各试点碳市场还推出了碳排放权配额的场外交易,交易双方可直接进行配额买卖磋商。目前场外交易是通过双方协议交易方式进行,并逐步开展场外挂牌交易。
在碳排放权交易体系中,交易参与主体的范围大小影响着碳排放权交易市场的流动性。各碳排放权交易市场,除了控排企业外,还允许符合条件的组织或个人参与碳排放权交易,但各碳市场规定的参与条件有所不同。一般而言,较低的进入门槛能使更多的组织机构参与碳排放权交易,意味着碳排放权交易市场的流动性会更大。
在交易参与主体类别方面,上海和福建目前仅将控排企业和符合条件的非控排企业纳入交易体系,而广东、深圳、北京、天津、湖北和重庆还纳入了机构投资者和个人投资者,但北京和天津的个人投资者进入门槛相对较高,要求金融资产不低于人民币100万元和30万元。对于非控排企业纳入碳排放权交易体系的条件,试点碳市场一般均要求非控排企业须依法设立,具有良好的商业信誉,近年无重大违法违规行为。目前仅北京、上海、天津和重庆对非控排企业的注册资本有硬性规定,重庆要求企业法人注册资本金不得低于人民币100万元、合伙企业及其他组织净资产不得低于人民币50万元,北京要求注册资本在人民币300万元以上,上海规定的注册资本下限为人民币100万元。具体见表3-10。
表3-10 各碳市场的参与主体与资本要求
注:全国碳排放权交易市场因正式开始交易时间尚短,目前实务中机构投资者和个人还未正式参与碳排放权交易。
数据来源:根据公开资料整理。
目前各碳市场开展的碳排放权交易的交易标的均以碳排放权配额为主。此外,各试点碳市场也预留了推出新交易标的的政策空间,如北京、广东、深圳、上海和重庆均在交易所规则里加入了交易标的还包括“经相关主管部门批准的其他交易品种”的规定,方便推出满足不同需求的交易品种,以增强碳排放权交易市场的流动性。各碳市场的交易标的见表3-11。
表3-11 各碳市场交易标的
数据来源:根据公开资料整理。
碳排放权交易市场的交易方式主要分为线上公开交易与协议转让交易两种。但试点碳排放权交易市场针对公开交易推出了众多交易方式,如广东碳排放权交易市场的公开交易方式有一级市场的有偿发放竞价交易、二级市场的挂牌点选交易及协议转让等。相对丰富的交易方式能满足投资者的不同需求,有利于增强碳排放权交易市场的流动性。有偿竞价、挂牌点选或者其他的竞价交易都是通过线上交易系统进行,而类似于协议转让的交易方式需交易双方先进行线下协商,然后再通过碳排放权交易所挂牌完成交易。
需要注意的是,各试点碳市场对于大宗交易或协议转让方式的交易有一定的标准。全国碳排放权交易市场要求挂牌协议交易应小于10万吨二氧化碳当量,而大宗协议交易单笔买卖最小申报数量应当不小于10万吨二氧化碳当量;广东、上海规定单笔交易超过10万吨必须采用协议转让方式;北京则规定单笔交易数量达到1万吨或者关联交易都必须采用协议转让方式;深圳规定单笔交易达到1万吨必须采用大宗交易方式;天津则要求单笔交易量超过20万吨时,交易者应当通过协议交易方式达成交易;湖北对定价转让不设限制,但规定单笔挂牌数量达到1万吨时可采用公开转让方式交易;重庆要求成交申报(类似协议转让)的数量为1万吨以上;福建规定采用协议转让的,单笔交易应当达到一定的数量,但具体数量尚未公布。各碳市场的交易方式见表3-12。
表3-12 各碳市场的交易方式
从某种程度来看,设置价格涨跌幅限制可能不利于企业根据自身需求进行及时买卖,这也是部分试点(如北京绿色交易所)在初期未对价格设置涨跌停板制度的原因之一。但由于碳排放权交易市场目前缺乏有效的风险对冲手段,不设置涨跌停板制度可能会导致参与交易的企业面临无法及时控制交易价格的风险,从而打压了部分企业参与交易的积极性。因此,从提高交易市场流动性的角度来看,设置价格涨跌幅限制有利于碳排放权交易初期阶段的顺利推进。
针对交易价格的涨跌幅限制,各碳排放权交易市场的规定存在较大差异。全国碳排放权交易市场设定挂牌协议转让为±10%、大宗协议交易为±30%;广东设定挂牌点选交易为±10%、协议转让交易为±30%;深圳设定定价点选交易为±10%、大宗交易为±30,但采用电子竞价方式进行的交易不实行价格涨跌停限制;上海设定挂牌交易为±10%、对50万吨以内的协议转让设定±30%的涨跌幅度,50万吨以上的协议转让不设涨跌幅限制;北京设定公开交易方式的涨跌幅为当日基准价的±20%;湖北设定协商议价转让交易为±10,定价转让交易为±30%;天津设定涨跌幅限制为±10%;重庆则规定定价申报方式价格涨跌幅为±10%、成交申报(类似协议转让)价格涨跌幅为±30%;福建规定挂牌点选的价格波动范围为±10%、协议转让的价格波动范围为±30%。具体见表3-13。
表3-13 各碳市场交易涨跌幅设置
数据来源:根据公开资料整理。
本章包括两部分内容,一是碳排放权交易的基本原理,二是碳排放权交易的制度设计。
碳排放权交易的基本原理部分主要介绍了碳排放权交易机制的理论基础,即外部性理论和产权理论;排放权交易机制的理论应用以及碳排放权交易机制的基本原理。通过碳排放权交易,管理者无须了解各排放企业的具体边际减排成本,只需制定出减少排放总量的目标,并允许企业自行决定减排的途径,在总量控制的前提下,企业自身就会根据利润最大化原则,最优地实现减排目标。同时,通过碳排放权交易使得边际减排成本较低的企业更多地参与减排活动,实现了碳排放权从边际减排成本较低的企业流向边际减排成本较高的企业,在减排总量不变的情况下,节约了减排的总成本,提高了资源的再分配效率。因此,碳排放权交易既有助于提高管理者的工作效率,完善减排责任的分配;又有利于成本的节约和环境容量资源的有效配置。
碳排放权交易的制度设计部分,主要从覆盖范围、配额总量、配额分配、抵消机制、灵活性措施、交易主体等方面分别介绍了欧盟和中国的碳排放权交易机制的制度设计情况。
1.什么是外部性?包括哪几种类型?碳排放属于哪一种类型,为什么?
2.简述产权理论的主要内容。
3.简述碳排放权交易机制的基本原理。
4.简述欧盟与中国碳排放权交易机制的制度设计异同点。