购买
下载掌阅APP,畅读海量书库
立即打开
畅读海量书库
扫码下载掌阅APP

1.3 研究设计

1.3.1 案例地点选择

广州地处中国改革开放前沿,是国家中心城市。广州经济发达、历史悠久、景观优美,是著名的花园城市和旅游休闲城市。本书以广州塔景区周边从事旅游摄影的非正式经营者为例,研究城市旅游非正规群体的形成过程及运行机制。改革开放以来,广州经济发展迅速,国民生产总值从1978年的 43.09亿元上升至 2020年的 25 019.11亿元,城市化发展迅速,大量农村人口转化为城市居民。然而,在此过程中,部分农村剩余劳动力未能进入城市正规部门,转而进入了城市的非正规部门,成为非正规就业群体。国际劳工组织 2018年发布的数据显示,排除农业生产活动,全球有大约 50.5%的人们从事着非正规工作 [26] 。在任何国家、任何城市,非正规就业都是不可避免的。非正规就业群体受到了中国学界的广泛关注。针对城市非正规就业群体,广州采取“政府运动型治理”模式。1991—2018年,随着广州非正规就业群体的不断扩大,政府运动型治理的强度也不断加强;同时,针对特定年份的重大节事活动,政府相应地强化运动型治理力度,见表1-1。

表1-1 1991—2018年广州市集中整治乱摆卖及大事件背景

(续上表)

数据来源:1991—2018年的《广州年鉴》。

2010年,代表着年轻、活力、时尚的广州塔景区对外开放运营。广州塔距离珠江南岸 125米,处于城市中轴线,与珠江新城、花城广场、海心沙岛隔江相望。这里景点密集分布,是广州城市旅游观光的重点区域。广州塔以“高景”和“夜景”著称。它独特的“小蛮腰”般的塔身及夜晚闪耀着的不同色彩的灯光,吸引了来自五湖四海的游客前来观赏,几乎成为所有游客到访广州拍照留念的热门景点。由于高塔、夜景拍照对取景角度、距离、光线等有一定要求,游客自带设备无法满足拍摄愿望,且不能及时拿到纸质相片,失去游览仪式感等。一些进城农民工、城市失业者迅速捕捉到广州塔带来的商机,购买单反相机为游客提供摄影和照片冲洗服务。他们在广州塔景区公共空间以游走、询问的方式招徕生意。他们没有固定的店面,没有工商经营许可证,也没有正式的经营组织,成为以旅游摄影服务为生的非正规就业者。2010年至今,这类群体从无到有,已发展至 100人左右。如此规模的非正规就业群体在缺乏政府持续有效管理的情况下,并未出现严重的“失序”,其必然存在管理组织或机制发生着作用。故此,本书以广州塔景区为案例地,以其周边密集分布的旅游非正规群体为研究对象,以其关系网络发展为主要研究线索,来探究旅游非正规群体的自组织行为。

1.3.2 调研过程

本书的调研工作共分为四个阶段,分别是预调研阶段(2014年9月10—20日)、正式调研阶段(2015年1月30日—2月7日)、补充调研阶段(2015年12月24—30日),平均每次调研持续 7~10天,以及跟踪调研阶段(2016年1月1日—2021年5月15日)。跟踪调研阶段是研究团队利用团队所在地与广州塔景区的地理邻近性,多次、持续开展的非参与观察和半结构访谈,目的是持续跟踪这一群体的发展变化。其中,前三个时间段为主要的调研阶段,见表1-2。

本书的预调研阶段,主要通过问卷调查和半结构访谈的方式获得对广州塔周边的旅游非正规群体的总体把握,确立案例的可行性,并为正式调研方案提供经验基础。预调研阶段以旅游非正规群体为主要调研对象,收集了 30多份问卷,并完成了 5份深度访谈及 5次调研记录。

正式调研阶段,以群体的自组织为研究主题,主要通过半结构访谈和非参与式观察等方式了解非正规旅游摄影从业者群体实现自组织的演化、规章制度及奖惩方式,以还原该群体的自组织全过程。正式调研阶段依然以非正规旅游摄影从业者群体为主要研究对象,完成了 18人的访谈,并在不同时间、不同地点分别进行了 9次调研。

表1-2 主要的调研阶段

(续上表)

补充调研阶段,同样以自组织为研究主题,通过对不同群体(包括非正规旅游摄影从业者、景区官方摄影店员工、广州塔景区保安等)进行访谈,确保调研达到“信息饱和”,即进一步的数据收集和分析无法获得对某一类别或主题的进一步解释。同时,研究团队通过景区渠道和网络渠道对该群体的资料进行查询和归档,尽可能补充和完善非正规旅游摄影从业者的自组织资料,并形成三角验证。补充调研阶段完成了对 8位非正规旅游摄影从业者、3位景区官方摄影店员工、2位广州塔景区保安的访谈,并收集了若干关于广州塔景区发展和其周边景区流动摊贩发展的资料。

1.3.3 调研伦理

本研究涵盖非参与式观察、半结构式访谈和问卷调查等多种研究方法,将会对旅游非正规群体的正常工作产生一定的影响,而对方应对这些影响的方式有可能妨碍调研的顺利开展。因此,需要提前规避在调研过程中对被调查对象可能造成的潜在影响,并在影响发生时迅速采取合理的应对措施,确保在伦理允许的前提下获得足够多的数据。具体的影响分为三种类型:冒昧的打扰使对方心怀戒备;冗长的调研问题耽误对方时间;保密工作疏忽使对方资料泄露。

第一,冒昧的打扰使对方心怀戒备。首次接触时,调研员与被调研对象彼此陌生,如果没有注意到被调研对象的实际情况而冒昧打扰,其戒备心将增强,访谈或问卷要求被拒绝的可能性极高。即使被调查对象接受调查,其真实性也得不到保证。因此,调研过程中如果被调查对象表示自己被打扰,调研员要诚恳表示歉意并试探继续调研的可能性。如果调研可以继续进行,那么在调研过程中则应多加引导,使其放下抗拒感和戒备心,保证回答的真实性。

第二,冗长的调研问题耽误对方时间。在调研的过程中往往会因为访谈问题或问卷篇幅过长而耽误被调查对象的时间,导致其情绪焦躁。在这种情况下,有些受访者会直接中断调研,有些则出于礼貌继续进行但无心提供深入性资料。这种影响在非正规旅游摄影从业者群体中特别容易发生:一是因为对方处于不断寻找新客户的状态,接受无法获益的访谈或问卷调查并不容易;二是因为对方受教育程度总体不高,对该类型的社会调查比较抵触和反感。那么,如果在调研过程中意识到问题冗长耽误对方时间,应该立即调整调研方式,选择关键问题提问,并尽量安抚对方焦躁的情绪,同时表示感谢和歉意。

第三,保密工作疏忽使对方资料泄露。为获得被调查对象的信任和支持,调研员在开始调查之前会向对方保证一切信息只供学术研究,不会泄露或用于其他商业用途。那么,一旦被调查对象的信息泄露,则应该立即采取补救措施,尽快通知受访者,表示歉意并承担后果。

研究团队认为,为了规避以上提及的潜在影响,保证调研工作的顺利进行,相关准备工作和预防手段是非常有必要的。首先,察言观色和预约。在提出访谈或问卷调查的要求之前,要先察言观色。如果对方在忙,最好不要冒昧打扰,尽量等待或寻找下一位调查对象。其次,访谈和问卷设计简洁周全。在进行访谈之前要做好周全的准备工作。简洁周全的访谈提纲既可以得到研究所需的大量信息,也可以使调研人员在进行访谈时避免重复提问和遗漏重点。此外,调查问卷要尽量控制篇幅但突出重点。最后,设置密码和处置记录。在调研过程中,要做到严密保护调研信息,包括已填写的调查问卷、纸质访谈记录、受访者提供的资料和录音资料,确保其不外泄,再将其全部转换成电子记录并加密,降低泄漏风险。

1.3.4 数据收集

由于城市旅游非正规群体规模小,流动性大,防备心重,传统问卷调查和统计的定量研究方法都难以真正揭示其内在结构和运行机制。本书采取社会学研究普遍采用的质性研究方法,认为“如果要了解和理解个人和社会组织,必须把他们放置到丰富、复杂、流动的自然情境中进行考察,研究者必须与研究对象有直接的接触” [27] 。因此,研究团队通过持续多次地进入案例地进行调查,将深度访谈作为主要论据,将观察记录和二手资料作为验证性论据,多渠道获取资料形成三角互证。另外,本书将尽量保留完整、鲜活和动态过程的案例故事,从而更为准确、全面地解释城市旅游非正规群体自组织的形成过程和运行机制。

(1)非参与式观察。

观察法是本书所采取的一个重要方法。观察可以作为科学研究的手段。观察法分为参与式观察和非参与式观察。参与式观察强调的是观察者与被观察者一起生活、工作,在密切的相互接触和直接体验中倾听和观察他们的言行,如怀特研究街角青年的过程 [27] 。非参与式观察是指观察者置身于被观察活动或团体之外,以局外人的身份对研究对象的活动和表现进行的观察,又称为“局外观察”。由于研究者的身份和背景与受访者有较大的差异,研究者也无法在短时间内完全参与到旅游非正规群体的非正规工作中去。因此,本书主要采取非参与式观察。这种方法的优点在于可以对研究对象进行比较客观的观察,操作起来也相对容易。

虽然观察法不是本书最核心的方法,但是通过观察可以发现一些在访谈和问卷中无法得知的信息。在进入场地的时候,研究者并不急于选择受访者进行访谈,而是在调研地点先观察两三天,这样的好处在于对整个活动的过程能有所了解。调研的过程中,研究者编制观察记录表(见附录A),记录非正规就业者群体的业态、规模、结构、空间分布、工作时间、成员关系及政府管制,并拍照记录。调研以旁观者的视角观察,根据景区游客规律选择合适的时段,对旅游非正规群体聚集地进行观察,每个观察点每次观察时长约为 30分钟,并多次进行观察。

(2)半结构式访谈。

半结构式访谈属于深度访谈,是本书采取的最重要的数据收集方法。访谈法能够保证对丰富的社会现象的敏感性,并且能够做到以人为本。在这个访谈的过程中,研究者和被访者其实都是在共同探索和创造,而最理想的状态就是研究者和被访者能够紧密地跟随对方的话题而得到“亲密的互惠”。因此,在本书中,研究者采用了相对开放的半结构式访谈。相较于结构式访谈的先入为主、访谈结果严重受制于问题预设等弊端,以及无结构式访谈对于访问结果的量化处理等方面难度较大、把握不易等弊端,半结构式访谈力图结合两者的优点,在确定访谈主题的前提下将访谈问题设置为半开放状态,能够根据访谈对象适时调整,而在访谈数据上用访谈目标与访谈提纲进行宏观把握。在访谈之前,根据研究问题与研究目的,设计出访谈提纲,确定访谈的整体方向。当然,在实际访谈中,研究者不完全按照访谈提纲逐一询问,针对被访者不同的回答,提问方式都会作出相应调整。这样既能维持访谈内容的一致性,又不失访谈的弹性。本书的访谈对象以非正规旅游摄影从业者群体为主,并辅以广州塔景区官方摄影店员工和保安的访谈。

针对旅游非正规群体的半结构式访谈主要涉及三个部分:第一部分是口述史调查,围绕着非正规旅游摄影从业者群体的发展过程及相应的关键事件进行访问,以还原其网络演变的具体过程。纽曼指出,口述史调查对于收集非精英或教育程度较低者的资料是非常有价值的 [28] ,故此非常适用于本书的研究对象。第二部分是关于自组织机制的调查,包括群体结构、角色分工、信任机制、声誉机制、互惠规范、监督机制等,强调旅游非正规群体的日常运作。第三部分是关于“他治理”的访谈,尝试探讨其他社会力量对于旅游非正规群体的干预,如城管部门、景区管理部门等。具体访谈提纲见附录B。

本书调研采取第三者视角进入,首先通过“光顾”非正规群体生意的形式与一位非正规旅游摄影从业者交流并获得其信任,然后请求其推荐下一位受访者,以此类推,通过“滚雪球”的方式进行调研,直至达到信息饱和。访谈的过程中,共与 26名非正规旅游摄影从业者进行面对面的半结构式访谈,包括 2名“领导”人物“胖子”和“王哥”,以及 24名非正规旅游摄影从业者。另外,本次调研还访谈了 3名广州塔景区官方摄影店员工及 2名广州塔景区保安,合计访谈 31人次,访谈时长 30~90分钟,具体见表1-3。访谈结束后,笔者在 24小时内完成访谈细节的记录,包括所有访谈的数据,并根据整体印象归纳每次访谈的记录。

表1-3 广州塔景区调研访谈一览表

(续上表)

资料来源:根据调研整理。

(3)问卷调查。

问卷调查是本书的辅助研究方法。问卷调查的目的在于通过量化的手段获取非正规旅游摄影从业者群体的工作状况的一手资料,为本书的质性研究提供佐证。本次问卷主要包括两个部分,即工作属性调查和人口统计学调查,见附录C。

问卷的第一部分是针对非正规旅游摄影从业者的工作属性的调查,包括职业类型、就业动机、就业时间、就业性质、就业方式、资本投入、获利空间、劳动强度、受管制程度、职业发展意向等 10个问题,目的在于详细了解旅游非正规群体的工作现状。在该部分中,题项的设定参照前人的研究经验和前期观察获得的实践资料,具备可操作性和可靠性。问卷的第二部分是人口统计学资料调查,包括性别、户籍、年龄、受教育程度、家庭结构、居住地,目的在于了解非正规旅游摄影从业者的基本情况。

1.3.5 数据处理

(1)NVivo内容分析法。

自组织是一种自下而上的管理手段,其治理机制和监督机制大多通过口头或约定俗成的方式传播和执行,并不成文,却极具约束力。因此,由于缺乏自治理机制的文本,本书无法直接开展文本分析,而是根据深度访谈内容对关键事件的捕捉,并通过观察资料对日常运作的分析,来解析自我管理的基本要义及其运行机制。本书将借助NVivo11.0对访谈内容和观察内容进行分析,按照开放性编码、主轴编码和关键性编码的顺序进行。编码的过程中,首先将词语、句子、段落标记为节点,然后对节点进行编码,最后根据编码总结出旅游非正规群体自组织过程的治理机制。

一是开放性编码。开放性编码是通过对数据进行检视、分解、比较、概念化,最终提取范畴概念的过程。在这个过程中,研究者必须通过不断的分析比较来发现能够精确表达数据含义的概念。在具体的实践中,将搜集到的文本资料打散,从中找到一个个独立的事件,将每个现象或者时间概念化,并为这些概念命名;然后,再把相似的概念归为范畴,并进一步挖掘范畴的性质和性质的维度,以确保从概念到范畴的提炼操作尽量科学贴切;随后,还要继续比较异同,进一步收集信息,然后将新数据与原始数据进一步比较,提炼主要范畴。在NVivo11.0中,概念化的过程即为自由节点或是树状节点建立的过程。

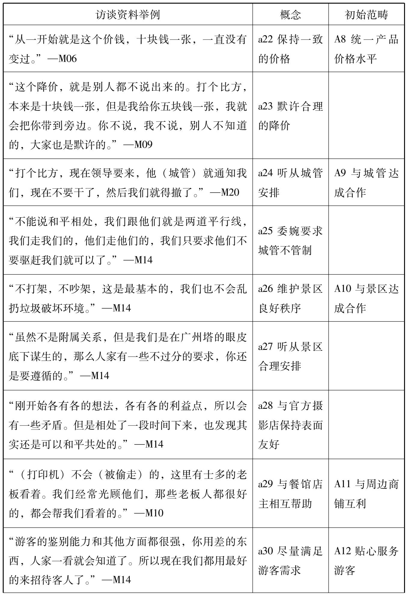
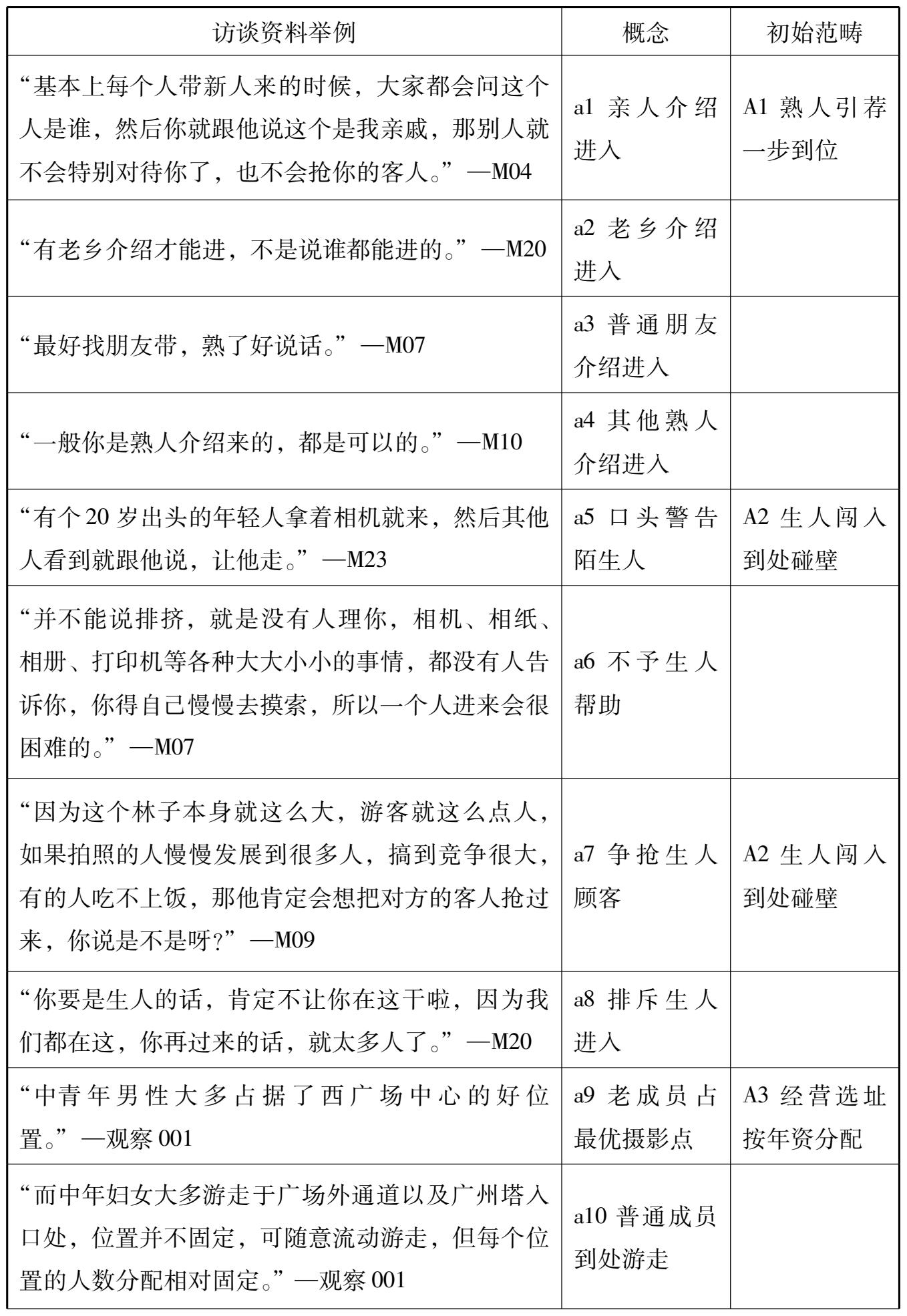
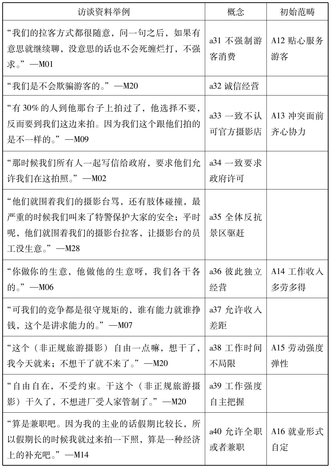
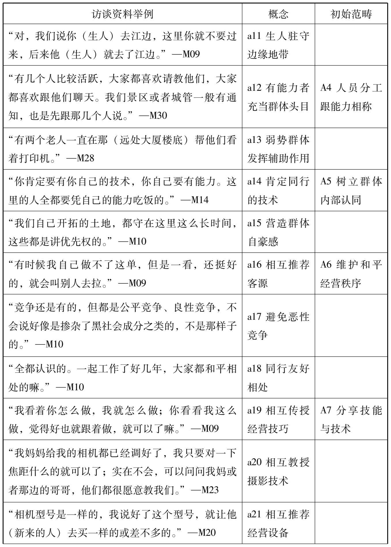
通过对所有获得资料的初步整理,本书最终获得 250多条原始资料语句及相对应的概念。由于初始概念数量较多且彼此存在一定的交叉,需要将初始概念进一步概括和提炼,并最终实现概念化和范畴化。因此,本书首先对这 250多条数据进行合并和初步概括,例如,“并不能说排挤,就是没有人理你,相机、相纸、相册、打印机等各种大大小小的事情,都没有人告诉你,你得自己慢慢去摸索,所以一个人进来会很困难的”和“客就那么多,整个广场也就这么大,你一个毫无关系的人来,实际上就是来跟我抢生意,就算我有多大的能力,有多自信,还是不想看到这种现象发生,所以我凭什么要帮你呢”合并为同一个意义单元,并赋予“不予生人帮助”的命名。通过对开放性编码内容反复多次的整理,最后得到 40个概念,16个初始范畴,具体如表1-4所示:

表1-4 开放性编码

(续上表)

(续上表)

(续上表)

二是主轴编码。主轴编码是指通过运用“因果条件→现象→脉络→中介条件→行动/互动策略→结果”这一典范模式,将开放性编码中得出的各项范畴联结在一起的过程。如果说经过第一步开放性编码所得到的范畴之间的关系还很模糊,范围也比较广泛,那么在这一阶段研究者可以根据所分析的现象将各个范畴联系在一起,对所有的概念进行新一轮的整合。在NVivo 11.0中,主轴编码的过程表现为树状节点的建立。具体的操作过程就是对开放性编码所得到的自由节点进行不断的比较、修正、删减与合并,建立具有归纳意义的树状节点。

通过仔细梳理开放性编码所形成的范畴的内在关系和本质特征,综合采取多种方法,将开放性编码得到的自由节点“A1熟人引荐一步到位”“A2生人闯入到处碰壁”2个自由节点归纳到“B1内外有别的进入机制”这一树状节点中;将“A3经营选址按年资分配”“A4人员分工跟能力相称”2个自由节点归纳到“B2等差有序的成员管理”这一树状节点中;将“A5树立群体内部认同”“A6维护和平经营秩序”“A7分享技能与技术”“A8统一产品价格水平”4个自由节点归纳到“B3互惠互利的内部合作”这一树状节点中;将“A9与城管达成合作”“A10与景区达成合作”“A11与周边商铺互利”“A12贴心服务游客”“A13冲突面前齐心协力”5个自由节点归纳到“B4规避冲突的对外策略”这一树状节点中;将“A14工作收入多劳多得”“A15劳动强度弹性”“A16就业形式自定”3个自由节点归纳到“B5自理盈亏的经营方式”这一树状节点中,具体见表1-5。

表1-5 主轴编码

(续上表)

注:表中参考点数量是指在NVivo 11.0中统计的各个节点所对应的语句的数量。

三是选择性编码。选择性编码是选择核心范畴,把它系统地和其他范畴予以联系,验证其间的关系,并把概念化尚未发展完备的范畴补充完整的过程。在这一过程中要识别出能统领其他范畴的核心范畴,并用所有的资料及由此开发出来的范畴、关系说明现象,也就是开发故事线,继续开发范畴使其具有更加细微、完备的特征。通过对开放性编码所得到的 16个范畴的继续考察,以及对主轴编码阶段所形成的 5个主要范畴的深入分析,结合原始资料和笔记、备忘录的比较,发现可以用“非正式行规”这个核心范畴来分析其他所有的范畴。

四是信度效度分析。质性研究的信效度主要体现在三个方面:一是内部效度,即原始资料的真实程度;二是转换性,即对原始资料的转换程度,例如将录音完整地转换成文字资料,则说明其转换性强;三是内部信度,如何取得可靠的资料,以及对资料的分析方法都可能对结果的可靠性产生影响。此外,使用多种来源的资料和数据有助于研究者全方位考虑问题,形成“三角验证”,使研究结果更加具有说服力。

为确保编码的有效性,笔者亲自参与了资料收集的全过程,从预调研、正式调研到补充调研,从问卷设计、访谈设计、访谈实施到文本资料收集,确保各个环节的真实性和科学性。在访谈过程中,笔者借助电子设备进行录音,严格按照受访者的原话对所得的音频资料进行转换,以避免研究者的主观意识对资料转换的客观性产生影响。在数据分析的过程中,笔者前后两次对资料进行独立编码,并根据两次编码的异同进行反复修改,最终形成一致的结果。

(2)UCINET社会网络分析。

广州塔周边的非正规旅游摄影从业者的自组织过程实际上就是社会网络不断发展的纵向过程,具有重要的借鉴作用。然而,由于社会网络关系涉及非常隐私的问题,再加上旅游非正规群体与生俱来的“排外性”,本书难以通过完善的社会网调查问卷来还原广州塔周边的非正规旅游摄影从业者的网络演变。因此,本书将通过“线人”的方式收集资料,即研究者通过与多个线人进行长时间访谈,记录被研究对象之间的各种社会关系,构建关系矩阵并进行分析 [29] 。通过对“胖子”“王哥”等多名首批进入者进行访谈,模拟出三个重要阶段分别为 30×30、50×50、100×100的互动关系矩阵,并通过UCINET 6.0网络分析工具对互动关系矩阵进行数据处理,分析经过具体见表1-6。

表1-6 非正规旅游摄影从业者在不同阶段的互动关系

(续上表)

在模拟的过程中,本书把开拓期的 30名首批进入者分别命名为F1至F30,把发展期的 20名进入者分别命名为S1至S20,把自治期的 50名进入者分别命名为T1至T50。其中,F1与“胖子”(M09)对应,F2与“王哥”(M14)对应,两人与F3、F4共 4位首批进入者组成了非正规旅游摄影从业者的关键人物团体;而F5至F30、S1至S20、T1至T50等 96人只区分了不同的进入阶段,并没有与受访者M1至M31形成一一对应的关系。而在分析的过程中,本书基于表1-6的网络分析特点进行整体网分析,选择网络规模、网络密度、点度中心度三个关键性指标作为社会网络分析研究视角,见表1-7。

表1-7 非正规旅游摄影从业者群体在不同阶段的社会网络特征

(续上表)

(续上表)

(续上表)

(续上表)

本次社会网络分析以UCINET 6.0为主要工具,并以Excel为辅助工具。①群体规模:截至目前,广州塔周边非正规旅游摄影从业者的规模为100人左右,弹性范围为50人,即淡季时群体人数可减少至50人左右,一般发生在每年3、4月广州的雨季;而旺季的人数则可高达 150人甚至更多,一般发生在每年的春季、劳动节、国庆节、圣诞节等。②网络密度:该群体由始至终都是一个熟人社会,因而网络密度较大,保持为1.000,属于密集型社会网络结构。③网络中心性:从阶段 2开始,F1、F2、F3、F4号成员具有较高的点度中心度,是典型的“意见领袖”或者“关键人物”,这在阶段 3体现得尤为明显。

1.3.6 技术路线

本研究按照相应的技术路线(见图1-1),通过对群体自组织的整体历程、保障支撑与合作共享展开分析,力求在非正规群体生长演化过程中更好地解读其内部组织特征,形成对现有理论研究的呼应与补充。

图1-1 技术路线 35iHukxoXVm1eYgL2DtU8l7InwnzW8YWjp0fvB7SSCxtAfyOfUQFNt2DCfw+B9K5

点击中间区域
呼出菜单
上一章
目录
下一章
×

打开