购买
下载掌阅APP,畅读海量书库
立即打开
畅读海量书库
扫码下载掌阅APP

第一章
海洋经济和关概念与内涵

随着全球经济快速增长与海洋高新技术的不断发展,产业向海发展成为趋势,人类进入了大规模开发利用海洋的时期,海洋经济逐渐成为沿海国家国民经济和社会发展的重要支撑 。党的二十大报告提出“发展海洋经济,保护海洋生态环境,加快建设海洋强国”。习近平总书记围绕海洋发展发表了系列重要论述,创造性提出“海洋是高质量发展战略要地”这一科学论断,为推进海洋强国建设提供了根本遵循。根据《2022年中国自然资源统计公报》,我国拥有1.8万多公里大陆海岸线、1.4万多公里岛屿岸线,海洋经济发展空间广阔。科学合理开发海洋资源,拓展海洋经济发展新空间,是推进海洋强国建设、实现经济高质量发展的必由之路。在新发展格局下,面对当前国际经济增长乏力、不确定性风险加剧的新形势,海洋经济作为国民经济的重要增长极,受到了社会各界的高度关注。因此,有必要梳理海洋经济有关概念内涵,以期为海洋产业高质量发展提供理论支撑。

一、海洋经济

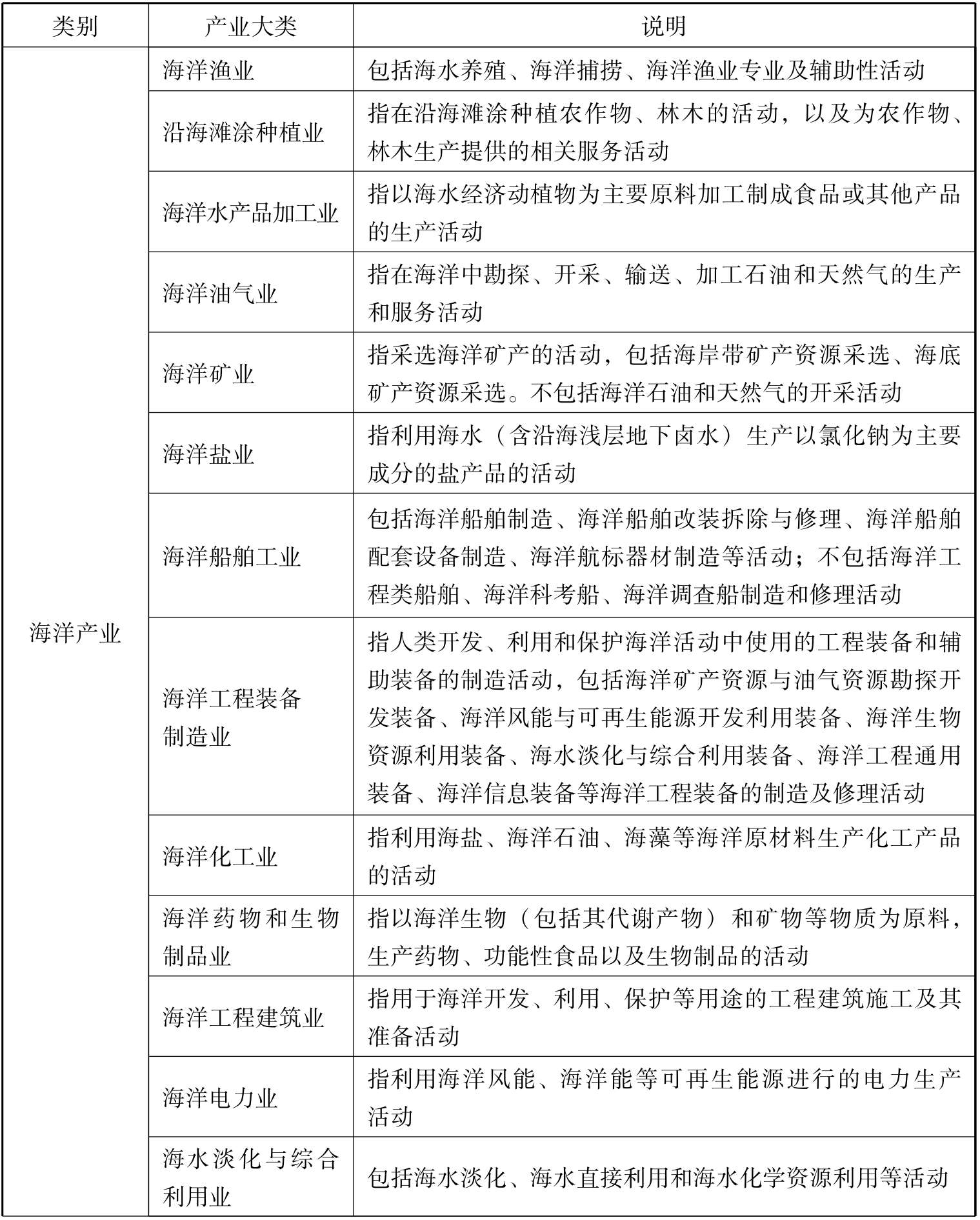
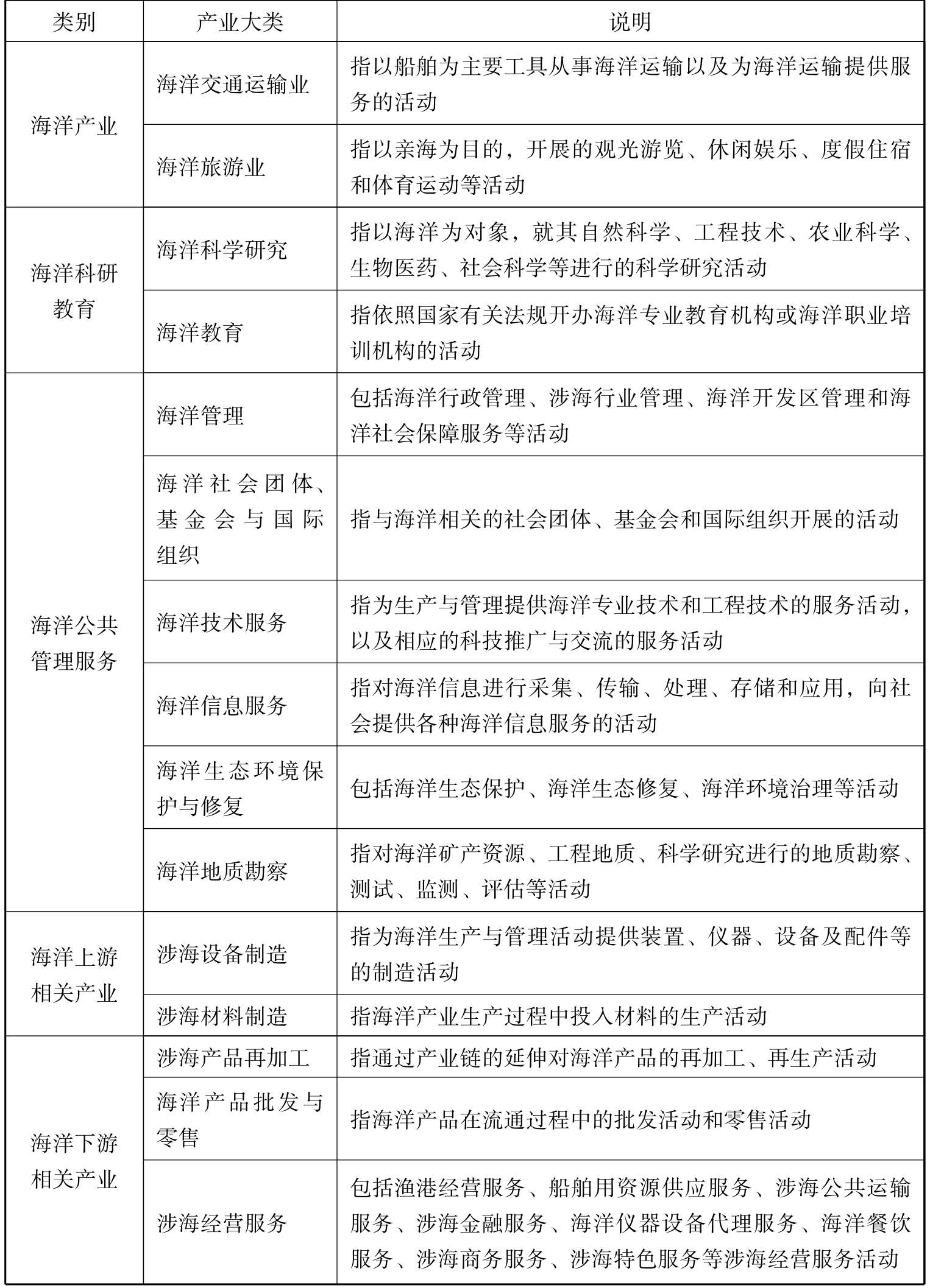
国务院2003年发布的《全国海洋经济发展规划纲要》中明确,海洋经济是开发利用海洋的各类产业及相关经济活动的总和,即直接或间接依靠海洋资源及空间而进行的相关产业活动,具体包括海洋渔业、海洋油气业、海洋交通运输业、海洋船舶工业、滨海旅游业等。根据《海洋及相关产业分类》(GB/T 20794—2021),海洋产业是指开发、利用和保护海洋所进行的生产和服务活动,具体可以划分为海洋产业、海洋科研教育、海洋公共管理服务、海洋上游相关产业、海洋下游相关产业5 个类别,下分28 个产业大类、121 个产业中类、362 个产业小类(见表1-1)。

表1-1 海洋及相关产业分类

(续上表)

资料来源:《海洋及相关产业分类》(GB/T 20794-2021)。

二、海洋六大产业

广东作为我国海洋经济开放合作的前沿阵地,承担着引领国家海洋高质量发展和科技自主创新的重大使命。近年来,广东立足全省海洋资源禀赋,大力推动海洋经济质量变革、效益变革、动力变革,以海洋电子信息产业、海上风电产业、海洋生物产业、海洋工程装备产业、天然气水合物产业、海洋公共服务产业六大海洋产业(以下统称海洋六大产业)为抓手,全面发展海洋经济(见表1-2)。《中共广东省委广东省人民政府印发关于贯彻落实〈粤港澳大湾区发展规划纲要〉的实施意见》《广东省推进粤港澳大湾区建设三年行动计划(2018—2020 年)》《广东省加快发展海洋六大产业行动方案(2019—2021 年)》等政策文件均提出要大力发展海洋六大产业,为全面建设海洋强省提供了系统行动方案。

表1-2 海洋六大产业内涵一览表

(续上表)

资料来源:《广东省海洋六大产业发展蓝皮书2022》。

三、海洋经济空间

海洋经济空间是海洋经济发展的载体,能够为海洋资源的开发利用及相关经济活动提供支撑,与海洋经济发展密切相关。李山和赵璐将海洋经济空间理解为经济活动的空间组合,重点研究经济发展的空间分异规律 。易爱军等更为侧重海洋经济空间的经济属性,将其内涵归纳为海洋经济产业链条完备度、科技含量以及所涉及的范围和领域三个维度,主要关注海洋产业的发展规模与质量 。高晓彤等从空间网络视角审视区域海洋经济活动,更加聚焦海洋经济空间的区际联结 。综合目前研究来看,学界对海洋经济空间的内涵尚未形成共识。本文所指的海洋经济空间具体包含以下三个方面的内涵:一是地理空间。海洋经济活动的发生地由近岸近海向深海极地拓展。二是网络空间。单个城市的海洋经济发展离不开区域海洋经济网络,各个城市在海洋经济网络中扮演的角色有所差异。三是经济空间。海洋相关企业由个体发展向海洋企业集群、海洋产业集群协同发展转变。 IcgfWQj+U4gxgPpTHOpg9F1VhyUoAb/iuSud+xNIKM2Cw3anDK6nFH6ITojNPbb4

点击中间区域
呼出菜单
上一章
目录
下一章
×

打开