购买
下载掌阅APP,畅读海量书库
立即打开
畅读海量书库
扫码下载掌阅APP

第三章
海洋六大产业和关研究进展

一、海洋六大产业提出背景

习近平总书记对广东海洋经济工作高度重视、亲切关怀、寄予厚望,先后多次作出重要指示。其中,在参加2018年3 月的十三届全国人大一次会议广东代表团审议时强调,要把海洋经济等战略性新兴产业发展作为重中之重,构筑产业体系新支柱。在致2019中国海洋经济博览会的贺信中指出,海洋是高质量发展战略要地,要加快海洋科技创新步伐,提高海洋资源开发能力,培育壮大海洋战略性新兴产业。在2023年4月到广东考察时,强调要加强陆海统筹、山海互济,强化港产城整体布局,加强海洋生态保护,全面建设海洋强省。

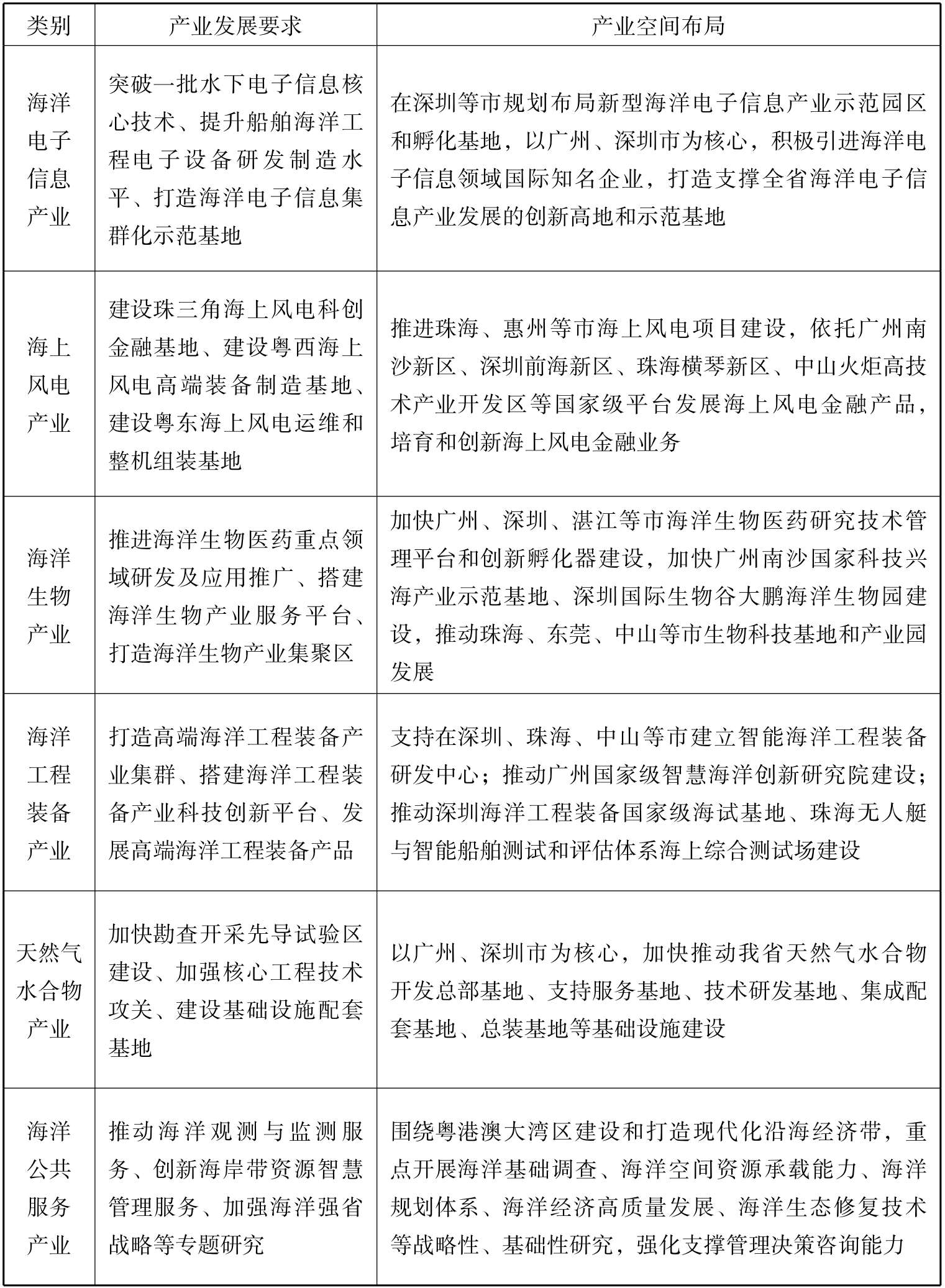
广东省委、省政府全面贯彻落实党的二十大精神和习近平总书记视察广东重要讲话、重要指示精神,以习近平总书记关于建设海洋强国的系列重要论述精神为根本指引,切实把海洋作为高质量发展的战略要地。2019 年,广东省多部门联合印发《广东省加快发展海洋六大产业行动方案(2019—2021 年)》,明确了六大产业的重点任务和产业空间布局要求(见表3-1),准确、系统地指导广东省海洋经济发展,为广东省未来一段时间内高质量发展海洋经济提供了重要的决策依据和抓手。

表3-1 广东省海洋六大产业相关政策要求

资料来源:《广东省加快发展海洋六大产业行动方案(2019—2021年)》。

二、海洋六大产业研究概述

海洋六大产业的提出使广东省海洋发展环境进一步优化 ,但学界关于海洋六大产业的整体研究尚不多见。王烨嘉等在海洋六大产业背景下,深入研究海洋战略性新兴产业的发展动力与环境,提出了支持核心技术突破、完善产业链、支撑产业集聚发展和强化品牌建设的发展路径,并从发展环境、人才支撑、资金支持等方面提出保障措施 。喻卫斌等指出,海洋六大产业互为关联产业,具有相似的生产要素以及技术投入需求,迫切需要构建管理规范、运行机制完善的海洋产业合作平台,促进资源的合理高效利用 。与此同时,也有一些学者分别对海洋六大产业展开研究。

(一)海洋电子信訁息产业

关于海洋电子信息产业的研究主要依循“现状总结—问题分析—策略建议”的研究范式。例如,潘洪军等从我国海洋电子技术的研究现状及与世界先进水平的差距出发,论述了开展海洋电子技术研究的重要性,提出加快发展相关产业的建议 ;郑有为等从产业创新的角度,剖析广东省海洋电子信息产业创新现状,基于现状问题提出创新能力提升措施 ;阳媛等分析了广东省海洋电子信息产业的发展环境,建议从完善上下游产业链、构建科技支撑平台体系、打造海洋电子信息产业创新高地以及开拓海洋电子市场几个方面探索其产业化发展路径 ;赵川平和倪晓磊立足人才培养的视角,以舟山市为例对如何建设海洋电子信息企业人才队伍提出若干建议

(二)海上风电产业

世界主要能源国家均高度重视可再生能源的开发利用,早期海上风电产业的研究主要集中于对发达国家能源战略与政策的分析,为国内风电产业布局提供指引。姜丽等分析了英国、法国、德国以及丹麦等国家的风能发电现状,指出国家政策倾向、风能市场以及基础设施建设能力是影响风能产业效率的关键因素 。随着技术的不断成熟,海上风电相关产业生产成本显著下降,从而促进了我国海上风电产业的快速发展。在新时期国家政策扶持下,如何科学有序地发展海上风电产业,合理规划发展空间布局是当前的研究热点 。相关学者也积极响应国家战略导向,其研究立足广东 、山东 、江苏 、福建 等海洋经济强省发展实际,并依次提出建议,为沿海地区布局风电场提供决策指引。

(三)海洋生物产业

海洋生物产业被公认为21世纪最有前途的产业之一。国内研究主要聚焦海洋生物医药与生物制品产业,总结了海洋生物研发状况 ,分析了产业化国际合作机制 ,提出健全产业标准体系 、刺激市场需求 以及积极引用科学技术和加强专业人才培养 等发展建议,为产业结构优化调整提供了参考。在完成产业发展现状梳理的基础上,越来越多的学者开始探索海洋生物产业的发展效率,研究视角从规模扩张转向发展质量提升,沈金生等分析了海洋生物医药产业要素配置效率,进一步厘定劳动力、资本、政策等要素的贡献 。周慧榆和白福臣构建指标评价了广东省海洋生物医药产业集聚度,指出需要进一步通过培育人才、强化政府作用、拓展市场以及鼓励企业投资等措施提升产业集聚水平

(四)海洋工程装备产业

在宏观经济政策领域,海洋工程装备产业现阶段的研究主要聚焦于布局现状、问题以及对策,部分学者结合沿海地区发展实际总结出该产业当前主要存在产业链短、配套能力弱、设计研发能力落后、深海装备起步较晚等问题,提出了编制产业规划、提升海工装备创新能力、完善产业政策、延长产业链等对策与建议 。随着创新驱动发展战略的不断推进,越来越多的学者关注到科技创新投入在海洋工程装备产业的重要地位。武晓岚在比较40 家企业的研发投入情况后,总结认为研发投入及其绩效是制约海洋工程装备产业全球竞争力提升的关键因素 ;贾鸿宇等在总结4家企业的智能化转型成功案例以及2所高校最新的智能制造研究成果的基础上,归纳总结出海洋工程装备产业在管理智能化和生产线智能化两个方面的转型路径

(五)天然气水合物产业

天然气水合物是一种天然的绿色能源,对于开采以及环境保护的要求极高,因此天然气水合物产业在全球范围内还处于成长初级阶段,尚未形成完整的产业链 。当前研究主要集中于我国天然气水合物勘探开发、政策规划等方面的工作进展的梳理 ,展望产业化关键技术路线 ,并提出了加大天然气水合物资源调查力度与勘探开发技术攻关 、制定天然气水合物支持政策 、加快促进产业创新发展 以及积极推进能源金融发展和强化海洋人才队伍支撑 等方面的政策建议。

(六)海洋公共服务产业

我国海洋公共服务产业起步较晚,在早期研究中,学者更多地把海洋公共服务作为海洋经济发展的辅助工具 ,多围绕着海洋公共服务概念界定 、供给体系与平台构建 以及供给能力评价 等方面展开论述,对海洋公共服务的经济产业属性认知不足。也有学者基于宏观经济学视角对海洋公共服务产业进行分析,研究区域主要集中在粤港澳大湾区或广东省,总结当前产业发展中存在的不足,包括海洋公共服务科技水平不高、区域布局不协调、发展未成规模、市场化程度较低、国际交流不足等问题

三、海洋六大产业研究述评

当前,关于海洋六大产业的研究已经积累了初步的成果,其对于广东省海洋六大产业的发展具有积极的支撑作用。但随着海洋六大产业发展阶段的不断深入、发展水平的不断提升,未来还需要进一步丰富与强化相关研究成果。结合近几年的研究热点,对接国家、省市相关政策,未来广东省海洋六大产业融合发展研究还可从研究对象、研究尺度和研究内容三个方面进一步延伸与拓展。

在研究对象层面,可由单一产业转向创新产业集群。伴随海洋六大产业政策出台,不少学者积极迎合政策热点,从广东省海洋经济发展现状出发,梳理不同海洋经济产业类型的制约要素及主要存在问题,提出了产业优化路径,为解决产业发展中的难点提供了借鉴意义。高质量发展背景下,产业集群具有降低企业创新成本、推动产业链协同发展的重要作用,需要总结不同类型海洋产业融合发展的普遍性规律,开展集群质量变革,推动海洋六大产业供给向中高端跃升

在研究尺度方面,可从局地视角转向跨区融合协作。广东海洋第一、第二产业已初步形成产业链条,而港澳地区则拥有先进的综合海洋服务业,两者形成明显的比较优势和互补优势,探讨粤港澳海洋经济协同发展的实施路径具有重要意义 。当前研究已经逐渐从对广东省 、香港 、澳门 的海洋经济发展现状及问题开展研究,转向讨论区域海洋产业分工、联系、整合等内容 ,为区域海洋经济整体水平提升提供理论依据。未来可以此为基础,细化基于海洋六大产业在不同城市之间的产业分工与合作关系,为其实现更高水平的区域协同发展提供理论指导。

在研究内容方面,可从经验模式总结转向机制体制创新。广东省海洋六大产业融合发展尚处于起步阶段,现阶段研究大多以实践做法、经验总结、定性分析等为主,研究的重点集中于发展模式、问题剖析及政策建议。未来亟待对海洋六大产业的外部驱动因素分析与内部运行机制开展深入研究,为促进多方参与海洋产业体系开发提供决策支持。 /E2Ro2VH/03PsAs8YHU11d9PAe2bSLRhM5XpmpO9XsSKeDez+9S+H4XffXaFZsRA

点击中间区域
呼出菜单
上一章
目录
下一章
×

打开