



海洋工程装备的应用覆盖多个领域,包括勘探、开采、加工、储运、管理和后勤服务等。这些装备具有科技含量高、资本投入大、产品产出高等特点,同时伴随着高附加值和高风险。海洋工程装备集先进制造、信息、新材料等高新技术于一身,对推动国民经济发展起着重要的作用。海洋工程装备属于高度复杂的设备,其制造和开发需要投入大量资金和人力资源,同时伴随着极高的风险。海洋工程装备的产业链主要涉及三个核心环节:装备设计、装备总装建造和配套设备。各个环节相互衔接,共同构成了海洋工程装备的整个产业链。海洋工程装备制造业的发展可以带动整个产业链的发展,推动整个行业的发展。
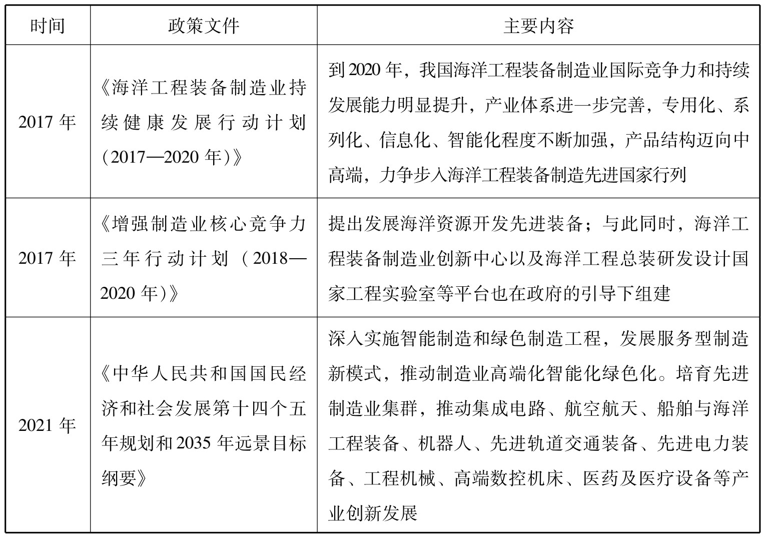
在《中国制造2025》中,国家将海洋工程装备及高技术船舶列为重点推动领域,旨在提升深海探测、资源开发利用和海上作业保障装备的开发能力。国家和省市级层面的政策分别见表2-1、表2-2。
表2-1 国家层面政策
(续上表)
资料来源:根据公开资料整理。
表2-2 省市级层面政策
(续上表)
(续上表)
(续上表)
资料来源:根据公开资料整理。
在众多有利政策的支持下,2023年中国海洋工程装备制造业营收达872亿元;预计2024年,中国海洋工程装备制造业营收将突破950亿元。主要增长得益于国内油气资源开发、海上风电安装船、深远海科学考察与试验等领域的旺盛需求,涌现出了众多突出的海洋工程装备案例,深海装备研制产业和新科技成果层出不穷。例如,“蛟龙”号、“深蓝一号”、“蓝鲸1号”等中国重大的海洋工程装置,以及广东自主研发的抗台风型漂浮式海洋风电机组成功并网发电,渤海浅水水下采油树系统通过了海试等,标志着中国在海上高端技术装备开发方面的能力逐步提升。
典型的海工装备船代表有:①国信一号。具有新设备和较高建造难度的全球第一艘深海封闭式养殖工船,由青岛北海造船组建,通过优化工艺工法,集中力量与智慧攻克了多个关键技术和施工难点,包括特殊分段建造、舱室特殊涂料施工、养殖设备调试和振动噪声控制等,在占据全球高端渔业养殖装备制高点中留下了“青岛印记”。②深海一号。作为全球首座十万吨级深水半潜式生产储油平台,由海洋石油工程股份有限公司自主建造,拥有2.4万个零部件,最大排水量11万吨。深海一号的建造涉及多项世界顶尖创新和核心技术,推动中国在海洋石油勘探开发方面迈入“超深水时代”。
重要的海工装备企业代表有:①大船重工(大连造船厂),于20世纪60年代成立,已形成完整和成熟的产业链,包括海洋工程设备的上游原料支持、中游的设备制造以及下游的油气开发,为中国的海洋工程行业提供了强大的支持。②海洋石油工程(青岛)有限公司,作为中国海上石油船舶制造业中的领军公司,已建成并交付了多项关键性的技术装备,包括全球最大的亚马尔LNG核心工艺模块、海上油气工厂P70、FPSO、“海洋石油119”以及“深海一号”能源站等项目。③青岛武船重工有限公司,作为一家专业从事海洋工程装备、桥梁、钢结构等制造的企业,曾参与了举世瞩目的青岛海湾大桥、烟台打捞局工程船、龙口跨海大桥等重点项目的建设。④烟台中集来福士海洋工程有限公司,作为一家专业从事海洋工程装备设计、制造和维修的企业,曾建造了全球最大的自升式钻井平台“蓝鲸1号”和“蓝鲸2号”,以及2024年6月交付的“3060”系列2200T自升式风电安装船等著名海洋工程装备。⑤威海华东数控股份有限公司,作为一家专业从事大型数控切割机、龙门数控机床等高端装备研发、生产的企业,该公司曾为全球最大的船用曲轴制造企业、中国最大的海洋工程装备制造企业等提供大型数控切割机等成套设备。
2022年中国海洋工程装备进口金额为28.5亿美元,出口金额为53.2亿美元。2023年第一季度,中国海洋工程装备进口金额为7.8亿美元,出口金额为14.6亿美元。中国海洋工程装备进出口市场需求的变化主要受到以下几个方面的影响:
国际油价波动是影响中国海洋工程装备进出口成本的因素,也是影响海洋油气资源开发装备市场需求的重要因素。国际油价上涨时,海洋油气资源开发的利润空间增大,开发商的投资意愿增强,对海洋油气资源开发装备的需求增加;反之,当国际油价下跌时,海洋油气资源开发的利润空间缩小,开发商的投资意愿减弱,对海洋油气资源开发装备的需求减少。近年来,受新冠疫情、地缘政治、市场供需变化等多重因素的影响,国际油价呈现波动上升的态势。2022年,国际油价大幅波动,从年初的80多美元/桶涨至4月的120多美元/桶,随后又逐步回落至年底的80多美元/桶。2023年,国际原油价格继续下降,对中国海洋工程装备进出口市场需求产生了抑制作用。
中国海洋工程装备制造业在激烈竞争的国际市场并不占据绝对优势。国际市场竞争的激烈化是影响中国海洋工程装备制造业的重要因素之一,中国在海洋工程装备制造领域面临来自欧美、日韩等国家和地区的强劲竞争。这些国家和地区拥有较强的技术、品牌和市场优势,能够提供高端、高质、高效的海洋工程装备产品和服务,满足多样化的客户需求。相比之下,中国海洋工程装备制造业在技术水平、产品质量、服务能力等方面存在一定的差距和不足,难以与国际竞争对手抗衡。因此,中国海洋工程装备制造业在国际市场更多地处于被动应对和低价竞争的局面,出口金额逐渐减少。
海洋环境保护政策是激励海洋工程装备制造业发展的重要因素。各国政府为了促进海洋经济发展和保护海洋环境,相继出台了一系列政策措施。例如,欧盟提出了“蓝色增长”战略,旨在推动海洋可再生能源、海底矿产资源、蓝色生物技术等领域的发展;美国提出了“蓝色经济”计划,旨在加强海洋科学研究、海洋资源开发、海洋环境保护等方面的合作;日本提出了“海洋大国”战略,旨在提升海洋工程装备制造业的国际竞争力和影响力。这些政策措施对中国构建全球领先的海洋工程装备制造业集群,形成了显著的竞争关系。
随着全球经济的发展和人类文明的进步,海洋工程已成为当今世界研究和发展的一个重要领域。海洋能源、渔业、石油天然气开采等工程需要广泛运用各种海洋工程装备。因此,世界海洋工程装备市场也随之壮大,成为各国企业开拓市场的重要机遇。
海洋工程装备制造业是海洋经济的重要组成部分,作为高新技术产业的重要领域之一,对各国的技术创新和产业升级都具有积极的推动作用,可以带动如船舶制造、海洋交通运输、海洋资源开发等相关产业的发展,加快形成产业生态系统,促进制造业产业内部的优化和升级,推动产业链上下游企业之间的协同和共赢,提高整个产业的竞争力和稳定性,吸引先进技术和人才,提高产业附加值和市场竞争力,推动产业的技术创新和转型升级,促进经济的持续健康发展,提高海洋大国在全球海洋工程领域的竞争力和影响力。
海洋工程装备行业市场规模逐年扩大,海洋工程市场正进入蓬勃发展期,越来越多的企业涌入市场。数据显示,2019年北美地区海洋工程装备的市场份额增长了2.1%。预计到2025年,全球海洋工程装备市场规模将达到2000亿美元。一是海洋资源开发将成为各国战略性产业之一。随着各国对海洋经济的重视和海洋权益的维护,对海洋资源开发利用的投入和支持将不断加大。特别是在深水油气资源开发、海上风电建设、深远海科学考察等领域,海洋装备制造行业将迎来新的市场机遇和挑战。二是国际市场对海洋资源开发的需求增加。随着全球经济复苏和国际油价上涨,各国对海洋资源开发利用的需求也将增加,尤其是在非传统油气区域如非洲、拉美等地区。为了应对气候变化和实现碳达峰目标,各国也将加大对可再生能源的使用,其中海上风电作为一种清洁、高效、稳定的能源形式,将受到更多的关注和支持。此外,随着人类对深远海的科学认知和利用不断提升,深远海综合科学考察与试验也将成为国际合作的重要领域。三是海洋环保设备市场日益升温。随着全球环保热潮的兴起,海洋环保设备市场也开始发力。海洋环保设备是未来发展的重点领域,将会有大量的社会和人力物力投入,这意味着海洋环保设备市场具有巨大的潜力。
海底开采技术的不断提升也促进了海洋工程装备行业的发展。在石油天然气开采领域,万吨级的海洋凿岩船和海洋平台已成为常态。德国MAN公司在2019年实现了高速发电打捞器的工业化生产,而挪威OceaneeringAS的新型远程作业设备更是大大提高了深水油气开采效率,这也为海洋工程装备行业的未来带来了一系列的可能性。一是海洋工程装备制造行业技术创新和研发投入的加强。为了适应市场需求的变化和满足客户的需求,海洋装备制造行业将不断加大技术创新和研发投入,突破关键技术和装备的瓶颈,提升海洋工程装备制造行业的技术水平和竞争力。在高端产品自主化、深水作业能力、智能化和绿色化等方面,海洋工程装备制造行业将取得重大的技术创新突破。二是国际海洋工程装备制造业的技术创新和研发投入。在国际市场上,随着人工智能、大数据、云计算等新技术的飞速发展,国际海洋工程装备制造业也将不断推出具有智能化和绿色化特征的海洋工程装备产品与服务,提高海洋工程装备的安全性、效率性、环保性等。国际海洋工程装备制造业也将加强对新兴领域如深海采矿、海上风电、蓝色生物技术等的技术创新和研发投入,拓展海洋工程装备的应用范围和市场空间。无人驾驶技术已经在多个领域得到应用,而在海洋工程领域,无人艇、无人潜航器等工程设备也在不断研发,将为海洋工程发展提供安全可靠、节省人力、提高工效等多方面的保障。
(1)推动海洋经济的发展。海洋工程装备制造为海洋资源的开发和利用提供了必要的技术支持,包括勘探、开发和环保设备,这有助于满足人类对海洋资源的需求,推动海洋经济的发展。海洋工程装备制造的研究也可以促进相关领域的技术创新和进步,提高海洋资源开发的效率和可持续性。
(2)保护海洋生态环境。通过研究海洋工程装备制造的过程,可以推动环保设备的研发和应用,提高海洋资源开发的可持续性,避免对海洋生态环境造成过度破坏。海洋工程装备制造的研究对于保护海洋生态环境具有重要意义,有助于实现海洋资源的可持续利用与保护。
(1)更好地开发海洋资源。随着人类对海洋资源需求的不断增加,海洋工程装备制造业的研究和发展变得越来越重要。海洋工程装备制造是开发利用海洋资源的基础和关键,包括海洋石油、天然气、矿物资源的开发,以及海洋渔业、旅游业等相关产业的发展。
(2)更好地保障海洋生态环境。海洋工程装备制造业的研究和发展也有助于保护海洋生态环境。海洋环境污染和生态破坏对全球气候和生态系统产生严重影响,而海洋工程装备制造可以帮助研发环保设备和技术,减少海洋污染,保护海洋生态。
(3)更好地推动海洋经济发展。海洋工程装备制造业是现代海洋产业中不可缺少的部分,对经济发展具有重要作用。研究和开发更高效、更安全、更智能的海洋工程装备,可以促进海洋经济的发展,提高国家的经济实力和技术水平。
(4)更好地参与国际市场竞争。在全球海洋资源开发和利用的竞争中,海洋工程装备制造的研究和发展是一个国家国际竞争能力的重要体现。发展具有自主知识产权的海洋工程装备,可以提高国家的科技水平和国际竞争力。