



质性研究方法是整个人类学中非常重要的研究方法,并愈发受到整个学术界的重视。质性研究及其内部的各种研究取向是整个社会科学领域内部不可或缺的一部分
,并处于持续的发展与对话中
,这一点我们从每年的定性研究年度会议(The Annual Congress for Qualitative Inquiry)收到的超过55 个国家与40 个学科的投稿中可窥一斑。
基于解释主义的范式,质性研究得以帮助我们走近他人的生活、我们的研究,以及我们自己。
在讨论质性研究方法之前,我会先用一些案例,跟大家讲讲访谈法,比如访谈法究竟有什么样的特点,以及它在什么样的研究当中能够发挥优势。此外,我还会介绍访谈法的研究流程,以及质性研究方法应该如何取样。
学习这门课的学生(学习质性研究的读者)大部分有做访谈的经验。那么,访谈法是一种什么样的研究方法?
有的读者会说,不知道访谈法是什么样子的;还有的读者说,看过别人用访谈法发的SCI论文,想知道是怎么做的。我们总要先看到别人怎么做,才知道自己要怎么做。所以,为了回答这个问题,我对六名受过正统学术训练的学术伙伴进行了简单的访谈。我希望读者通过阅读这些记录,不仅知道访谈法是什么,更重要的是,知道通过访谈可以得到哪些不一样的信息。
【 访谈1 】
访谈对象:A,国内某大学公共管理学“青椒”(青年教师),研究工作中90%是量化研究、10%是质性研究。
亭亭:我有一门研究方法课程,我想问问你用访谈法的感受。
A:这个问题有点大,你要跟我语音聊吗?
(点评:这是一个绝佳的访谈对象,他很有意愿跟我沟通,而且他觉得打字已经不足以表达他的很多想法,希望直接语音沟通。如果我们在研究过程中能遇到这样的研究对象,是非常幸运的一件事。)
亭亭:不用展开太多,我只是要做一页PPT,需要问问我的合作者们怎么看待访谈法。我还想问一个问题,就是在访谈过程当中,访谈法有没有给过你惊喜?
(点评:如果访谈对象想把访谈做得过大,或者是他想讨论的内容范畴太大,那么我们可以通过一些聊天的技巧,把他拉回到我们想要的范畴里面,比如告知“我只是要做一页PPT”。)
A:访谈对我来说最大的魅力是我可以去了解这个人,他(或她)有自己的想法、有血有肉、有故事,不是那种绝对的、刻板的、被设定的样子。哪怕他戴着面具,或者因为职业、身份限制而跟我说一些官方的话,这对我来说也是他自己的一部分。我还是能从中窥见“他在冠冕堂皇地说一些不真实的想法”“他的职业或身份给了他一些限制”“他还不太信任我”,等等,这些对我来说都是有趣的。
访谈的惊喜有很多,最兴奋的时候是被访者聊到两类话题时:一类是与研究问题密切相关的关键问题,他们的话使得我研究的深度和清晰度有了质的飞跃,甚至对于文章写作的结构和推进都起到了重要作用;另一类是一些完全出乎意料的、与自己设想不一样的回答,这些回答往往不是推翻假设或研究问题的(如果是那样就麻烦了),而是对这些问题给出了全新的解释,更新了我的认知,这会让我感到很兴奋。
[点评:A的研究领域是公共行政管理,其访谈对象可能会因为自己的职业或身份而说一些官方的话,甚至抵触访谈,这在政治相关的研究中是很常见的。
但深度的访谈可以让他们抛开身份,说出真实的想法,而不仅仅是讲述一些“官方的故事”(official story)。
所以,访谈法能为我们呈现立体的访谈对象,并且让我们意识到,我们原来的认识可能不足以框住想要研究的问题。]
A:还有一种惊喜,是我的被访者变成了我特别好的朋友。我们三观契合,后来会发展成可以一起吃饭、看剧、聊天、聚会的那种好朋友。
(点评:与做实验或发问卷不同,访谈法不仅仅是一种研究方法,它还意味着我们研究者的生活界限被打开。在质性研究中我们会发现,中产阶层的学者能够理解街头的亚文化群体,信仰共产主义的学者也可以考察伊斯兰教的世界
,它让我们的生命经验与受访者之间发生比较深层次的连接。)
【 访谈2 】
访谈对象:B,东部某高校传播学“青椒”,研究工作中99%是质性研究。
亭亭:作为一个研究者,访谈对你来说是一种什么样的研究方法?我上研究方法课程要讲这个话题,可以讲讲你自己的个人体验吗?
(点评:我在第一个访谈当中问的问题有点太宽泛了,对方觉得要回答的东西太多了,所以这次我把问题修改了一下。)
B:我觉得这个方法最大的魅力就是它的开放性和探索性,它可以给研究者带来意想不到的发现。通过访谈可以更深切地认识到人的复杂性,这是用模型和变量很难体现的。
(点评:B在这里将访谈法和其他研究方法进行了比较。在B看来,人的复杂性是模型和变量很难体现的,而访谈法能带给我们一些和科班式的学术研究不一样的东西。)
亭亭:谢谢!
B:你会怎么回答这个问题啊?
亭亭:我都没想过。
(点评:这是一个特别好的交流。一个好的访谈往往是双向的沟通,就是对方也会问我“你会怎么回答这个问题”。我们在第三章、第四章还会就“一个好的访谈是什么样子”的话题继续进行讨论。)
亭亭:我对人际关系中异类的故事特别感兴趣,在做学术工作之前做过DJ,很爱跟人聊天。文学作品中我也特别喜欢故事性很强的,后来发现这是谋生的重要技能。
B:你的生活太丰富了!另外,好多学生觉得访谈简单,其他方法不会用,就来问我怎么做访谈。
(点评:这确实是我们在教学生活当中经常碰见的一个现实场景。当我们发现学生做不了模型研究,也做不了变量控制研究,那就试试访谈法吧。)
【 访谈3 】
访谈对象:C,香港某高校社会学博士,现任职于某教辅机构,研究工作中90%是质性研究。
亭亭:作为一个研究者,访谈对你来说是怎样的一种研究方法?我上研究方法课程要讲这个话题,可以讲讲你自己的个人体验吗?
C:短暂地和人建立联系,看到对方眼里的世界。
(点评:这也是非常重要的一点,我们在接下来的章节中还会重点介绍。在质性研究看来,这个世界的诠释是基于对方眼里的世界,而不是基于研究者的先验认识,比如我的先验认识。
)
亭亭(追问):你还记不记得访谈中令你难忘的惊喜?
C:经常有受访者送吃的给我。我去一个老奶奶家访谈,告别的时候,那个老奶奶给我做了饭吃。我那时刚好被前任甩了,老奶奶看我很失落,就安慰我说:“人好不容易走到一起,也总是会分开的。”我得到了安慰,虽然老奶奶可能以为我是舍不得离开田野。
亭亭:这个太经典了!
(点评:C当时在我国西南地区的农村做一项关于穆斯林女性的田野研究,在跟访谈对象告别的时候,老奶奶给他做了一顿饭吃。他当时失恋了,觉得很失落,而老奶奶以为他舍不得离开田野,一直安慰他。这是一个特别经典的例子。我们离开田野的时候,会带着一些没有写进论文中的宝贵回忆,这些回忆将来会帮助我们再一次亲临现场。之后我们会讨论如何在研究之后再次恢复对田野的记忆,这时候我们会很依赖这类个人化的小故事。通过这些小故事可以看到,我们田野研究者与被研究者之间的距离是很近的,因为对方会进入我们的生命当中,与我们紧密联系在一起。对于在地的田野研究,研究者会深入被研究者的生活场景,与被研究者进行非常紧密的连接。)
【 访谈4 】
访谈对象:D,发展人类学博士,丹麦任博士后,研究工作全部是质性研究。(发展人类学是人类学的一个分支,关注全球化、治理技术、飞速的经济变化与资本主义
,在欧洲各国都比较热门。这个研究领域里面只有质性研究,并且对量化研究有非常强的批判色彩。实际上,发展人类学整个学科的基础就是对量化研究,或者说实证主义的认识论和方法论的批判,基于此来认识“发展”往往会导致对“发展”背后的社会文化变迁和少数群体境遇的忽视。
)
亭亭:作为一个研究者,访谈对你来说是一种什么样的研究方法?我上研究方法课程要讲这个话题,讲讲你自己的个人体验吧?
D:对我来说就是谋生技能吧?因为我不会用也不喜欢用别的研究方法。
[点评:这里提到了一个词——“喜欢”,这个词相当重要。因为质性研究不是我们在所有的研究工具里面的一个选项那么简单,这种选择是基于一种偏好。我们想要的研究是什么样子的?是想要了解访谈对象眼里的世界,了解他们诠释出来的经验,还是想要进行很科学、很规范、有明确步骤的研究?我们想要选择的研究方法,与我们的偏好乃至三观有同样重要的关联,这就是学术研究的自反性(self-reflexivity)。有人认为这是学术研究不应该有的“累赘”,也有人认为这正是研究者的智慧,而质性研究往往采取后者的态度,选择拥抱自身对世界已有的经验。
]
亭亭:为什么不喜欢用别的方法呢?
D:我之前受到的训练是做问卷调查、扎根理论和编程。这些方法非常机械,要求你排除一切现实的问题去产出论文。我感觉这些方法没有教会人如何面对现实、怎么跟现实打交道,而是在教人如何“制造合乎假设的现实”。
(点评:看起来D已经对研究方法有比较深的认知了,而且他已经把非常讲究步骤和科学性的研究方法排除在选择范畴之外,这是另一种对访谈法的认可。)
亭亭:我最近使用了实验法,发现演绎推理(deductive thinking)也有它的奥妙。
(点评:质性研究会不会被量化批判为不客观、不科学?会。在20 世纪80年代的美国,量化研究和质性研究之间关于研究范式和研究方法论的争吵甚至演变成了一场“学术战争”,并蔓延到了其他西方国家,以及日本、印度和韩国等地。
但质性研究也会认为,量化研究所谓的客观和科学其实是被建构起来的概念,它将复杂的社会现象简单地表现为数字,也忽略了社会个体的心理状态和意义建构。
这种争论已经在学术界持续了半个世纪。当然,也有不少学者认为,两种研究范式并非水火不容,在采取“后实证主义”研究取向的学者那里,认识论上的冲突更多属于哲学家关心的范畴,而研究者则应考虑如何使方法更好地服务于研究目的。事实上,不少当代社会学研究成果也的确出于两种研究方法的综合运用。
)
【 访谈5 】
访谈对象:E,心理学博士,研究工作中70%是量化研究、30%是质性研究。(心理学与发展人类学完全不一样,它的主流研究方法是量化研究,逻辑实证主义是其主流认识论基础
,偶尔会做一些质性研究。)
亭亭:作为一个研究者,访谈对你来说是一种什么样的研究方法?我上研究方法课程要讲这个话题,讲讲你自己的个人体验吧?
E:我感觉访谈就是一个比较全面的信息收集的渠道。我通常做的是半结构式访谈。根据受访者对我预设问题的回答,我可能会做一些追问,然后也会问他们还有什么想说的。相比问卷,访谈呈现的信息肯定是更丰富和立体的。有时候受访者会给我一些出乎我原先预设的回答,让我感到十分惊喜。
(点评:这里有一个非常好的访谈技巧,就是在访谈过程中或者访谈结束后,我们可以再问一下访谈对象,你觉得我们还有没有没有问到的问题、还有没有想要补充的部分。)
E:我觉得访谈是考验技巧的,也考验一个人的自我觉察——是否对访谈中的语言、情绪、关系保持敏感。有时候对方是熟人,会更相信你,更愿意说一些事;但有的时候,在某些内容上,对方可能不愿意多说或有所掩饰。
(点评:访谈做得好不好,重点不在于它的科学性和步骤,而在于我们自己的秉性,也就是说我们自己是不是一个能让对方愿意好好交谈的人,对方愿不愿意跟我们展开来说。
这个话题我们之后还会讲到。)
E:比如有一次我在访谈女性生育的体验,我问完问题之后询问对方,你觉得有什么地方我没问到。对方主动提出,她觉得我没有问到生育是如何影响了她和伴侣的关系,特别是性生活的部分。我当时真没想到能在第一次访谈里就谈到这个话题。
(点评:这里我想给大家介绍一本书,叫《我在现场:性社会学田野调查笔记》
,是学者黄盈盈对于“红灯区”的访谈。作为学者,特别是在经历了漫长的求学过程之后,我们的生活其实是非常局限的,并且是相对保守的。我们有时候会觉得对方可能不好意思讨论某个话题,这实际上是我们自己的投射,打不开话匣子的其实是我们。在后面讲到访谈技巧的时候,我们会重点讨论这个话题,比如究竟如何去探索边界,以及我们如何把自己的边界全部拆掉,变成一个通达的人,从而打开话匣子,跟对方畅聊。)
【 访谈6 】
访谈对象:F,国内某大学传播学“青椒”,研究工作中量化研究和质性研究各占50%。
亭亭:作为一个研究者,访谈对你来说是一种什么样的研究方法?我上研究方法课程要讲这个话题,讲讲你自己的个人体验吧?
F:访谈其实比量化研究还要快速和有效。因为对于量化研究来说,首先要确定理论框架和变量之间的关系,以及所有研究变量要怎么去定义、怎么去测量,这些变量之间的关系是什么,再设计问卷。所以,量化研究前期的准备过程其实是非常漫长而无趣的,需要不断地读文献并进行理论思考。相比之下,访谈是一种定性的方法。访谈数据从田野中来,所以你可以先带着问题进入田野并开始访谈,再去回应理论。这就是定量研究和定性研究方法论上的不同。所以我觉得,访谈应该是最有效、最快速接触数据,并且让数据反馈理论的方法。
(点评:传播学与心理学、发展学、人类学这些学科不同,它对研究方法没有特别强的偏好,只要有用都可以。对于传播学来说,量化和质性研究大部分时候是二分江山。相对来说,定量研究更受到国外传播学的重视,在1980—1999年,国际上十种主要新闻传播学期刊中的定量研究占比接近70%。
而中国新闻传播学研究方法则更偏向定性研究。
)
F:我的很多访谈都让我很惊喜,因为我研究的主题都是自己喜欢的,比如城市行走、时尚博主,这是我个人做研究的特征,这个不能说好或者坏。当访谈对象答应接受我的访谈时,我是很高兴的,但是那个时候毕竟还没有见到访谈对象本人。所以对我来说,做访谈甚至有点像粉丝见到偶像的感觉,意味着我能够和一个长时间以来感兴趣的人面对面坐着,非常坦诚地谈论私密的话题,这件事本身就让我十分惊喜。
(点评:我们会选择自己感兴趣的人去进行研究,我们对人的兴趣可能多于对研究题目的兴趣。)
通过前面的案例,我们可以总结出访谈法的几个特点:
(1)访谈法不是一种“高大上”的研究方法,也不是一种能快速高效产出论文的方法。我只做了六个访谈,每个人只有两个问题,就已经产出了这么多的文字,而这些文字距离一篇论文还很远。
(2)对待访谈法的态度和使用程度与学科背景高度相关,也与访谈者的秉性高度相关,需要掌握大量的访谈技巧和感知人际关系的能力。事实上,没有哪种人格是不适合做访谈的,但是不同的人做访谈的难度不一样,也会在事前准备、节奏把握甚至访谈报告呈现中体现出不同的风格
,这个话题我们会在后面的章节中展开。
(3)访谈法有其作为“谋生手段”的一面,但更重要的是,它是一种看待世界的特殊意识形态(或者说三观)。当我们选择访谈法以后,我们也需要遵守表征其意识形态的研究准则。
这一点我们在下一章会展开讨论,这之前我们需要先了解三个概念,即本体论、认识论和方法论。
前面展示了这么多项访谈,那么访谈究竟是什么?我们又为什么要做访谈?
访谈是一种面对面的口头信息交流,采访者试图在访谈中从一位或多位受访者那里获得信息,或者他们对某种观点或信念的阐释
,也就是一种为了特殊的目的而进行的谈话。
采访者与受访者之间主要着重于受访者个人的感受,以及生活和经验的陈述;借由彼此的对话,采访者得以了解及解释受访者个人对社会的真实认知。
访谈是两个人或更多人之间的口头信息交流,但它不是双向的,主要目的是一方从另一方那里收集信息。
访谈中的问题可以是事前确定的,且在访谈过程中不作更改,这就是结构式访谈(structured interviews);也可以根据访谈过程而添加、更改或删减,这就是半结构式访谈(focused or semi-structured interviews);相应地,完全根据访谈中的对话和互动现场提出问题的访谈被称为非结构式访谈(unstruc tured interviews)。在质性研究中,我们常使用半结构式访谈。
访谈的过程是意义的生产过程,也是对现实的解释。这种解释实践的效果,就是获得一种既非预设也非绝对独特的知识。
总而言之,访谈是一种有目的的谈话,其目的就是产生意义,让采访者了解受访者如何看待世界。通过访谈,我们可以掌控数据收集、分析的过程,了解受访者的背景,呈现更完整、更丰富的数据,并且帮助受访者理解问题的含义,进一步探寻信息。
下面我们来分析几个使用访谈法进行的研究。通过阅读推荐的论文,可以建立对这门课程的总体认知,从而引导大家有更多的兴趣去做访谈、去了解别人,去阅读更多的资料,做出更多的质性研究尝试。
有同学问:“访谈法可以认为是先有态度再去寻找证据吗?”其实在从事质性研究的人眼里,所有的研究都是这样,将我们的主观态度排除在研究设计之外既非必要,也不太可能实现
,包括量化研究也是一样。当研究者想要做这个研究议题的时候,客观也是一种态度。我们会在之后的章节讨论这个问题,并讨论面对同一个主题,量化研究和质性研究在提问和写作方面有什么差别。
本节,我们先来讨论一个问题:就同一个主题,不一样的研究会有什么样的特点?下面我们就以三个主题为例进行对比。
饮酒作为一种社会行为,其背后蕴含丰富的社会意义,一直以来都是学界关注和研究的对象。
【
案例1-1
】《一起干杯,但不孤独:同伴饮酒可经由人际压力调节酒精消费》(Cheers together,but not alone:peer drinking moderates alcohol con sumption following interpersonal stress)
研究问题:
人际关系和学术压力是否会促进饮酒?社交饮酒和独自饮酒行为是否对第二天的人际关系和学术压力有不同的影响?
研究方法:
这是一个量化研究,先提出假设并给出操作性定义,再进行测量,检验假设。研究者通过非概率抽样,选取1 848名18 岁以上的美国大学本科生参加研究。研究对象每日完成日记(自我报告法),研究者对数据进行处理,分析变量之间的关系,检验假设。
研究结论:
(1)学术压力与社交饮酒没有关系。
(2)当周围的人饮酒量超过同龄人平均量时,人际压力与更多的社交饮酒相关,但是与第二天的人际压力无关。
(3)个人会感知到同伴饮酒并加入饮酒,以减少人际压力相关的归属感威胁。
【
案例1-2
】《制度环境与治理需要如何塑造中国官场的酒文化:基于县域官员饮酒行为的实证研究》
研究问题:
在中国官场为什么会形成独特的酒文化,而且在中央八项规定出台之后,在正式制度禁止,频繁严打,很多官员都不情愿的情况下,县城官场酒风还有生命力?
研究方法:
质性研究,采用参与式和非参与式的观察法和访谈法。对于这个研究问题,很难像【案例1-1】那样进行大样本的量化研究。所以研究作者通过自己的人脉,观察了57次酒局,问参加酒局的干部:为什么在整个官场都严打酒局的情况下,大家还是不得不喝酒?
研究结论:
(1)在中国地方治理存在金字塔科层结构的信息不足、治理任务非制度化、组织激励不足三个困境,而饮酒行为发挥了构建信任、提供激励的作用。
(2)某种程度上官场酒桌文化不是破坏了制度系统,恰恰是应制度环境本身需要而产生的。饮酒能够让上级官员认识一些他们平常接触不到的下级基层人员,并且提供了一种激励:我愿意跟你喝酒,这就是我对你的激励。
通过这两篇文章,我们可以看到同样对于饮酒这个课题,量化研究是怎么做的,质性研究又是怎么做的。质性研究能帮助我们更好地解读情境,并深入研究对象的世界,去看他们怎么解释自身看似不合理的行为,这是量化研究做不到的。质性研究还能对我们的一些先验性的认识进行反向的解读,又或者说是帮助我们对科学知识(包括它们的方法和结论)的祛魅(disenchantment of the sciences)
,因为传统的社会学研究在严格的方法论尤其是客观性的要求下得出的结论往往与现实世界存在一定的差别。
健身与运动是近几年在心理学、社会学、传播学等领域都很热门的话题。
【
案例1-3
】《工资高了,健身少了?最低工资对健身时间的影响》(Higher wages,less gym time?the effects of minimum wages on time use)
研究问题:
最低工资与健身时间的关联。这项研究探讨的其实是社会学轴线与健身时间。社会学轴线包括阶级、民族、国别、性别、性倾向、城乡,有时候还包括是否属于某个群体。这项研究选择将与阶级高度相关的工资作为变量,探讨美国各地的最低工资与健身时间之间的关系。
研究方法:
量化研究。这项研究探讨的是一个因果关系,使用来自美国劳工部和劳工统计局的二手数据进行建模。
研究结论:
(1)最低工资提高之后,即每个人的平均收入小幅度提高之后,人的休闲活动会减少。最低工资每增长1 美元,每周用于健康和总体休闲活动的时间就分别减少13分钟和20分钟。
(2)在总人口中,健康活动是增加还是减少,主要由男性的行为变化驱动,女性的行为变化相对较小。
【
案例1-4
】《“运动型性感”:新自由主义数字文化下男性健身的情感矛盾》(“The Spornosexual”:the affective contradictions of male body-work in neoliberal digital culture)
研究问题:
为什么英国肌肉“型男”会在社交媒体平台分享照片,展示自己认为性感的肌肉?
研究方法:
半结构化的深度访谈,在访谈之后转入编码,进行主题分析。
研究结论:
英国年轻男性在社交媒体平台分享他们锻炼身体的照片这种流行文化的实践,是一种具身的(embodied)和中介化[mediated,又叫媒介化(最近学界在区分这两个概念)]的反应,是对新自由主义紧缩政策所产生的不稳定的情感结构的反应。
这项研究发现,在当时的英国社会,整体财政政策趋于紧缩,削弱了年轻男性传统的养家糊口能力,因此这一群体转向分享他们锻炼身体后的照片,从中感受自己的价值。这种行为当中存在着紧缩文化的不稳定空间中的情感矛盾,因为他们持续想要抵抗新自由主义的经济政策。但新自由主义所提倡的竞争感,以及跟不存在的假想敌之间比拼谁更性感的理念,实际上仍然在持续地侵蚀其生活空间。
对于提问为什么(why)、怎么样(how)的问题,就不适合用量化方法来解读,因为每个人的答案都是不一样的。质性研究方法才能回答这类问题。这项研究只访谈了6个人。在今天看来样本量比较小,但是研究发表于2016年,可能那时候健身的男性还没有那么多。今天我们要做同样的研究,6个样本是不够的。研究者面对的不同的文化因素(例如发表的刊物、研究者所在的国家等)会对样本数量有不同的期望。有学者通过考察既往质性研究访谈人数给出的建议是,扎根理论应该纳入20~30名受访者,个案研究则应有15~30名受访者,并且根据期望发表的刊物的历史和文化背景做出调整。
这项研究背后的理论框架是雷蒙·威廉斯(Raymond Williams)提出的情感结构(structure of feelings)
,指某个社会在同一时刻形成一种主流文化背后的一些情绪和情感。我们怎么根据研究内容选择和运用理论框架呢?是不是每个研究都要有理论框架?其实,研究是否需要一个理论框架,主要是看我们想要将论文投稿到什么样的期刊,有的期刊会更加强调理论。并且,我们不是为了应用理论而应用理论,理论的作用主要是帮助我们对研究议题产生更深刻的认识。事实上,有的时候理论还会对我们的研究产生负面影响,局限在一个理论框架中可能会使我们“目光短浅”,无法更深入地考察我们的研究对象,甚至为了验证理论而出现确认偏误(con firmation bias)
。
从【案例1-2】和【案例1-4】可以看出,质性研究能够呈现一些矛盾:尽管中国严打酒桌文化,但是官场还是无法完全杜绝它;尽管英国年轻人拒绝越来越紧缩的经济,但他们还是会通过别的方式服从于新自由主义的内核,比如自我的竞争和对身体的规训。
数字化时代下,每个人(尤其是年轻人),对于社交媒体应该都很了解。以下案例以重庆公交坠江事件为例,基于微博用户生产的内容对突发性事件进行多维度挖掘,探讨社交媒体上此类事件的舆情走向。
【
案例1-5
】《紧急事件中公众意见的多维度挖掘》(Multidimensional mining of public opinion in emergency events)
研究目的:
以重庆公交车坠江事件为例,基于微博用户生产的内容对突发性事件进行多维度挖掘,探讨此类紧急事件中的舆情。
研究问题:
(1)用户生成的内容是否反映紧急事件的进展?
(2)用户的特点是否影响他们在紧急状态中的事件表达?
研究方法:
(1)自动收集关于紧急事件的舆论信息,包括微博用户生成的内容和用户信息:①收集关于该事件的原始微博语料作为实验数据。②通过“爬虫”程序获得2018 年10 月28 日至11 月8 日的22 668 条微博。该语料库包含用户的姓名、性别、地区、粉丝数量、认证类型、微博内容和发布日期。
(2)对微博用户的意见进行挖掘,以确定舆论的极性(即积极、消极和中立):为了自动检测用户的意见,研究使用了一种监督的机器学习方法。首先,对部分微博进行标注;其次,对标记的微博进行文本表示,包括特征选择和特征权重计算;最后,所有微博中的用户意见被确定。
(3)分析事件的动态演变和用户特征对公众意见的影响。
研究结论:
(1)用户生成的内容可以反映出紧急事件的多维信息。在突发事件中,舆论的高峰通常意味着大规模负面情绪的产生。
(2)用户的特点对他们在紧急情况下的表达有明显的影响。具体而言,在紧急情况下,公众意见主要是负面的;经济发达地区的用户在紧急情况下更愿意发表自己的意见,即经济发展水平高可以促进公众对社会发展的民主参与;男性用户比女性用户更理性;高影响力的用户有一定的社会责任感,倾向于为突发事件发出更客观的声音;不同的认证类型赋予了用户不同的社会角色,导致了不同的参与方式。
这项研究第一步需要解读海量的数据,我们很难用质性研究来进行。所以,这项研究使用了大数据挖掘方法,首先通过“爬虫”获得了2 万多条微博,这个语料库还包含用户的姓名、性别、地区、粉丝数量、认证类型等信息。通过语料库分析,研究挖掘了用户的意见,确定舆论的极性(即积极、消极和中立)等信息,然后进行回归运算。
这项研究能给我们带来很多启示。作为普通人,我们平常只能够感受到公众事件发生之后会出现很多不同意见,但是很难归纳出它们的规律。而像这样的大数据挖掘能够清晰地展示出一些规律,所以是非常有价值的研究。
同样是研究社交媒体的使用,【案例1-6】是我跟许德娅老师合作发表的一篇论文《强势弱关系与熟络陌生人:基于移动应用的社交研究》。我们一开始研究的平台是“陌陌”,后来“陌陌”没有那么火了,我们就把“探探”纳入研究对象。这些平台和【案例1-5】的社交媒体有着明显的差异,因为它们是主打陌生人社交和亲密关系建立的社交媒体。微博是一个公共舆论广场,而陌生人社交平台是更加私密的空间。要想了解这些平台的用户为什么使用社交媒体,以及他们在上面进行怎样的社交,就不适合使用量化研究方法。因为对于这些问题,只用“爬虫”得不到结果,大数据能告诉我们很多信息,包括用户在什么时候、在什么平台上说了什么或做了什么,但它无法告诉我们用户为什么这么做,也无法挖掘出一些用户未表露的感受和想法,这就是质性研究可以去做的。
这个研究涉及很多使用者私生活领域的故事,这些故事不会呈现在公共空间里,而且无法通过量化研究方法得到。
【
案例1-6
】《强势弱关系与熟络陌生人:基于移动应用的社交研究》
研究目的:
通过质性访谈,考察都市人利用移动应用进行陌生人社交的原因和机制,重新思考两个社会学关键概念:“陌生人”和“弱关系”,并着重研究陌生人社会的出现以及当代人际关系的变动和重构。
研究问题:
(1)什么样的人在使用主打陌生人社交的移动应用?
(2)人们出于什么目的进行陌生人社交?
(3)人们为什么会信任社交媒体上结识的陌生人?
(4)这种信任体现了中国社会何种变化?
(5)这些现象需要我们如何重新理解“弱关系”和“陌生人”的理论?
研究方法:
研究选择在北京和上海的都市区域和珠三角工业区进行田野调查。两个地区相互补充,提供一种跨越地域、阶层和职业的理解。
第一阶段:在北京、上海两地采访城市居民的移动社交平台使用情况,共在线采访55位用户,其中40位男性、15位女性。
(说明:对于研究对象的选择没有限制,而是尽可能多地邀请愿意参与研究的陌陌用户接受访谈,从而包含不同年龄段、性别、职业的研究对象,增强研究的代表性。)
第二阶段:集中于珠三角地区,主要在深圳市、广州市和东莞市的工业区展开,研究深入访谈的对象共89 位,包括64 位女性、25 位男性。
(说明:针对打工者作为研究对象,作者发现该区域的受访者在线上访谈中通常言语简短,难以获得高质量的数据,因此调整了访谈策略。作者首先在东莞市清溪镇永成电子厂实习并居住了8 个月,随后在深圳名为“手牵手”的农民工非政府组织实习4 个月。在2014 年5 月至2016 年6月,作者结交了很多农民工朋友并有意询问他们是否认识网恋的打工人,从而成功地进行滚雪球抽样。)
两项田野调查的人口学组成如表1-1所示。
表1-1 两项田野调查的人口学组成
研究结论:
(1)基于地理位置移动应用的使用方式分为三种:寻找陌生人建立亲密关系、工具性使用、休闲性使用。
(2)研究提出了“强势弱关系”的概念,指涉如下过程:基于陌生人社交平台建立的弱关系,可以帮助用户寻找亲密关系、实现社交功能、获取经济利益、进行娱乐消遣,即体现出部分“强关系”的性质。
(3)对话经典文献进一步提出“熟络陌生人”的现象:在急剧城市化、人际关系原子化、城乡城际人口频繁流动的语境下,都市人逐渐对陌生人去敏感性,在移动应用上渴望与陌生人交流。
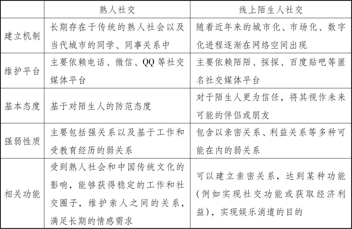
线上陌生人社交与熟人社交的对比如表1-2所示。
表1-2 线上陌生人社交与熟人社交的对比
许德娅老师的博士论文涉及北京和上海的居民的陌生人社交,而我的博士论文研究的是珠三角农民工的陌生人社交。我们把两个研究结合在一起,写出了这篇论文。
线上的陌生人社交依赖的平台,跟熟人社交是不一样的。研究中我们发现,居住在城市里的中国青年逐渐对陌生人“脱敏”了。小时候爸妈都会教育我们,不要轻信陌生人,不要跟街上不认识的叔叔阿姨讲话。但是我们现在看到的是,越来越多的青年参与到陌生人社交平台中。这时候,我们就对“陌生人”这个概念进行了对话,提出了“熟悉陌生人”的说法。
“熟悉陌生人”指我们在弱关系里面认识的人,这段关系产生了某些强关系的特点,比如我们可以信赖他们,一起做生意。在这项研究中我发现,工业区的工友们会一起去爬山,有些人熟悉之后还会一起租房子住,他们之间的弱关系会变成强关系。当然,其中也有很多功利性的关系。研究发现,在陌生人社交平台上面特别活跃的人有很多是销售,比如金融销售、房产销售或微商。这些关系有一种弱关系中的功利性质。
以上分享了三个主题下的质性研究,分别是饮酒行为、健身与运动、社交媒体,我们对这些现象并不陌生。那么,通过不同的研究方法,可以得出什么不一样的结论?下一节我们试着对上述案例进行进一步的解读。
初学者想要更好地学习质性研究方法,还是要多读质性研究的论文。每个人的阅读体验都很独特,通过阅读这些论文,你会得到一些不一样的启发。作为研究者,写论文其实就像小时候学习写作文一样。学习写作文的时候,我们会阅读一些范文,它是我们学习写作技巧的重要工具。对于学术论文来说,在核心期刊发表的论文就是我们的范文,这些论文都经过了同行评审的筛选,必然有很多优点。我们可以学习其遣词造句和文章整体结构的搭建。以上提到的论文,我们会在后续章节中反复地进行分析。