



要写好应用文,首先就需要认识应用文。应用文在现实生活中的应用非常广泛,无论是在校园、职场、机关,还是在行政活动、社会活动、商务活动中,都常常有应用文的身影。大学生只有认识应用文、了解应用文,才能写好应用文。
应用文是人们在长期的社会实践活动中形成的一种文体,主要以明文规定或约定俗成的惯用格式来传递信息和处理事务。严格来讲,应用文并没有统一和准确的定义,就写作目的而言,应用文的写作是为了解决实际的公务或个人问题,而文学写作多以审美为旨趣,两者之间有天壤之别。因此可以说,应用文是带有某种固定格式的,用于解决实际问题的一类文体。
应用文涵盖从日常沟通至专业事务处理等广泛领域,尽管不同领域的应用文写作有所差异,但仍具有一些共同的显著特征。掌握这些特点,有助于我们更深刻地理解应用文的本质。
应用文的分类非常广泛,根据不同的标准和用途,可以进行多种分类。按形式的不同,应用文可分为正式文件和非正式文件;按照使用对象的不同,应用文可分为私人文书和公务文书;按照受众的不同,应用文可分为面向组织内部的对内文书和面向组织外部的对外文书;按其用途、性质和适用范围的不同,应用文可以分为党政机关公文、事务性文书、校园性文书、职场性文书、行业文书等。
1. 党政机关公文
党政机关公文是党政机关实施领导、履行职能、处理公务的具有特定效力和规范体式的文书,是传达贯彻党和国家方针政策,公布法规和规章,指导、布置和商洽工作,请示和答复问题,报告、通报和交流情况等的重要工具。
党政机关公文是为表达意志、处理公务等工作活动而拟定的,是各级党政机关处理公务、开展工作、管理国家的法定依据,具有权威性,同时也受到严格的规范,公文的拟制、办理、管理等处理工作必须严格遵循2012年由中共中央办公厅、国务院办公厅联合印发的《党政机关公文处理工作条例》,其格式必须符合中华人民共和国国家标准GB/T 9704—2012《党政机关公文格式》。
扫一扫
《党政机关公文处理工作条例》
扫一扫
国家标准GB/T 9704—2012《党政机关公文格式》
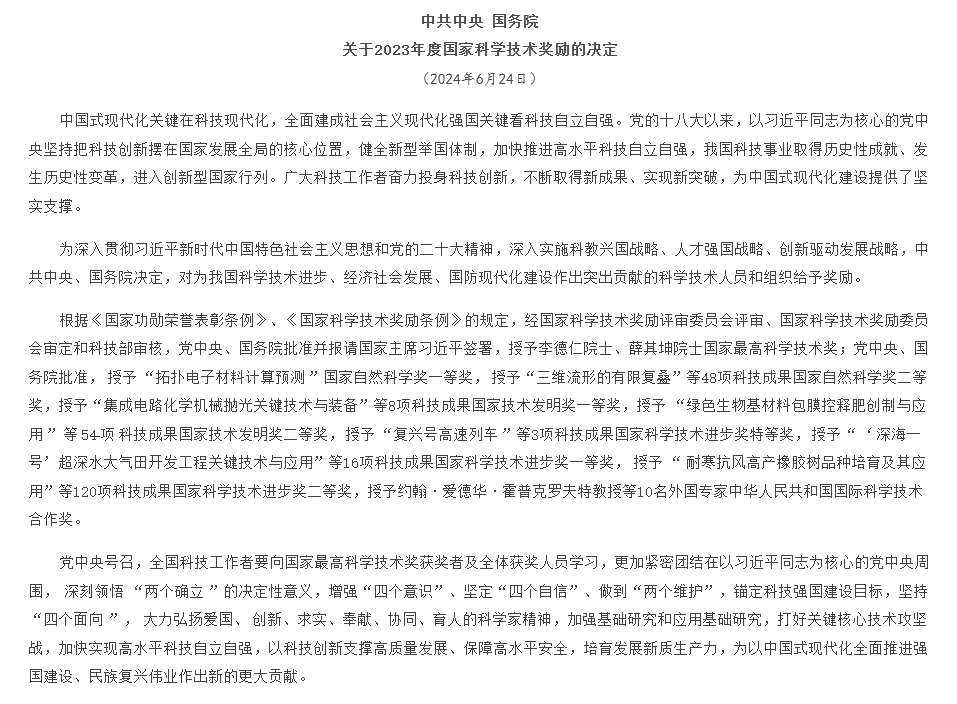
根据《党政机关公文处理工作条例》,公文的种类共有以下15种。图1-1所示《中共中央 国务院关于2023年度国家科学技术奖励的决定》为决定类公文的示例。
图1-1 《中共中央 国务院关于2023年度国家科学技术奖励的决定》
党政机关公文一般由份号、密级和保密期限、紧急程度、发文机关标志、发文字号、签发人、标题、主送机关、正文、附件说明、发文机关署名、成文日期、印章、附注、附件、抄送机关、印发机关和印发日期、页码等组成。
2. 事务性文书
事务性文书是应用文中的一种类型,主要指在工作、学习或其他社会活动中,用于沟通信息、处理日常事务、解决问题的书面材料。与其他应用文类型相比,事务性文书主要强调以简洁、规范的格式传达具体信息,解决实际问题,通常具有明确的目的性与较强的时效性。常见的事务性文书包括以下类型。
3. 校园性文书
应用文并非仅在党政机关、企业、社会组织中使用,在校园中也有广泛的应用。校园性文书就是在教育机构内部或对外交流中使用的文件,具体包括以下类型。
4. 职场性文书
职场性文书是指个人在从求职到工作,再到晋升等各类职场事务中所需要使用的书面文件,具体包括以下几类。
5. 行业文书
很多行业在自己的专业领域内,会使用一些专门的文书,这也属于应用文的范畴。例如,铁路电力设备检修和维护记录表、铁路电报、客运记录、事故调查报告、作业指导书等文书在轨道交通行业发挥着至关重要的作用。
其他应用文种类
应用文的类型非常丰富,除了以上介绍的,还有很多其他的类型,如在商务场合使用的财务、贸易等文书,在科研领域使用的论文、专利文书等。每种应用文都有其特定的格式、语言风格和写作要求,以适应不同的交流目的和情境,大学生应该对其多加了解。
扫一扫
部分其他常见应用文类型
在探讨应用文写作时,我们首先需要理解并掌握几个核心原则,这些原则构成了优秀应用文的基础框架,也是大学生在写作应用文时所必须遵守的要求。
党政机关公文有严格的格式要求,每种公文都有其特定的格式,字体、结构、用纸尺寸、文件标记等都有统一规定。写作者在写作时必须遵守相关的格式要求,以保证公文的规范性和效力。
除公文外,其他类型的应用文也在长期应用中形成了惯用的格式,其内容构成要素、前后顺序、行文格式、书写位置及习惯用语等,都有一定的规范与要求,并被社会公众认可。因此,写作者在写作时必须遵循规范格式。
无论是写作哪一类应用文,真实性无疑都是写作的基本要求。应用文被广泛应用于党政机关、社会团体、企事业单位及个人沟通信息、处理事务,如果其中出现错漏、讹误,无疑将导致严重后果。因此在应用文的写作过程中,一定要保持求真务实的工作作风。为了更准确地展现客观事物的本来面貌,做到文真意切,大学生需要慎重选择写作的数据与资料,并一丝不苟地反复进行核对,确保材料来源的可靠性。
《文心雕龙·议对》有言:“文以辨洁为能,不以繁缛为巧;事以明核为美,不以环隐为奇。”这要求人们在写作文章,尤其是论说文的时候,以说理明晰、言简义丰为佳;文章阐述的道理、例证的事实也应以明白精练为要。《周易》中说“修辞立其诚”,要求语言措辞准确、实事求是,做到“不以巧辩饰其非,不以华辞文其失”。
因此,应用文的文辞应少文饰、忌奇巧,强调行文简明、清丽、实诚、得体;表达的意思应清楚、贴切,不引起歧义或误解;叙事完整的同时力求言简意赅,篇中无冗章,句中无冗字。一篇合格的应用文往往语言精当,既充分展现朴素务实之风,又能高效达成写作目的,阐明相关事项。
应用文的作用之一就是传达信息,上级机关通过命令、通知等公文向下级或全体成员传达政策、规章、任务指令,确保政策的贯彻执行和工作的有序开展;下级机关通过请示、报告、工作总结、申请书等文书向上级或相关部门汇报工作进展、成绩、存在的问题及改进建议;平级单位之间通过函进行沟通;更有公告、告示等文书面向全体社会公众发布。如果表述模糊、不全,造成应用文中的信息传达失真、遗漏,就会引发误解、冲突甚至更为严重的后果,因此应用文写作务必表述清晰。