购买
下载掌阅APP,畅读海量书库
立即打开
畅读海量书库
扫码下载掌阅APP

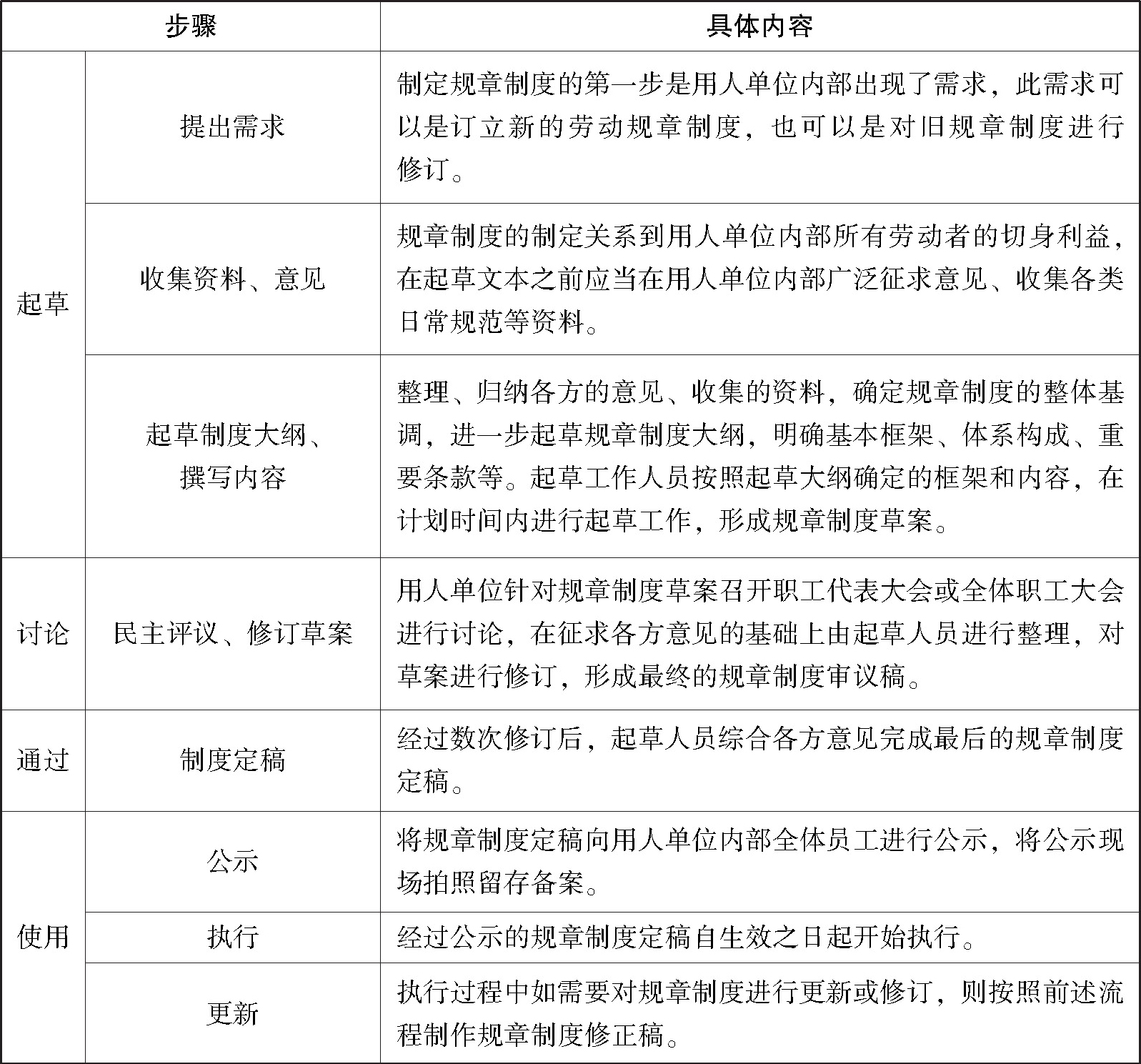
二、制定程序

根据《劳动合同法》第四条的规定,规章制度的制定程序一般包括起草、讨论、通过、使用四个步骤:

表8 规章制度制定程序汇总表 V7a+Nd1EW6hm81LRWLWqNpf6jm281nVJqtVSvAvXwA18x+dkitaK+he3G9hQ69cB

点击中间区域
呼出菜单
上一章
目录
下一章
×