



中药的毒性是中药药性理论的重要组成部分。在中医临床中,毒性的有无及大小是确定用药剂量、使用时长和配伍等的主要依据之一。对中药的毒性评价,不同时代有不同的毒性分级方法,目前尚无统一标准。
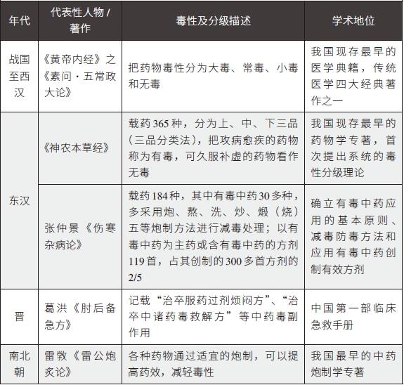
从药品安全性和风险管理来讲,对药物本身属性的“药性(毒性)”进行分级描述的中药毒性分级是我国独创的和特有的,是我国传统医药对人类认识药物性质和科学应用的一大发明创举和重大贡献。伴随临床用药经验的积累,对毒性研究的深入,中药毒性分级情况各不相同。如《黄帝内经》已有药物有毒无毒的论述,其中《素问·五常政大论》把药物毒性分为“大毒”“常毒”“小毒”“无毒”四类。《神农本草经》分为“有毒”“无毒”两类,并按毒性大小将药物分为上、中、下三品,后世称为“三品分类法”。《证类本草》《本草纲目》将毒性分为“大毒”“有毒”“小毒”“微毒”四类。中药毒性传统分级详见表1。
表1 中药毒性传统分级
续表
一般认为:“大毒”的药,使用剂量很小即可引起中毒,中毒症状发生快而且严重,易造成死亡;“有毒”的药,使用剂量较大才引起中毒,中毒症状虽发生较慢,但比较严重,可能造成死亡;“小毒”的药,在治疗剂量的情况下不容易发生中毒,只有超大剂量才会发生中毒,中毒症状轻微,不易造成死亡。
目前最常用的毒性分级方法是半数致死量(LD 50 )分级法。半数致死量是判定药物有无毒性及毒性大小的定量标准。这些毒性分级方法不足以反映实际临床中的情况,亟须科学的多指标分级法。如《毒药本草》依照临床中毒症状、半数致死量、有效量与中毒量、剂量、中毒潜伏期等多项指标,对中药毒性进行分级。详见表2。
表2 中药毒性现代分级
现代文献著作也基本沿用了古代分级方法,详略有所差异。如《中国药典》2020年版使用三级划分法,将收录的有毒中药按大毒、有毒、小毒划分;《有毒中药大辞典》将有毒中药分为极毒、大毒、有毒和小毒;《常用有毒中药的毒性分析与配伍宜忌》使用四级划分法,分为剧毒、大毒、有毒和小毒。除了分级的差异,不同专著对有毒中药的界定、剂量也存在差异。如对某些中药,此云有毒,彼云小毒,或此云有毒,彼谓大毒,剂量也不一致,在一定程度上影响了临床应用。
目前通行的分类方法是《中国药典》采用的大毒、有毒、小毒三级分类方法。应该客观地指出,《中国药典》三种类型标志的有毒中药只能供参考,因为其大多是根据历代本草经验而来,尚缺乏充分的现代研究数据作支持。